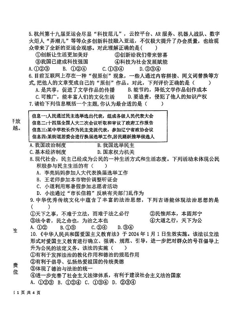
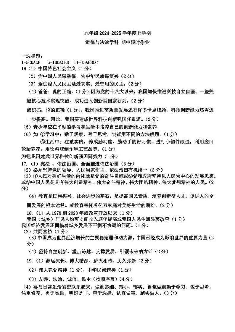
辽宁省沈阳市虹桥中学教育集团2024-2025学年九年级上学期期中考试道法试卷
展开这是一份辽宁省沈阳市虹桥中学教育集团2024-2025学年九年级上学期期中考试道法试卷,文件包含虹桥道德与法治学科期中限时作业1pdf、道德与法治学科答案3pdf等2份试卷配套教学资源,其中试卷共9页, 欢迎下载使用。
相关试卷
这是一份[政治]辽宁省沈阳市虹桥初级中学教育集团2024~2025学年八年级上学期10月月考试题(有答案),共9页。
这是一份辽宁省沈阳市虹桥初级中学教育集团2024-2025学年八年级上学期10月月考道德与法治试题,共8页。试卷主要包含了选择题,非选择题等内容,欢迎下载使用。
这是一份辽宁省沈阳市虹桥初级中学2024-2025学年上学期七年级10月月考道德与法治试卷,共7页。试卷主要包含了 下列选项中与图寓意最一致的是,“在这个世界上再没有第二个我, 从图中可以汲取的人生智慧是, 下列能正确表达漫画寓意的是,如图所示等内容,欢迎下载使用。

