





河南省南阳市新野县2024-2025学年八年级上学期11月期中物理试题
展开
这是一份河南省南阳市新野县2024-2025学年八年级上学期11月期中物理试题,文件包含河南省南阳市新野县2024年秋期期中质量调研八年级物理试卷pdf、河南省南阳市新野县2024年秋期期中质量调研八年级物理试卷docx、物理答题卡pdf、八年级物理答案docx等4份试卷配套教学资源,其中试卷共11页, 欢迎下载使用。
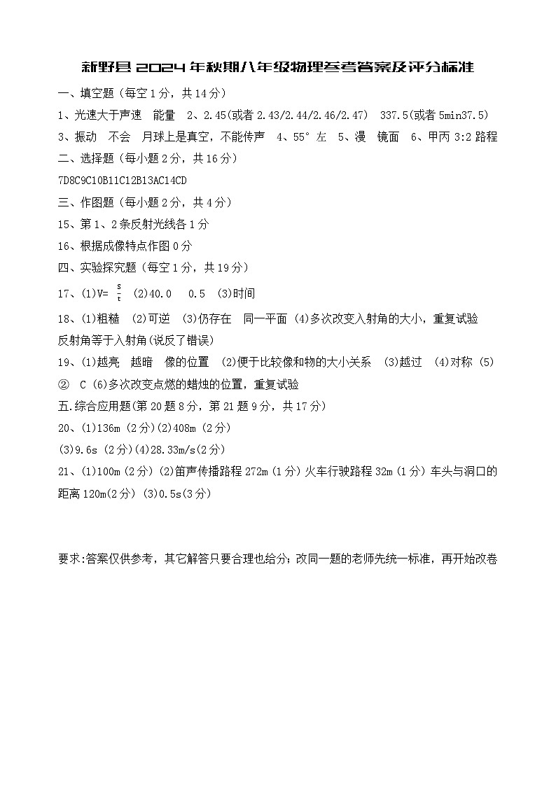
1、光速大于声速 能量 2、2.45(或者2.43/2.44/2.46/2.47) 337.5(或者5min37.5) 3、振动 不会 月球上是真空,不能传声 4、55°左 5、漫 镜面 6、甲丙 3:2 路程
二、选择题(每小题2分,共16分)
7D8C9C10B11C12B13AC14CD
三、作图题(每小题2分,共4分)
第1、2条反射光线各1分
根据成像特点作图0分
四、实验探究题(每空1分,共19分)
17、(1)V=St (2)40.0 0.5 (3)时间
18、(1)粗糙 (2)可逆 (3)仍存在 同一平面 (4)多次改变入射角的大小,重复试验 反射角等于入射角(说反了错误)
19、(1)越亮 越暗 像的位置 (2)便于比较像和物的大小关系 (3)越过 (4)对称 (5)② C (6)多次改变点燃的蜡烛的位置,重复试验
五.综合应用题(第20题8分,第21题9分,共17分)
20、(1)136m (2分)(2)408m (2分)
(3)9.6s (2分)(4)28.33m/s(2分)
(1)100m (2分) (2)笛声传播路程272m (1分) 火车行驶路程32m (1分) 车头与洞口的距离120m(2分) (3)0.5s(3分)
要求:答案仅供参考,其它解答只要合理也给分;改同一题的老师先统一标准,再开始改卷
相关试卷
这是一份河南省南阳市新野县 2024-2025学年九年级上学期期中质量调研物理试卷,文件包含河南省南阳市新野县2024年秋期期中质量调研九年级物理试卷docx、河南省南阳市新野县2024年秋期期中质量调研九年级物理试卷pdf、物理答题卡pdf等3份试卷配套教学资源,其中试卷共14页, 欢迎下载使用。
这是一份河南省南阳市2024-2025学年八年级上学期11月期中物理试题,共6页。试卷主要包含了 本试卷分试题卷和答题卡两部分等内容,欢迎下载使用。
这是一份2023-2024学年河南省南阳市新野县春晖学校八年级(上)期末物理试卷,共7页。