资料中包含下列文件,点击文件名可预览资料内容
还剩2页未读,
继续阅读
江苏省徐州市丰县2024-2025学年九年级上学期期中考试道德与法治试题
展开
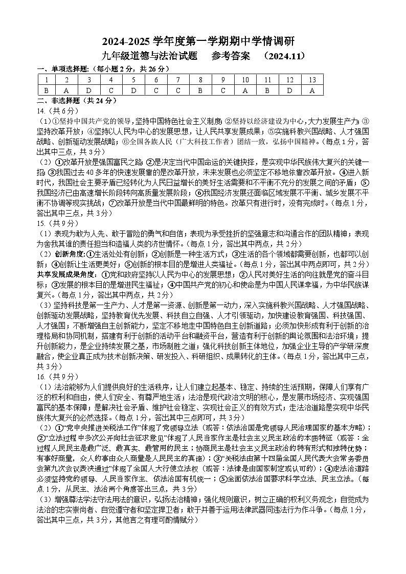
这是一份江苏省徐州市丰县2024-2025学年九年级上学期期中考试道德与法治试题,文件包含江苏省徐州市丰县2024-2025学年九年级上学期期中考试道德与法治试题docx、江苏省丰县2024-2025学年九年级上学期期中考试道德与法治试题答案docx等2份试卷配套教学资源,其中试卷共5页, 欢迎下载使用。
相关试卷
江苏省徐州市丰县2024-2025学年七年级上学期期中考试道德与法治试题:
这是一份江苏省徐州市丰县2024-2025学年七年级上学期期中考试道德与法治试题,文件包含江苏省徐州市丰县2024-2025学年七年级上学期期中考试道德与法治试题docx、江苏省丰县2024-2025学年七年级上学期期中考试道德与法治试题答案docx等2份试卷配套教学资源,其中试卷共5页, 欢迎下载使用。
江苏省徐州市丰县丰县欢口镇欢口初级中学2024-2025学年九年级上学期10月月考道德与法治试题:
这是一份江苏省徐州市丰县丰县欢口镇欢口初级中学2024-2025学年九年级上学期10月月考道德与法治试题,共5页。试卷主要包含了单项选择题,非选择题等内容,欢迎下载使用。
江苏省徐州市丰县2023-2024学年八年级下学期4月期中道德与法治试题:
这是一份江苏省徐州市丰县2023-2024学年八年级下学期4月期中道德与法治试题,共4页。

