江苏省南京市某校2024-2025学年高二上学期9月阶段考试生物试卷[解析版]
展开一、选择题:本大题共15小题,每小题2分,共计30分。在每小题的四个选项中,只有一个选项符合题目要求。
1. 临床上抢救脑部水肿患者时,常通过静脉注射质量分数为20%的甘露醇溶液,使组织脱水从而初步消除水肿。下列叙述错误的是( )
A. 脑部血浆渗透压降低会造成组织水肿
B. 静脉注射后,甘露醇首先进入的体液为血浆
C. 相对人体内环境,注射的甘露醇为低渗溶液
D. 甘露醇可促使水分由组织液向血浆转移
【答案】C
【分析】内环境主要由组织液、血浆、淋巴液等细胞外液组成。内环境是细胞与外界环境进行物质交换的媒介;细胞外液和细胞内液构成体液。
【详解】A、若脑部血浆渗透压降低,则脑部组织液渗透压相对增高,导致水分子会通过血管壁进入组织液造成组织水肿,A正确;
B、体液包括细胞内液和细胞外液,其中细胞外液包括血浆、组织液和淋巴液等,静脉注射时药物先进入血浆,B正确;
C、脑水肿患者组织液增多,消除水肿需要注射高渗溶液,C错误;
D、注射的甘露醇为高渗溶液,促使水分由组织液向血浆转移,从而初步消除水肿,D正确。
故选C。
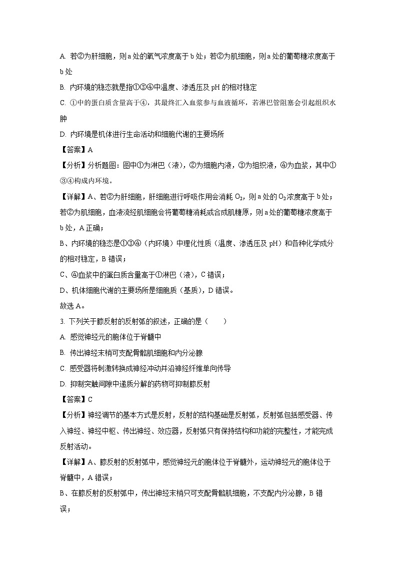
2. 依据图示,下列有关内环境及其稳态的叙述,正确的是( )
A. 若②为肝细胞,则a处的氧气浓度高于b处;若②为肌细胞,则a处的葡萄糖浓度高于b处
B. 内环境的稳态就是指①③④中温度、渗透压及pH的相对稳定
C. ①中的蛋白质含量高于④,其最终汇入血浆参与血液循环,若淋巴管阻塞会引起组织水肿
D. 内环境是机体进行生命活动和细胞代谢的主要场所
【答案】A
【分析】分析题图:图中①为淋巴(液),②为细胞内液,③为组织液,④为血浆,其中①③④构成内环境。
【详解】A、若②为肝细胞,肝细胞进行呼吸作用会消耗O2,则a处的O2浓度高于b处;若②为肌细胞,血液流经肌细胞会将葡萄糖消耗或合成肌糖原,则a处的葡萄糖浓度高于b处,A正确;
B、内环境的稳态是①③④(内环境)中理化性质(温度、渗透压及pH)和各种化学成分的相对稳定,B错误;
C、④血浆中的蛋白质含量高于①淋巴(液),C错误;
D、机体细胞代谢的主要场所是细胞质(基质),D错误。
故选A。
3. 下列关于膝反射的反射弧的叙述,正确的是( )
A. 感觉神经元的胞体位于脊髓中
B. 传出神经末梢可支配骨骼肌细胞和内分泌腺
C. 感受器将刺激转换成神经冲动并沿神经纤维单向传导
D. 抑制突触间隙中递质分解的药物可抑制膝反射
【答案】C
【分析】神经调节的基本方式是反射,反射的结构基础是反射弧,反射弧包括感受器、传入神经、神经中枢、传出神经、效应器,反射弧只有保持结构和功能的完整性,才能完成反射活动。
【详解】A、膝反射的反射弧中,感觉神经元的胞体位于脊髓外,运动神经元的胞体位于脊髓中,A错误;
B、在膝反射的反射弧中,传出神经末梢只可支配骨骼肌细胞,不支配内分泌腺,B错误;
C、反射发生时,反射弧中突触上兴奋的传递时单向的,故兴奋在反射弧中单向传递,C正确;
D、抑制突触间隙中递质分解的药物使得神经递质持续作用于突触后膜上的特异性受体,最终使膝反射持续进行,D错误。
故选C。
4. 经研究,人体内的镁离子可抑制神经系统肌肉接点处释放乙酰胆碱,也可作用于周围血管系统,使血管扩张等。下列有关镁离子及其作用的叙述错误的是( )
A. 能发挥降血压作用B. 可缓解肌肉痉挛作用
C. 维持生物体的生命活动D. 作为细胞的重要组成成分
【答案】D
【分析】神经肌肉接点相当于突触。突触的结构包括突触前膜、突触间隙、突触后膜。当神经冲动传到神经末梢时,突触小体内的突触小泡与突触前膜融合,将神经递质(如乙酰胆碱)以胞吐的方式释放到突触间隙。神经递质经扩散与突触后膜上的受体结合,导致Na+内流,引发突触后膜电位变化,兴奋就由一个神经元传递到另一个神经元。
【详解】A、分析题意,镁离子可作用于周围血管系统,使血管扩张等,由此可知,镁离子能发挥降血压作用,A正确;
B、分析题意,人体内的镁离子可抑制神经系统肌肉接点处释放兴奋性神经递质乙酰胆碱,由此可知,镁离子可缓解肌肉痉挛作用,B正确;
CD、分析题意,镁离子可以维持生物体的生命活动,但不能作为细胞的重要组成成分,C正确、D错误。
故选D。
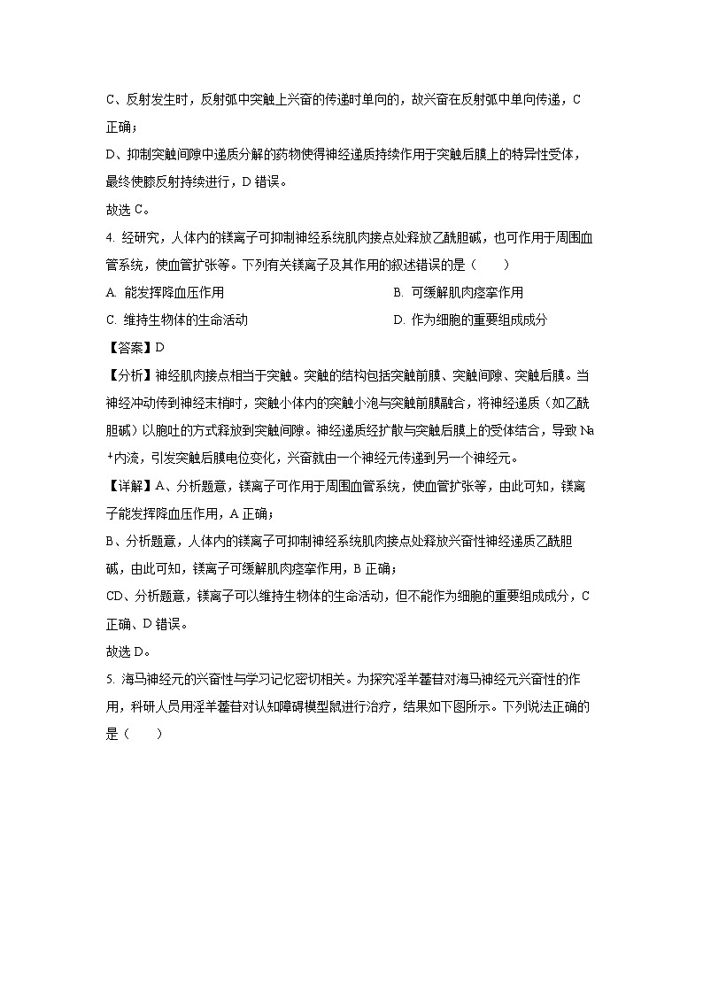
5. 海马神经元的兴奋性与学习记忆密切相关。为探究淫羊藿苷对海马神经元兴奋性的作用,科研人员用淫羊藿苷对认知障碍模型鼠进行治疗,结果如下图所示。下列说法正确的是( )
A. 模型组小鼠的海马神经元不能产生动作电位和传递信息
B. 淫羊藿苷可通过升高静息电位绝对值提高神经元的敏感性
C. 淫羊藿苷处理模型鼠可加快海马神经元Na⁺通道的开放速度
D. 与正常小鼠相比,模型小鼠海马神经元细胞外 Na⁺浓度更高
【答案】C
【分析】动作电位的形成Na+内流的结果,Na+的浓度差决定了动作电位的峰值,内外浓度差越大,峰值越大。静息电位的强度与K+的浓度差有关,K+的浓度差越大,静息电位的绝对值越大。负离子如氯离子的内流会形成抑制作用,导致膜内负电荷增多。
【详解】A、题图可知,模型组小鼠的海马神经元能产生动作电位和传递信息,A错误;
B、题图可知,淫羊藿苷可通过降低静息电位绝对值提高神经元的敏感性,B错误;
C、题图可知,与模型组相比,淫羊藿苷处理模型鼠静息电位绝对值降低,动作电位峰值增大,产生动作电位时间缩小,可见淫羊藿苷处理模型鼠可加快海马神经元Na⁺通道的开放速度,C正确;
D、与正常小鼠相比,模型小鼠海马神经元细胞外 Na⁺浓度更低,D错误。
故选C。
6. 用微电极刺激(适宜刺激,能产生动作电位)某神经元的轴突膜(如下图),同时检测并记录位置①和位置②的电位变化。下列相关分析错误的是( )
A. 测量①处动作电位时,电位计的电极应分别置于神经细胞的膜内、膜外
B. 神经纤维的电位变化是细胞膜对不同离子的通透性发生改变造成的
C. 位置①和②先后产生动作电位,不能说明兴奋在神经纤维上单向传导
D. 兴奋由①传到②的过程中膜内电流方向与兴奋传导的方向相反
【答案】D
【分析】神经纤维未受到刺激时,K+外流,细胞膜内外的电荷分布情况是外正内负,当某一部位受刺激时,Na+内流,其膜电位变为外负内正。兴奋时,神经纤维膜对钠离子通透性增加,使得刺激点处膜两侧的电位表现为内正外负,该部位与相邻部位产生电位差而发生电荷移动,形成局部电流。
【详解】A、测量①处动作电位时,电位计的电极应分别置于神经细胞的膜内、膜外,动作电位表现为内正外负,A正确;
B、神经纤维的电位变化是细胞膜对不同离子的通透性发生改变造成的:静息电位形成的原因是K+大量外流,动作电位形成的原因是Na+大量内流,B正确;
C、位置①和②均位于刺激点的同一侧,位置①和②先后产生动作电位,不能说明兴奋在神经纤维上单向传导,C正确;
D、兴奋由①传到②的过程中膜内电流方向与兴奋传导的方向相同,膜外电流方向与兴奋传导的方向相反,D错误。
故选D。
7. 觉醒神经兴奋维持是人保持清醒状态的前提,腺苷与受体结合后会抑制觉醒神经的兴奋性,咖啡因能阻断腺苷与相应受体的结合,从而起到提神作用。下列叙述正确的是( )
A. 腺苷与腺苷受体结合后,打开Na+通道
B. 咖啡因与腺苷受体结合后,打开Na+通道
C. 咖啡因可以持续与受体结合发挥提神作用
D. 剧烈运动后出现困意可能与ATP消耗过多有关
【答案】D
【分析】兴奋在神经元之间需要通过突触结构进行传递,突触包括突触前膜、突触间隙、突触后膜,其具体的传递过程为:兴奋以电流的形式传导到轴突末梢时,突触小泡释放递质(化学信号),递质作用于突触后膜,引起突触后膜产生膜电位(电信号),从而将兴奋传递到下一个神经元。
【详解】A、由题干可知,腺苷与受体结合后引发的是觉醒神经不兴奋,因此打开的不是钠离子通道,而可能是氯离子通道,A错误;
B、分析题意可知,咖啡因与腺苷竞争受体,使腺苷无法发挥作用,从而起到提神的作用,B错误;
C、咖啡因会被酶分解,故咖啡因的提神作用具有时效性,不能持续与受体结合起作用,C错误;
D、由图可知,腺苷是由ATP分解后形成的,剧烈运动会短时消耗大量的ATP,产生大量的腺苷,引发困意,D正确。
故选D。
8. 脊髓、脑干和大脑皮层中都有调节呼吸运动的神经中枢,其中只有脊髓呼吸中枢直接支配呼吸运动的呼吸肌,且只有脑干呼吸中枢具有自主节律性。下列说法错误的是( )
A. 只要脑干功能正常,自主节律性的呼吸运动就能正常进行
B. 大脑可通过传出神经支配呼吸肌
C. 睡眠时呼吸运动能自主进行体现了神经系统的分级调节
D. 体液中CO2浓度的变化可通过神经系统对呼吸运动进行调节
【答案】A
【分析】神经系统包括中枢神经系统和外周神经系统,中枢神经系统由脑和脊髓组成,脑分为大脑、小脑和脑干;外周神经系统包括脊神经、脑神经、自主神经,自主神经系统包括交感神经和副交感神经。
【详解】A、分析题意可知,只有脑干呼吸中枢具有自主节律性,而脊髓呼吸中枢直接支配呼吸运动的呼吸肌,故若仅有脑干功能正常而脊髓受损,也无法完成自主节律性的呼吸运动,A错误;
B、脑干和大脑皮层中都有调节呼吸运动的神经中枢,故脑可通过传出神经支配呼吸肌,B正确;
C、正常情况下,呼吸运动既能受到意识的控制,也可以自主进行,这反映了神经系统的分级调节,睡眠时呼吸运动能自主进行体现脑干对脊髓的分级调节,C正确;
D、CO2属于体液调节因子,体液中CO2浓度的变化可通过神经系统对呼吸运动进行调节:如二氧化碳浓度升高时,可刺激脑干加快呼吸频率,从而有助于二氧化碳排出,D正确。
故选A。
9. 分布于突触后膜上的NMDA受体不仅能识别神经递质还是一种离子通道蛋白,谷氨酸与NMDA受体结合会引起突触后神经元的兴奋。静脉注射的氯胺酮可作用于NMDA受体,使中枢神经系统迅速产生运动和感觉阻滞,从而产生麻醉效应。下列说法正确的是( )
A. 静息状态时突触后膜上的NMDA通道处于关闭状态
B. 谷氨酸与NMDA受体结合后会导致Cl-大量内流
C. 谷氨酸由突触前膜释放到突触间隙的方式是主动运输
D. 静脉注射氯胺酮会使突触后膜外正内负的电位差增大
【答案】A
【详解】A、根据题意可知,谷氨酸与NMDA受体结合会引起突触后神经元的兴奋,而且NMDA受体是一种离子通道蛋白,因此,静息状态时突触后膜上的NMDA通道处于关闭状态,A正确;
B、谷氨酸与NMDA受体结合后会引起突触后神经元的兴奋,因此应该导致钠离子大量内流,B错误;
C、谷氨酸作为神经递质,由突触前膜释放到突触间隙的方式是胞吐,C错误;
D、题意显示,氯胺酮可作用于NMDA受体,使中枢神经系统迅速产生运动和感觉阻滞,据此可推测静脉注射氯胺酮抑制了钠离子内流,导致无法产生动作电位,D错误,
故选A。
10. 研究发现,胰岛素、瘦素以及分布于胃肠道的迷走神经与饱腹感的产生有关,间接调节进食量,相关过程如图所示。下列相关叙述错误的是( )
A. 人处于饥饿状态时,血液中瘦素浓度降低
B. 糖尿病病人由于胰岛素分泌减少而出现“多食”症状
C. 瘦素基因突变的肥胖患者也可以凭饱腹感来确定饮食量
D. 迷走神经产生动作电位的主要原因是Na+大量内流
【答案】C
【分析】据图可知:胰岛素、瘦素都可作用于下丘脑,进而将信息传到到脑干,调节进食量;分布于胃肠道的迷走神经也与饱腹感的产生有关,间接调节进食量。
【详解】A、由题图信息可知,胰岛素能促进瘦素的合成,人处于饥饿状态时,血液中的胰岛素浓度降低,瘦素浓度也会降低,A正确;
B、糖尿病患者体内胰岛素分泌量减少,引起瘦素的减少,进而不能刺激脑干,无法产生饱腹感,因此会出现多食症状,B正确;
C、由于瘦素不足,饱腹感不易产生,过量的饮食造成营养过剩,因此要定量、合理地控刺饮食,不能凭饱腹感来确定饮食,C错误;
D、动作电位是由Na+大量内流造成的,D正确。
故选C。
11. 一名甲状腺疾病患者某抗体检测呈阳性,该抗体可与促甲状腺激素(TSH)竞争TSH受体,阻断受体功能。下列叙述错误的是( )
A. 该患者可能有怕冷、反应迟钝等症状
B. 该抗体的靶细胞位于垂体上
C. 该患者TSH分泌增多
D. 该患者免疫自稳能力异常
【答案】B
【分析】下丘脑分泌促甲状腺腺激素释放激素作用于垂体,垂体分泌促甲状腺激素作用于甲状腺,促使甲状腺分泌甲状腺激素,当血液中甲状腺激素达到一定水平时,甲状腺激素通过反馈调节作用于下丘脑和垂体,抑制下丘脑和垂体的分泌活动。
【详解】A、抗体可与促甲状腺激素(TSH)竞争TSH受体,阻断受体功能,从而使甲状腺分泌的甲状腺激素减少,而甲状腺激素具有促进物质代谢和能量转换,提高神经系统兴奋性的作用,因此该患者可能有怕冷、反应迟钝等症状,A正确;
B、促甲状腺激素作用的靶细胞为甲状腺细胞,该抗体可与TSH竞争TSH受体,阻断受体功能,说明该抗体的靶细胞为甲状腺细胞,B错误;
C、在甲状腺激素分泌的过程中,存在分级调节和负反馈调节,该患者的甲状腺激素分泌减少,这会导致垂体分泌的TSH增多,C正确;
D、免疫自稳是指机体清除衰老或损伤的细胞,进行自身调节,维持内环境稳态的功能,正常情况下,免疫系统对自身的抗原物质不产生免疫反应,该病是抗体对甲状腺细胞的受体产生了免疫反应,说明该患者的免疫自稳功能异常,D正确。
故选B。
12. 研究发现位于下丘脑的PO/AH区存在着冷敏神经元和热敏神经元,图甲表示感染某种病原体后,机体发热不同时期的体温和调定点的变化过程据图分析,下列说法错误的是( )
A. 图中Ⅱ段,体温调定点升高,但机体产热量等于散热量
B. 图中Ⅲ段,汗腺分泌量增大,抗利尿激素的合成分泌量增加
C. 人体在发热初期但未达到新调定点时,此时人体会觉得较热
D. 甲状腺细胞分泌的激素作用于体内几乎所有的细胞,以增加机体的产热量
【答案】C
【分析】图乙表示发热过程的三个时期:体温上升期——调定点高于体温,高温持续期——调定点恒定、体温在调定点上下波动,体温下降期——调定点低于体温。
【详解】A、图中Ⅱ段,体温调定点升高,但是体温是恒定的,机体产热量等于散热量,A正确;
B、图中Ⅲ段,体温下降期,散热大于产热,汗腺分泌量增大,水分散失增加,抗利尿激素的合成分泌量增加,B正确;
C、人体在发热初期但未达到新调定点时,产热大于散热,此时人体大脑皮层会产生冷觉,C错误;
D、甲状腺细胞分泌的甲状腺激素的靶细胞是几乎所有细胞,其作用为促进细胞代谢,提高神经系统兴奋性,增加产热,D正确。
故选C。
13. 树突状细胞是功能强大的免疫细胞,它可刺激T细胞增殖分化(如图)。下列有关叙述错误的是( )
A. 据图推测树突状细胞内溶酶体酶的活性较低
B. 树突状细胞具有一定的免疫防御和免疫监视功能
C. 树突状细胞和B细胞、巨噬细胞都属于抗原呈递细胞
D. 树突状细胞和T细胞都起源于骨髓中的造血干细胞
【答案】A
【分析】免疫细胞是执行免疫功能的细胞,它们来自骨髓的造血干细胞,包括各种类型的白细胞,如淋巴细胞、树突状细胞和巨噬细胞等。树突状细胞分布于皮肤、消化道、呼吸道等很多上皮组织及淋巴细胞内,成熟时具有分支;具有强大的吞噬、呈递抗原功能。巨噬细胞几乎分布于机体的各种组织中,具有吞噬消化、抗原处理和呈递功能。图中树突状细胞可将抗原呈递给T细胞。
【详解】A、树突状细胞是免疫细胞,其吞噬的病毒、细菌、自身变异的细胞的降解都需要溶酶体参与,由此可推测,树突状细胞内溶酶体酶的活性应较高,A错误;
B、树突状细胞能摄取、处理加工病毒及细菌等病原体,说明其具有防御功能,能摄取、处理自身变异的细胞,说明其具有监视功能,B正确;
C、树突状细胞和B细胞、巨噬细胞都能摄取和加工处理抗原,并且可以将抗原信息暴露在细胞表面,以便呈递给其他免疫细胞,这些细胞都属于抗原呈递细胞,C正确;
D、树突状细胞和T细胞都属于免疫细胞,都起源于骨髓中的造血干细胞,D正确。
故选A。
14. 如图为人体特异性免疫基本过程示意图,有关叙述正确的是( )
A. 胸腺在免疫中的作用是先分化出造血干细胞,进而分化出T细胞
B. 辅助性T细胞通过分泌细胞因子作用于B细胞
C. 吞噬细胞、T细胞、B细胞、记忆细胞、浆细胞均能识别抗原
D. 机体再次受到同种抗原刺激时,记忆细胞可快速产生大量抗体
【答案】B
【分析】体液免疫:病原体可以直接和B细胞接触,树突状细胞作为抗原呈递细胞,可对抗原进行加工、处理后呈递至辅助性T淋巴细胞,随后在抗原、激活的辅助性T细胞表面的特定分子双信号刺激下,B淋巴细胞活化,再接受细胞因子刺激后增殖分化成记忆细胞和浆细胞,浆细胞产生抗体,和病原体结合。
【详解】A、造血干细胞和T细胞起源于骨髓,胸腺是T细胞成熟的场所,A错误;
B、辅助性T细胞分泌的细胞因子能促进B细胞的分裂、分化过程,B正确;
C、浆细胞不能识别抗原,C错误;
D、机体再次受到同种抗原刺激时,可在短时间内发生反应的原因是抗原直接刺激记忆细胞,使之快速增殖分化形成浆细胞,浆细胞产生大量抗体,D错误。
故选B。
15. 图为人体某器官中血液的流动情况示意图,①②表示物质,①促进或抑制②的产生,②产生后将释放到血液中。下列说法正确的是( )
A. 若该器官为胰腺,则①可能是促胰液素,②可能是胰液
B. 若该器官为骨骼肌,①可表示胰高血糖素,②可表示糖原分解产生的葡萄糖
C. 若该器官为肾脏,①表示重吸收的水,②可表示抗利尿激素
D. 若该器官为垂体,①可能是甲状腺激素,②可表示促甲状腺激素
【答案】D
【分析】促胰液素是人们发现的第一种激素,是小肠黏膜在盐酸的刺激下产生的,作用是促进胰腺分泌胰液。
【详解】A、胰液属于消化液,不进入血管,而是进入消化道,A错误;
B、肌糖原不能直接分解产生葡萄糖,B错误;
C、若该器官为肾脏,②不可能是抗利尿激素,因为抗利尿激素是由下丘脑神经细胞产生,由垂体释放,作用于肾小管和集合管,促进肾小管和集合管对水的重吸收,使尿量减少,C错误;
D、当甲状腺激素分泌量过多,会反过来抑制垂体分泌促甲状腺激素释放激素,D正确。
故选D。
二、多项选择题:本部分包括5题,每题3分,共计15分。每题有不止一个选项符合题意。每题全选对者得3分,选对但不全的得1分,错选或不答的得0分。
16. 血糖浓度升高时,机体启动三条调节途径:①血糖直接作用于胰岛B细胞:②血糖作用于下丘脑,通过兴奋迷走神经(参与内脏活动的调节)支配胰岛B细胞:③兴奋的迷走神经促进相关胃肠激素释放,这些激素作用于胰岛B细胞,下列叙述正确的是( )
A. ①和②均增强了胰岛B细胞的分泌活动
B. ②和③均体现了神经细胞与内分泌细胞间的信息交流
C. ①和③调节胰岛素水平的方式均为体液调节
D. 血糖平衡的调节存在负反馈调节机制
【答案】ABD
【详解】A、血糖浓度升高,通过①和②途径作用于胰岛B细胞,促进胰岛素释放,进而使血糖浓度下降,A正确;
B、②和③均有神经支配内分泌腺体分泌激素的过程,体现了神经细胞与内分泌细胞间的信息交流,B正确;
C、①血糖直接作用于胰岛B细胞体现的是体液调节,③调节胰岛素水平的方式为神经—体液调节,C错误;
D、人体血糖浓度上升时,引起胰岛素分泌增加,导致血糖浓度下降,而血糖浓度下降又会抑制胰岛素的分泌,故属于负反馈调节,D正确。
故选ABD。
17. 人体心脏和肾上腺所受神经支配的方式如下图所示。下列叙述正确的有( )
A. 神经元未兴奋时,神经元细胞膜上K+通道通常关闭
B. 图中效应器由传出神经末梢及其支配的肾上腺或心脏构成
C. 图中作为神经递质的信号分子是乙酰胆碱和去甲肾上腺素
D. 图中经过通路A调节心脏活动的调节方式是神经-体液调节
【答案】BC
【详解】A、静息时,神经细胞膜对钾离子的通透性大,钾离子大量外流,形成内负外正的静息电位,神经元未兴奋时,神经元细胞膜上K+通道通常打开,A错误;
B、效应器由传出神经末梢和它所支配的肌肉或腺体构成,上述反射活动中,效应器由传出神经末梢及其支配的肾上腺或心脏构成,B正确;
C、由图可知,通路A中,在突触间以乙酰胆碱为神经递质传递兴奋,在神经元与心脏细胞之间以去甲肾上腺素为神经递质传递兴奋,故图中作为神经递质的信号分子是乙酰胆碱和去甲肾上腺素,C正确;
D、图中经过通路A调节心脏活动的调节方式是神经调节,通路B调节心血管活动的过程中,既有神经中枢通过释放神经递质(乙酰胆碱)的神经调节过程,也有肾上腺素参与的激素(体液)调节过程,经过通路B调节心血管活动的调节方式有神经调节和体液调节,D错误。
故选BC。
18. 交感神经兴奋引起血管收缩,肌细胞的代谢产物具有舒血管效应。运动时交感神经兴奋性增强,肌细胞的代谢产物增多,这种调控机制可使肌肉运动状态时的血流量增加到静息状态时的15~20倍。下列叙述正确的是( )
A. 肌细胞的代谢产物进入内环境,参与体液调节
B. 肌肉处于运动状态时,体液调节对肌肉血流量的影响大于神经调节
C. 肌细胞的代谢产物经组织液大部分进入血液,血流量增多利于维持肌细胞直接生活环境的稳定
D. 运动时肌细胞的代谢产物使组织液渗透压升高,机体抗利尿激素释放减少
【答案】ABC
【分析】神经调节与体液调节的关系:
(1)内分泌腺受中枢神经系统的调节,体液调节可以看做神经调节的一个环节。
(2)激素也可以影响神经系统的发育和功能,两者常常同时调节生命活动。
【详解】A、由“肌细胞的代谢产物具有舒血管效应”可知,肌细胞的代谢产物进入内环境,参与体液调节,A正确;
B、剧烈运动时交感兴奋的同时肌细胞的代谢产物增多,但最终的结果是血流量增加,也就是神经调节和体液调节共同作用的结果是使血管扩张,而体液调节就是使血管扩张的,所以在这个情境下体液调节对肌肉血流量的影响大于神经调节,B正确;
C、血流量增多利于组织液和血浆的物质交换,利于维持肌细胞直接生活环境的稳定,C正确;
D、运动时肌细胞的代谢产物使组织液渗透压升高,引起细胞外液渗透压增高,机体抗利尿激素释放增加,促进肾小管和集合管重吸收水,使细胞外液渗透压下降,D错误。
故选ABC。
19. 肾小管上皮细胞在肾小管重吸收过程中发挥着重要作用。相关叙述不正确的是( )
A. 在肾小管上皮细胞中,抗利尿激素基因和水通道蛋白基因表达旺盛
B. 抗利尿激素能促进肾小管、集合管重吸收水,提高血容量,有利于血压升高
C. 促进肾小管上皮细胞膜上葡萄糖载体活性,有利于减缓糖尿病患病程度
D. 醛固酮促进肾小管上皮细胞重吸收Na+和K+,维持细胞外液渗透压稳定
【答案】ACD
【分析】人体的水平衡调节过程:当人体失水过多、饮水不足或吃的食物过咸时→细胞外液渗透压升高→下丘脑渗透压感受器受到刺激→垂体释放抗利尿激素增多→肾小管、集合管对水分的重吸收增加→尿量减少。同时大脑皮层产生渴觉(主动饮水)。
【详解】A、由于下丘脑合成抗利尿激素,垂体释放抗利尿激素,因此在下丘脑中抗利尿激素基因表达,A错误;
B、抗利尿激素的作用是促进肾小管、集合管对水的重吸收,进而提高血容量,有利于血压升高,B正确;
C、抑制肾小管上皮细胞膜上葡萄糖载体活性,可降低肾小管重吸收葡萄糖,可降低血糖浓度,减缓糖尿病患病程度,C错误;
D、醛固酮促进肾小管上皮细胞重吸收 Na+排出K+,有利于维持细胞外液渗透压稳定,D错误。
故选ACD。
20. 下列关于特异性免疫和非特异性免疫的叙述,错误的是( )
A. 脾是重要的免疫器官,内含大量的淋巴细胞
B. 免疫活性物质是由免疫细胞产生的发挥免疫作用的物质
C. 抗体、白细胞介素、干扰素等是几类主要的细胞因子
D. 吞噬细胞不只参与非特异性免疫,而淋巴细胞只在特异性免疫中发挥重要作用
【答案】BC
【分析】人体免疫包括非特异性免疫和特异性免疫,非特异性免疫包括第一、二道防线,第一道防线由皮肤和黏膜组成,第二道防线由体液中的杀菌物质和吞噬细胞组成;特异性免疫是人体的第三道防线,由免疫器官、免疫细胞和免疫活性物质组成,包括细胞免疫和体液免疫两种方式。
【详解】A、脾呈椭圆形,在胃的左侧,内含大量的淋巴细胞;也参与制造新的血细胞与清除衰老的血细胞等,A正确;
B、免疫活性物质包括溶菌酶、抗体和细胞因子,是由淋巴细胞或其他细胞产生的,B错误;
C、抗体是由浆细胞分泌的,属于免疫活性物质,但不是细胞因子,白细胞介素、干扰素、肿瘤坏死因子等均属于细胞因子,细胞因子也属于免疫活性物质,C错误;
D、吞噬细胞既参与非特异性免疫,也参与特异性免疫,而淋巴细胞(包括B细胞和T细胞)只在特异性免疫中发挥重要作用,D正确。
故选BC。
三、非选择题:共55分
21. 内环境维持相对稳定的状态,这是人体完成各项生命活动的必要条件。图1为内环境稳态与相关系统的功能关系模式图,1~4代表人体的相关系统;图2是人体体液之间的关系模式图,a~e代表人体不同部位的体液。请回答下列问题:
(1)人体各器官、系统协调一致地进行,是维持内环境稳态的基础。图1中2、3分别是______系统、_______系统。
(2)图2中d表示______,能表示细胞内液的是_______。肌肉注射和静脉滴注时,药物首先进入的内环境分别是______(填字母)和______(填字母),两者之间在成分上的主要区别是______。
(3)肌细胞会因无氧呼吸产生乳酸,乳酸进入血浆后,会使血浆pH下降,但乳酸可以与血浆中的______发生反应,使血浆的pH维持相对稳定。
(4)维持内环境相对稳定,除了图1中所示的器官、系统的协调活动外,还必须在______的调节网络下进行。
(5)某人长期营养不良,血浆渗透压会______(填“增大”、“减小”或“不变”),最终导致组织水肿。当细胞外液渗透压发生变化时,细胞内液的渗透压______(填“会”或“不会”)发生变化。
【答案】(1)①. 循环 ②. 泌尿
(2)①. 淋巴液 ②. c和e ③. b ④. a ⑤. 前者含蛋白质少(后者含蛋白质多)
(3)碳酸氢钠(HCO3-)
(4)神经—体液—免疫
(5)①. 减小 ②. 会
【分析】关于“内环境稳态的调节”应掌握以下几点:(1)实质:体内渗透压、温度、pH等理化特性和化学成分呈现动态平衡的过程;(2)定义:在神经系统和体液的调节下,通过各个器官、系统的协调活动,共同维持内环境相对稳定的状态;(3)调节机制:神经-体液-免疫调节网络;(4)层面:水、无机盐、血糖、体温等的平衡与调节;(5)意义:机体进行正常生命活动的必要条件。
【小问1详解】
根据图1分析,在图1中2处于循环中,说明2是循环系统;3出内环境,说明是泌尿系统。
【小问2详解】
根据图2分析,图2中b到d的箭头是单向的,说明b是组织液,d是淋巴液;a是血浆,因为血浆、组织液中都有细胞生活,故c和e都是细胞内液;内环境包括血浆、组织液和淋巴液等,肌肉注射和静脉滴注时,药物首先进入的内环境分别是b组织液和a血浆;两者之间在成分上的主要区别是前者含蛋白质少(后者含蛋白质多)。
【小问3详解】
肌细胞会因无氧呼吸产生乳酸,乳酸进入血浆后,会使血浆pH下降,但乳酸可以与血浆中的碳酸氢钠(HCO3-)发生反应,使血浆的pH维持相对稳定。
【小问4详解】
目前普遍认为,内环境稳态调节的机制是神经-体液-免疫调节网络。
【小问5详解】
渗透压与无机盐和蛋白质的含量有关,某人长期营养不良,蛋白质减少,血浆渗透压会减小,组织液水分增多,导致组织水肿;细胞外液是细胞生存的内环境,当细胞当细胞外液渗透压发生变化时,细胞会吸水或失水,导致细胞内液的渗透压发生变化。
22. 研究人员发现,当以弱刺激施加于海兔的喷水管皮肤时,海兔的鳃很快缩入外套腔内,这是海兔的缩鳃反射。若每隔1分钟重复此种弱刺激,海兔的缩鳃反射将逐渐减弱甚至消失,这种现象称为习惯化。图1表示海兔缩鳃反射习惯化的神经环路示意图,图2表示习惯化前后轴突末梢模型。请回答下列问题:
(1)图1中共有______个神经元。图1中反射弧的效应器为______。
(2)若在图1中b处给予有效刺激,还可在图中______点检测到电位变化,该处膜内电位的变化是______。若在图1中d处给予有效刺激,可引起鳃收缩,该过程是否属于反射_______(填“是”或“否”)。
(3)由图2可知,习惯化产生的原因是:轴突末梢处______减少,导致______释放量减少,突触后膜所在的运动神经元兴奋性______(填“升高”、“降低”或“不变”)。
(4)如果需要去除习惯化,采取的措施是:给予海兔头部一个强刺激,最终使得感觉神经末梢释放的物质______(填“增加”、“减少”或“不变”)。
(5)下列过程需要消耗能量的是______。
①突触小泡内物质的合成
②Na+进入神经细胞
③神经递质和受体特异性结合
④囊泡逐渐外移并与突触前膜融合
【答案】(1)①. 三##3 ②. 传出(运动)神经末梢及其支配的鳃
(2)①. d ②. 由负变正 ③. 否
(3)①. Ca2+内流 ②. 神经递质 ③. 降低
(4)增加 (5)①④
【分析】兴奋在神经元之间需要通过突触结构进行传递,突触包括突触前膜、突触间隙、突触后膜,其具体的传递过程为:兴奋以电流的形式传导到轴突末梢时,突触小泡释放递质(化学信号),递质作用于突触后膜,引起突触后膜产生膜电位(电信号),从而将兴奋传递到下一个神经元。
【小问1详解】
由图1可知,此反射弧包含了感觉神经元、中间神经元和运动神经元三个神经元;效应器指传出神经末梢和它所支配的肌肉或腺体等,图示效应器是传出神经末梢及其所支配的鳃。
【小问2详解】
若给予b有效刺激,刺激可从中间神经元传到运动神经元,所以d点可检测到电位变化;神经元兴奋时钠离子内流,膜内电位变化是由负变正;若在图1中d处给予有效刺激,可引起鳃收缩,该过程的反射弧结构不完整,因此不属于反射。
【小问3详解】
神经递质是神经元之间传递信息的物质,习惯化后,海兔的缩鳃反射将逐渐减弱甚至消失,结合图分析可知,轴突末梢处Ca2+内流减少,使神经递质释放减少,突触后膜所在的运动神经元兴奋性降低。
【小问4详解】
如果需要去除习惯化,采取的措施是:给予海兔头部一个强刺激,相对于弱刺激,强刺激使Ca2+内流增多,最终使得感觉神经末梢释放的物质增加。
【小问5详解】
①突触小泡内的神经递质的合成需要消耗能量,①正确;
②Na+进入神经细胞是协助扩散,不消耗能量,②错误;
③谷氨酸和受体特异性结合不需要消耗能量,③错误;
④囊泡逐渐外移并与突触前膜融合是一个耗能过程,④正确。
故选①④。
23. 应激反应是人体对紧张性事件的适应性反应,其主要特征是下丘脑—垂体—肾上腺皮质轴(HPA)被激活,机体通过HPA途径促使肾上腺皮质释放糖皮质激素(GC)。一定强度的应激反应有助于机体发挥潜力、维持内环境的稳态,但应激时间过长或者过于强烈,则会对机体产生不利影响。图1为“下丘脑—垂体—肾上腺轴”(HPA)对免疫活动的调节示意图。请回答下列问题:
(1)______是神经系统控制内分泌调节的枢纽。
(2)GC可以通过升高血糖保证重要器官能量供应,与胰高血糖素、肾上腺素具有______作用。
(3)应激状态下GC的过度升高会影响机体糖类、脂质、蛋白质的代谢,并大大降低机体的免疫能力。其原因可能在应激状态下,由于下丘脑和垂体的敏感性降低,使GC______调节功能下降,从而对机体产生不利影响。
(4)在HPA轴之外还存在另一种免疫调节机制——“脑—脾神经轴”,如图2所示。①图2中所示的免疫活动所属的免疫方式为_______(填“细胞免疫”或“体液免疫”)。
②据图2可推测,乙酰胆碱在该免疫调节过程中所起的作用是______。
③科研人员为了验证上述调节机制中的脾神经对抗体的产生具有促进作用,用手术法进行了相关实验研究(如下表),请根据题意完成以下表格(在答题卡相应位置填写)。
【答案】(1)下丘脑 (2)协同
(3)负反馈 (4)①. 体液免疫 ②. 刺激B细胞增殖(分裂)和分化 ③. 生理状态相同 ④. (初始)抗体水平并计算平均值 ⑤. 做手术但不切除脾神经 ⑥. 相同且适宜 ⑦. 低于
【分析】图1表示的是糖皮质激素调节的分级调节与负反馈调节机制;图2表示的是下丘脑CRH神经元通过信息分子作用于脾神经,脾神经释放去甲肾上腺素(一种神经递质)。
【小问1详解】
神经一体液一免疫调节网络是人体维持稳态的主要调节机制,其中下丘脑是内分泌调节的枢纽,也是神经调节的中枢。
【小问2详解】
GC可以通过升高血糖保证重要器官能量供应,与胰高血糖素、肾上腺素(也可以升高血糖)具有协同作用。
【小问3详解】
GC含量维持相对稳定,是负反馈调节的结果。GC的过度升高是GC负反馈调节过程受到破坏,而是调节功能下降。
【小问4详解】
①根据图2中所示,由B淋巴细胞参与,且产生抗体的免疫活动为体液免疫。
②根据图2中所示,图中的T细胞为辅助性T细胞,其分泌的物质——乙酰胆碱,属于细胞因子,与白介素等功能相当,乙酰胆碱在该免疫调节过程中所起的作用是刺激B细胞增殖(分裂)和分化。
③根据题中关键信息:科研人员为了验证上述调节机制中的脾神经对抗体的产生具有促进作用,此为验证性实验,设计对照实验来验证相关结论,自变量为有无脾神经(手术法切除),两组小鼠均手术的目的是排除手术本生对小鼠产生抗体的影响。因变量是抗体的水平,无关变量包括实验的身体状况,饲养环境,疫苗处理等。根据以上分析完善表格如下:a将相同的健康小鼠平均分成两组,每组10只,测定初始抗体水平,计算平均值;b为了保证单一变量原则,对照组的处理为:手术但不切除脾脏;c无关变应该相同且适宜,因此需要控制无关变量;d本实验是验证实验,验证述调节机制中的脾神经对抗体的产生具有促进作用,实验组脾神经被破坏,对照具脾神经完整,因此实验组小鼠的相对抗体水平低于对照组小鼠 。
24. 手指割破时机体常出现疼痛、心跳加快等症状。下图为吞噬细胞参与痛觉调控的机制示意图请回答下列问题。
(1)下图中,手指割破产生的兴奋传导至T处,突触前膜释放的递质与突触后膜______结合,使后神经元兴奋,T处(图中显示是突触)信号形式转变过程为______。
(2)伤害性刺激使心率增加的原因之一为:______(交感/副交感)神经的兴奋,使______分泌肾上腺素增加,经______运输作用于靶器官。
(3)皮肤破损,病原体入侵,吞噬细胞对其识别并进行胞吞,胞内______(填细胞器)降解病原体,这种防御作用属于______性免疫。
(4)图所示,病原体刺激下,吞噬细胞分泌神经生长因子(NGF),NGF作用于感受器上的受体,引起感受器的电位变化,进一步产生兴奋传导形成痛觉。该过程中,Ca2+的作用有______。
(5)药物MNACⅠ3是一种抗NGF受体的抗体,用于治疗炎性疼痛和神经病理性疼痛。该药的作用机制是______,从而使______不能产生痛觉。
【答案】(1)①. (特异性)受体 ②. 电信号→化学信号→电信号
(2)①. 交感 ②. 肾上腺髓质 ③. 体液
(3)①. 溶酶体 ②. 非特异
(4)促进NGF的释放;提高激酶的活性,提高神经元的兴奋性
(5)①. 抑制NGF与NGF受体结合,进而抑制感受器的兴奋 ②. 大脑皮层
【小问1详解】
兴奋在神经元之间的传递是通过突触进行的,手指割破产生的兴奋到达突触前膜所在的神经元轴突末梢时,突触前膜的突触小泡与突触前膜融合,将神经递质释放到突触间隙,神经递质与突触后膜上的特异性受体结合,可引起突触后神经元兴奋;兴奋在突触处的信号转变过程为电信号→化学信号→电信号。
小问2详解】
交感神经可使心率加快;肾上腺素是由肾上腺髓质分泌的;激素通过体液运输。
【小问3详解】
溶酶体是细胞的消化车间,病原体侵染机体后,吞噬细胞将其吞噬,并利用细胞内的溶酶体将其降解;此过程由吞噬细胞参与,不针对特定病原体,属于非特异性免疫。
【小问4详解】
由图可知,在吞噬细胞中,Ca2+能促进含NGF的囊泡与细胞膜的融合,促进NGF的释放;同时,Ca2+在感受器膜内流,形成动作电位,产生兴奋,提高神经元的兴奋性。
【小问5详解】
药物MNACⅠ3是一种抗NGF受体的抗体,该药物与NGF受体结合后,可阻止NGF与感受器上的NGF受体结合,使得感受器不能产生兴奋,无法将兴奋传导至大脑皮层(所有感觉形成部位),导致机体不能产生痛觉。
25. 糖尿病有Ⅰ型和Ⅱ型之分,大多数糖尿病患者属于Ⅱ型糖尿病,患者并未丧失产生胰岛素的能力,Ⅱ型糖尿病的成因和治疗是近年的研究热点。
(1)胰岛素降低血糖的作用包括:促进血糖进入______进行氧化分解,进入肝、肌肉并合成糖原,进入脂肪组织细胞转变为甘油三酯;另一方面又能抑制______的分解和非糖物质转变为葡萄糖。
(2)由于Ⅱ型糖尿病患者常常较肥胖,有人提出Ⅱ型糖尿病是一种肠道疾病,是因高糖高脂饮食,导致肠道内的一些分泌细胞及其分泌的激素发生变化,为研究其成因,某研究组对大鼠进行高糖高脂饮食等诱导制造糖尿病模型鼠并检测其体内的一种肠源性激素(GLP1)的水平。
注:GLP-1主要由L细胞分泌,肠道中的L细胞主要分布在回肠(小肠分为十二指肠、空肠和回肠三部分)
胰岛B细胞分泌胰岛素的机制如图1,正常人进食后,血糖浓度升高,葡萄糖通过Glut2转运蛋白以______方式进入胰岛B细胞,经细胞呼吸改变ATP/ADP的比例,最终引起Ca2+______,促进胰岛素分泌。图2数据显示,随着处理时间的增加,造模组的GLP-1水平______对照组。
(3)研究人员测定了机体内相关体液中Ca2+的含量:X液为2.5mml/L,Y液为约0.001mml/L,图中Ca2+需要经过钙通道,则上述来自于内环境的液体是______(X液/Y液)。
(4)在下丘脑调节胰岛素分泌的过程中,血糖浓度升高属于_______(非条件/条件)刺激。
(5)与正常大鼠相比,模型大鼠血糖、胰岛素均较高的原因分别是高脂饲喂引起胰岛素敏感指数_______,血糖、血脂升高,又促进了______细胞的分泌。
(6)Ⅱ型糖尿病患者的靶细胞对胰岛素作用不敏感,原因可能有:_______(填序号)
①胰岛素拮抗激素增多
②胰岛素分泌障碍
③胰岛素受体表达下降
④胰岛素B细胞损伤
⑤存在胰岛细胞自身抗体
【答案】(1)①. 组织细胞 ②. 肝糖原
(2)①. 协助扩散##易化扩散 ②. 内流 ③. 越来越低于
(3)X 液 (4)非条件
(5)①. 降低 ②. 胰岛B
(6)①③
【分析】胰岛A细胞分泌胰高血糖素,能升高血糖,只有促进效果没有抑制作用,即促进肝糖原的分解和非糖类物质转化;胰岛B细胞分泌胰岛素是唯一能降低血糖的激素,其作用分为两个方面:促进血糖氧化分解、合成糖原、转化成非糖类物质;抑制肝糖原的分解和非糖类物质转化。
【小问1详解】
胰岛素降低血糖的作用包括:促进血糖进入组织细胞进行氧化分解,进入肝、肌肉并合成糖原,进入脂肪组织细胞转变为甘油三酯;另一方面又能抑制肝糖原的分解和非糖物质转变为葡萄糖。
小问2详解】
据图可知,萄糖通过Glut2转运蛋白进入B细胞是顺浓度梯度进行的,故方式是协助扩散;细胞呼吸能够产生ATP,通过改变ATP/ADP的比例,最终引起Ca2+内流,促进胰岛素分泌;图2数据显示,随着处理时间的增加,造模组的GLP-1水平越来越低于对照组。
【小问3详解】
图中钙内流需要经过钙通道,但不消耗能量,方式为协助扩散,该方式是由高浓度向低浓度一侧运输,X液浓度高,则表中来自于内环境的液体是X液。
【小问4详解】
在下丘脑调节胰岛素分泌的过程中,血糖浓度升高不需要经过大脑皮层的控制,属于非条件反射。
【小问5详解】
胰岛素需要与受体结合后发挥作用,与正常大鼠相比,模型大鼠血糖、胰岛素均较高的原因分别是高脂饲喂引起胰岛素敏感指数降低,无法正常作用;血糖、血脂升高,会促进胰岛素的分泌,该激素是由胰岛B细胞分泌的。
【小问6详解】
①胰岛素拮抗激素增多会影响靶细胞对胰岛素的敏感性,使血糖升高,①正确;
②Ⅱ型糖尿病患者的胰岛素水平正常,不存在胰岛素分泌障碍,②错误;
③胰岛素受体表达下降,靶细胞上胰岛素受体减少,会导致靶细胞对胰岛素作用不敏感,③正确;
④胰岛素B细胞损伤会导致胰岛素缺乏,而Ⅱ型糖尿病患者的胰岛素水平正常,④错误;
⑤存在胰岛细胞自身抗体会导致胰岛素分泌不足,而Ⅱ型糖尿病患者的胰岛素水平正常,⑤错误。
故选①③。
实验目的
简单操作过程
实验动物的选
择及处理______a.将的健康小鼠平均分成两组,每组10只,测定______。
实验组处理
实验组手术切除脾神经。
对照组处理
b.对照组小鼠______。
c.实验条件的控制
给两组小鼠注射等量、适量的相同疫苗,置于______的环境条件下饲养。
结果检测
一段时间后分别测定两组小鼠体内相应的抗体水平并进行比较。
预期实验结果
d.实验组小鼠的相对抗体水平______(填“高于”、“低于”或“等于”)对照组小鼠。
福建省宁德市某校2024-2025学年高二上学期9月月考生物试卷[解析版]: 这是一份福建省宁德市某校2024-2025学年高二上学期9月月考生物试卷[解析版],共18页。试卷主要包含了单选题,非选择题等内容,欢迎下载使用。
江苏省南京市某校2024-2025学年高二上学期第二次月考(期中模拟)生物试题(Word版附答案): 这是一份江苏省南京市某校2024-2025学年高二上学期第二次月考(期中模拟)生物试题(Word版附答案),共15页。试卷主要包含了单项选择题,多项选择题,非选择题等内容,欢迎下载使用。
江苏省南京市六校2024-2025学年高二上学期10月联合调研生物试卷(含答案): 这是一份江苏省南京市六校2024-2025学年高二上学期10月联合调研生物试卷(含答案),共22页。试卷主要包含了单选题,多选题,读图填空题等内容,欢迎下载使用。

