四川省绵竹中学2024-2025学年高二上学期第一次月考历史试题(含解析)
展开四川省盐亭中学2024-2025学年高二上学期第一学月月考历史试题(含解析): 这是一份四川省盐亭中学2024-2025学年高二上学期第一学月月考历史试题(含解析),共9页。试卷主要包含了单选题,材料分析题等内容,欢迎下载使用。
四川省南充市嘉陵第一中学2024-2025学年高二上学期第一次月考历史试题(解析版): 这是一份四川省南充市嘉陵第一中学2024-2025学年高二上学期第一次月考历史试题(解析版),共17页。试卷主要包含了考试结束后,将答题卡交回,一位英国历史学家曾总结道,近代一位外国人这样评价戊戌变法等内容,欢迎下载使用。
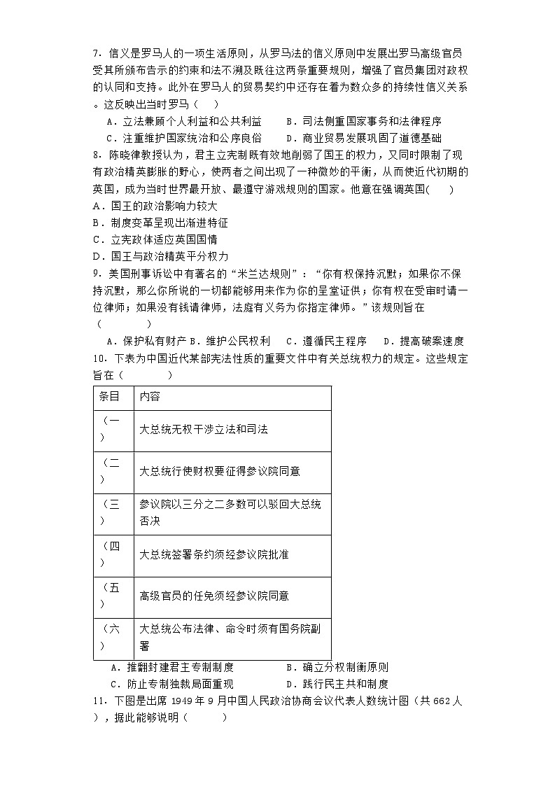
四川省华蓥中学2024-2025学年高二上学期10月月考历史试题(解析版): 这是一份四川省华蓥中学2024-2025学年高二上学期10月月考历史试题(解析版),共14页。试卷主要包含了单选题,材料题等内容,欢迎下载使用。

