


所属成套资源:高二(上)学期生物期中考试卷专辑
2022年江苏省江都高二生物期中试卷选修会员独享
展开
这是一份2022年江苏省江都高二生物期中试卷选修会员独享,共14页。试卷主要包含了 下列属于第一道防线的是, 下图是甲状腺活动的调节示意图, 关于人体激素的叙述,错误的是等内容,欢迎下载使用。
1. 下列关于艾滋病的叙述中,不正确的是
A艾滋病又称获得性免疫缺陷综合症 B艾滋病的病原体是一类逆转录病毒
C艾滋病主要通过毒品注射,性接触等传播 D目前,艾滋病的治疗有突破性的进展
2. 下图表示神经元联系的一种形式,与此相关的表述正确的是
A.刺激a处,会导致b处连续兴奋或抑制,c处也发生电位变化
B.刺激b处,不会引起a和c处发生电位变化
C.刺激c处,a和b处都会产生兴奋
D.刺激a处,b、c同时产生兴奋或抑制
3. 为防止甲型HlNl病毒在人群中的传播,有人建议接种灭活的甲型H1N1流感疫苗,那么灭活病毒在体内引起的免疫反应,正确的是
A.B细胞接受刺激后可增殖分化为记忆B细胞
B.B细胞接受刺激后可释放淋巴因子
C.吞噬细胞接受刺激后,能使靶细胞裂解死亡
D.T细胞接受刺激后形成效应T细胞,能产生相应的抗体
4. 下列属于第一道防线的是
①胃液对病菌的杀灭作用 ②唾液中溶菌酶对病原体的分解作用 ③吞噬细胞的内吞作用 ④呼吸道纤毛对病菌的外排作用 ⑤皮肤的阻挡作用 ⑥效应T细胞与靶细胞接触 ⑦抗体与细胞外毒素结合
A.②⑤ B.④⑤ C.①②④⑤ D.②③⑤⑥⑦
5. 下图是甲状腺活动的调节示意图。对该图的理解,不正确的是
A.图中X与Y分别是下丘脑和垂体
B.图中a和b分别是促甲状腺激素释放激素和促甲状腺激素
C.X的细胞能分泌激素,不能传导兴奋
D.血液中的甲状腺激素含量对a、b激素的释放起反馈调节作用
6. 给正常小狗实施垂体切除手术后,短期内小狗血液中的三种激素——促甲状腺激素释放激素(a)、促甲状腺激素(b)、甲状腺激素(c)的含量变化正确的是(横轴为时间,纵轴为激素含量)
7. 如图表示某人在休息时,单位时间内流经其单位面积皮肤血管内血液的相对流量,在时刻A,室内温度由15℃突升至40℃,在时刻B,室内温度又突降至15℃,下列说法正确的是
A.在A时刻室内温度变化时,皮肤血管收缩,立毛肌舒张
B.在AB段时间内,因外界环境温度高于人体温度,所以人体不散热
C.在AB段时间内,人体内酶的活性比BC段时间内高
D.在BC段时间内,人体肾上腺素分泌量增加
8. 关于人体激素的叙述,错误的是
B.激素在人体内含量较低,但有高效的生物催化作用
C.甲状腺激素除了促进人体产热,还有其他生理效应
D.正常人体内,激素的分泌受反馈调节
9. 长时间运动引起机体缺氧时,血液pH的变化趋势、引起pH变化的物质、能起缓冲作用的物质分别是
A.降低、CO2、Na2CO3 B.降低、乳酸、NaHCO3
C.升高、CO2、H2CO3 D.升高、乳酸、NaHCO3
10. 下列各项中不属于影响稳态的因素是
A.温度 B.酶 C.pH值 D.渗透压
11. 根据所学知识判断下列几种叙述中正确的是
①胸腺在免疫中的作用是先分化出造血干细胞,进而分化出T细胞 ②过敏反应是指已免疫的机体在再次接受相同物质的刺激时所发生的反应 ③浆细胞产生的抗体能对任何病毒起免疫作用 ④吞噬细胞、T细胞、B细胞、记忆细胞、浆细胞均能识别抗原 ⑤一种抗原只能与相应的抗体或效应T细胞发生特异性结合 ⑥自身免疫病和艾滋病都是机体免疫功能不强或缺陷造成的
A.②⑥ B .②⑤
C.③⑤ D.①④
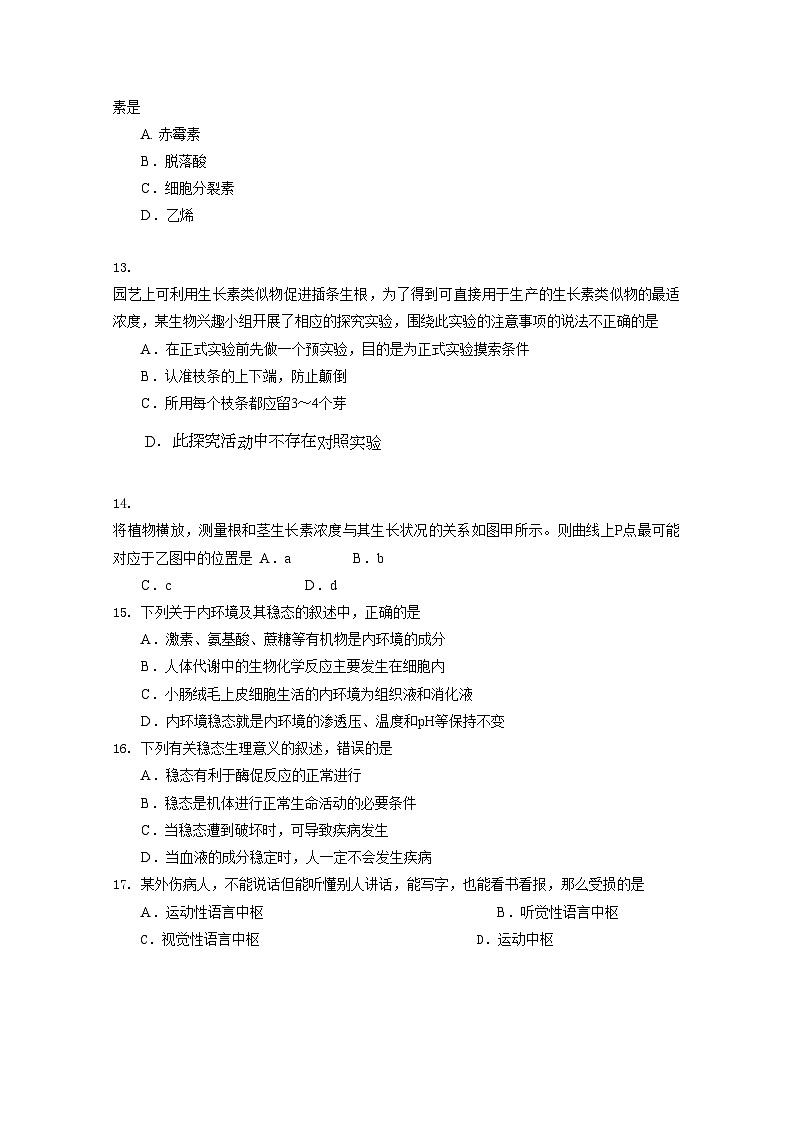
12. 右图表示种子在解除休眠过程中几种激素的变化情况,由此看出对种子萌发起抑制作用的激素是
A. 赤霉素
B.脱落酸
C.细胞分裂素
D.乙烯
13. 园艺上可利用生长素类似物促进插条生根,为了得到可直接用于生产的生长素类似物的最适浓度,某生物兴趣小组开展了相应的探究实验,围绕此实验的注意事项的说法不正确的是
A.在正式实验前先做一个预实验,目的是为正式实验摸索条件
B.认准枝条的上下端,防止颠倒
C.所用每个枝条都应留3~4个芽
D.此探究活动中不存在对照实验
14. 将植物横放,测量根和茎生长素浓度与其生长状况的关系如图甲所示。则曲线上P点最可能对应于乙图中的位置是 A.a B.b
C.c D.d
15. 下列关于内环境及其稳态的叙述中,正确的是
A.激素、氨基酸、蔗糖等有机物是内环境的成分
B.人体代谢中的生物化学反应主要发生在细胞内
C.小肠绒毛上皮细胞生活的内环境为组织液和消化液
D.内环境稳态就是内环境的渗透压、温度和pH等保持不变
16. 下列有关稳态生理意义的叙述,错误的是
A.稳态有利于酶促反应的正常进行
B.稳态是机体进行正常生命活动的必要条件
C.当稳态遭到破坏时,可导致疾病发生
D.当血液的成分稳定时,人一定不会发生疾病
17. 某外伤病人,不能说话但能听懂别人讲话,能写字,也能看书看报,那么受损的是
A.运动性语言中枢 B.听觉性语言中枢
C.视觉性语言中枢 D.运动中枢
18. 通常情况下,人大量饮水后血液中抗利尿激素的含量以及尿液中尿素浓度的变化分别是A.降低 降低 B.升高 升高
C.降低 升高 D.升高 降低
19. 下列关于正常人体内环境稳态的调节,前者随后者变化的情况与右图走势不相符的是A.抗利尿激素分泌量-—饮水量
B.T细胞浓度——HIV浓度
C.胰岛素浓度-—血糖浓度
D.促甲状腺激素浓度-—甲状腺激素浓度
20. 科学家成功破解了神经元“沉默突触”的沉默之迷。此前发现,在脑内有一类突触只有突触结构而没有信息传递功能,被称为“沉默突触”。请你推测科学家对此所取得的研究成果①突触小体中没有细胞核 ②突触后膜缺乏相应的受体
③突触前膜缺乏相应的受体 ④突触小体不能释放相应的递质
A.②④ B.②③ C.②③④ D.③④
c
a
b
插条平均生根数目
NAA浓度
二.多选题(每题3分)
21. 某同学在“探究生长素类似物NAA促进银杏插条生根的
最适浓度”实验中获得了下图所示结果,有关本实验分
析或评价的叙述正确的是
A.本实验的自变量是促进插条生根的NAA浓度大小
B.银杏插条上侧芽的数目及饱满程度会影响实验结果
C.促进银杏插条生根的最适浓度为c
D.用NAA处理枝条的时间应该相同
22. 动物的生命活动是在一系列调节机制的调节下实现的,下列对生命活动调节和动物行为相关判断符合生物学原理的是
A.破坏小白鼠的下丘脑,动物便不具有维持体温恒定的能力
B.对于较轻的糖尿病患者,通过调节和控制饮食,配合口服降血糖药物就可以达到一定的治疗目的
C.动物的行为是在神经系统、内分泌系统和其他系统的共同协调作用下形成的
D.神经递质只能由突触前膜通过主动运输释放到突触间隙,作用于突触后膜,使后一个神经元兴奋或抑制
23.顶端优势现象说明了
A.生长素在低浓度时促进生长 B.生长素在高浓度时抑制生长
C.顶芽比侧芽的生命活动旺盛
24.以下可能是引起组织水肿的原因
A.毛细血管通透性增加 B.组织液回渗速率降低
C.营养不良 D.淋巴循环受阻
25. 在生命活动过程中,下列器官相互作用的正确表示是
A.垂体→甲状腺→下丘脑 B.下丘脑→垂体→甲状腺
C.甲状腺→下丘脑→垂体 D.甲状腺→垂体→下丘脑
三.非选择题
26. 下图是胰腺组织局部结构模式图,请据图回答(9分)。
(1)A液为 ,B液为 ,C液为 ,三者共同构成了胰腺组织细胞生活的液体环境,这个液体环境称为 。
(2)CO2不从毛细血管进入胰腺组织细胞的原因是 。
(3)胰腺组织细胞可分泌胰酶和胰岛素,其中 可进入血液.参与物质代谢的调节。如果该物质分泌不足,可使血液中 浓度升高,导致 病的发生。
(4)发生过敏反应时,___________的通透性增强。
27.已知神经细胞膜两侧离子分布不平衡是一种常态现象。细胞不受刺激时,膜外较多正电荷,而膜内则相反(如图所示)(6分)。
(1)如图所示的神经电位称为___________,形成这种电位的原因是_____________。细胞维持这种状态是要以消耗 __________ 为代价的,与细胞器 有关。
(2)如图所示,如果在电极a的左侧给一适当刺激,能使受刺激部位瞬间变得易于膜外阳离子通过,此时a一b之间会产生电流,其方向是 ;同时,相应的膜内侧电流方向是 。
28. 下图是一个反射弧和突触的结构示意图,根据图示信息回答下列问题:(10分)
(1)图1中的[1]的名称为__________,感受器接受刺激后,接受刺激部位的膜内外电位变化为: ___________________。
(2)图2表示结构的名称为__________它包括__________ ,__________ 和__________结构。图2中的1表示________________,1中物质的释放使突触后膜__________。 (3)缩手反射属于____________,当我们取指血进行化验时,针刺破手指的皮肤,但我们并未将手指缩回。这说明一个反射弧中的低级中枢要接受__________________的控制.。
29.(5分)图甲是狗尿浓缩实验的结果。让狗大量饮水(图中箭头a所示)后,连续排出大量的尿;当将25%NaCl溶液10mL注射入颈动脉(箭头b)后,尿量暂时减少;当静脉注射脑垂体后叶提取物(箭头c)后,尿量也减少。根据此实验,可以推断:
(1)25%NaCl溶液注入动脉,使 升高,刺激 ,引起 激素分泌,导致尿量减少。本实验也证明 中含有这种激素。
(2)如果预先将狗的脑垂体后叶切除,再进行上述同样的实验,请将预期结果的排尿曲线描绘在图乙中的坐标上。
30. 图示进行燕麦胚芽鞘向光性实验的示意图。(9分)
将种植在同一条件下,同一时期的燕麦幼苗分别进行如下处理;A处于自然条件下;B切去胚芽鞘尖端;C在胚芽稍尖端上罩上黑纸罩;D在胚芽稍尖端以下套上黑纸筒。然后从暗处取出一起放至窗台,使光线从单侧照射,试分析:
(1)四种幼苗的生长情况是:
A: ;B:
C: ;D:
(2)据此实验可推测,产生生长素的部位是 ;感受光刺激的部位是 。
(3)按上述实验结论设置了下面的实验(注:A、B、C、D中,将胚芽鞘的尖端分别置于琼脂块(a、b、c、d、e、f)上;A处于黑暗中;B、C、D给以单侧光;A、B、C的胚芽鞘的尖端中纵向插有不能透过生长素的云母片),如果所测得的a中的生长素含量相对恒定为100,则其他各值分别为(从供选答案中选择序号填空):
b ;C ;e
A.约100 B.约50 C.大大高于50 D.大大小于50
31. 下丘脑在人体生理调节过程中发挥着重要作用。请据图回答问题(甲、乙、丙、丁为人体内某种结构或细胞,A、B、C、D为激素)(9分)
(1)当人体处于寒冷环境中时,图中激素A________(填名称)在血液中的含量明显升高。其作用是________,这一生理活动的调节方式是________;同时激素D________(填名称)分泌也增多,并且骨骼肌产生不自主战栗。引起骨骼肌战栗的神经传导途径为:________→传入神经→________→传出神经→骨骼肌。
(2)当人体内的血糖浓度降低时,丁可以直接感知血糖浓度的变化,也可以接受下丘脑的控制,通过有关神经作用使分泌的________(填激素名称)增多;同时激素D也增多。 (3)下丘脑除参与图中的调节过程外,还能分泌________(填激素名称)由甲释放到血液中,调节人体内水盐的平衡。
(4)如果血液中物质A的含量过高,会抑制下丘脑和甲的分泌活动,这种调节作用称为________。
32. 甲图为某种激素分泌、运输和作用的模式图,乙图为糖尿病患者和正常人在摄取葡萄糖后血糖含量的变化曲线。据图回答下列问题:(9分)
(1)甲图中分泌细胞(a)的分泌物能与靶细胞(b)相互结合的原因是靶细胞膜上有某种物质,这种物质的化学本质是_______________。
(2)乙图中________为糖尿病患者。
(3)造成乙图AB段血糖升高的主要原因是________________,该过程主要发生在小肠中,葡萄糖进入小肠上皮细胞的方式是________________________。
(4)小王的血糖浓度变化中,能够促进BC过程进行的激素是由________细胞分泌的,与该激素合成与分泌直接有关的细胞器有________。
(5)假如在糖尿病患者摄取葡萄糖1 h后,给他注射适量胰岛素,请在图中绘出他体内血糖含量的变化曲线(表示出大致趋势即可)。
(6)如果甲图中分泌细胞(a)为甲状腺细胞,那么靶细胞(b)能否为垂体细胞?________,简要说出理由__________________________。
33.研究表明,适宜浓度的细胞分裂素可以延缓叶片的衰老,生物兴趣小组的同学想通过实验探究适宜浓度的生长素对叶片衰老的影响,请你帮助他们完成下面的实验设计方案:(8分)
(1)实验目的:_____________________________________。
(2)实验原理:离体的叶片会逐渐衰老,叶片发黄,使用适宜浓度的细胞分裂素处理之后,可以显著地延长保绿时间,推迟离体叶片衰老。
(3)材料用具:足够数量的同等状态的新鲜离体叶片、适宜浓度的细胞分裂素和生长素溶液(不考虑溶液中的水分对本实验的影响)、所需的相关器材和用具。
(4)实验步骤:
①将植物的离体叶片随机均分成___________________________
②分别用适宜浓度的细胞分裂素和适宜浓度的生长素溶液处理A、B两组叶片,C组 __________ 。
③在其他条件相同且适宜的情况下__________________,观察并记录
(5)可能出现的实验结果和相应结论:
①B组叶片的保绿时间在A组与C组之间,说明生长素具有延缓叶片衰老的作用,但没有细胞分裂素的作用明显;
②B组叶片与A组叶片的保绿时间相差不大,都比C组长,说明 ______________ 。
③B组叶片与C组叶片的保绿时间相差不大,都比A组短,说明 ___________________ 。
④ ,说明生长素具有加速叶片衰老的作用;
⑤ ,说明生长素比细胞分裂素更具有延缓叶片衰老的作用。
江苏省江都中学 2010-2011年度第一学期期中考试
高二生物(选修)
26.(9分)
(1) _______ , _____ , _____ , _____ 。
(2) ________ 。
(3) ___ ___ , ____ 。
(4)___________。
27.(6分)
(1)___________, _____________。 ____ __________, _____ 。
(2) ;, 。
28.(10分)
(1)__________, ___________________。
(2)__________ __________ ,__________ __________ 。
________________, __________。
(3) ____________, __________________ .。
29.(5分)
(1) , , 。___________.
(2)
30.(9分)
(1)
A: ;B:
C: ;D:
(2) _____ ; _______ 。
(3) b ;C ;e
31.(9分)
(1) ________ 。 ________, ________; ________ :________ ________。
(2) ________ (3) ________ (4) ________。
32. (9分)
(1) _______________。
(2) ________
(3) ________________, _________________________________。
(4) ________ ________。
(5)
(6) ________, ___________________________________。
33. (8分)
(1) _____________________________________。
(4)
① ___________________________
② __________ 。
③ __________________,
(5)
② ______________ 。
③ ___________________ 。
④ ,
⑤ ,
高二生物选修参考答案
一.选择题
1—5 DAACC 6—10 ADBBB 11—15 BBDDB 16—20 DAACA
二.多选题
21 ABD 22 ABC 23 AB 24 ABCD 25 ABC
三.非选择题
26.(1)组织液 血浆 淋巴 内环境
(2)毛细血管内CO2浓度低于胰腺组织细胞中CO2的浓度
(3)胰岛素 葡萄糖 糖尿 (4)毛细血管
(6)能 甲状腺激素的含量升高时,会反馈抑制垂体细胞分泌促甲状腺激素的活动
33.实验步骤:
①A、B、C三组 ②不作任何处理 ③叶片的保绿时间
可能出现的实验结果和相应结论:
②生长素和细胞分裂素对延缓叶片衰老的作用程度相似
③生长素对叶片的衰老无影响
④B组叶片比C组叶片的保绿时间更短,A组叶片保绿时间最长
⑤B组叶片比A组叶片的保绿时间更长,C组叶片保绿时间最短
相关试卷
这是一份2022年江苏省盐城11高二生物上学期期中试卷选修会员独享,共5页。试卷主要包含了人们最早发现的第一种动物激素是,有关内环境的叙述,正确的是,细胞免疫和体液免疫的共同点是等内容,欢迎下载使用。
这是一份2022年江苏省盐城11高二生物上学期期中试卷苏教版必修会员独享,共1页。试卷主要包含了下列不属于激素调节特点的是,下列被称之为生长素的是 ,调节人体生理功能的最高级中枢在,侏儒症患者主要是因为体内缺乏,人体内环境稳态的生理意义是等内容,欢迎下载使用。
这是一份2022年江苏省连云港新海高级11高二生物上学期期中考试新人教版选修会员独享,共5页。