2022年甘肃省金昌11高二生物上学期期中试题无答案新人教版
展开1.生物进行一切生命活动的基础是
A.生殖发育 B. 适应性 C.光合作用 D.新陈代谢
2.在还原糖、脂肪、蛋白质的鉴定实验中,最佳的一组实验材料是
①甘蔗的茎 ②油菜子 ③花生种子 ④梨 ⑤甜菜的块根 ⑥豆浆 ⑦鸡蛋清
A.④②⑥ B.⑤②⑦ C.①②⑥ D.④③⑥
3.下列有关组成生物体化学元素的论述,正确的是
A.组成生物体和组成无机自然界的化学元素中,碳元素的含量最多
B.人、动物与植物所含的化学元素的种类差异很大
C.组成生物体的化学元素在无机自然界都可以找到
D.不同生物体内各种化学元素的含量比例基本相似
4.细胞质基质、线粒体基质、叶绿体基质的
A. 功能及所含有的化合物都相同
B. 功能及所含有的化合物都不同
C.功能相同,所含的化合物不同
D.功能不同,所含的化合物相同
5.蓝藻,酵母菌和噬菌体都具有的结构或物质是
A细胞壁
6.绿色植物细胞中对能量转换直接有关的细胞器是
A线粒体和叶绿体
C中心体和内质网 D高尔基体和中绿体
7.下列物质属于固醇类的一组是
A.核酸和脂肪 B.磷脂和性激素
C.性激素和维生素D D.磷脂和维生素
8.生物体内含Zn2+的酶最多,有七十多种酶的活性与Zn2+有有关,缺乏Zn2+生物就无法正常生活,这说明无机盐
A.对维持生物体的生命活动有重要作用 B.对维持细胞形态有重要作用
C.对维持酸碱平衡有重要作用 D.对调节细胞内的浓度有重要作用
9.肽键的正确表示方法是
A.-NH-CO B.-NH-CO- C.NH-CO D.-NH2-CO-
10.血红蛋白是由574个氨基酸构成的蛋白质,含四条多肽链,那么在形成肽链过程中,其肽键的数目和脱下的水分子数分别是
A.573和573 B.570和570 C.572和572 D.571和571.
11.在一种氨基酸分子中,R基是C2H4COOH,则在该氨基酸分子中C、H、O、N的个数分别是
A.4、8、4、1 B.5、9、4、1 C.4、8、3、1 D.5、9、3、1
12. C.B
13.正常人体内的下列细胞一直处于细胞周期中的是
A.皮肤生发层 B.肌细胞
14. B.氨基酸排列顺序不同
C.氨基酸之间连接的化学键不同
15.甲(〇)乙(●)两种物质在细胞膜两侧的分布情况如右图(颗粒的多少表示浓度的高低,在进行跨膜运输时,下列说法正确的是
A乙进入细胞一定有载体蛋白的参与
B.乙运出细胞一定有载体蛋白的参与
C.甲进入细胞一定需要能量
D.甲运出细胞一定不需要能量
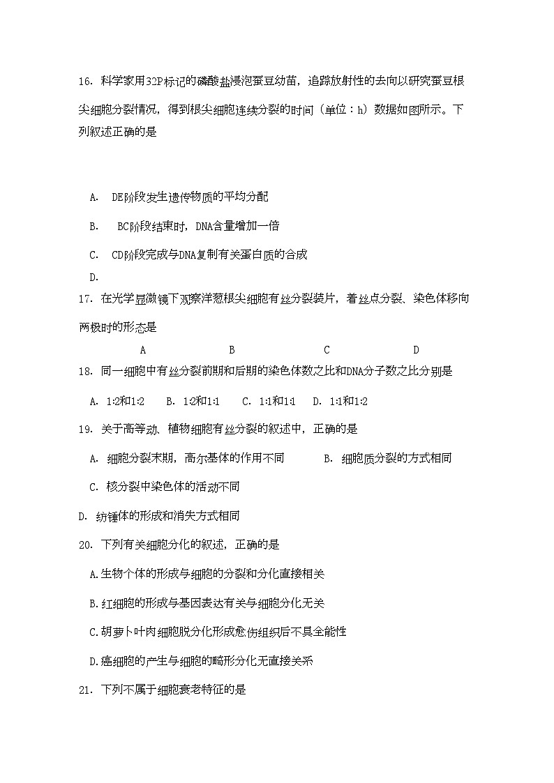
16.科学家用32P标记的磷酸盐浸泡蚕豆幼苗,追踪放射性的去向以研究蚕豆根尖细胞分裂情况,得到根尖细胞连续分裂的时间(单位:h)数据如图所示。下列叙述正确的是
A. DE阶段发生遗传物质的平均分配
B. BC阶段结束时,DNA含量增加一倍
C. CD阶段完成与DNA复制有关蛋白质的合成
D.
17.在光学显微镜下观察洋葱根尖细胞有丝分裂装片,着丝点分裂、染色体移向两极时的形态是
A B C D
18.同一细胞中有丝分裂前期和后期的染色体数之比和DNA分子数之比分别是
A.1﹕2和1﹕2 B.1﹕2和1﹕1 C.1﹕1和1﹕1 D.1﹕1和1﹕2
19.关于高等动、植物细胞有丝分裂的叙述中,正确的是
A.细胞分裂末期,高尔基体的作用不同 B.细胞质分裂的方式相同
C.核分裂中染色体的活动不同 D.纺锤体的形成和消失方式相同
20.下列有关细胞分化的叙述,正确的是
A.生物个体的形成与细胞的分裂和分化直接相关
B.红细胞的形成与基因表达有关与细胞分化无关
C.胡萝卜叶肉细胞脱分化形成愈伤组织后不具全能性
D.癌细胞的产生与细胞的畸形分化无直接关系
21.下列不属于细胞衰老特征的是
C.酶的活性降低 D.细胞核体积增大,染色质固缩
22.活细胞内合成酶的场所是
A细胞核 C.高尔基体
23.用呼吸抑制酶处理红细胞,其对下列物质吸收量显著减少的一组是
A葡萄糖,氨基酸 和K+ 2,H2O D.甘油,脂肪酸
24.人体某些白细胞可以吞噬病菌,这一生理过程的完成,依赖细胞膜的
A选择透过性 B.流动性
25.要检测脱脂奶粉是否含脂肪过多,可以用下列哪种试剂
A.双缩脲试剂 B.斐林试剂
26.下面关于酶的说法,不确切的是
A.大部分酶是在活细胞的核糖体上合成的
27.在测定胃蛋白酶活性的时候,将溶液PH值从10降到2的过程中,胃蛋白酶活性将(胃蛋白酶最适PH值是1.8)
A.不断上升 B.没有变化
28.对ATP的结构简式书写正确的是
A. A-P-P ~P B. A-P~P ~P C. A~P~P ~P D. A~P-P ~P
29. 人体中关于ATP↔ADP+Pi+能量的反应式叙述,正确的是
A.反应式物质可逆,能量不可逆 B.能量可逆,物质不可逆
C.是可逆反应
30.在淀粉酶催化淀粉的实验中,将淀粉酶稀释2倍与稀释20倍,实验效果基本相同,这表明酶具有
A.专一性 B.多样性 C.高效性 D.稳定性
31.某科学家用含碳14C的二氧化碳来追踪光合作用碳原子在下列分子中的转移,最可能的途径是
A.CO2→叶绿体→ATP B.CO2→叶绿体→ADP
C.CO2→酒精→C6H12O6 D.CO2→三碳化合物→C6H12O6
32.提高温室内作物的产量,下列措施中正确的是
A.在白天适当降低温度,使光合作用减弱
B.在夜间适当提高温度,使呼吸作用减弱
C.在夜间适当降低温度,使呼吸作用减弱
D.在夜间适当提高温度,使光合作用增强
33.将置于阳光下的盆栽植物移至黑暗处,则细胞内三碳化合物与葡萄糖生成量的变化是
A.C3突然增加,C6H12O6减少B.C3与C6H12O6都减少
C.C3与C6H12O6都增加D.C3突然减少,C6H12O6增加
34.对光合作用最有效的一组光是
A.红光和蓝紫光 B.红光和黄光 C.绿光和蓝紫光 D.绿光和红光
35.图二所示,在U形管中部C处装有半透膜,在a侧加入细胞色素C(分子量为1.3万道尔顿的蛋白质)水溶液(红色),b侧加入清水,并使两侧液面高度一致、经一段时间后实验结果将是
A.a、b两液面高度一致,b侧为无色
B.a、b两液面高度一致,b侧为红色
C.a 液面低于b液面,b侧为红色
D.a 液面高于b液面,b侧为无色
36.植物缺铁时,幼嫩叶子呈淡黄色或柠檬色,老叶则呈绿色,原因是
A.幼嫩部位生长旺盛,含铁量高B.幼嫩部位水分多,含铁量也高
C.铁容易移动,由幼叶移向老叶D.铁形成稳定的化合物,不能移动
37.北方果树由根系吸收的水分主要用于
A.光合作用B.蒸腾作用C.植物的生长D.果实的形成
38.下列现象中,属于渗透作用的是
A.蔗糖溶液通过细胞壁B.蛋白质通过细胞膜
C.水分子通过细胞膜D.K+通过细胞膜
39.植物吸收水分与水分运输的动力分别是
A.渗透作用和蒸腾作用 B.蒸腾作用和渗透作用
C.都是渗透作用 D.都是蒸腾作用
40.农谚说“锄土出肥”,这一俗话的道理
A土壤疏松,保水力强 B土壤疏松,储肥多
C土壤疏松,地温高 D土壤疏松,根的呼吸作用旺盛,有利于离子吸收
41.将培养在培养液中的黄瓜,从光下移至暗处,水分的消耗显著下降,然而对K+的吸收却有所增加,这说明了
A 根对水分和矿质元素的吸收部位不同
B根对水分和矿质元素的吸收是两个相对独立的过程
C蒸腾作用对水分和矿质元素的吸收影响不同
D根在吸收水分的同时,矿质离子也被吸收
42.周医生从花店买回一盆米兰,几周后发现老叶依然油绿,新生的叶片有发黄现象,最可能的原因是
C 缺Mg
43.若用同一显微镜观察同一标本4次,每次仅调整目镜或物镜和细准焦螺旋,结果得到下面各图。试问其中视野最暗的是
A.
B.
C.
D.
44.将两个枝条分别置于营养液中。其中一枝仅保留一张叶片(甲),另一枝保留两张叶片(乙、丙),叶片置玻璃盒中密封(玻璃盒大小足以保证实验顺利进行),在甲叶和乙叶的盒中注入14CO2,装置如下图。照光一段时间后,可以检测到放射性的叶片
A . 仅在甲中 B . 仅在甲和乙中 C 仅在甲和丙中 D . 在甲、乙和丙中
45.当生物体新陈代谢旺盛,生长迅速时,通常结合水/自由水的比值
A.会升高 B.会降低 C.不变化
46.1分子ATP中,含有腺苷、磷酸基和高能磷酸键的数目依次是
A.1 2 3 B.1 3 2 C.2 2 2 D.2 3 3
47.生物体主要储能物质、最终能源、主要能源和直接能源依次是
A.淀粉、阳光、葡萄糖B.脂肪、ATP、糖类、阳光
C.脂肪、阳光、糖类、ATP D.蛋白质、阳光、葡萄糖、ATP
48.与洋葱根尖生长点细胞分裂无关的结构是
A. 中心体 B. 线粒体 C. 染色体 D.高尔基体
49.动物和人体内具有分裂和分化能力的细胞称为干细胞,对右图的叙述中,错误的是
A.a过程表示干细胞能自我更新
B.b、c过程表示干细胞具有分化能力
C.a、b、c过程中细胞的遗传信息表达情况不同
D.b过程形成的细胞直接组成器官,可供器官移植使用
50.20种氨基酸的平均分子量为128,由100个氨基酸构成的蛋白质,
其相对分子量是
B.11018 C
高二期中考试生物答案页
座位号
二、简答题:(每空1分,共50分)
51.(8分)根据下图所示化合物的结构,分析回答:
(1).该化合物由 个氨基酸失去 分子水形成,这种反应叫 。
(2).该化合物中的氨基酸种类不同是由 决定的,其编号是 。
(3).该化合物称为 ,含 个肽键,肽键的编号是 。
52.(10分)下图为细胞的亚显微结构图。请据图回答:[
(1)氨基酸分子通过[1]的运输方式是 ____ ,必要的条件是 ___ _____ 。
(2)细胞内具有双层膜结构的除有[4]、[11] 外,还有[ ] 也是双层膜结构。
(3)细胞进行生命活动所需的能量主要是由 [ ] 供给,该结构的
主要功能是进行 ,该生理功能消耗的主要能源物质是 完成上述生理过程所需的酶是由[ ]合成的。所释放的二氧化碳在充足的光照条件下将扩散到[ ] 处被利用。
(4)花瓣具有的鲜艳色彩主要由[ ] 中的色素产生。
(5)如果该细胞是低等藻类植物细胞,则图中还应该有。
53.(12)下图甲与图乙表示某生物细胞分裂过程中染色体及DNA的动态变化过程。据图回答
(1)图甲表示细胞的有丝分裂过程,cd段表示细胞分裂进入_____期。染色体变化的主要特点是 _____________________________________。
(2) 图乙中细胞核内DNA含量加倍发生在________图,纺锤体出现是在________图,最易辨认染色体形态和数目的时期是_________图。
(3)图D表示的细胞分裂期相当于图甲中_______段,分裂后形成的子细胞中含有染色体______条。
(4)图B可以判断该生物是_________(填“植物”或“动物”),判断依据是_____________________________________________________________。
(5)图A细胞在图甲中CD和DE段的时期中含有的DNA量之比为_____________,染色单体数目分别是______和_____条。
54.(10分)下图是绿色植物光合作用过程图解;请依图回答下列问题
(1) 图中A叫做______________,它上分布的色素的作用是_____________________________。
(2) 在A中发生的反应称为_____________,在此反应中发生的能量变化是
。
(3) CO2进入叶绿体后,在基质中经____________________后形成甲物质。请写出此过程相关的化学方程式 、 、
(4)若突然停止光照,C3化合物的含量将会_____(上升或下降),C5化合物的含量将会 __ 。
55、实验题(共10分)
洋葱是生物学实验常用材料之一,请回答下列问题:
若利用洋葱观察植物细胞的有丝分裂,则取材部位应在洋葱根尖,原因是该部位有 组织。
有丝分裂实验制作装片的步骤包括 、 漂洗 、 、 制片。解离的目的是 。
若要验证植物细胞渗透吸水的原理,则最好的取材部位是鳞茎叶表皮,当外界溶液浓度 细胞液浓度时,细胞失水,发生 现象。
若要尝试利用洋葱进行叶绿体色素的提取和分离实验,你将用到的试剂分别是
和层析液。实验结果是:在层析液中溶解度最小的色素是 ,溶解度最大的色素是 ,含量最高的色素是 。
2022年甘肃省嘉峪关市11高二生物上学期期中试题无答案旧人教版: 这是一份2022年甘肃省嘉峪关市11高二生物上学期期中试题无答案旧人教版,共9页。试卷主要包含了选择题等内容,欢迎下载使用。
甘肃省嘉峪关市嘉峪关市第一中学2024-2025学年高二上学期11月期中生物试题(无答案): 这是一份甘肃省嘉峪关市嘉峪关市第一中学2024-2025学年高二上学期11月期中生物试题(无答案),共9页。试卷主要包含了单项选择题,多项选择题,非选择题等内容,欢迎下载使用。
2022-2023学年甘肃省金昌市永昌县一中高二上学期期中生物试题(选考)含解析: 这是一份2022-2023学年甘肃省金昌市永昌县一中高二上学期期中生物试题(选考)含解析,共25页。试卷主要包含了单选题,综合题等内容,欢迎下载使用。

