山东省济宁市金乡县2024-2025学年八年级上学期期中考试语文试题
展开
这是一份山东省济宁市金乡县2024-2025学年八年级上学期期中考试语文试题,文件包含八年级语文试题pdf、八年级语文参考答案docx等2份试卷配套教学资源,其中试卷共12页, 欢迎下载使用。
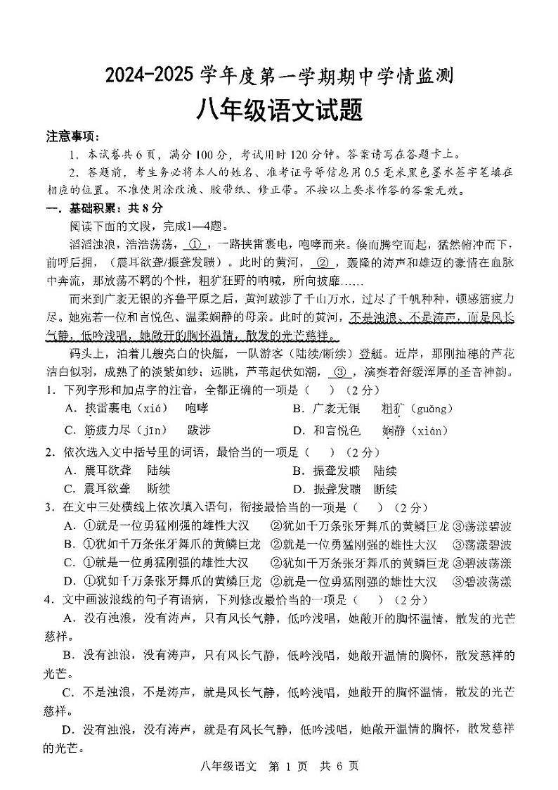
1.C 2.A 3.D 4.B
二、古诗文阅读(共20分)
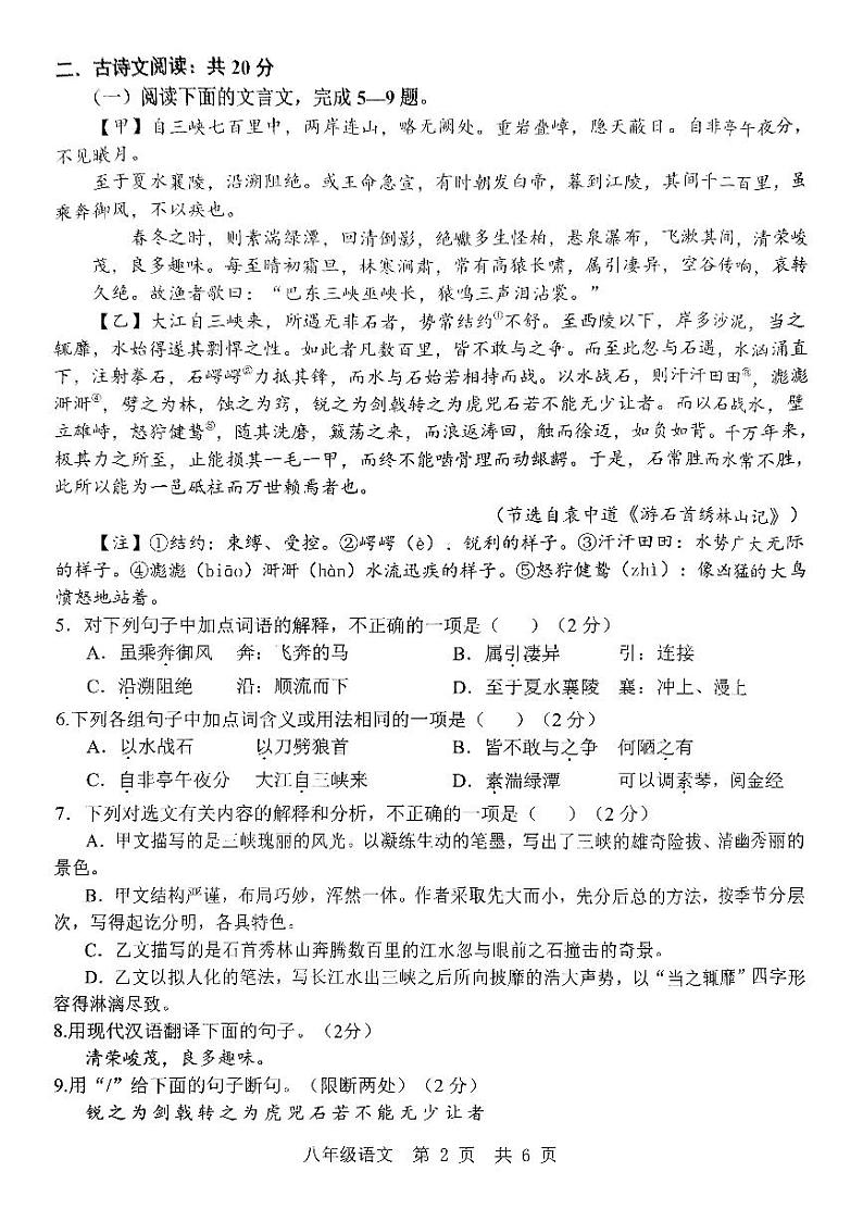
5.B 6.A 7.B (每题2分)
8.(2分)水清,树荣,山高,草盛,有很多趣味。
9.(2分)锐之为剑戟/转之为虎兕/石若不能无少让者
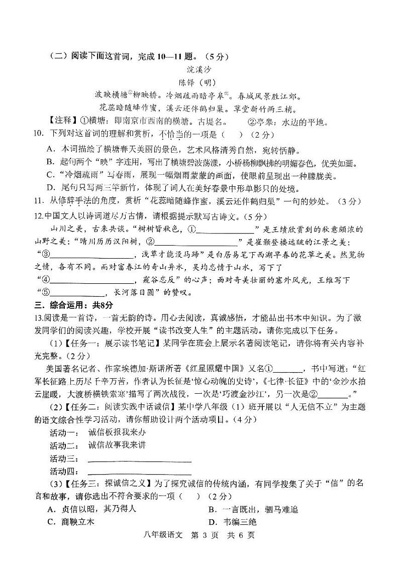
10.(2分)D
11.(3分)运用拟人的修辞,把“花蕊”和“溪云”拟人化,花蕊悄悄地随了蜜蜂去酿作了蜜,倒映在溪水中的白云似乎有意伴着白鹤回巢,生动形象地写出了春天的蓬勃生机,流露出诗人对春天和大自然的热爱,对闲适生活的向往之情。
12.(每题1分,共5分) 山山唯落晖 芳草萋萋鹦鹉洲 乱花渐欲迷人眼
经纶世务者 大漠孤烟直
三、综合运用(共8分)
13.(1)(2分) 《西行漫记》 “强渡大渡河”或“飞夺泸定桥”
(2)(4分) 诚信标语我来拟 诚信演讲我参与 (答案不唯一)
(3)(2分)D
四、现代文阅读(共24分)
(一)14.(2分)青霉对温度有特殊要求。
15. (4分)青霉的培育难度很大(不容易、有很多特殊要求);能从中提取青霉素的点青霉和黄青霉难找,高产的菌株尤其难找;西方人把生产、提纯青霉素的方法当作军事秘密,绝不公布;青霉素在液体中容易挥发,必须变成固体保管和储存,而抗战中的昆明,根本没有化学干燥机把青霉素由液体变为固体。
16.(3分)我推荐朱既明入选宜兴博物馆现代名人馆科技教育领域,朱既明先生1917年出生于宜兴,中国科学院院士,是培育我国第一支青霉素的主要负责人之一,获得过国家科技进步一等奖,符合入选宜兴博物馆现代名人馆科技教育领域的要求。(后面3点任写2点即可)
(二)17.(3分) 父亲夜晚磨镰刀;父亲夜晚坐在田头,听庄稼生长的声音;父亲开镰割麦。
18.(3分)(1)示例一:环境描写答题角度:写五六月田野里麦子的美好情状,营造出一派温馨和谐的氛围。同时,为下文写父亲与麦子之间的几件事做铺垫。
(3分)(2)示例二:词语赏析答题角度:“冲杀”本指在战场迅速前进并杀伤敌人,用在句中,形象生动地写出了父亲收麦时的专注、迅速。
19.(3分)增强连贯性,几个动作的表达一气呵成,更加强化了“将军”所发挥的持续且不间断的作用,更直观地感受到这种强大而连贯的影响力;突出紧密性,这些激励行为之间紧密相连、难以分割,共同塑造了“将军”对“我”的重要引领作用,强调了它们的整体性和协同性;加快节奏,在阅读时,没有标点的停顿,会使节奏加快,增强情感的张力,突出“我”对“将军”引领作用的深刻感受和强烈认同。 (答出任意一点即可得3分)
20.(3分)不可以。以《父亲的麦子》为题,内容上,概括了文章的主要内容(1分)揭示了文章的写作对象(1分)。结构上,作为线索,贯穿全文。 (1分)
五.作文(40分)
作文等级
评分标准
一类卷
(36—40分)
1.立意明确,中心突出,材料具体生动,有真情实感。
2.结构严谨,详略得当。
3.语言得体、流畅。
二类卷
(31—35分)
1.立意明确,中心突出,材料具体。
2.结构完整,条理清楚。
3.语言规范、通顺。
三类卷
(26—30分)
1.立意明确,材料能表现中心。
2.结构基本完整,有条理。
3.语言基本通顺,有少数错别字。
四类卷
(16—25分)
1.立意不明确,材料难以表现中心。
2.结构不完整,条理不清楚。
3.语言不通顺,错别字较多。
五类卷
(0—15分)
1.没有中心,空洞无物,严重离题。
2.结构残缺,不成篇章。
3.文理不通,错别字较多。
相关试卷
这是一份山东省济宁市金乡县2024-2025学年九年级上学期期中语文试题,文件包含山东省金乡24-25学年度上学期九年级语文期中试题pdf、九年级语文答题卡pdf、九年级语文试题答案docx等3份试卷配套教学资源,其中试卷共18页, 欢迎下载使用。
这是一份山东省济宁市金乡县2024-2025学年七年级上学期10月月考语文试题,文件包含山东省济宁市金乡县2024-2025学年七年级上学期10月月考语文试题图片版docx、山东省济宁市金乡县2024-2025学年七年级上学期10月月考语文参考答案word版docx等2份试卷配套教学资源,其中试卷共8页, 欢迎下载使用。
这是一份山东省济宁市金乡县2023-2024学年八年级下学期7月期末语文试题,共8页。

