











期中复习-初中物理八年级上册 易错题+压轴题(人教版2024)
展开
这是一份期中复习-初中物理八年级上册 易错题+压轴题(人教版2024),文件包含八年级上册物理期中复习压轴题含答案解析docx、八年级上册物理期中复习易错题含答案解析docx、八年级上册物理期中复习压轴题docx、八年级上册物理期中复习易错题docx等4份试卷配套教学资源,其中试卷共151页, 欢迎下载使用。
一.测量直径的长度(共2小题)
二.测量长度的特殊方法-累积法(共2小题)
三.速度公式的简单计算(共2小题)
四.速度推导公式求解路程和时间(共4小题)
五.平均速度(共2小题)
六.速度公式的应用(共3小题)
七.交通标志牌、速度仪盘表问题(共2小题)
八.测量声速的实验(共2小题)
九.回声测距(共3小题)
十.音调与频率的关系(共2小题)
十一.摄氏温度的规定及单位(共2小题)
十二.温度计根据液体的热胀冷缩规律制成的(共3小题)
十三.温度计的使用(共2小题)
十四.温度计玻璃泡的位置(共2小题)
十五.温度计使用的实验步骤(共2小题)
十六.温度计的读数(共2小题)
十七.探究固体熔化时温度的变化规律(共2小题)
十八.探究固体熔化时的实验数据以及图像处理(共2小题)
十九.沸腾的条件(共2小题)
二十.沸点及气压影响液体沸点(共2小题)
二十一.探究水沸腾实验沸腾前后气泡的状态(共3小题)
二十二.探究水沸腾时温度变化的图像分析和数据处理(共3小题)
二十三.蒸发的概念及现象(共2小题)
二十四.探究影响蒸发快慢的实验(共2小题)
二十五.升华的概念及现象(共3小题)
二十六.控制变量法(共2小题)TOC \ "1-3" \h \u
一.测量直径的长度(共2小题)
1.某学生为测定语文课本的纸张厚度,采取如下步骤:
(a)量出一叠纸的厚度L;
(b)选用学生用三角尺,检查了零刻度是否磨损;
(c)计算每页纸的厚度d=;
(d)取得语文书内20页叠齐压紧。
上述步骤的正确排列顺序(用序号字母)是 ;上述步骤中 、 步骤是错误的,应改为 , 。(至少找出两处错误并进行改正)
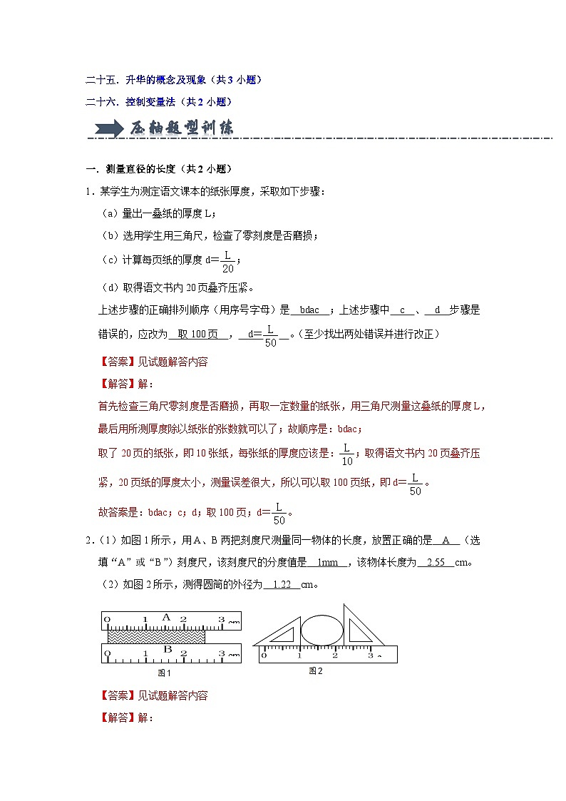
2.(1)如图1所示,用A、B两把刻度尺测量同一物体的长度,放置正确的是 (选填“A”或“B”)刻度尺,该刻度尺的分度值是 ,该物体长度为 cm。
(2)如图2所示,测得圆筒的外径为 cm。
二.测量长度的特殊方法-累积法(共2小题)
3.小亮在“长度的测量”实验中:
(1)图甲中圆的直径是 cm。
(2)一条纸带厚薄均匀,他把纸带紧密地环绕在圆柱形铅笔上,直至恰好能套进一个圆环内,如图乙所示,纸带环绕了n圈,则纸带厚度的表达式是 。
4.某同学欲测量一根细铜丝的直径,他先将细铜丝拉直,用刻度尺测出细铜丝的长度L1后,接着如图所示,将这段细铜丝紧密排绕在圆柱形铅笔杆上,数出缠绕在铅笔杆上细铜丝的圈数n=30圈,用刻度尺测出铅笔杆上铜丝绕圈的总长度L2.问:
(1)上述步骤中,没有必要的步骤是 。
(2)由图可知,铅笔杆上铜丝绕圈的总长度L2是多少cm?细铜丝的直径d是多少mm?(计算结果保留两位小数)
(3)如果测量时缠绕得不紧密,将会使测量结果 (填“偏大”“偏小”或“不变”)。
三.速度公式的简单计算(共2小题)
5.有甲、乙两村,分别在同一座山的南面和北面,两村之间全是上下山,某人上山速度为1km/h,下山速度为2.5km/h,从甲村到乙村要走41小时,从乙村到甲村要走29小时,问两村之间路程有多长?从甲村到乙村上山路和下山路各是多少?
6.小明和小刚欲测一段铁路长,但没有合适的刻度尺,他们查表知道声音在空气中传播速度是340m/s,在钢铁中传播速度为5200m/s,于是两人各站在欲测铁路的一端。小明用锤子敲击一下铁轨,小刚在另一端听到两次声响的时间间隔为2s,求这段铁轨有多长?
四.速度推导公式求解路程和时间(共4小题)
7.两名同学在周长为100m的圆形冰面上一起进行溜冰活动,活动规则如下:两人必须同时从同一地点出发,沿圆形跑道运动,速度大小保持不变。由于两人出发速度不同,速度快的同学超出一圈追上速度慢的同学时向前推一把,于是双方正好“互换速度”;原先速度慢的同学由于速度变快,从而会超出后面的同学一圈,此时也向前推一把,双方再次“互换速度”…如此循环下去,当双方都完成了活动规定要滑的圈数时,最后到达终点的同学所用的时间将记为该组的成绩。假设这两名同学的出发速度分别为10m/s和12.5m/s,并且规定每人都要完成2500m,则该组同学的成绩为( )
A.225sB.224sC.222sD.220s
8.暑假里,小明乘火车去游玩时,观察到他乘坐的火车共有12节车厢(包括火车头).已知每节车厢长15m。
(1)在行驶途中,他做了简单的测量:在15s时间内,路边有10根电线杆从他眼前掠过。已知相邻两根电线杆之间的距离为50m.求在15s时间内,火车的平均速度是多少?
(2)当火车以72km/h的速度匀速穿过一条隧道时,他测出自己通过隧道的时间为80s.则该隧道的长度是多长?火车完全通过隧道需要运行的时间是多少?
9.如图所示,图a是在高速公路上用超声波测速仪测量车速的示意图,测速仪发出并接收超声波脉冲信号,根据发出和接收到的信号间的时间差,测出被测的物体的速度;图b中p1、p2是测速仪发出的超声波信号,n1、n2分别是p1、p2由汽车反射回来的信号。设测速仪匀速扫描,p1、p2之间的时间间隔为T,超声波在空气中传播的速度是V,若汽车是匀速行驶的,则根据图b可知,汽车的速度是多大?(用上面字母来表示)
10.D315次列车由北京开往苏州,自北京到苏州铁路长1225km,根据列车运行时刻表回答下列问题:
(1)列车由济南到南京所用的时间为 ;
(2)求列车由北京到苏州的平均速度为多少km/h;
(3)中途列车以30m/s的速度通过某一大桥,用时72s,已知列车全长360m。求:
①该大桥的长。
②火车全部在该高架桥上的时间。
③坐在车上的一名乘客通过大桥的时间。
五.平均速度(共2小题)
11.如图,在斜面上测量小车运动的平均速度,让小车从斜面的A点由静止开始下滑,分别测出小车到达B点和C点的时间,即可测出不同阶段的平均速度。
(1)该实验原理是 。
(2)如果测得小车从A滑到C的时间tAC=2.4s,小车从A滑到B的时间tAB=1.6s,则AB段的平均速度vAB= cm/s,则BC段的平均速度vBC= cm/s;
(3)由实验看出,下车下滑过程中速度越来越 (选填“慢”“快”)。
(4)在测量小车到达B点的时间时,如果小车过了B点才停止计时,测得AB段的平均速度vAB会偏 (选填“大”或“小”)。
(5)为测量小车运动过程中下半程的平均速度,某同学让小车从B点由静止释放,测出小车到达C点的时间,从而计算出小车运动过程中下半程的平均速度v=,他的做法正确吗? 。
(6)聪明的小杜发现AB段和BC段路程的特点,算出了AC段平均速度v,AB段的平均速度v1,觉得还可以用公式直接算出BC段的平均速度v2,则v2= (用v、v1)。
12.小明骑自行车去上学,他按如下方案到达学校。
(1)方案一:他在前时间的速度是3m/s,后时间内以6m/s的速度走完了全部路程,那么他在整个过程中的平均速度是多少?
(2)方案二:他在通过前路程的过程中的速度是3m/s,他通过后路程的过程中的速度是6m/s,那么他在整个过程中的平均速度是多少?
(3)若小明家到学校的路程为900m,哪种方案用时少,少多少s?
六.速度公式的应用(共3小题)
13.(多选)甲同学骑自行车去看望乙同学,得知消息后,乙同学步行去迎接,接到后同车返回。整个过程他们的位置与时间的关系如图所示,据图可知( )
A.相遇前甲的速度是乙的4倍 B.两同学在t=15min时相遇
C.相遇后乙的速度是原来的2倍 D.整个过程甲的平均速度是乙的2倍
14.(多选)汽车在行驶过程中如果遇到危急情况,司机常要紧急刹车。从发现情况到汽车停止的距离叫做停车距离,停车距离等于反应距离加上制动距离。(注:反应距离是指司机发现情况到踩下刹车这段反应时间内汽车行驶的距离;制动距离是指踩下刹车后汽车在路面上滑行的距离) 下表是司机驾驶小汽车时,在水平、干燥的沥青路面上以不同速度行驶时的统计数据
根据表中数据,下列说法正确的是( )
A.如果制动距离为12.5m,则小汽车的速度大于50km/h
B.该司机的反应时间是0.72s
C.超速驾驶会使司机反应时间变长
D.疲劳驾驶会使停车距离变长
15.在如图所示的十字路口处,有一辆长10m、宽2.2m的客车,客车正以10m/s的速度正常匀速行驶在马路中间,当它与斑马线的中点B相距60m时,马路上的小王同学正好在斑马线中间A点出发沿AB穿过马路,A、B间的距离为8m,问:
(1)小王同学运动的速度为多少时,能够安全过马路?
(2)为了减少岔路口发生人车相撞事故,请你分别向交警部门(或公路建设部门)、汽车司机和过路行人各提一条合理的建议。
七.交通标志牌、速度仪盘表问题(共2小题)
16.一司机驾驶桑塔纳牌轿车于上午8时正从甲地进入“京沪高速”入口处时看到路边立有如图甲所示的标志牌,当轿车行驶到乙地时司机又看见路边立有如图乙所示的标志牌,此时时钟指在8时30分,问:
(1)轿车从入口处行驶到乙地的平均速度是多少km/h?
(2)司机在遵守交通法规的前提下,最快可于几时几分到达泰安?
17.国庆节期间,小明一家驾车旅游。一路上,所学的知识帮助家人解决了不少实际问题。
(1)妹妹从汽车窗口向外看,发现路旁的树木都向后退去,小明给妹妹解释了这一现象: 。
(2)经过某交通标示牌时,小明的爸爸注意到了牌上的标示如图所示。小明马上帮助爸爸解释了这两个数据的含义:从交通标志牌到中卫的距离为 km,通过这段公路时汽车的行驶速度不能超过 km/h。
(3)若小明爸爸驾车通过这段路程用了30min,则汽车行驶的平均速度是多少?
(4)若小明爸爸在遵守交通规则的前提下,试计算从标示牌到中卫最快应该用多长时间?(暨以交通规则规定的最大速度行驶所需的时间)
八.测量声速的实验(共2小题)
18.某实验小组的同学欲测出一段较长废铁轨的长度,可是他们谁也没有带长卷尺,小亮同学戴了一块电子表,他们让小亮将耳朵贴在铁轨的一端,另一位同学用力敲击铁轨的另一端,小亮听到一声敲击声后,经过0.5s又听到一声敲击声。(当时的气温为15℃)请你帮他们计算出铁轨的长是多少?(v空=340m/s,v铁=5200m/s,结果取整数)
19.润扬中学八(5)班同学合作估测常温下声音在空气中的传播速度。
(1)他们选择了两座建筑物A、B之间(相距约150m)的空旷地带做实验,需要的实验器材是 和 。
(2)实验步骤如下,请你将实验操作步骤补充完整。
A.测量出两个建筑物之间的距离为s;
B.某同学在A处大喊一声,并同时开始计时,听到回声时停表,将记录时间t;
C.声速的表达式为v= ;
D.重复上述步骤,再测两次,并求出声速的平均值。这样做目的是 。
(3)请设计一个测声音速度的实验记录表格,设计的表格应体现上述实验要求。
(4)请写出造成本实验误差的原因之一
。
九.回声测距(共3小题)
20.演绎式探究:
液体中的声速与温度有关,关系式为v1=v0+a(t﹣t0),其中vt表示温度为t时的声速,t0为表格中指出的温度,v0表示温度为t0时的声速,a为温度系数。
(1)根据资料和表可知,声音在水中的传播速度的大小与温度的变化的关系是:随着温度逐渐升高,声音在水中的传播速度 (选填“变大”“变小”或“不变”)。
(2)如图所示,是酒精、水和水银中声速随温度变化图象,其中 (a或b或c)表示酒精中声速的规律。
(3)用回声可以帮助船只测量水深,因此在考察船上都装有声呐。某次测量时水温为15℃,声呐发出声音2s后接收到了回声,这里的水深为多少?
21.科考船“雪龙号”在南极考察时,静止在一座冰山前鸣笛后4秒听到回声,若在鸣笛后它以20m/s的速度匀速驶向这座冰山,(空气中声速为340m/s,保留一位小数)。
求:(1)冰山离船有多远?
(2)坐在行驶的船上的人多久能听到回声?
22.一辆客车在某高速公路上行驶,在经过某直线路段时,司机驾车做匀速直线运动。司机发现其正要通过正前方高山悬崖下的隧道,于是鸣笛,经t1=6秒后听到回声,听到回声后又行驶t2=16秒,司机第二次鸣笛,又经t3=2秒后听到回声,请根据以上数据计算:
(1)客车第一次鸣笛时与悬崖的距离;
(2)客车匀速行驶的速度并判断客车是否超速行驶。(已知此高速路段最高限速为120千米/小时,声音在空气中的传播速度为340米/秒)
十.音调与频率的关系(共2小题)
23.如图所示,在甲、乙、丙、丁四个相同的玻璃瓶里分别装有水,水面高度不同,用嘴贴着瓶口吹气,会发出不同的声音。由此现象,回答下列问题:
(1)如果能分别吹出“d(1)”、“ruai(2)”“mi(3)”“fa(4)”四个音阶,请说出与这四个音阶相对应的瓶子的序号。
答:
(2)四个瓶子为什么会发出不同的声音?
答:
(3)应用上述实验的结论,说明吹笛子时,用手堵住笛孔能产生不同声音的道理。
答:
24.请阅读下面一段短文后,认真思考并回答有关问题。
学习声音之后,小李等同学提出这样一个问题:二胡、琵琶等弦乐器为什么能演奏出不同音调?在认真观察弦乐器之后,他们提出了这样几种猜想:
①弦乐器的音调跟弦的长短有关;
②乐器的音调跟弦的松紧有关;
③弦乐器的音调跟弦的粗细有关。
为了研究猜想①是否正确?小李等同学进行了如下实验:
如图,将一根胡琴弦的一端绕结在桌子的腿上,另一端绕过桌边的小滑轮,挂上几个砝码,使它在桌面上拉紧,并用A、B两个三角形柱状小木块将弦支起。用一把塑料尺弹拨弦的中部,就可以听见弦发出的声音。然后在其他条件不变的情况下,改变A、B间的距离进行了多次实验,发现A、B间的距离越长,音调越低。
小李他们通过分析归纳,总结得出弦乐器的音调跟弦长短之间的关系,
(1)小李通过上述实验得出的结论是:
(2)小提琴演员演奏时,手指要在弦上不停地移动,这样做的作用是什么?
(3)请你将小李他们的实验改进成能研究猜想③的实验。(写出实验的方法和注意点)
十一.摄氏温度的规定及单位(共2小题)
25.如图所示,一根水银温度计连水银泡总长10厘米,最大刻度A处离顶部2厘米。将此温度计放入35℃的温水中,液面升到B处,B离顶部6.2厘米,如图所示。再将此温度计放入40℃的热水中,液面升至离顶部3.2厘米处。此温度的最大刻度值是 ,表示人体正常体温的刻度值位置距顶部 厘米。
26.实验室一个有刻度的温度计,共70格刻度,将其放入冰水混合物中时,液柱停在了第5格的位置,而放在标准大气压下的沸水中时,液柱停在了第55格的位置。
(1)该温度计的分度值是多少?
(2)该温度计的量程是多少?
(3)将这个温度计放入一杯热水中,示数稳定在第32格的位置,求这杯热水的温度是多少?
十二.温度计根据液体的热胀冷缩规律制成的(共3小题)
27.某学习小组的同学自制了一个简易温度计,A为一塑料瓶,B为吸管,通过软木塞与A相连,管下端插入水槽中,使管内外水面有一高度差h,在不同温度下分别测出对应水柱高度h,记录数据如表:
(1)此温度计的测温原理是 。
(2)这个温度计的塑料瓶部分(图中的A)相当于常用温度计的 。
(3)用此温度计 (能/不能)测29℃及其以上的温度。
(4)若将此装置放在室内,液柱向上移动,说明温度 (选填“升高”或“降低”)
(5)利用此温度计存在的不足之处是 。
28.如图所示是小明同学设计的一个气体温度计的示意图。瓶中装的是气体,瓶塞不漏气,弯管中间有一段液柱。
(1)这个温度计是根据气体的 原理来测量温度的;
(2)将此装置放在室内,温度升高时液柱向 移动;(填“左”或“右”)
(3)若放到冰水混合物中,液柱处的刻度应标 ℃;
(4)该温度计测量温度时会不会受到大气压的影响?答 。(填“会”或“不会”)
29.小红做实验时发现一支温度计不准确。把它和标准温度计一同插入水中,发现当实际温度为2℃时它的示数是4℃,82℃时的示数是80℃.仔细观察,它的刻度是均匀的。
(1)请以x表示任意温度时这支温度计的示数,以y表示这时的实际温度,导出用x表示y的公式。
(2)这支温度计的示数为26℃时,实际温度是多少?
(3)在什么温度时这支温度计的示数等于实际温度?
十三.温度计的使用(共2小题)
30.基本测量工具的读数:
(1)用同一支温度计分别测量当天正午与晚上的气温。两次温度计的示数如图1甲、乙所示,其中 图是晚上的气温,其示数是 ℃。
(2)如图2是小明使用两把刻度尺测量同一木块的长度,则A尺测量的长度为 cm,B尺测量的长度为 dm。
(3)如图3所示秒表的读数为 s。
31.如图所示是小明同学设计的一个气体温度计的示意图。瓶中装的是气体,瓶塞不漏气,弯管中间有一段液柱。
(1)这个温度计是根据 性质来测量温度的;
(2)若将瓶放到冰水混合物中,液柱在A处,B、C是与A点相差2摄氏度的两点,则A处的温度是 ,B处的温度比A处 (高/低)。
(3)为了提高此温度计的灵敏度,使读数更精确,可采取哪些措施?(答出2点,1点1分)
答: ; 。
十四.温度计玻璃泡的位置(共2小题)
32.小强在用温度计测量烧杯中液体温度时读取了四次数据,每次读数时温度计的位置如图1所示,其中正确的是 。图2中所示的是用温度计分别测得的冰和水的温度,那么冰的温度是 ℃,水的温度是 ℃。
33.观察和测量是学习科学的基本方法,适当的科学仪器不但可以拓展我们的观察力,还有助于获得更为准确的测量数据。
(1)如图所示,用两种不回规格的刻度尺测量同一支铅笔的长度,图甲铅笔的长度是
cm,图乙中铅笔的长度是 cm。
(2)实验室常用温度计是利用 原理制成。如图所示,图丙温度计的示数是 ℃.某同学测量液体温度的方法如图丁所示,请指出他操作时的错误之处 。此错误造的后果是使加热过程中测出的温度值偏 (填“高”或“低”)。
十五.温度计使用的实验步骤(共2小题)
34.在使用温度计测量液体温度的过程中,下面列出了有关的实验步骤:
A.选取适当的温度计;B.估计被测液体的温度;C.把温度计的玻璃泡全部浸入被测液体中;D.过一段时间后,温度计的示数稳定;E.从液体中取出温度计读数;F.对温度计进行读数;G.从液体中取出温度计。
以上步骤中,不正确的是 (填序号),应把它剔除;剔除不正确的步骤后,按照正确的步骤排列顺序是 。
35.在“用温度计测水的温度”实验中:
(1)需要的器材除热水外,还需要 、 。
(2)有甲、乙、丙三支温度计,其测量范围分别是:
甲0~100℃;乙﹣30~55℃;丙35~42℃,应选用 温度计最适合。
(3)按正确使用温度计的步骤,依次排列顺序为
A.选用合适量程的温度计 B.估计被测水的温度 C.稍后,待温度计的示数稳定后再读数 D.让温度计的玻璃泡与水充分接触 E.取出温度计F.视线与温度计内液面齐平,读取示数。
十六.温度计的读数(共2小题)
36.液体温度计是实验室常用的工具,它是根据 原理制成的。我国地域辽阔,同一天南北不同地方温度差别很大。如图(A)、(B)是十二月某一天同一时刻在三亚和北京观测到的温度计的示意图。由图可知,三亚此时温度为 ℃,读作 ;此时北京温度为 ℃。
37.在用温度计测量液体的温度时,正确的方法是:
(1)温度计的 全部浸入被测的液体中,不要碰到容器壁,要稍候一会儿,再读数。
(2)读数时玻璃泡 (可以,不可以)离开液体,视线与温度计 。
(3)如图甲、乙温度计的示数分别是 、 。
(4)下表是几种物质的沸点和熔点。
①南极的最低温度为﹣94.5℃.应选用 温度计来测量南极气温,因为
;
②在标准大气压下,沸水的温度为100℃.应选用 温度计来测量沸水温度,因为 。
十七.探究固体熔化时温度的变化规律(共2小题)
38.小明猜想,水中加入别的物质后,一定会对水的凝固点产生影响,为了验证这一猜想,他将一些盐放入水中,并把盐水用容器盛好放入冰箱,研究盐水的凝固过程。每隔一定时间,小明就观察盐水状态、测出温度,并将凝固过程记录的温度数据画成了凝固图象如图甲所示。
(1)从图象中可以看出盐水凝固过程用了 分钟,第5分钟时呈 态,凝固点为 ℃
(2)仔细观察图象发现,该物质凝固前降温比凝固后降温 (选填“快”或“慢”)。
(3)如果将一个装有冰水混合物的试管放入正在熔化的盐冰水混合物中如图乙所示,试管中的冰水混合物中的冰的体积会 (选填“变多”、“变少”或“不变”)。
(4)某一天气温0℃,小明把一小块﹣5℃的冰投入一大杯0℃的水中,冰的体积将
(选填“变多”、“变少”或“不变”)。
39.在探究海波的熔化实验中,小亮从42℃开始,每隔1min记录一次温度计的示数,获得的实验数据如下表所示。
(1)在43℃时,海波是 (选填“固态”、“液态”或“固液混合”)。
(2)海波的熔点为 ℃。
(3)海波是 (选填“晶本”或“非晶体”)。
(4)在3min~7min这段时间内,海波温度保持不变的过程中,海波 热量。(选填“吸收”或“不吸收”)
十八.探究固体熔化时的实验数据以及图像处理(共2小题)
40.在“探究固体熔化时温度的变化规律”的实验中,实验装置如图甲所示。
(1)试管中装有适量的碎冰,按图甲组装时应将温度计的玻璃泡与碎冰充分接触,但不要碰到容器 。
(2)图乙是根据实验记录绘制的冰熔化时温度随时间变化的图象。由图象可知:BC段的物质处于 (填“固态”“液态”或“固液共存态”)。
(3)试管中的冰完全熔化后,若持续加热,在标准大气压下将得到图象中的DE段,这段时间内试管中的水 (填“能”或“不能”)沸腾,是因为 。
41.对冰加热,冰熔化成水直至沸腾,在此过程中,根据测量数据画出温度随时间变化的图象如图所示,从图象中分析可知:
(1)冰是 (填“晶体”或“非晶体”),如果是晶体,熔点是 ℃。
(2)该物体熔化过程持续了 分钟。
(3)在AB段过程中,物体的状态为 。
(4)由图象知水的沸点是 ℃,水在沸腾过程中,温度 (选填“升高”、“降低”或“不变”).实验中看到有“白气”不断从烧杯中冒出,这些“白气”是由水蒸气 形成的。
十九.沸腾的条件(共2小题)
42.如图所示,此时水的沸点是100℃.当烧杯内的水沸腾后仍继续加热,如果试管内装的是酒精,试管里的酒精能否沸腾?
43.母亲炖老母鸡时,总是先用大火烧开,然后小火慢慢炖(保持沸腾),母亲这样做的目的是,并不多用时间这是因为水沸腾后继续加热 不变,并且这样还可以达到 的目的,有利于环保。
二十.沸点及气压影响液体沸点(共2小题)
44.小明阅读到以下的材料:在几千米高的山上,如果没有高压锅,连一顿熟饭都煮不了,这是由于水的沸点随气压改变的缘故。为了验证沸点与气压间存在怎样的关系,小明设计了以下实验方案并加以实施。
【实验一】:用酒精灯加热烧瓶的水,如图a,用温度计测得水将要沸腾到沸腾过程中温度随时间的变化如下表格所示:
由数据可知,当时烧瓶内气压 (填“大于”、“小于”或“等于”)1个标准大气压。
【实验二】:烧瓶中的水沸腾(如图a所示)后移去酒精灯,水停止沸腾;待水温降低一些后将大注射器接到烧瓶口上(如图b所示).向外拉注射器活塞,看到水重新沸腾。
(1)上述实验中水为什么重新沸腾;
(2)若利用图c装置来验证“气压增大时,液体沸点升高”,当瓶内水沸腾后,小明该如何操作。
45.阅读短文回答问题
制动液
汽车制动液俗称刹车油。汽车刹车时,驾驶员踩踏板通过刹车管线内的制动液把压力传递到刹车块,刹车块和车轮上的鼓轮摩擦,制止车轮转动。车轮制动时候,由于摩擦产生的热量会使制动液温度升高。如果温度过高,达到沸点,制动液就会产生大量气体,造成制动失灵。制动液的沸点在遇潮吸水后会下降,因此国家规定制动液的沸点不得低于140℃,下表为某种制动液的含水量与对应的沸点。
(1)由于制动液具有吸水特性,当汽车长期使用时会吸收空气中水分,从而 制动液沸点(选填“升高”,“降低”);
(2)当含水量大概在 %时,这种制动液就必须更换;
(3)汽车制动液是衡量车辆安全性能的重要指标,为适用不同气候条件下汽车的刹车需求,你觉得下列哪一选项是优质制动液
A.制动液沸点高,凝固点高 B.制动液沸点低,凝固点高
C.制动液沸点低,凝固点低 D.制动液沸点高,凝固点低。
二十一.探究水沸腾实验沸腾前后气泡的状态(共3小题)
46.上课时,在“观察水沸腾”实验中,某个小组的实验装置及读数方法如图:
(1)如图1,他们实验中的错误是 ,
。
(2)实验中他们观察到水沸腾前和沸腾时,水中气泡上升过程如图2,则图2中
(选填“甲”“乙”)是沸腾前的情况。
(3)上表是实验中所记录的数据:
①从记录数据看,在第 min时的数据是错误的,温度应改为 。
②请根据表中数据作出加热过程中“温度﹣时间”图象(图3)。
(4)实验中发现,水从开始加热到沸腾的这段时间过长,造成这种现象的原因可能是: 。(写一种原因)
(5)水持续沸腾时,水面上方温度较高,水蒸气较多,所以看到的“白气”并不明显,停止加热后,水面上方的温度降低,大量水蒸气遇冷 成小水珠。
47.小海在做“观察水的沸腾”实验后,又进一步观察了水是自然冷却过程,他根据实验数据绘出水温随时间变化图象如图所示由图象可知:
(1)水的沸点是 ℃,这说明当时水面上方的气压 个标准大气压。
(2)做上述实验时是环境温度(即室温)应在 ℃左右
(3)水沸腾时特点是
(4)下列四个图中能正确描述水沸腾情景的是 。
48.在“观察水的沸腾”的实验中,某个实验小组得到下列的实验记录表格:
(1)从数据看,第 min的数据有明显错误,这个数据偏 (填“高”或“低”)。
(2)从记录的数据可得出的实验结论是:此时水的沸点为 ℃.停止加热后,水将
(填“能”或“不能”)继续沸腾。
(3)如图所示的是甲、乙两杯水被加热时水中气泡上升的情形,其中 可能是水沸腾时的情形。
二十二.探究水沸腾时温度变化的图像分析和数据处理(共3小题)
49.物理实验小组用图甲所示的装置探究“水的沸腾”规律。
(1)由表中的信息可知,本次实验应选用测温物质为 。
(2)开始实验时老师为每个实验小组的烧杯里加入热水进行加热,这样做的目的是 。
(3)实验小组观察到水沸腾前和水沸腾时水中气泡的情况是不同的,如图乙中所示,图
(选填“A”或“B”)是水在沸腾时的情况。
(4)如图丙中,a、b是两个实验小组分别绘制的水的沸腾图像,由图像可知:实验中他们所用水的 不同。
(5)分析图像可知:水在沸腾过程中要不断吸收热量,其温度 。
(6)水沸腾时烧杯上方出现了大量“白气”,“白气”形成的物态变化是 。
50.如图所示,是小明和小华在观察“水的沸腾”实验中的情景,通过酒精灯对水加热,使水沸腾,他们记录的数据如下表所示:
(1)实验装置如图甲所示,在组装过程中需要先调整的是 (选填“A”或“B”);实验中除了需要温度计外,还需要的测量工具是 。
(2)继续实验,观察到水沸腾时的现象如图乙中的 (选填“a”或“b”),水沸腾时吸收热量,温度 (选填“升高”、“不变”或“降低”);实验中水沸腾时的温度为 ℃。
(3)根据记录在图丙中画出水的沸腾图像。(在原题图上作图,先描点后连线)
(4)实验中发现,水从开始加热到沸腾的这段时间过长,造成这种现象的原因可能是: 。(写一种原因)
(5)小华学习了这个实验后,对书本练习的第3题感到疑问,于是她回家动手实验,如图丁所示将纸做的小锅放在酒精灯上烧开水,发现水烧开了可纸锅却没有烧着。关于纸锅没有烧着,以下解释正确的是
A.纸的着火点高于火焰温度B.纸的着火点低于水的沸点
C.水的沸点高于火焰温度D.水的沸点低于纸的着火点
51.在做“观察水沸腾”的实验时。
(1)A小组同学用如图甲所示装置,他们测出的水的沸腾时温度将 (选填“偏高”或“偏低”)。
(2)图乙是B小组同学在实验某时刻温度计的示数,此时水的温度是 ℃。
(3)B、C两组同学虽然选用的实验装置相同,但将水加热到沸腾用的时间不同,图丙是他们绘制的温度随时间变化的曲线。分析图丙可知:水的沸点是 ℃,当时的大气压 (选填“<”、“>”或“=”)1标准大气压;B、C小组得到b、c两种不同曲线的原因可能是水的 不同。
(4)水沸腾时温度保持不变,撤去酒精灯,过一会儿,水停止沸腾,这说明水在沸腾过程中要不断地 。
二十三.蒸发的概念及现象(共2小题)
52.“大树底下好乘凉”,这是个众人皆知的俗语,王涛却不以为然为此与顾伊健发生激烈的争辩,王涛认为现在生活水平提高了,有了遮阳伞,人在伞下与大树下同样没有阳光的直接照射,所以一样凉爽;顾伊健认为遮阳伞下比树下炎热,你支持 的观点。
请你帮助他俩设计一个实验,以检验他们之间的争辩。
实验器材:
实验方法:
两位同学的做法,对你有什么启示?
53.阅读短文,回答问题;
干爽与潮湿
水面上方同时进行着两种相反的过程:一方面,水分子从液面飞出来,另一方面,有的水分子撞到水面又回到水中。
一瓶矿泉水喝了一半后,把瓶盖拧紧,随着水的不断蒸发,水面上方的水分子数目不断增多,回到水中的水分子也逐渐增多,最后,当气态水分子的数量增大到一定程度时,在相同时间内回到水中的水分子数等于从水面飞出的水分子数。此时,水蒸气的密度不再增大,水蒸气产生的压强不变,谁也就不再减少,水与水蒸气间达到平衡状态,蒸发停止。
处于平衡状态的水蒸气叫水的饱和汽。在一定温度下,水的饱和汽的压强是一定的,这个压强叫做水的饱和气压P0,P0随温度的变化而变化,温度升高时,液体分子运动加剧,单位时间内从液面飞出的分子数增多,原来的平衡被破坏,液体能继续蒸发,水蒸气的压强继续增大,直至到达新的平衡。
影响蒸发快慢以及人们对与干爽与潮湿感受的因素,是空气中水蒸气的压强P1与同一温度下水的饱和气压P0的比值()。因此,人们用Rk=来描述空气的潮湿程度,Rk越小,人体表面的水分蒸发得越快,感觉干爽;Rk越大,人体表面的水分蒸发得越慢,人就感到潮湿。
(1)水蒸发时, (有/没有)水分子从空气进入水中。
(2)下列能表示水的饱和气压随温度变化关系的图象是 。
(3)文中半瓶矿泉水上方形成了水的饱和汽,下列描述正确的是
A.水分子不再从水面飞出
B.水蒸气的压强小于该温度下水的饱和气压
C.温度升高时,水蒸气的压强增大
D.温度升高,水面上方再次形成饱和气压后,从水中飞出的分子数大于回到水中的
(4)6月1日,我市早晨6时气温为15℃,Rk=0.96;下午14时气温为25℃,若当天空气中水蒸气的压强P1保持不变,则下列判断正确的是
A.下午14时Rk可能大于1
B.下午14时Rk一定小于0.96
C.P1大于15℃时水的饱和气压
D.人感觉下午14时比早晨6时潮湿
(5)用短文中知识,解释在潮湿天气里衣服不容易晾干的原因。答:
。
二十四.探究影响蒸发快慢的实验(共2小题)
54.小明同学在4块相同的玻璃板上各滴一滴质量相同的水,进行如图甲所示的实验探究,得出水蒸发快慢与水的温度、水的表面积和水面上方空气流动有关。
(1)通过A、D两图的对比,可以得出水蒸发快慢与 有关。
(2)通过 两图的对比,可以得出水蒸发快慢与水的温度有关。
(3)在相同的自然环境下,小凡同学在两块相同的玻璃板上分别滴上质量相等的水和酒精(如图乙),并控制使他们的 相同。结果发现b图中酒精先蒸发完,于是可以得出结论:在其他条件都相同的情况下,液体蒸发的快慢还与 有关。
(4)我们知道液体蒸发时要吸热,请你举一个应用蒸发吸热的事例: 。
55.探究影响液体蒸发快慢的因素
(1)猜想与假设:液体蒸发的快慢可能与下列因素有关:
a、液体表面的大小:b、液体 的高低;c、液体 的快慢。
(2)进行实验、收集证据(针对猜想a)
Ⅰ、取两块相同的玻璃板。
Ⅱ、在玻璃板上分别滴同样多的酒精,使两滴酒精表面大小明显不同,如图所示。
Ⅲ、保持酒精的温度和酒精 相同。
Ⅳ、若干时间后,两玻璃板上剩下的酒精明显不同。
(3)分析与结论
液体蒸发快慢与液体表面的大小 (填“有关”或“无关”)
(4)本实验采用了一种很重要的研究方法,这种方法是 法。
二十五.升华的概念及现象(共3小题)
56.古代诗词中蕴含了许多物理知识,找出下列诗句中蕴含的物理知识:
枫桥夜泊 早发白帝城
(唐)张继 (唐)李白
月落乌啼霜满天,朝辞白帝彩云间,
江枫渔火对愁眠。 千里江陵一日还。
姑苏城外寒山寺,两岸猿声啼不住,
夜半钟声到客船。 轻舟已过万重山。
57.二氧化碳气体若被加压,降温到一定的程度,就会变成白色的像雪一样的固体,这种固体在常温下就会直接变成气体所以叫干冰,干冰有很好的吸热制冷作用,可用于人工降雨,这是干冰在常温下迅速变成气体时吸收热量促使水蒸气遇冷变成水或小冰晶,从而达到降雨的条件,你能试着分析上面的一段话中包含了哪些物态变化吗?干冰除了用作人工降雨还有哪些方面的应用,试列举一例。
58.阅读以下材料,回答后面的问题。
舞台仙境是怎样营造出来的?
干冰是固态的二氧化碳,温度低于﹣78.5℃,当它遇热而变成气体时,会令周围空气中的水蒸气形成小水珠,这就是白雾。如果把热水淋在干冰上,这些白雾就十分浓厚,显得云雾缭绕,仿佛仙境一般…
请回答下面的问题:
(1)“舞台仙境”是通过发生怎样的物态变化营造出来的?
(2)你认为干冰在实际中还有什么应用?
二十六.控制变量法(共2小题)
59.下面是八年级学生在课外做“比较材料的隔声性能”活动时记录的一些内容:
A.器材:一个能发声的电子铃,一个鞋盒,待比较的材料(衣服、报纸、塑料袋、泡沫塑料及其它材料)、一把长卷尺。
B.步骤:小明先将衣服包好电子铃,放入盒内,让其发声。
再安排一位同学远离盒子直到听不到铃声时为止,用卷尺测出同学到盒子的距离。分别用其它材料完成上述步骤。
提问:①小明是通过 的方法来比较材料隔声性能的。
②小芳认为:比较的时候,远离的方向要相同,因为风向不同会影响声音的传播(这种方法叫控制变量法).请你想一想,还要保持哪些因素相同呢?
写出三个: ; ; 。
60.有甲、乙两种不同品牌的保温杯,为了比较这两种品牌的保温杯盛水时的保温效果,小明按照科学探究的程序,明确了具体的探究问题,选择了适当的器材,在控制变量的前提下,在室内进行了实验,得到了一段时间内,甲、乙两种保温杯内水的温度的实验数据,根据数据绘制的图象如图所示。请你根据图象所提供的信息回答以下问题:
(1)请比较甲、乙两种保温杯的保温效果: 。(选填选项前的字母)
A.甲保温杯的保温效果好
B.乙保温杯的保温效果好
C.甲、乙两种保温杯的保温效果一样好
(2)请估计实验过程中的室温: 。
车次
到、发站时间
北京
济南
南京
苏州
D315
到站时间
﹣﹣﹣
10:54
14:38
16:32
发车时间
08:22
10:56
14:44
﹣﹣﹣
速度(km/h)
反应距离(m)
制动距离(m)
停车距离(m)
20
4
2
6
40
8
8
16
80
16
32
48
100
20
50
70
序号
液体
t0(℃)
v0(m•s﹣1)
a(m•s﹣1•C﹣1)
1
水
25
1500
2.5
2
甘油
20
1923
﹣1.8
3
水银
20
1452
﹣0.46
4
酒精
20
1180
﹣3.6
温度/℃
17
19
21
23
25
27
h/cm
30.0
24.9
19.7
14.6
9.4
4.2
温度
物质
熔点
/℃
沸点
/℃
水银
﹣38.8
357
酒精
﹣117
78.5
水
0
100
加热时间/min
0
1
2
3
4
5
6
7
8
9
海波的温度/℃
42
44
46
48
48
48
48
48
49
50
时间/分
2
4
6
8
10
12
14
温度/℃
70
78
86
91
102
102
102
含水量/%
0
1.00
2.00
3.00
4.00
5.00
6.00
沸点/℃
210
180
158
142
132
124
120
时间(min)
…
0
1
2
3
4
5
6
7
8
9
…
温度(℃)
…
95
96
97
98
98
98
96
98
98
98
…
时间/min
…6
7
8
9
10
11
12
13
14
15
温度/℃
…90
91
92
93
93
90
93
93
93
93
测温物质
凝固点/℃
沸点/℃
水银
﹣39
357
酒精
﹣117
78
时间/min
…
1
2
3
4
5
6
7
8
9
10
水温/℃
…
93
94
95
96
97
98
99
99
99
99
诗词
蕴含的物理知识
例:月落乌啼霜满天
霜是凝华现象
相关试卷
这是一份初中物理八年级上册期末考点大串讲 压轴特训03 实验计算题(92题22大考点)(人教版),文件包含压轴特训03实验计算题92题22大考点原卷版docx、压轴特训03实验计算题92题22大考点解析版docx等2份试卷配套教学资源,其中试卷共133页, 欢迎下载使用。
这是一份初中物理八年级上册期末考点大串讲 压轴特训02 填空作图题(93题20大考点)(人教版),文件包含压轴特训02填空作图题93题20大考点原卷版docx、压轴特训02填空作图题93题20大考点解析版docx等2份试卷配套教学资源,其中试卷共72页, 欢迎下载使用。
这是一份初中物理八年级上册期末考点大串讲 压轴特训01 选择题(88题19大考点)(人教版),文件包含压轴特训01选择题88题19大考点原卷版docx、压轴特训01选择题88题19大考点解析版docx等2份试卷配套教学资源,其中试卷共74页, 欢迎下载使用。
