



广西贵港市覃塘区2024-2025学年九年级上学期期中检测语文试卷
展开
这是一份广西贵港市覃塘区2024-2025学年九年级上学期期中检测语文试卷,文件包含广西贵港市覃塘区2024-2025学年九年级上学期期中检测语文试卷pdf、2024年秋九年级语文段考试题答案docx等2份试卷配套教学资源,其中试卷共10页, 欢迎下载使用。
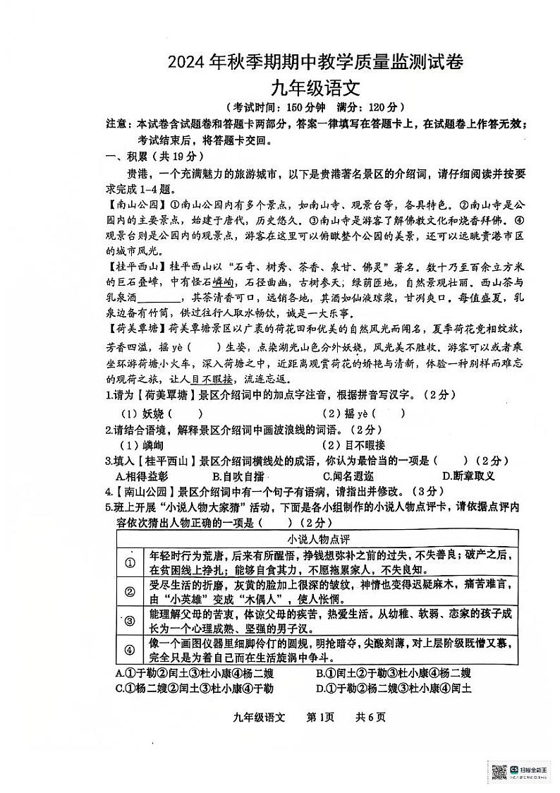
一、积累(19分)
1.(1)rá (2)曳
2.(1)嶙峋:这里形容山石突兀、重叠。
(2)目不暇接:形容美景太多,眼睛看不过来、
3.C
4.③ 修改:南山寺是游客了解佛教文化和烧香拜佛的好去处。(解析:成分残缺,缺宾语)
5.A
6.①槲叶落山路 ②枳花明驿墙 ③野芳发而幽香 ④佳木秀而繁阴 ⑤欧阳修
⑥秋草独寻人去后 ⑦寒林空见日斜时 ⑧原驰蜡象
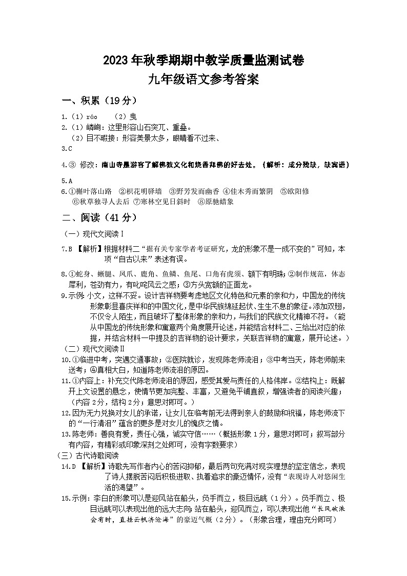
二、阅读(41分)
(一)现代文阅读Ⅰ
7.B 【解析】根据材料二“据有关专家学者考证研究,龙的形象不是一成不变的”可知,本项“自古以来”表述有误。
8.①蛇身、蜥腿、凤爪、鹿角、鱼鳞、鱼尾、口角有虎须、额下有明珠;②制作规范,体态犀利,苍劲有力,有叱咤风云之感;③方头宽额的正面龙。
9.示例:小文,这样不妥。设计吉祥物要考虑地区文化特色和元素的亲和力,中国龙的传统形象彰显喜庆祥和的中国文化,是中华民族绵延起伏、生生不息的象征。添加双翅,不仅令人陌生,而且破坏了整体形象的亲和力,与我们的民族文化精神不符。(能从中国龙的传统形象和寓意两个角度展开论述,并能结合材料二、三给出对应的依据,并结合材料一中提及的吉祥物的设计要求,关联吉祥物的寓意,展开论述。)
(二)现代文阅读Ⅱ
10.①临进中考,突遇交通事故;②医院就诊,发现陈老师流泪;③中考当天,陈老师前来送考;④真相大白,知道陈老师流泪的原因。
11.①内容上:补充交代陈老师流泪的原因,感受其爱与责任的人格伟岸。②结构上:既解开上文设置的悬念,使情节更加完整、丰富,又避免平铺直叙,增强读者的阅读兴趣;(内容2分,结构2分;意思对即可。)
12.因为无力兑换对女儿的承诺,让女儿在临考前无法得到亲人的鼓励和祝福,陈老师流下的“一行清泪”蕴含的更多是对女儿的愧疚之情。
13.陈老师:善良有爱,责任心强,诚实守信……(概括形象1分,意思对即可;叙写部分有内容,有精彩或印象深刻之处即可,没有字数要求)
(三)古代诗歌阅读
14.D 【解析】诗歌先写作者内心的苦闷抑郁,最后两句充满对现实理想的坚定信念,表现了诗人摆脱苦闷后积极进取、执着追求的豪迈情怀,没有“表现诗人对悠闲生活的渴望”。
15.示例:李白的形象可以是迎风站在船头,负手而立,极目远眺(1分)。负手而立、极目远眺可以表现出他的远大志向;站在船头,迎风而立,可以表现出他“长风破浪会有时,直挂云帆济沧海”的豪迈气概(2分)。(形象合理,理由充分即可)
(四)文言文阅读
16.B【解析】A.命名/认为;B.均为“在”的意思;
C.因为/沿着,顺着;D.曲折、回环/回来。
17.C 【解析】【乙】文中点明妙赏亭具体建造位置的句子是“夫置屿于池,置亭于屿,如大海一沤然”。
18.(1)游赏山水的乐趣,有感于心而寄托在酒上罢了。(2)(水流)拍打着石头,穿过树林,发出泠泠的响声。
19.(1)悠闲自在 (2)得意
20.示例:拍摄步骤:①以“环滁皆山也”总起,是一个航拍的全景镜头。②逐层拉近,渐次推出“西南诸峰”、琅琊山、山行之路、酿泉之水。③最后定格在“翼然临于泉上”的醉翁亭。好处:这样如层层剥笋,最后亮出主景,既准确交代了醉翁亭的地理位置,又给人以身临其境、耳目一新的感觉。(拍摄步骤每步1分,好处1分)
三、综合(10分)
21.(1)示例:①近七成的受访者认为现在的孩子应对困难挫折的能力比较弱。
②超过六成的受访者认为当代青少年非常有必要自强不息。
(2)示例:张俊的朗诵悲怆深沉,令人动容!除“土地”外,艾青的诗歌里还经常出现“太阳”,接下来,我们有请陈科朗诵长诗《向太阳》。
(3)示例:少年自强是提升国力、促进国家发展的关键。少年有自强意识,就会努力奋斗,提高自身能力;少年是国家建设的后备军,少年有实力国家就会快速发展。因此,少年应自强不息。
四、写作(50分)
22.参照2024年中考作文评分标准
附《妙赏亭》参考译文:
寓山上的美丽风景不能在寓山结束,可能是因为身处寓山之中吧。苏轼在庐山里就领悟到了这个道理。这个亭没有靠近山,所以在亭上可以观尽山色。几层楼台牢固地嵌在苍翠的陡崖峭壁上,常常有云气若隐若现地飘浮,好像被云霄挟持着向上浮动。仰起头使劲看,仿佛自己遨游天宇,几乎不觉身在亭间。突然回头看,好像在一片湍流中。水流拍打着石头,穿过树林,发出泠泠的响声,不仅可以忘饥渴,而且能洗涤十年尘土肠胃。在池中设立小岛,在小岛上设立亭阁,好像大海中一个气泡,众多的妙趣都汇聚在这里,怎么能不使品德高尚的人欣赏呢!
相关试卷
这是一份广西贵港市覃塘区2024-2025学年八年级上学期期中检测语文试题,文件包含广西贵港市覃塘区2024-2025学年八年级上学期期中检测语文试题pdf、2024年秋八年级语文段考试题答案docx等2份试卷配套教学资源,其中试卷共10页, 欢迎下载使用。
这是一份广西壮族自治区贵港市覃塘区2023-2024学年九年级上学期期中考试语文试题,共19页。
这是一份广西贵港市覃塘区2022-2023学年八年级上学期期中语文试题(解析版),共16页。试卷主要包含了识记·学榜样,明信仰,品悟·品好文,增信心,探究·读新闻,悟信用,作文·执妙笔,写信任等内容,欢迎下载使用。