浙江省宁波五校联盟2024-2025学年高二上学期期中联考生物试卷(Word版附答案)
展开
这是一份浙江省宁波五校联盟2024-2025学年高二上学期期中联考生物试卷(Word版附答案),文件包含浙江省宁波五校联盟2024-2025学年高二上学期期中联考生物试卷docx、浙江省宁波五校联盟2024-2025学年高二上学期期中联考生物试题答案pdf等2份试卷配套教学资源,其中试卷共9页, 欢迎下载使用。
高二年级生物学科 试题
考生须知:
1.本卷共 8 页满分 100 分,考试时间 90 分钟。
2.答题前,在答题卷指定区域填写班级、姓名、考场号、座位号及准考证号并填涂相应数字。
3.所有答案必须写在答题纸上,写在试卷上无效。
4.考试结束后,只需上交答题纸。
选择题部分
1. 智利番茄种根系发达、抗旱,多腺番茄种抗线虫、耐低温。育种专家利用这两品种番茄培育出兼
具两者优点的新品系。此育种方法是( )
A. 诱变育种 B. 基因工程育种
C. 多倍体育种 D. 杂交育种
2. 下列过程发生在人体内环境中的是( )
A. 细胞因子作用于免疫细胞 B. 葡萄糖分解为丙酮酸
C. 食物中的蛋白质被消化 D. 浆细胞(效应 B 细胞)合成抗体
3. 某运动员踝关节扭伤,医生喷涂外用麻醉药处理其伤处,使他暂时感觉不到疼痛,以便能继续比
赛。该药物作用的结构是( )
A. 神经中枢 B. 感受器 C. 突触 D. 效应器
4. 一般情况下,兴奋在两个神经元之间传递时,以下生理活动不会发生的是( )
A. 生物膜的融合和转化 B. 离子通道的开放和关闭
C. 电信号和化学信号的转变 D. 神经递质进入突触后膜
反射是神经系统最基本的活动形式。反射活动多种多样,几乎全身的每一块骨骼肌和内脏器官
都有反射活动。上课铃声响起时,同学们立刻会走进教室,这一行为属于条件反射,涉及多个神经
元的活动。请回答 5-6 小题:
5.神经元是完成反射活动的基本单位,下列有关叙述正确的是( )
A.神经元是一种可兴奋细胞,受到刺激均能迅速发生反应
B.神经元的轴突就是由许多神经纤维被结缔组织包围而成的神经
C.神经元的轴突末梢有大量突起,有利于附着更多的神经递质受体
D.该条件反射的完成涉及的神经元数目多于 3 个
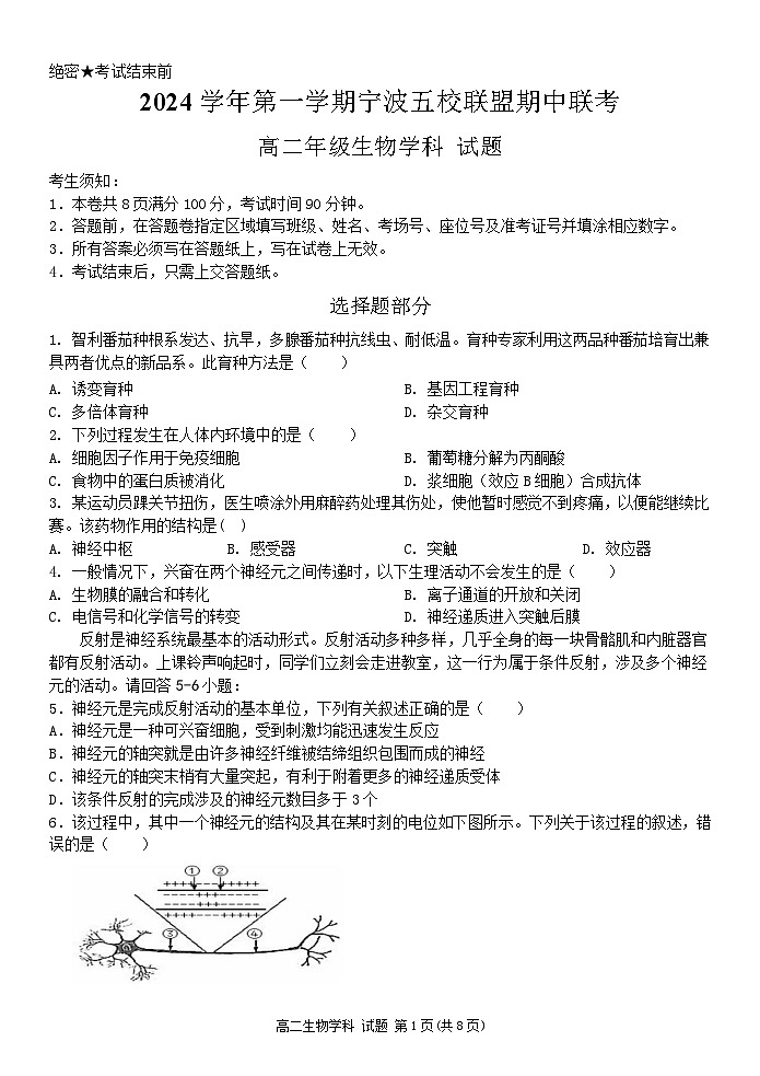
6.该过程中,其中一个神经元的结构及其在某时刻的电位如下图所示。下列关于该过程的叙述,错
误的是( )
高二生物学科 试题 第 1页(共 8 页)
A.此刻①处 Na+内流,②处 K+外流,且两者均不需要消耗能量
B.①处产生的动作电位沿神经纤维传播时,峰值保持稳定不变
C.②处产生的神经冲动,只能沿着神经纤维向右侧传播出去
D.若将电表的两个电极分别置于③④处膜外,指针会发生偏转
7. 如下概念图中 a 代表某一生物学名词,其包括 b、c、d、e 四部分内容。下列叙述错误的是( )
A. 若 a 是人体细胞中含量最多的 4 种元素,则 b〜e 可代表 C、H、0、N
B. 若 a 表示植物细胞单层膜的细胞器,则 b〜e 可代表内质网、高尔基体、液泡、溶酶体
C. 若 a 表示植物细胞的结构,则 b〜e 代表细胞壁、细胞膜、细胞质、细胞核
D. 若 a 为消化酶合成与分泌所经过的细胞器,则 b〜e 是核糖体、内质网、高尔基体、线粒体
8. 支原体是一类可用人工培养基培养的微小生物,会引发支原体肺炎等疾病。如图为支原体的结构
模式图。下列关于支原体的叙述错误的是( )
A. 遗传物质是 DNA 和 RNA
B. 能完成蛋白质合成等生命活动
C. 与细菌的区别之一是没有细胞壁
D. 与动物细胞的主要区别是没有核膜
9.如图为甲状腺激素的分泌调节示意图,其中 a、b 和 c 表示人体内三种内分泌腺,①~③表示三种
不同的激素。下列叙述正确的是( )
A.幼年时激素③过多会导致患呆小症
B.a 表示下丘脑,②表示促甲状腺激素释放激素
C.血液中激素③水平降低会引起激素②分泌增加
D.激素②促进激素③分泌的调节过程同时存在神经调节和激素调节
10. “分离”是细胞中普遍发生的一种现象。下列有关细胞中分离现象的叙述,正确的是( )
A. 将处于质壁分离的细胞放入清水中,原生质层都能恢复原状
B. 雄性兔的胚胎干细胞在分裂时,X 染色体和 Y 染色体会分离
C. 姐妹染色单体分开时,细胞中染色体的数目是本物种的 2 倍
D. 动物细胞有丝分裂时,经复制形成的两组中心粒在前期分离
高二生物学科 试题 第 2页(共 8 页)
11. 如图表示人体特异性免疫的过程,相关叙述错误的是( )
A. 图中实线表示体液免疫,虚线表示细胞免疫
B. 图中甲细胞能特异性识别抗原而乙细胞则不能
C. 记忆细胞能识别抗原与记忆细胞的细胞膜表面的蛋白质有关
D. 当抗原再次侵入机体后,会引起记忆细胞、浆细胞的细胞周期变短
12. 噬菌体侵染大肠杆菌的实验流程如下图所示。该实验条件下,噬菌体每 20 分钟复制一代。下列
叙述正确的是( )
A. 该实验证明了 DNA 的复制方式为半保留复制
B. 大肠杆菌为噬菌体增殖提供了模板、原料、酶和能量
C. A 组试管 III 中含 32P 的子代噬菌体比例较低
D. B 组试管 III 上清液中的放射性强度与接种后的培养时间成正比
13. Dann 病是一种 X 染色体上 L 基因突变导致溶酶体相关膜蛋白 L 蛋白缺乏引起的疾病。女性患
者发病晚,有一个 L 基因突变就致病;多数男性患者发病早,症状更严重。下列叙述错误的是( )
A. 该病是伴 X 染色体显性遗传病
B. 该病女性患者的儿子一定患病
C. 患病家系的女性生育前应进行基因检测
D. 男女发病不同可能与 L 蛋白的量有关
14. 纯种黑檀体长翅果蝇和纯种灰体残翅果蝇正、反交得到 F1 均为灰体长翅,F2 中灰体长翅、灰体
残翅、黑檀体长翅与黑檀体残翅的比例接近 9:3:3:1。下列有关叙述不正确的是( )
A. 亲本黑檀体长翅果蝇产生两种配子,符合基因的分离定律
B. 黑檀体残翅的出现是由于 F1 雌雄果蝇均发生了基因重组
C. F1 灰体长翅果蝇的测交后代中,重组类型占 50%
D. 果蝇 F1 和 F2 群体中残翅基因的频率未发生改变
高二生物学科 试题 第 3页(共 8 页)
{#{QQABTYgAgggIAAAAAAhCQQ2QCgKQkgGACYgOwBAMMAABCQFABAA=}#}
15. 许多淡水鱼在人工饲养条件下不产卵,常取同种鱼的脑垂体研碎注入鱼体内,可促使其产卵,
这主要是利用垂体中含有( )
A. 性激素 B. 促甲状腺激素
C. 促性腺激素 D. 生长激素
16. 下列有关人体水盐平衡调节的叙述中,正确的是( )
A. 血浆渗透压降低时,大脑皮层产生渴觉
B. 机体失水时,抗利尿激素分泌减少
C. 抗利尿激素受体位于肾小管、集合管
D. 血浆渗透压上升时,垂体分泌抗利尿激素
17. 如图是用甲、乙两个电流表研究神经纤维及突触上兴奋产生及传导的示意图。下列有关叙述错
误的是( )
A. 静息状态下,甲指针偏转,乙指针不偏转
B. 刺激 a 处时,甲指针偏转一次,乙指针偏转两次
C. 刺激 b 处时,甲指针维持原状,乙指针偏转一次
D. 清除 c 处的神经递质,再刺激 a 处时,甲指针偏转一次,乙指针不偏转
18. 巨噬细胞是极为重要的免疫细胞。下列有关巨噬细胞的叙述,错误的是( )
A. 巨噬细胞起源于骨髓中的造血干细胞
B. 巨噬细胞的细胞膜上具有识别与结合病原体的受体
C. 巨噬细胞可吞噬入侵的病原体
D. 巨噬细胞可参与免疫的第一道防线和第二道防线
19. 如图所示为在抗原注射前后的不同时间采血所测得的抗体水平(箭头指示为抗原注射时间)。
下列叙述错误的是( )
A. a 与 d 时间所注射的为不同种抗原,甲、乙两曲线代表的抗体由不同的浆细胞产生
B. 甲曲线表明每个抗体分子可以多次与同种抗原结合发挥作用
C. 甲、乙两曲线表明,不同种类的抗体在体内存留的时间可有较大的差异
D. c 时间段甲抗体水平突然上升,可能是受到了与 a 时间注射的抗原类似的抗原的刺激
高二生物学科 试题 第 4页(共 8 页)
20. 图 a 为三角叶滨藜和野姜的光合作用光响应曲线,图 b 为长期在一定光强下生长的两株三角叶
滨藜的光合作用光响应曲线,相关说法错误的是( )
A. 相同光强三角叶滨藜净光合速率大于野姜
B. 野姜能够在较低光强达到其最大光合速率
C. PAR>800 时增加 CO2 可能会提高野姜光合速率
D. 图 b 表明叶片的光合作用特性与其生长条件有关
非选择题部分
21.(9 分)流行性感冒由流感病毒引起,传播速度快、波及范围广,严重时可致人死亡。
(1)流感病毒必须在______________内增殖,当侵染人呼吸道上皮细胞时,会经过吸附、穿入、
脱壳、生物合成和成熟释放等几个阶段。
(2)流感病毒的抗原刺激人体免疫系统,使 B 细胞增殖分化为记忆细胞和______________细胞,
后者能产生并分泌____________与抗原结合。
(3)研究者通过实验观察 NA 抗体对病毒侵染细胞的抑制作用。主要实验材料包括:感染流感
病毒后 63 天、21 天的两位康复者的 NA 抗体(分别为 D63、D21)、对照抗体、流感病毒和易感细胞。
①实验的主要步骤依次是:培养易感细胞、______________(选择并排序)等。
a. 将抗体分别与流感病毒混合 b. 将各混合物加入同一细胞培养瓶 c. 将各混合物分别加入不同细胞培养瓶 d. 检测 NA 抗体与易感细胞的结合率
e. 检测培养物中病毒的增殖量 f. 检测细胞对病毒的损伤程度
高二生物学科 试题 第 5页(共 8 页)
{#{QQABTYgAgggIAAAAAAhCQQ2QCgKQkgGACYgOwBAMMAABCQFABAA=}#}
②图中实验结果表明,这两位康复者均产生了抗 NA 的抗体,其中对流感病毒抑制效果较好的抗
体是______________。选用的对照抗体应该不能与______________特异性结合。依据本实验结果, 研究者提出疫苗研制的思路:从免疫效果较好的康复者血清中提纯并纯化 NA 抗体,对其进行结构分
析,获取相应的基因并利用基因工程(蛋白质工程)制备疫苗。
22.(16 分)请回答有关内环境稳态的有关问题。
Ⅰ. 血浆是人体内环境的重要成分。为验证人体内环境中 pH 的相对稳定是由于血浆中存在着缓
冲物质,试设计一个实验,请回答相关问题。
(1)实验材料和用具:家兔的血浆(适量)、蒸馏水、预先配制的缓冲液、量筒、试管若干支。
Na2CO3 溶液、乳酸、pH 试纸、滴管等。
材料用具中模拟人体血浆内导致 pH 变化的物质是___________________。
(2)实验步骤:
①设计 A、B 两个实验组,每组取 3 支试管。
②先向 A 组的 3 支试管中分别加入___________________,再依次滴入等量乳酸,测量 pH 并记
录入表。
③向 B 组的 3 支试管中分别加入等量的蒸馏水、缓冲液、家兔血浆,再依次滴入等量
_______________,测量 pH 并记录入表。
(3)结果预测:
A 组:1 号试管 pH 变化明显,pH 明显降低,2、3 号试管 pH 变化不明显。
B 组:____________________________________。 (4)从以上两组实验结果的分析,可以得出的结论为_____________________。 Ⅱ. 下图表示内环境稳态的调节机制。据图分析回答:
(1)图中③、⑤可以代表的物质依次是_____________、_____________。(用字母表示)
A. 神经递质 B. 载体蛋白 C. 性激素 D. 血红蛋白 E. 呼吸酶 F. 细胞因子
(2)若⑥表示侵入内环境的某种病毒,则机体将通过体液免疫和细胞免疫清除该病毒。其中,
产生细胞因子的是___________细胞,与靶细胞密切接触使其裂解死亡的是_______________细胞。
(3)图示表明内环境稳态的维持是__________________共同调节的结果。
23. (12 分)重症肌无力是由于机体产生能与乙酰胆碱受体特异性结合的抗体,但该抗体不能发挥
乙酰胆碱的作用,如甲图所示;“Graves 氏病”是由于机体产生针对促甲状腺激素受体的抗体,而
该种抗体能发挥与促甲状腺激素相同的生理作用,但甲状腺激素不会影响该抗体的分泌,如乙图所
示。请分析回答:
高二生物学科 试题 第 6页(共 8 页)
(1)在正常人体内,兴奋到达神经—肌肉突触时,储存在________中的乙酰胆碱就被释放到突
触间隙中,与受体结合后使突触后膜兴奋,肌肉收缩。重症肌无力患者的乙酰胆碱受体与抗体结合 后,导致_____________和____________,使乙酰胆碱受体数量下降和功能部分丧失,表现为重症肌
无力。
(2)根据乙图分析:与正常人相比,Graves 氏病患者 Y 激素的分泌量________,X 激素的分泌
量_______。由此判断,Graves 氏病患者的体温往往比正常人________,该病患自身的产热量________ 散热量。
(3)两种病患者体内,促甲状腺激素受体和乙酰胆碱受体都被免疫系统视作__________,从而
引起特异性免疫反应,这两种病均属于__________。
24.(10 分)以下两对基因与鸡羽毛的颜色有关:芦花羽基因 B 对全色羽基因 b 为显性,位于 Z 染
色体上,而 W 染色体上无相应的等位基因;常染色体上基因 T 的存在是 B 或 b 表现的前提,tt 时
为白色羽。各种羽色表型见下图。请回答下列问题:
(1)鸡的性别决定方式是_____型。
(2)杂交组合 TtZbZb×ttZBW 子代中芦花羽雄鸡所占比例为______,用该芦花羽雄鸡与
ttZBW 杂交,预期子代中芦花羽雌鸡所占比例为______。
(3)一只芦花羽雄鸡与 ttZbW 杂交,子代表现型及其比例为芦花羽∶全色羽=1∶1,则该雄鸡
基因型为_________。
(4)一只芦花羽雄鸡与一只全色羽雌鸡交配,子代中出现了 2 只芦花羽、3 只全色羽和 3 只
白色羽鸡,两个亲本的基因型为_____,其子代中芦花羽雌鸡所占比例理论上为____。
(5)雏鸡通常难以直接区分雌雄,芦花羽鸡的雏鸡具有明显的羽色特征(绒羽上有黄色头斑)。
如采用纯种亲本杂交,以期通过绒羽来区分雏鸡的雌雄,则亲本杂交组合有(写出基因型)_ _ _ _。
高二生物学科 试题 第 7页(共 8 页)
25.(13 分)某实验小组为验证 KHCO3 对某植物幼苗光合作用的影响,进行了甲、乙两组不同处理
的实验。甲组制备了叶绿体悬液,乙组将等量植物幼苗叶片切割成 1mm2 的叶小片分别进行实验,
然后在适宜光照、20℃恒温条件下用氧电极测量这两组植物的 O2 释放速率,结果如图 1 所示。请回
答下列问题:
(1)通常情况下,分离出细胞中的叶绿体的方法是_____________。本实验的自变量是
______________。
(2)清水组的叶小片中无 O2 释放,原因 最可能是____________。有同学认 为 KHCO3 浓度为
0.05ml·L-1 时,两组实验的 O2 释放速率存在差异的原因是光合速率不同,你____________(填“认
同”或“不认同")此观点,理由是________________________________________________。
(3)科研人员通过研究拟南芥发现,与 WT(野生型)相比,突变体 t1 和 t2 在正常光照条件下,叶
绿体在叶肉细胞中的分布及位置不同(如图 2 所示,不考虑叶绿体的运动),进而引起光合速率差异, 但三者叶绿素含量及其他性状基本一致。
①据图 2 分析,引起三者光合速率差异的主要原因是____________不同。
②植物光合速率与细胞呼吸速率相等时的光照强度,称为光补偿点。据图 2 分析,t1 和 t2 相比,
光补偿点更高的是____________,判断依据是____________________________________。
高二生物学科 试题 第 8页(共 8 页)
相关试卷
这是一份浙江省宁波五校联盟2024-2025学年高一上学期期中联考生物试卷(Word版附解析),文件包含浙江省宁波五校联盟2024-2025学年高一上学期期中联考生物试卷Word版含解析docx、浙江省宁波五校联盟2024-2025学年高一上学期期中联考生物试卷Word版无答案docx等2份试卷配套教学资源,其中试卷共29页, 欢迎下载使用。
这是一份浙江省金砖联盟2024-2025学年高二上学期期中联考生物试卷(Word版附解析),文件包含浙江省金砖联盟2024-2025学年高二上学期期中联考生物试卷Word版含解析docx、浙江省金砖联盟2024-2025学年高二上学期期中联考生物试卷Word版无答案docx等2份试卷配套教学资源,其中试卷共38页, 欢迎下载使用。
这是一份浙江省宁波五校联盟2023-2024学年高一下学期4月期中联考生物试卷(Word版附解析),共31页。试卷主要包含了考试结束后,只需上交答题纸等内容,欢迎下载使用。

