辽宁省康平县十六校2024-2025学年八年级上学期第一次月考联考生物试卷(解析版)
展开
这是一份辽宁省康平县十六校2024-2025学年八年级上学期第一次月考联考生物试卷(解析版),共11页。试卷主要包含了单项选择题,非选择题等内容,欢迎下载使用。
一、单项选择题(每小题只有一个正确答案。每小题1分,共12分)
1. 在自然界中,动植物的遗体不会永远保留着,主要原因是( )
A. 动植物的遗体自身会分解B. 腐生细菌等微小生物能够分解动植物遗体
C. 细菌的分布十分广泛D. 绿色植物能够分解动植物遗体
【答案】B
【分析】腐生细菌、真菌是生态系统的分解者,能够分解动植物遗体,促进了自然界中的物质循环。细菌、真菌在自然界中的作用已经与人类的关系是考试的重点,要注意掌握。并能结合题意,灵活答题。
【详解】在自然界中动物、植物的遗体、遗物不会一直保留着,因为大量的腐生细菌、真菌等会把动物、植物的遗体遗物分解成二氧化碳、水和无机盐等,归还土壤,供植物重新利用,它们作为分解者促进了自然界中的物质循环,故B正确,ACD错误。
故选B。
2. 下列4组生物中,细胞的基本结构最为相似的是( )
A. 酵母菌、香菇、灵芝B. 烟草、草履虫、乳酸菌
C. 噬菌体、绿脓杆菌、海带D. 变形虫、水绵、香菇
【答案】A
【分析】细菌的结构包括细胞壁、细胞膜、细胞质、未成形的细胞核;真菌的结构包括细胞壁、细胞膜、细胞质和细胞核。植物的细胞结构包括细胞壁、细胞膜、细胞质、细胞核、叶绿体和液泡;动物(人)细胞有细胞膜、细胞质和细胞核。
【详解】A.真菌的结构包括细胞壁、细胞膜、细胞质和细胞核。酵母菌、香菇、灵芝属于真菌,细胞的基本结构相同,A符合题意。
B.烟草属于植物、草履虫属于原生动物、乳酸菌属于细菌,共同特征较少,细胞结构的相似度低,B不符合题意。
C.噬菌体是病毒,海带是藻类植物,绿脓杆菌属于细菌,共同特征较少,细胞结构的相似度低,C不符合题意。
D.变形虫属于动物,水绵属于藻类植物,香菇属于真菌,共同特征较少,细胞的相似度低,D不符合题意。
故选A。
3. 很多动物的名称中有“鱼”而不是鱼,下列“鱼”中属于鱼类的动物是( )
A. 章鱼B. 鲨鱼C. 娃娃鱼D. 鲸鱼
【答案】B
【分析】
鱼类的特征有生活在水中,鱼体表大都覆盖有鳞片,减少水的阻力,用鳃呼吸,用鳍游泳,靠尾部和躯干部的左右摆动和鳍的协调作用来不断向前游动。
【详解】A.章鱼属于软体动物;又称八爪鱼,属于软体动物门头足纲八腕目,A错误。
B.鲨鱼生活在水中,用鳃呼吸,用鳍游泳,因此属于鱼类,B正确。
C.娃娃鱼、幼体用鳃呼吸,成体用肺呼吸,属于两栖动物,C错误。
D.鲸鱼哺乳动物,用肺呼吸,D错误。
故选B。
4. 松、竹、梅被称为“岁寒三友”,这三种植物在分类上分别属于( )
A. 松是裸子植物,竹和梅是被子植物
B. 松是被子植物,竹和梅是裸子植物
C. 松是裸子植物,竹和梅是孢子植物
D. 松是被子植物,竹和梅是孢子植物
【答案】A
【分析】本题考查植物的分类的有关知识。植物一般划分为藻类植物,苔藓植物,蕨类植物,裸子植物,被子植物五种。
【详解】松有种子,但种子裸露,属于裸子植物;竹和梅的胚珠外有子房壁包被,种子有果皮包被;受精过程不需要水,具有双受精现象;有根、茎、叶、花、果实和种子六大器官组成,是被子植物。故选A。
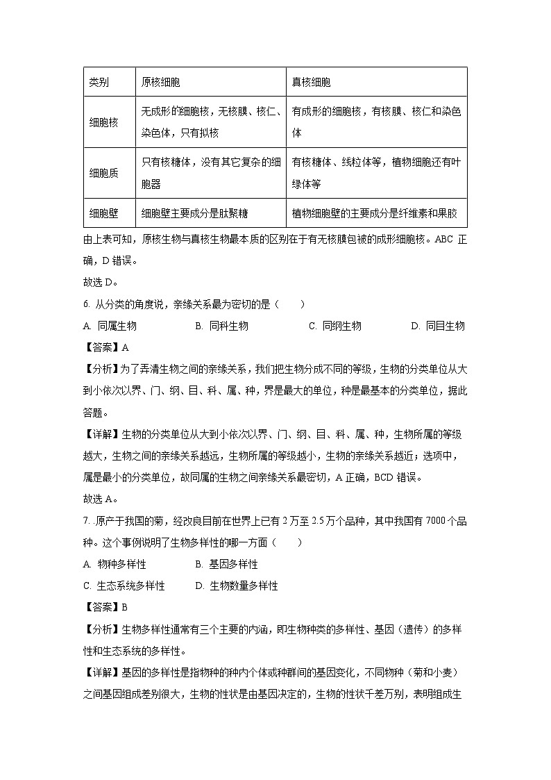
5. 原核生物和真核生物最本质的区别是( )
A. 细胞形态不同B. 细胞功能不同
C. 有无遗传物质D. 有无成形的细胞核
【答案】D
【分析】细菌虽有DNA集中的区域,却没有成形的细胞核,这样的生物称为原核生物;具有细胞核的生物是真核生物。
【详解】真核细胞和原核细胞的比较:
由上表可知,原核生物与真核生物最本质的区别在于有无核膜包被的成形细胞核。ABC正确,D错误。
故选D。
6. 从分类的角度说,亲缘关系最为密切的是( )
A. 同属生物B. 同科生物C. 同纲生物D. 同目生物
【答案】A
【分析】为了弄清生物之间的亲缘关系,我们把生物分成不同的等级,生物的分类单位从大到小依次以界、门、纲、目、科、属、种,界是最大的单位,种是最基本的分类单位,据此答题。
【详解】生物的分类单位从大到小依次以界、门、纲、目、科、属、种,生物所属的等级越大,生物之间的亲缘关系越远,生物所属的等级越小,生物的亲缘关系越近;选项中,属是最小的分类单位,故同属的生物之间亲缘关系最密切,A正确,BCD错误。
故选A。
7. .原产于我国的菊,经改良目前在世界上已有2万至2.5万个品种,其中我国有7000个品种。这个事例说明了生物多样性的哪一方面( )
A. 物种多样性B. 基因多样性
C. 生态系统多样性D. 生物数量多样性
【答案】B
【分析】生物多样性通常有三个主要的内涵,即生物种类的多样性、基因(遗传)的多样性和生态系统的多样性。
【详解】基因的多样性是指物种的种内个体或种群间的基因变化,不同物种(菊和小麦)之间基因组成差别很大,生物的性状是由基因决定的,生物的性状千差万别,表明组成生物的基因也成千上万,同种生物如菊之间(颜色有白的、红的、黄的等)基因也有差别,每个物种都是一个独特的基因库,基因的多样性决定了生物种类的多样性。原产于我国的菊,经改良目前在世界上已有2万至2.5万个品种,其中我国有7000个品种,这7000个品种的菊花都属于同一物种,但是由于每个品种的基因不一样,导致了每个品种菊花的性状不一样,这个事例说明了基因的多样性,故B符合题意。
故选B。
8. 国产动漫《哪吒之魔童降世》中的三太子是龙的后代。传说“龙”有四肢,体内有脊柱,体表覆盖角质鳞片,用肺呼吸,在陆地上产卵,卵表面有坚韧的卵壳。与“龙”相似度 最高的动物类群是( )
A. 节肢动物B. 两栖动物C. 爬行动物D. 哺乳动物
【答案】C
【分析】爬行动物的主要特征:体表覆盖角质鳞片或甲,用肺呼吸,体温不恒定,会随外界的温度变化而变化。心脏只有三个腔,心室里有不完全的隔膜,体内受精,卵生或少数卵胎生。爬行动物的生殖发育都完全脱离了水的限制,是最早的、真正的陆生脊椎动物。
【详解】传说“龙”有四肢,体内有脊柱,体表覆盖角质鳞片,用肺呼吸,在陆地上产卵,卵表面有坚韧的卵壳。符合爬行动物的特征,属于爬行动物。
故选C。
9. 下列描述中能说明病毒是生物的是( )
A. 病毒无细胞结构B. 病毒能进行繁殖
C. 病毒很小,需用电子显微镜观察D. 病毒无细胞壁
【答案】B
【分析】生物的共同特征有:①生物的生活需要营养;②生物能进行呼吸;③生物能排出身体内产生的废物;④生物能对外界刺激作出反应;⑤生物能生长和繁殖;⑥生物都有遗传和变异的特性;⑦除病毒以外,生物都是由细胞构成的。
【详解】病毒以自我复制的方式进行繁殖,即靠自己的遗传物质中的遗传信息,利用寄生细胞内的物质,制造出新的病毒,病毒能进行繁殖说明病毒是生物,故B选项正确;
10. 下列动植物中,属于我国特有的珍稀物种的是 ( )
①鸭嘴兽 ②金丝猴 ③珙桐 ④大熊猫
A. ①②③B. ①③④
C. ②③④D. ①②③④
【答案】C
【分析】我国的珍稀的动物有大熊猫,朱鹮、藏羚羊、金丝猴等。我国的珍稀的植物有银杉、水杉、珙桐、桫椤等。
【详解】①鸭嘴兽,是唯一一种卵生的哺乳动物,是澳大利亚的特产,不是我国的,不符合题意。②金丝猴属于哺乳纲,灵长目,猴科,疣猴亚科,仰鼻猴属,毛质柔软,为中国特有的珍贵动物,被列为国家一级保护动物,符合题意。③珙桐为落叶灌木,可生长到20~25米高,叶子广卵形,边缘有锯齿,是1000万年前新生代第三纪留下的子遗植物,是植物界今天的“活化石”,符合题意。④大熊猫是世界上最珍贵的动物之一,数量十分稀少,属于国家一级保护动物,体色为黑白相间,被誉为“中国国宝”,符合题意。可见C正确。
11. 图中的阴影部分表示四种植物的共同特征,这一特征是( )
A. 无种子B. 能进行光合作用
C. 种子外无果皮包被D. 有根、茎、叶
【答案】B
【分析】根据植物繁殖方式的不同或种子的有无,可以将植物分为种子植物和孢子植物。种子植物包括被子植物和裸子植物,用种子繁殖后代;孢子植物包括藻类植物、苔藓植物和蕨类植物。藻类植物结构简单,无根、茎叶的分化;苔藓植物无根,有茎、叶的分化,体内无输导组织。蕨类植物有了根、茎、叶的分化,体内有输导组织,一般长的比较高大;裸子植物的根茎叶发达,种子裸露着,没有果皮包被,不能形成果实。被子植物有根、茎、叶、花、果实、种子六大器官组成。
【详解】A.松树、玉米都具有种子,A错误。
B.水绵、苔藓、松树、玉米的绿色部分含有叶绿体,都能进行光合作用,B正确。
C.玉米种子外有果皮包被,C错误。
D.水绵是藻类植物无根、茎、叶的分化,苔藓有茎、叶的分化,没有真正的根,D错误。
故选B。
12. 下列气体中,不属于原始大气的成分是( )
A. 硫化氢B. 氧气C. 二氧化碳D. 氨气
【答案】B
【分析】原始大气的成分有水蒸气、氢气、氨、甲烷、二氧化碳、氮气等,但没有游离态的氧气。
【详解】原始地球的温度很高,地面环境与现在完全不同:天空中赤日炎炎、电闪雷鸣,地面上火山喷发、熔岩横流;从火山中喷出的气体,水蒸气、氨气、甲烷等构成了原始的大气层,与现在的大气成分明显不同的是原始大气中没有游离的氧,故B正确,ACD错误。
故选B。
二、非选择题(共5小题,每空0.5分,共18分)
13. 如图是几种植物的分类等级图,请根据图回答下列的问题:
(1)生物分类从大到小的等级依次是:界、门、______、目、科、属、______。
(2)在如图生物分类等级中,包含生物种数最多的分类单位是______。
(3)图中共同特征最多的两种生物是______和______,它们的______关系最近。
【答案】(1)①. 纲 ②. 种
(2)界 (3)①. 牡丹 ②. 芍药 ③. 亲缘
【分析】分类单位越大,包含的生物种类越多。生物分类单位从大到小依次是界、门、纲、目、科、属、种,所以包含生物种数最多的分类单位是界。种是最小的分类单位。
(1)生物分类从大到小的等级依次是:界、门、纲、目、科、属、种。分类单位越大,共同特征就越少,包含的生物种类就越多;分类单位越小,共同特征就越多,包含的生物种类就越少。
(2)在如图生物分类等级中,包含生物种数最多的分类单位是界。因为界是最大的分类单位,包含的生物种类最多。
(3)图中共同特征最多的两种生物是牡丹和芍药,它们的亲缘关系最近。牡丹和芍药同属芍药属,分类单位越小,生物的相似程度越多,共同特征就越多,亲缘关系越近。所以牡丹和芍药共同特征最多,亲缘关系最近。
14. 如图是生活在水中或潮湿环境中的无脊椎动物,请分析回答问题。
(1)A是涡虫,属于______动物,身体呈左右对称;背腹扁平,有口______肛门。
(2)B是水螅,身体中央有______,有口无肛门。
(3)C是蚯蚓,属于环节动物,由许多形态相似的______组成。蚯蚓靠分解土壤中的枯枝烂叶中的有机物来生活,因此蚯蚓在生态系统中是______。
(4)D是蛔虫,属于______动物,身体细长呈圆柱形;身体不分节,有口______肛门。
(5)E是蜗牛,体外覆盖着坚硬的______,用以保护柔软的身体。
【答案】(1)①. 扁形 ②. 无
(2)消化腔 (3)①. 体节 ②. 分解者
(4)①. 线形 ②. 有
(5)贝壳
【分析】A涡虫属于扁形动物、B水螅属于腔肠动物、C蚯蚓属于环节动物、D蛔虫属于线形动物、E蜗牛属于软体动物。
(1)A 是涡虫,属于扁形动物,身体呈左右对称;背腹扁平,有口无肛门。左右对称的体型使动物的运动更加准确、迅速而有效,有利于动物的捕食和防御。
(2)B是水螅,身体中央有消化腔,有口无肛门。消化腔是腔肠动物特有的结构,用于消化食物。
(3)C是蚯蚓,属于环节动物,由许多形态相似的体节组成。蚯蚓的体节可以使身体运动更加灵活。蚯蚓生活在土壤中,靠分解土壤中的枯枝烂叶中的有机物来生活。在生态系统中,蚯蚓属于分解者。分解者能够将动植物遗体和动物的排遗物中的有机物分解为无机物,如二氧化碳、水和无机盐等,这些无机物又可以被生产者重新利用,从而维持了生态系统的物质循环。
(4)D是蛔虫,属于线形动物。线形动物身体细长呈圆柱形,体表有角质层,可以防止被宿主的消化液侵蚀。蛔虫有口有肛门,消化系统相对简单,食物从口进入,在体内经过简单的消化后,残渣从肛门排出。
(5)E是蜗牛,体外覆盖着坚硬的贝壳。蜗牛属于软体动物,软体动物的身体柔软,通常有外套膜,贝壳是由外套膜分泌的物质形成的,主要作用是保护柔软的身体。贝壳可以防止蜗牛受到外界的伤害,同时也为蜗牛提供了一定的支撑和保护。
15. 如图是某些微生物的形态图,请回答([ ]内填字母):
(1)不具有细胞结构的微生物是[______]它主要是蛋白质的外壳和内部的______组成。
(2)在酿酒、做面包时离不开[______],它和[______]都属于真菌。
(3)A与C在细胞结构上主要不同点是:A的细胞内没有______。
(4)A的营养方式为______。
【答案】(1)①. B ②. 遗传物质
(2)①. C ②. D (3)成形的细胞核
(4)异养
【分析】病毒没有细胞结构,由蛋白质外壳和内部的遗传物质组成。细菌细胞与真菌细胞的主要区别在于细菌细胞内没有成形的细胞核。图中:A大肠杆菌(细菌)、B噬菌体(病毒)、C酵母菌(真菌)、D青霉(真菌)。
(1)不具有细胞结构的微生物是B噬菌体,它主要是由蛋白质的外壳和内部的遗传物质组成。病毒没有细胞结构,不能独立生活,必须寄生在其他生物的细胞内。
(2)在酿酒、做面包时离不开C酵母菌,它和D青霉都属于真菌。酵母菌在无氧条件下能将葡萄糖转化为酒精和二氧化碳,在有氧条件下能将葡萄糖转化为二氧化碳和水,同时释放出能量,因此可用于酿酒和做面包。青霉是多细胞真菌,其菌体由许多细胞连接形成的菌丝构成。
(3)A 大肠杆菌是细菌,C酵母菌是真菌,A与C在细胞结构上的主要不同点是:A的细胞内没有成形的细胞核。细菌的细胞结构包括细胞壁、细胞膜、细胞质、未成形的细胞核等;真菌的细胞结构包括细胞壁、细胞膜、细胞质、细胞核等。
(4)A 大肠杆菌的营养方式为异养。细菌一般没有叶绿体,不能进行光合作用制造有机物,只能依靠现成的有机物生活,所以营养方式为异养。
16. 正在建设的南岭国家公园是我国南亚热带常绿阔叶林典型分布区,森林覆盖率高达92.48%,生物多样性极其丰富,是粤港澳大湾区各条河流的重要源头区和重要生态安全屏障。
资料一:目前,南岭国家公园记录野生高等植物4748种,国家重点保护野生植物94种。野生脊椎动物资源779种,其中国家一级重点保护野生动物12种,如中华穿山甲、大灵猫、黄腹角雉、鳄蜥等。
资料二:鳄蜥是一种古老的原始蜥蜴,因尾部像鳄鱼而得名,有“活化石”之称。南岭国家公园保存了全球数量最多的鳄蜥野生种群。鳄蜥以蚯蚓、昆虫为食,活动有季节性,受温度影响大。在长期的进化过程中,鳄蜥学会了变色的本领,其体色可以与周围环境融为一体。
资料三:南岭山地因其气候温暖湿润、光照充足、降雨丰沛、地貌奇特,野生动植物繁衍生息提供了理想环境。南岭建设国家公园,可以保护南亚热带常绿阔叶林生态系统、陆地生物多样性、山字形构造体系、湿润区石灰岩岩溶地貌景观和岭南历史文化重要传承地南岭走廊。
(1)资料一反映了生物多样性中的______多样性,其实质是______多样性。南岭国家公园中所有的______及其生活的环境构成了生态系统。
(2)据资料二可知,鳄蜥属于脊椎动物中的______动物,与蚯蚓之间是______关系。其体色可以与周围环境融为一体,这体现了生物______环境,从生物进化的角度看,这是______的结果。
(3)从资料三分析可知,可通过建立______措施保护生物资源。
【答案】(1)①. 物种##生物种类 ②. 基因##遗传 ③. 生物
(2)①. 爬行 ②. 捕食 ③. 适应 ④. 自然选择
(3)建立自然保护区(或建立南岭国家公园)
【分析】生物多样性包括物种(生物种类)多样性、基因(遗传)多样性和生态系统多样性。物种多样性是指生物种类的丰富程度;基因多样性是指物种的种内个体或种群间的基因变化;生态系统多样性是指生物群落及其生态过程的多样性。生态系统是由生物和其生活的环境构成的。
动物根据体内有无脊柱分为脊椎动物和无脊椎动物。保护生物资源的措施有建立自然保护区、迁地保护、建立濒危物种种质库等。。
(1)资料一提到多种生物,反映了生物多样性中的物种(生物种类)多样性,即生物种类的丰富程度。物种多样性的实质是基因(遗传)多样性,因为不同的物种具有不同的基因。生态系统是由生物和其生活的环境构成的,南岭国家公园中所有的生物及其生活的环境构成了生态系统。
(2)据资料二可知,鳄蜥属于脊椎动物中的爬行类动物,因为它体表覆盖角质的鳞片或甲,用肺呼吸,在陆地上产卵,卵表面有坚韧的卵壳。鳄蜥以蚯蚓、昆虫为食,与蚯蚓之间是捕食关系。其体色可以与周围环境融为一体,这体现了生物适应环境,这是自然选择的结果。在长期的进化过程中,适应环境的个体生存下来,不适应环境的个体被淘汰。
(3)从资料三分析可知,可通过建立南岭国家公园这一措施保护生物资源。建立自然保护区是保护生物资源的有效措施,可以为野生动植物提供理想的生存环境,保护生物多样性。
17. 在夏季潮湿的环境下,保存不当的食品和衣物表面很容易发霉。霉菌的生活受哪些非生物因素的影响呢?小琪同学对此进行了探究,她的实验过程如下,回答问题:
(1)小琪同学设置A与B这组对照试验,是想探究什么问题?______,该组对照试验的变量是______。
(2)根据A与B组的实验现象和结果,能得出的结论是______。
(3)为了探究温度对霉菌生活的影响,小琪同学设计的C组实验与______组实验形成对照,C组中的条件①是______,条件②是______。
(4)通过这个实验你能想到的两种防止食品发霉的方法分别是______。
【答案】(1)①. 湿度对霉菌生活有影响吗? ②. 湿度(或水分)
(2)霉菌的生活需要一定的湿度(或霉菌的生活需要水分)
(3)①. B ②. 潮湿 ③. 寒冷
(4)干燥法、低温法
【分析】由于各种细菌、霉菌等微生物,接触到食物,并依附其上利用食物中的养分生长、繁殖。期间会产生很多的生长代谢产物,产生各种各样的味道,如酸、臭等等。因此食物腐败变质是由于微生物的生长和大量繁殖而引起的。根据食物腐败变质的原因,食品保存就要尽量的杀死或抑制微生物的生长和大量繁殖,传统的食品保存方法有盐腌、糖渍、干制、酒泡等。现代的贮存方法主要有罐藏、脱水、冷冻、真空包装、添加防腐剂等。
(1)A与B的对照实验中不同的唯一变量是水分(烤干的馒头片与潮湿的馒头片),因此通过A与B的对照实验,可以探究的问题是湿度对霉菌生活有影响吗?该组对照试验的变量是湿度。
(2)分析A与B组的实验现象和结果,干燥环境烤干的馒头片不发霉,得出的结论应该是:霉菌的生活需要一定的湿度(或霉菌的生活需要水分)。
(3)为了探究温度对霉菌生活的影响,实验中的变量应该是温度。因此C组实验与B组实验形成对照,变量是温度,C组的条件应该是潮湿的馒头片置于塑料袋中,放在寒冷环境里。
(4)通过小琪的实验,结合食物腐败变质的原因,霉菌的生活需要一定的水分和温度,因此,要防止食品发霉,可以采取的方法是干燥法和低温法。
类别
原核细胞
真核细胞
细胞核
无成形细胞核,无核膜、核仁、染色体,只有拟核
有成形的细胞核,有核膜、核仁和染色体
细胞质
只有核糖体,没有其它复杂的细胞器
有核糖体、线粒体等,植物细胞还有叶绿体等
细胞壁
细胞壁主要成分是肽聚糖
植物细胞壁的主要成分是纤维素和果胶
组别
A
B
C
处理
设置干燥环境
设置潮湿环境
设置潮湿环境
方法
将烤干的馒头片置于塑料袋中,扎紧袋口,放在温暖环境里
将潮湿的馒头片置于塑料袋中,扎紧袋口,放在温暖环境里
将一______馒头片置于塑料袋中,扎紧袋口,放在______环境中
结果
一段时间后,不发霉
一段时间后,发霉
一段时间后,不发霉
相关试卷
这是一份黑龙江省肇源县东部五校联考2024-2025学年八年级上学期10月月考生物试卷(解析版),共16页。试卷主要包含了单项选择题,非选择题等内容,欢迎下载使用。
这是一份[生物]辽宁省沈阳市康平县2023~2024学年七年级下学期第三次月考生物试卷(有答案),共6页。
这是一份[生物]辽宁省沈阳市康平县2023~2024学年七年级下学期第三次月考生物试卷(有答案)(2),共5页。

