福建省三明市永安九中、金沙高级中学2024-2025学年高一上学期期中考试政治试题(无答案)
展开相关试卷
这是一份福建省三明市永安九中、金沙高级中学2024-2025学年高二上学期期中考试政治试题,文件包含福建省三明市永安九中金沙高级中学2024-2025学年高二上学期期中考试政治试题docx、2024-2025上联考期中卷答案docx、2024-2025学年上学期永安九中金沙高级中学“联考”答题卡高二政治pdf等3份试卷配套教学资源,其中试卷共20页, 欢迎下载使用。
这是一份福建省三明市永安一中、沙县一中两校协作2024-2025学年高一上学期10月月考政治试题,共12页。
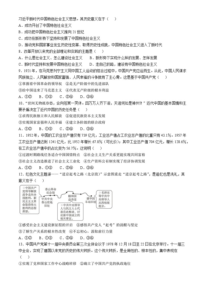
这是一份江苏省连云港市赣榆高级中学2024-2025学年高一上学期10月月考政治试题(无答案),共5页。试卷主要包含了右侧漫画反映的经济现象说明等内容,欢迎下载使用。

