所属成套资源:2022-2024年三年高考化学真题分类汇编(全国通用)(Word版附解析)
- 2022-2024年三年高考真题分类汇编(全国通用)化学专题02化学计量(Word版附解析) 试卷 0 次下载
- 2022-2024年三年高考真题分类汇编(全国通用)化学专题03离子反应氧化还原反应(Word版附解析) 试卷 0 次下载
- 2022-2024年三年高考真题分类汇编(全国通用)化学专题04常见无机物的性质、用途与转化(Word版附解析) 试卷 0 次下载
- 2022-2024年三年高考真题分类汇编(全国通用)化学专题05物质结构与性质元素周期律(Word版附解析) 试卷 0 次下载
- 2022-2024年三年高考真题分类汇编(全国通用)化学专题06化学反应中的能量变化和反应机理(Word版附解析) 试卷 1 次下载
2022-2024年三年高考真题分类汇编(全国通用)化学专题01化学与STSE化学用语(Word版附解析)
展开
这是一份2022-2024年三年高考真题分类汇编(全国通用)化学专题01化学与STSE化学用语(Word版附解析),文件包含专题01化学与STSE化学用语-三年2022-2024高考化学真题分类汇编全国通用教师卷docx、专题01化学与STSE化学用语-三年2022-2024高考化学真题分类汇编全国通用学生卷docx等2份试卷配套教学资源,其中试卷共36页, 欢迎下载使用。
考点1 化学与STSE
考法01 化学变化的判断
1. (2024·湖北卷)2024年5月8日,我国第三艘航空母舰福建舰顺利完成首次海试。舰体表面需要采取有效的防锈措施,下列防锈措施中不形成表面钝化膜的是
A. 发蓝处理B. 阳极氧化C. 表面渗镀D. 喷涂油漆
2. (2024·黑吉辽卷)劳动人民的发明创造是中华优秀传统文化的组成部分。下列化学原理描述错误的是
3.(2022·湖北卷)化学与生活密切相关,下列不涉及化学变化的是
A.加入明矾后泥水变澄清B.北京冬奥会用水快速制冰
C.炖排骨汤时加点醋味道更鲜D.切开的茄子放置后切面变色
4.(2022·湖南卷)化学促进了科技进步和社会发展,下列叙述中没有涉及化学变化的是
A.《神农本草经》中记载的“石胆能化铁为铜”
B.利用“侯氏联合制碱法”制备纯碱
C.科学家成功将CO2转化为淀粉或葡萄糖
D.北京冬奥会场馆使用CO2跨临界直冷制冰
考法02 化学与材料
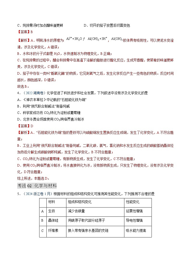
5.(2024·浙江卷1月)根据材料的组成和结构变化可推测其性能变化,下列推测不合理的是
6 (2024·河北卷)高分子材料在生产、生活中得到广泛应用。下列说法错误的是
A. 线型聚乙烯塑料为长链高分子,受热易软化
B. 聚四氟乙烯由四氟乙烯加聚合成,受热易分解
C. 尼龙66由己二酸和己二胺缩聚合成,强度高、韧性好
D. 聚甲基丙烯酸酯(有机玻璃)由甲基丙烯酸酯加聚合成,透明度高
7.(2023·河北卷)高分子材料在各个领域中得到广泛应用。下列说法错误的是
A.聚乳酸可用于制造医用材料
B.聚丙烯酰胺可发生水解反应
C.聚丙烯可由丙烯通过缩聚反应合成
D.聚丙烯腈纤维可由丙烯腈通过加聚反应合成
8.(2023·重庆卷)重庆市战略性新兴产业发展“十四五”规划(2021-2025年)涉及的下列物质中,属于金属材料的是
9.(2022·辽宁卷)北京冬奥会备受世界瞩目。下列说法错误的是
A.冰壶主材料花岗岩属于无机非金属材料
B.火炬“飞扬”使用的碳纤维属于有机高分子材料
C.冬奥会“同心”金属奖牌属于合金材料
D.短道速滑服使用的超高分子量聚乙烯属于有机高分子材料
10.(2022·河北卷)化学是材料科学的基础。下列说法错误的是
A.制造5G芯片的氮化铝晶圆属于无机非金属材料
B.制造阻燃或防火线缆的橡胶不能由加聚反应合成
C.制造特种防护服的芳纶纤维属于有机高分子材料
D.可降解聚乳酸塑料的推广应用可减少“白色污染”
考法03 化学与生活、生产
11. (2024·安徽卷)青少年帮厨既可培养劳动习惯,也能将化学知识应用于实践。下列有关解释合理的是
A. 清洗铁锅后及时擦干,能减缓铁锅因发生吸氧腐蚀而生锈
B. 烹煮食物的后期加入食盐,能避免NaCl长时间受热而分解
C. 将白糖熬制成焦糖汁,利用蔗糖高温下充分炭化为食物增色
D. 制作面点时加入食用纯碱,利用NaHCO3中和发酵过程产生的酸
12. (2024·湖北卷)家务劳动中蕴含着丰富的化学知识。下列相关解释错误的是
A. 用过氧碳酸钠漂白衣物:具有较强氧化性
B. 酿米酒需晾凉米饭后加酒曲:乙醇受热易挥发
C. 用柠檬酸去除水垢:柠檬酸酸性强于碳酸
D. 用碱液清洗厨房油污:油脂可碱性水解
13. (2024·山东卷)化学品在食品工业中也有重要应用,下列说法错误的是
A. 活性炭可用作食品脱色剂B. 铁粉可用作食品脱氧剂
C. 谷氨酸钠可用作食品增味剂D. 五氧化二磷可用作食品干燥剂
14. (2024·浙江卷6月)化学与人类社会可持续发展息息相关。下列说法不正确的是
A. 部分金属可在高温下用焦炭、一氧化碳、氢气等还原金属矿物得到
B. 煤的气化是通过物理变化将煤转化为可燃性气体的过程
C. 制作水果罐头时加入抗氧化剂维生素C,可延长保质期
D. 加入混凝剂聚合氯化铝,可使污水中细小悬浮物聚集成大颗粒
15. (2024·甘肃卷)化学与生活息息相关,下列对应关系错误的是
16.(2023·海南卷)化学的迅速发展为满足人民日益增长的美好生活需要做出突出贡献。下列说法不合理的是
A.为增强药效,多种处方药可随意叠加使用
B.现代化肥种类丰富,施用方法其依据对象营养状况而定
C.规范使用防腐制可以减缓食物变质速度,保持食品营养价值
D.在种植业中,植物浸取试剂类医药也应慎重选用
17.(2023·全国甲卷)化学与生活密切相关,下列说法正确的是
A.苯甲酸钠可作为食品防腐剂是由于其具有酸性
B.豆浆能产生丁达尔效应是由于胶体粒子对光线的散射
C.SO2可用于丝织品漂白是由于其能氧化丝织品中有色成分
D.维生素C可用作水果罐头的抗氧化剂是由于其难以被氧化
18.(2022·全国甲卷)化学与生活密切相关。下列叙述正确的是
A.漂白粉与盐酸可混合使用以提高消毒效果
B.温室气体是形成酸雨的主要物质
C.棉花、麻和蚕丝均为碳水化合物
D.干冰可用在舞台上制造“云雾”
19.(2022·全国乙卷)生活中处处有化学,下列叙述正确的是
A.HB铅笔芯的成分为二氧化铅B.碳酸氢钠可做食品膨松剂
C.青铜和黄铜是不同结构的单质铜D.焰火中红色来源于钠盐灼烧
考法04 化学与科技、环保
20. (2024·湖南卷)近年来,我国新能源产业得到了蓬勃发展,下列说法错误的是
A. 理想的新能源应具有资源丰富、可再生、对环境无污染等特点
B. 氢氧燃料电池具有能量转化率高、清洁等优点
C. 锂离子电池放电时锂离子从负极脱嵌,充电时锂离子从正极脱嵌
D. 太阳能电池是一种将化学能转化为电能的装置
21. (2024·全国甲卷)人类对能源的利用经历了柴薪、煤炭和石油时期,现正向新能源方向高质量发展。下列有关能源的叙述错误的是
A. 木材与煤均含有碳元素B. 石油裂化可生产汽油
C. 燃料电池将热能转化为电能D. 太阳能光解水可制氢
22. (2024·湖南卷)近年来,我国新能源产业得到了蓬勃发展,下列说法错误的是
A. 理想的新能源应具有资源丰富、可再生、对环境无污染等特点
B. 氢氧燃料电池具有能量转化率高、清洁等优点
C. 锂离子电池放电时锂离子从负极脱嵌,充电时锂离子从正极脱嵌
D. 太阳能电池是一种将化学能转化为电能的装置
23.(2023·天津卷)近年来我国航天事业发展迅速,下列对所涉及化学知识的叙述错误的是
A.“嫦娥五号”取回的月壤样品中含有天然玻璃物质,玻璃是晶体
B.“天舟六号”壳体使用了铝合金,合金是金属材料
C.“长征七号”采用了液氧煤油发动机,煤油是混合物
D.“天宫”空间站新补充了一批氙推进剂,氙是稀有气体
24.(2023·江苏卷)我国提出2060年实现碳中和的目标,体现了大国担当。碳中和中的碳是指
A.碳原子B.二氧化碳C.碳元素D.含碳物质
25.(2023·广东卷)科教兴国,“可上九天揽月,可下五洋捉鳖”。下列说法正确的是
A.“天舟六号”为中国空间站送去推进剂气,是第族元素
B.火星全球影像彩图显示了火星表土颜色,表土中赤铁矿主要成分为
C.创造了可控核聚变运行纪录的“人造太阳”,其原料中的与互为同位素
D.“深地一号”为进军万米深度提供核心装备,制造钻头用的金刚石为金属晶体
26.(2022·天津卷)近年我国在科技领域不断取得新成就。对相关成就所涉及的化学知识理解错误的是
A.我国科学家实现了从二氧化碳到淀粉的人工合成,淀粉是一种单糖
B.中国“深海一号”平台成功实现从深海中开采石油和天然气,石油和天然气都是混合物
C.我国实现了高性能纤维锂离子电池的规模化制备,锂离子电池放电时将化学能转化为电能
D.以硅树脂为基体的自供电软机器人成功挑战马里亚纳海沟,硅树脂是一种高分子材料
27.(2022·重庆卷)“逐梦苍穹之上,拥抱星辰大海”,航天科技的发展与化学密切相关。下列选项正确的是
A.“北斗三号”导航卫星搭载计时铷原子钟,铷是第ⅠA族元素
B.“嫦娥五号”探测器配置砷化镓太阳能电池,太阳能电池将化学能直接转化为电能
C.“祝融号”火星车利用正十一烷储能,正十一烷属于不饱和烃
D.“神舟十三号”航天员使用塑料航天面窗,塑料属于无机非金属材料
考法05 化学与传统文化
28.(2024·全国新课标卷)文房四宝是中华传统文化的瑰宝。下列有关叙述错误的是
A.羊毛可用于制毛笔,主要成分为蛋白质
B.松木可用于制墨,墨的主要成分是单质碳
C.竹子可用于造纸,纸的主要成分是纤维素
D.大理石可用于制砚台,主要成分为硅酸盐
29. (2024·黑吉辽卷)文物见证历史,化学创造文明。东北三省出土的下列文物据其主要成分不能与其他三项归为一类的是
A. 金代六曲葵花婆金银盏B. 北燕鸭形玻璃注
C. 汉代白玉耳杯D. 新石器时代彩绘几何纹双腹陶罐
30. (2024·山东卷)中国书画是世界艺术瑰宝,古人所用文房四宝制作过程中发生氧化还原反应的是
A. 竹管、动物尾毫→湖笔B. 松木→油烟→徽墨
C. 楮树皮→纸浆纤维→宣纸D. 端石→端砚
31. (2024·河北卷)燕赵大地历史悠久,文化灿烂。对下列河北博物院馆藏文物的说法错误的是
A. 青铜铺首主要成分是铜锡合金B. 透雕白玉璧主要成分是硅酸盐
C. 石质浮雕主要成分是碳酸钙D. 青花釉里红瓷盖罐主要成分是硫酸钙
32. (2024·甘肃卷)下列成语涉及金属材料的是
A. 洛阳纸贵B. 聚沙成塔C. 金戈铁马D. 甘之若饴
33.(2023·天津卷)明代《武备志》中记载了提纯硫黄的油煎法:“先将硫打豆粒样碎块,每斤硫黄用麻油二斤,入锅烧滚。再下青柏叶半斤在油内,看柏枯黑色,捞去柏叶,然后入硫黄在滚油内,待油面上黄沫起至半锅,随取起,安在冷水盆内,倒去硫上黄油,净硫凝一并在锅底内者是”,下列叙述错误的是
A.“先将硫打豆粒样碎块”是为了增大硫的表面积
B.“青柏叶”变“枯黑色”起到指示油温的作用
C.“倒去硫上黄油”实现固液分离
D.提纯硫磺的油煎法利用了蒸馏原理
34.(2023·山东卷)下列之物具有典型的齐鲁文化特色,据其主要化学成分不能与其他三种归为一类的是
A.泰山墨玉B.龙山黑陶C.齐国刀币D.淄博琉璃
35.(2023·湖南卷)中华文化源远流长,化学与文化传承密不可分。下列说法错误的是
A.青铜器“四羊方尊”的主要材质为合金
B.长沙走马楼出土的竹木简牍主要成分是纤维素
C.蔡伦采用碱液蒸煮制浆法造纸,该过程不涉及化学变化
D.铜官窑彩瓷是以黏土为主要原料,经高温烧结而成
36.(2022·湖北卷)武当山金殿是铜铸鎏金大殿。传统鎏金工艺是将金溶于汞中制成“金汞漆”,涂在器物表面,然后加火除汞,使金附着在器物表面。下列说法错误的是
A.鎏金工艺利用了汞的挥发性B.鎏金工艺中金发生了化学反应
C.鎏金工艺的原理可用于金的富集D.用电化学方法也可实现铜上覆金
考点2 化学用语
考法01 表示物质的组成、结构
1.(2024·浙江卷1月)下列表示不正确的是
A. 中子数为10的氧原子:
B. SO2的价层电子对互斥(VSEPR)模型:
C. 用电子式表示KCl的形成过程:
D. 的名称:2-甲基-4-乙基戊烷
2.(2024·黑吉辽卷)下列化学用语或表述正确的是
A. 中子数为1的氦核素:B. 的晶体类型:分子晶体
C. 的共价键类型:键D. 的空间结构:平面三角形
3.(2024·山东卷)下列化学用语或图示正确的是
A. 的系统命名:2-甲基苯酚
B. 分子的球棍模型:
C. 激发态H原子的轨道表示式:
D. 键形成的轨道重叠示意图:
4. (2024· 浙江卷6月)下列表示不正确的是
A. CO2的电子式:B. Cl2中共价键的电子云图:
C. NH3的空间填充模型:D. 3,3-二甲基戊烷的键线式:
5. (2024· 湖南卷)下列化学用语表述错误的是
A. 的电子式:
B. 异丙基的结构简式:
C. NaCl溶液中的水合离子:
D. 分子中键的形成:
6. (2024· 甘肃卷)下列化学用语表述错误的是
A. 和的最外层电子排布图均为
B. 和的电子式分别为和
C. 的分子结构模型为
D. 、和互为同位素
7.(2023·北京卷)下列化学用语或图示表达正确的是
A.的电子式为B.的VSEPR模型为
C.电子云图为D.基态原子的价层电子轨道表示式为
8.(2023·湖南卷)下列化学用语表述错误的是
A.HClO的电子式:
B.中子数为10的氧原子:O
C.NH3分子的VSEPR模型:
D.基态N原子的价层电子排布图:
9.(2023·浙江卷)下列化学用语表示正确的是
A.分子的球棍模型:
B.的价层电子对互斥模型:
C.的电子式:
D.的名称:3−甲基戊烷
10.(2023·浙江卷)下列化学用语表示正确的是
A.中子数为18的氯原子:
B.碳的基态原子轨道表示式:
C.的空间结构:(平面三角形)
D.的形成过程:
11.(2023·辽宁卷)下列化学用语或表述正确的是
A.BeCl2的空间结构:V形
B.P4中的共价键类型:非极性键
C.基态Ni原子价电子排布式:3d10
D.顺—2—丁烯的结构简式:
12.(2022·北京卷)下列化学用语或图示表达不正确的是
A.乙炔的结构简式:
B.顺丁烯的分子结构模型:
C.基态原子的价层电子的轨道表示式:
D.的电子式:
13.(2022·辽宁卷)下列符号表征或说法正确的是
A.电离:B.位于元素周期表p区
C.空间结构:平面三角形D.电子式:
14.(2022·河北卷)中子轰击X原子的核反应为X+n→Y+H,其中Y可用于测定文物年代。下列说法错误的是
A.原子半径:Y>XB.YH的电子式为:
C.最高价含氧酸的酸性:Y>XD.X与Y均能形成多种氢化物
15.(2022·重庆卷)BCl3水解反应方程式为:BCl3+3H2O=B(OH)3+3HCl,下列说法错误的是
A.Cl的原子结构示意图为B.H2O的空间填充模型为
C.BCl3的电子式为:D.B(OH)3的结构简式为
16.(2022·浙江卷)下列表示正确的是
A.乙醛的结构简式:B.丁烯的键线式:
C.的结构示意图:D.过氧化钠的电子式:
17.(2022·浙江卷)下列表示不正确的是
A.乙炔的结构简式HC≡CHB.KOH的电子式
C.乙烷的球棍模型:D.氯离子的结构示意图:
考法02 表示物质变化
18.(2024· 湖北卷)化学用语可以表达化学过程,下列化学用语表达错误的是
A. 用电子式表示的形成:
B. 亚铜氨溶液除去合成氨原料气中的:
C. 用电子云轮廓图示意键的形成:
D. 制备芳纶纤维凯芙拉:
19.(2023·湖北卷)化学用语可以表达化学过程,下列化学用语的表达错误的是
A.用电子式表示的形成:
B.用离子方程式表示溶于烧碱溶液:
C.用电子云轮廓图表示H-H的s-sσ键形成的示意图:
D.用化学方程式表示尿素与甲醛制备线型脲醛树脂:
考点
三年考情(2022-2024)
命题趋势
考点1 化学与STSE
◆化学变化的判断:2024湖北卷、2024黑吉辽卷、2023天津卷、2022湖北卷、2022湖南卷
◆化学与材料:2024浙江卷、2024河北卷、2024甘肃卷、2023河北卷、2023重庆卷、2023山东卷、2022辽宁卷、2022河北卷、2022重庆卷
◆化学与生活、生产:2024安徽卷、2024山东卷、2024浙江卷、2024甘肃卷、2023全国甲卷、2023海南卷、2022全国乙卷、2022全国甲卷
◆化学与科技、环保:2024湖北卷、2024湖南卷、2024全国甲卷、2023天津卷、2023广东卷、2022天津卷、2022重庆卷、2022重庆卷、2023江苏卷、2024湖南卷
◆化学与传统文化:2024全国新课标卷、2024黑吉辽卷、2024山东卷、2024河北卷、2023天津卷、2023湖南卷、2023山东卷、2022湖北卷
1.化学与STSE一般选择最新科技成果,与社会生活联系密切的材料(药物、食品、新型材料等)以及传统文化作为载体,问题设计依据课标,知识源于教材又高于教材,最终用化学知识解决问题。重点关注化学材料成分类型的判断;古代化学成就中化学知识的应用;化学知识在生活、生产、环境、材料等领域的应用,如新材料新能源、安全与健康、环境保护等。
2.掌握化学用语中“四种符号”、“八种图式”和“两种模型”的正确书写。高考重点考查微粒的电子式;核素的表示;原子结构示意图;价电子排布式;分子的空间构型;物质的结构简式;电子云图;化学键类型等。
考点2 化学用语
◆表示物质组成、结构:2024黑吉辽卷、2024浙江卷、2024山东卷、2024湖南卷、2024甘肃卷、2023北京卷、2023湖南卷、2023浙江卷、2023辽宁卷、2022北京卷、2022辽宁卷、2022河北卷、2022重庆卷、2022浙江卷
◆表示物质变化:2024湖北卷、2023湖北卷
发明
关键操作
化学原理
A
制墨
松木在窑内焖烧
发生不完全燃烧
B
陶瓷
黏土高温烧结
形成新的化学键
C
造纸
草木灰水浸泡树皮
促进纤维素溶解
D
火药
硫黄、硝石和木炭混合,点燃
发生氧化还原反应
材料
组成和结构变化
性能变化
A
生铁
减少含碳量
延展性增强
B
晶体硅
用碳原子取代部分硅原子
导电性增强
C
纤维素
接入带有强亲水基团的支链
吸水能力提高
D
顺丁橡胶
硫化使其结构由线型转变为网状
强度提高
A.重组蛋白
B.高性能铜箔
C.氮化镓半导体
D.聚氨酯树脂
物质
性质
用途
A
次氯酸钠
氧化性
衣物漂白
B
氢气
可燃性
制作燃料电池
C
聚乳酸
生物可降解性
制作一次性餐具
D
活性炭
吸附性
分解室内甲醛
相关试卷
这是一份三年(2022-2024)高考化学真题分类汇编(全国通用)专题01 化学与STSE 化学用语(解析版),共25页。试卷主要包含了 文物见证历史,化学创造文明, 下列化学用语表述错误的是等内容,欢迎下载使用。
这是一份三年(2022-2024)高考化学真题分类汇编(全国通用)专题01 化学与STSE 化学用语(原卷版),共11页。试卷主要包含了 文物见证历史,化学创造文明, 下列化学用语表述错误的是等内容,欢迎下载使用。
这是一份2024年高考真题和模拟题化学分类汇编(全国通用)专题01 物质的分类与转化 化学与STSE 化学用语(解析版),共19页。

