所属成套资源:高三(上)物理期中考试卷专辑
2022年朝阳区高三物理期中试卷含答案
展开
这是一份2022年朝阳区高三物理期中试卷含答案,共13页。试卷主要包含了11,现已建成的核电站发电,利用的是等内容,欢迎下载使用。
2010.11
(考试时间90分钟 满分100分)
一、本题共13小题,每小题3分,共39分。在每小题给出的四个选项中,只有一个选项是符合题目要求的。
1.1913年美国科学家密立根通过油滴实验
A.发现了中子 B.测出了中子的质量
C.发现了电子 D.测出了电子的电荷量
【理解物理概念和规律的确切含义】
2.放射性元素衰变时放出三种射线,按穿透能力由强到弱的排列顺序是
A.α射线、β射线、γ射线 B.γ射线、β射线、α射线
C.γ射线、α射线、β射线 D.β射线、α射线、γ射线
【理解物理概念和规律的确切含义,及与其他物理概念和规律的区别和联系】
3.现已建成的核电站发电,利用的是
A.重核裂变释放出来的能量 B.重核聚变释放出来的能量
C.轻核裂变释放出来的能量 D.轻核聚变释放出来的能量
【理解物理概念和规律的确切含义】
4.氢原子的核外电子,由离核较远的可能轨道跃迁到离核较近的可能轨道的过程中,氢原子将
A.辐射光子,获得能量 B.吸收光子,获得能量
C.辐射光子,放出能量 D.吸收光子,放出能量
【理解物理概念和规律的确切含义】
0
5.右图是人们研究光照射到某种金属产生光电效应时,光电子的最大初动能与入射光频率之间的关系图线。下列判断正确的是
A.入射光的频率低于ν0时,增加光照时间就能产生光电效应现象
B.入射光的频率低于ν0时,增大光照强度就能产生光电效应现象
C.入射光的频率高于ν0时,光的频率越高光电子的最大初动能越大
D.入射光的频率高于ν0时,光照强度越弱光电子的最大初动能越小
【理解物理概念和规律的确切含义】
6.参加汽车拉力赛的越野车,先以平均速度v1跑完全程的,接着又以v2=40km/h的平均速度跑完剩下的路程。若测出越野车全程的平均速度v=56km/h,则v1等于
A.70km/h B.65km/h C.60km/h D.48km/h
【理解物理概念和规律的确切含义,明确物理概念和规律的适用对象、适用条件、适用范围】
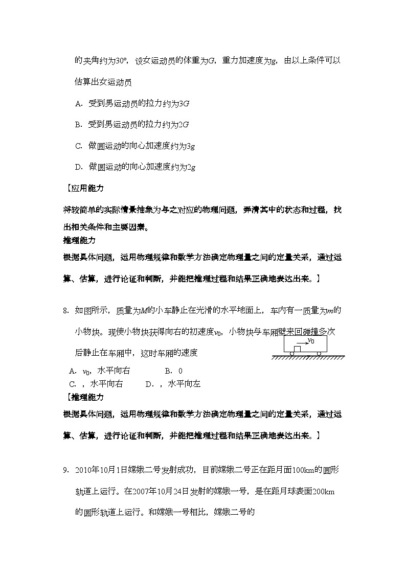
7.如图所示,在双人花样滑冰运动中,有时会看到女运动员被男运动员拉着离开冰面在空中做圆锥摆运动的精彩场面。目测女运动员身体与水平冰面的夹角约为30º,设女运动员的体重为G,重力加速度为g,由以上条件可以估算出女运动员
A.受到男运动员的拉力约为3G
B.受到男运动员的拉力约为2G
C.做圆运动的向心加速度约为3g
D.做圆运动的向心加速度约为2g
【应用能力 将较简单的实际情景抽象为与之对应的物理问题,弄清其中的状态和过程,找出相关条件和主要因素。
推理能力 根据具体问题,运用物理规律和数学方法确定物理量之间的定量关系,通过运算、估算,进行论证和判断,并能把推理过程和结果正确地表达出来。】
v0
8.如图所示,质量为M的小车静止在光滑的水平地面上,车内有一质量为m的小物块。现使小物块获得向右的初速度v0,小物块与车厢壁来回碰撞多次后静止在车厢中,这时车厢的速度
A.v0,水平向右 B.0
C.,水平向右 D.,水平向左
【推理能力 根据具体问题,运用物理规律和数学方法确定物理量之间的定量关系,通过运算、估算,进行论证和判断,并能把推理过程和结果正确地表达出来。】
9.2010年10月1日嫦娥二号发射成功,目前嫦娥二号正在距月面100km的圆形轨道上运行。在2007年10月24日发射的嫦娥一号,是在距月球表面200km的圆形轨道上运行。和嫦娥一号相比,嫦娥二号的
A.线速度较大,向心加速度较小 B.线速度较小,向心加速度较大
C.线速度和向心加速度均较小 D.线速度和向心加速度均较大
【推理能力 根据具体问题,运用物理规律和数学方法确定物理量之间的定量关系,通过运算、估算,进行论证和判断,并能把推理过程和结果正确地表达出来。】
θ
M
F
m
10.如图所示,质量为M的楔形物块固定在水平地面上,其斜面的倾角为θ。斜面上有一质量为m的小物块,小物块与斜面之间存在摩擦。小物块在平行于斜面的恒力F作用下沿斜面向上做匀速直线运动。在小物块的运动过程中,地面对楔形物块的支持力为
A.(M+m)g B.(M+m)g-F
C.(M+m)g+Fsinθ D.(M+m)g-Fsinθ
【应用能力 将较复杂的问题分解为几个较简单的问题,并找出它们之间的联系。
推理能力 根据具体问题,运用物理规律和数学方法确定物理量之间的定量关系,通过运算、估算,进行论证和判断,并能把推理过程和结果正确地表达出来。】
11.在探究摩擦力的实验中,用弹簧测力计水平拉一放在水平桌面上的小物块。小物块的运动状态和弹簧测力计的示数如下表所示。下列说法正确的是
A.通过实验数据只能确定小物块所受滑动摩擦力的大小
B.通过实验数据只能确定小物块所受最大静摩擦力的大小
C.通过实验数据可以确定小物块所受滑动摩擦力和最大静摩擦力的大小
D.这组实验数据不能确定小物块所受滑动摩擦力和最大静摩擦力的大小
【推理能力 应用物理概念和规律进行正确推断,明确物理状态的存在条件,定性分析物理过程的变化趋势】
H
s
P
v1
v2
12.如图所示,在一次演习中,飞机以水平速度v1释放了一颗炸弹欲轰炸地面目标P。反应灵敏的地面拦截系统几乎同时测出了它与飞机的水平距离s和飞机距地面的高度H,并立即以速度v2竖直向上发射炮弹拦截。不计空气阻力的作用,若拦截成功,v1、v2的关系应满足
A.v1= v2 B.
C. D.
【推理能力 根据具体问题,运用物理规律和数学方法确定物理量之间的定量关系,通过运算、估算,进行论证和判断,并能把推理过程和结果正确地表达出来。】
v/(m·s-1)
O
t/s
2
2
13.在倾角θ=30º的斜面上有一滑块,滑块的质量m=,滑块与斜面间的动摩擦因数μ=0.23。滑块由静止开始沿斜面下滑,在运动中滑块受到的空气阻力f与滑块的速度v大小成正比,即f=kv。滑块在斜面上运动的速度与时间的关系图线如图所示。由以上条件可知,k的大小最接近
A.2 B.3 C.4 D.5
【推理能力 根据具体问题,运用物理规律和数学方法确定物理量之间的定量关系,通过运算、估算,进行论证和判断,并能把推理过程和结果正确地表达出来。】
二、本题共3小题,共21分。把答案填在题中的横线上。
A
O
B
C
14.在做《探究力的平行四边形定则》实验中,实验步骤如下:
(1)在水平放置的木板上固定一张白纸,把橡皮条的一端固定在木板上,另一端栓两根细线。
(2)通过细线同时用两个弹簧测力计互成角度地拉橡皮条,使橡皮条与细线的结点到达某一位置O,在白纸上记下O点、两弹簧测力计的示数F1、F2和_____________________;
(3)只用一个弹簧测力计通过细线拉橡皮条,使_________________________________,记下此时弹簧测力计的示数F和细线的方向。
(4)画出F1、F2和F的图示,观察它们的关系。
【实验能力 理解实验原理和方法。能够控制实验条件,排除实验故障,正确进行观察、测量、记录实验现象和实验数据。】
15.某同学在做《研究平抛物体的运动》实验中,为了描出物体的运动轨迹,实验中有以下步骤:
A.以O为原点,画出与y轴相垂直的水平方向x轴;
B.小球由O点水平抛出后,先用眼睛观察,粗略估计小球在某一x值处的y值。然后再次使小球从开始的位置滚下,用铅笔较准确地确定小球通过该处的位置;
C.每次都使小球从斜槽上固定的标卡位置开始滚下,用同样的方法描出小球经过的一系列位置,并用平滑曲线把它们连接起来,这样就描出了小球做平抛运动的轨迹;
D.用图钉把坐标纸钉在木板上,并将木板竖直固定在靠近斜槽的桌子边缘使O点处于斜槽的末端;
E.在坐标纸上描出O点,利用重锤线,在坐标纸上画出过O点向下的竖直线,定为y轴。
(1)在上述的实验步骤中,缺少的步骤F是:_____________________________________
_____________________________________________。
(2)在实验中,实验步骤A~F的正确顺序是:______________________。(填步骤前的字母)
【实验能力 理解实验原理和方法。能够控制实验条件,排除实验故障,正确进行观察、测量、记录实验现象和实验数据。】
16.某学生用打点计时器研究小车的匀变速直线运动。他将打点计时器接到频率为50Hz的交流电源上,实验时得到一条如图所示的纸带。他在纸带上便于测量的地方选取第一个计时点,在这点下标明A,第六个点下标明B,第十一个点下标明C,第十六个点下标明D,第二十一个点下标明E。测量时发现B点已模糊不清,于是他测得AC长为12.54cm,CD长为10.14cm,DE长为12.72cm,则打C点时小车的瞬时速度大小为__________m/s,小车运动的加速度大小为 m/s2,AB的距离应为______________cm。(保留3位有效数字)
【实验能力 理解实验原理和方法。能够控制实验条件,排除实验故障,正确进行观察、测量、记录实验现象和实验数据, 分析和处理实验数据。】
三、本题共4小题,共40分。解答应写出必要的文字说明、方程式和重要的演算步骤。只写出最后答案的不能得分,有数值计算的题,答案中必须明确写出数值和单位,g取10m/s2。
17.(8分)如图所示,枪管AB对准小球C,A、B、C在同一水平线上,BC=100m。当子弹射出枪口B时,小球C自由落下。小球C下落20m时,子弹恰好击中小球C。不计空气阻力。求:
(1)子弹击中小球前在空中的运动时间;
(2)子弹在离开枪口时的速度。
A
B
C
【推理能力 根据具体问题,运用物理规律和数学方法确定物理量之间的定量关系,通过运算、估算,进行论证和判断,并能把推理过程和结果正确地表达出来。
应用能力 将较复杂的问题分解为几个较简单的问题,并找出它们之间的联系。】
18.(8分)如图所示,长为l的细线下端连接着质量为m的小球,上端悬于天花板上,把细线拉直,使小球以角速度在水平面上做匀速圆周运动,线与竖直方向的夹角为60º。求:
(1)细线对小球的拉力T的大小;
(2)桌面对小球的支持力N的大小。
【推理能力 根据具体问题,运用物理规律和数学方法确定物理量之间的定量关系,通过运算、估算,进行论证和判断,并能把推理过程和结果正确地表达出来。】
19.(12分)如图所示,海滨游乐场有一种滑沙娱乐活动,人可以坐在滑板上从斜坡上向下滑。若某人从斜坡顶端A处由静止开始下滑,滑到斜坡底部B点后沿水平滑道再滑行一段距离到C点停下来。已知滑板与滑道的动摩擦因数μ=0,人和滑板的总质量m=60kg,斜坡倾角θ=37º。不计空气阻力,sin37°=,cs37°。
(1)求人在斜坡上下滑时加速度的大小;
(2)若受场地限制,A、C间的水平距离仅为50m,为了确保人身安全,请你设计斜坡的高度。
37º
A
B
C
【应用能力 将较简单的实际情景抽象为与之对应的物理问题,弄清其中的状态和过程,找出相关条件和主要因素。】
20.(12分)如图所示,ABC为一固定在竖直平面内的光滑轨道,BC段水平,AB段与BC段平滑连接。质量为m1的小球从高为h处由静止开始沿轨道下滑,与静止在轨道BC段上质量为m2的小球发生碰撞,碰撞前后两球的运动方向处于同一水平线上。
(1)若两小球碰撞后粘连在一起,求碰后它们的共同速度;
(2)若两小球在碰撞过程中无机械能损失,并且两小球能发生第二次碰撞,m1和m2应满足什么关系?
【推理能力 根据具体问题,运用物理规律和数学方法确定物理量之间的定量关系,通过运算、估算,进行论证和判断,并能把推理过程和结果正确地表达出来。
应用能力 将较复杂的问题分解为几个较简单的问题,并找出它们之间的联系。】
北京市朝阳区2010~2011学年度高三年级第一学期期中统一考试
物理试卷参考答案
2010.11
一、本题共13小题,每小题3分,共39分。在每小题给出的四个选项中,只有一个选项是符合题目要求的。
二、本题共3小题,共21分。把答案填在题中的横线上。
14.两细线的方向(3分)
使细线与橡皮条的结点与O重合(3分)
15.(1)调整斜槽,使小球轻轻放在斜槽末端时小球能静止不动(3分)
(2)D、F、E、A、B、C(3分)
16.0.885;2.58;4.98(每空3分)
三、本题共4小题,共40分。解答应写出必要的文字说明、方程式和重要的演算步骤。只写出最后答案的不能得分,有数值计算的题,答案中必须明确写出数值和单位,g取10m/s2。
17.(8分)
解:(1)以子弹为研究对象,子弹在竖直方向做自由落体运动
s 4分
(2)子弹在水平方向做匀速直线运动
v0=50m/s 4分
18.(8分)
解:(1)以小球为研究对象,小球做匀速圆周运动的半径
①
设小球做匀速匀周运动的向心力为T,根据牛顿第二定律有
②
由①②求求得 5分
(2)在竖直方向上,根据牛顿第二定律有
3分
19.(12分)
解:(1)人在斜坡上下滑时,由牛顿第二定律有
又因为
代入数据可求得:a2 6分
(2)设坡的最大高度为h,滑到B点时的速度为v,则
设人在BC上滑行的加速度大小为a′,则由牛顿第二定律有
B、C之间的距离
所以,为了确保安全,应使
解得 h≤25m,即斜坡的高度应不高于25m。 6分
20.(12分)
解:(1)质量为m1的小球在沿AB下滑的过程中机械能守恒,则
①
两小球碰撞过程动量守恒,有
②
由①、②可求得:
5分
(2)两小球碰撞前后动量守恒、机械能守恒,则
③
④
由③、④可求得:
要使两小球发生第二次碰撞,必须有,且,即
解得 m2>3m1 7分
题号
一
二
三
总分
14
15
16
17
18
19
20
分数
阅卷人
实验次数
小物块的运动状态
弹簧测力计的示数(N)
1
静止
3
2
静止
0
3
加速直线运动
0.55
4
匀速直线运动
8
5
加速直线运动
0
题号
1
2
3
4
5
6
7
8
9
10
11
12
13
答案
D
B
A
C
C
A
B
C
D
D
A
D
B
相关试卷
这是一份2024年北京朝阳区高三(上)期中物理试题及答案,共13页。
这是一份2024北京朝阳区高三上学期期中物理含解析,文件包含北京市朝阳区2023-2024学年高三上学期期中质量检测物理答案docx、北京市朝阳区2023-2024学年高三上学期期中质量检测物理docx等2份试卷配套教学资源,其中试卷共32页, 欢迎下载使用。
这是一份2021-2022学年北京市朝阳区高三(上)期末物理试卷(含答案解析),共19页。

