河北省石家庄外国语教育集团2024-2025学年七年级上学期期中测试生物试题
展开
这是一份河北省石家庄外国语教育集团2024-2025学年七年级上学期期中测试生物试题,文件包含河北省石家庄外国语教育集团2024-2025学年七年级上学期期中测试生物试题docx、河北省石家庄外国语教育集团2024-2025学年七年级上学期期中测试生物试题答案docx等2份试卷配套教学资源,其中试卷共10页, 欢迎下载使用。
七年级期中学业质量检测生物学科
时间:50分钟 满分:100分 卷1(单项选择题,共60分)
温馨提示:请将选择题答案用2B铅笔填涂在答题卡上的相应位置。
一、单项选择题(共30题,每题2分,共60分)
;..黄河落天走东海,万里写入胸怀间。今日黄河,岸高林密,鱼跃鸟鸣,岁岁安澜。下列选项 中,属于生命现象的是
A.鲤鱼戏水 B.波光粼粼 C.层峦叠嶂 D.云蒸霞蔚
2. 实验课时,窗外乌云密布导致环境光线较暗。可以使显微镜内观察到的视野变亮的方法是
A.转动粗准焦螺旋 B.用显微镜的小光圈调光
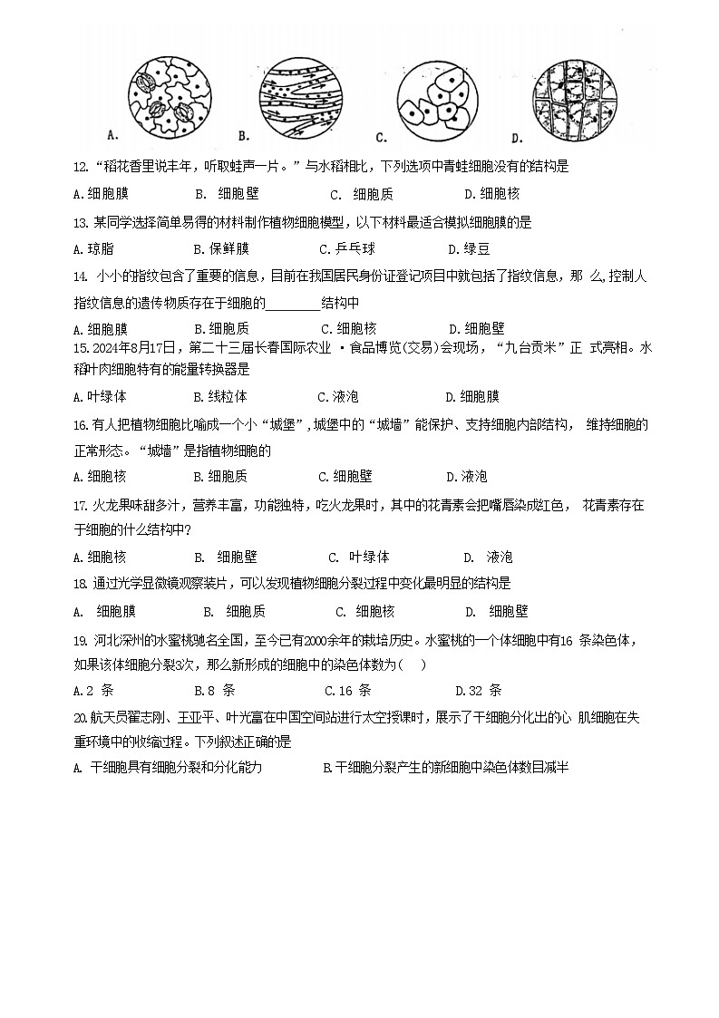
C.转动细准焦螺旋 D.用反光镜的凹面镜调光
3.2024年是农历甲辰龙年,小李同学用显微镜观察正放的“龙”字,在视野中看到的物象应为
4.如图为显微镜的结构示意图,下列描述错误的是
A.显微镜观察的材料一定要薄而透明
B.显微镜的镜头上有灰尘,可以用纱布擦拭
C.当周围光线比较亮时,可使用⑦的平面镜对光
D.显微镜放大的倍数是①和⑤放大倍数的乘积
5.用显微镜观察蚕豆叶表皮临时装片时,要使视野内看到的细胞数目最多,在下列目镜和物镜 的组合中应选择
A.①和④ B.②和 ⑥ C.①和⑥ D.③和 ④
6.下列细胞中,能够独立完成获取营养、呼吸、排泄、生殖等生命活动的是
A.蚕豆叶的保卫细胞 B.人的口腔上皮细胞
C. 洋葱根尖分生区细胞 D.正在游动的草履虫
7.人的口腔上皮细胞形状是扁平的,动物的肌肉细胞是纺锤形的,神经细胞则有许多突起。这 说明
A.不同的细胞大小不同 B.不同细胞的形态各不相同
C.不同细胞的基本结构各异 D.生物体都是由细胞构成的
8. 为了探究草履虫能否对外界刺激作出反应,某学生做了这样一个实验(如图),在甲、乙两 块载玻片两端各滴一滴草履虫培养液,并把两滴培养液连通,然后在甲载玻片右侧培养液的边 缘放一小粒食盐,在乙载玻片右侧培养液的边缘滴一滴肉汁。下列相关叙述错误的是
食盐
甲 乙
A.草履虫能够对外界刺激作出一定的反应 B.乙中的草履虫向肉汁方向运动
C.甲中的草履虫向食盐方向运动 D.草履虫能趋利避害 9.下列关于单细胞生物与人类关系的叙述,错误的是
A.许多单细胞生物可作为鱼的天然饵料 B.单细胞生物不会危害人体健康
C.草履虫可净化污水 D.某些单细胞生物大量繁殖可形成赤潮
10.如图是制作洋葱表皮细胞临时装片的过程示意图,下列相关说法正确的是
①滴水 ②展平 ③盖盖玻片④取材 ⑤染色
A.制作装片的正确顺序是①②③④⑥
B.步骤①中滴加生理盐水是为了维持细胞的正常形态
C.步骤③应将盖玻片的一侧先接触水滴,然后缓级地盖在液滴上 D.如制作人口腔上皮细胞临时装片,步骤①中滴加的应为清水
11. 观察人口腔上皮细胞临时装片时,显微镜视野中看到的物像是
12.“稻花香里说丰年,听取蛙声一片。”与水稻相比,下列选项中青蛙细胞没有的结构是
A.细胞膜 B. 细胞壁 C. 细胞质 D.细胞核
13. 某同学选择简单易得的材料制作植物细胞模型,以下材料最适合模拟细胞膜的是
A.琼脂 B.保鲜膜 C.乒乓球 D.绿豆
14. 小小的指纹包含了重要的信息,目前在我国居民身份证登记项目中就包括了指纹信息,那 么,控制人指纹信息的遗传物质存在于细胞的 结构中
A.细胞膜 B.细胞质 C.细胞核 D.细胞壁
15.2024年8月17日,第二十三届长春国际农业 ·食品博览(交易)会现场,“九台贡米”正 式亮相。水稻叶肉细胞特有的能量转换器是
A.叶绿体 B.线粒体 C.液泡 D.细胞膜
16.有人把植物细胞比喻成一个小“城堡”,城堡中的“城墙”能保护、支持细胞内部结构, 维持细胞的正常形态。“城墙”是指植物细胞的
A.细胞核 B.细胞质 C.细胞壁 D.液泡
17. 火龙果味甜多汁,营养丰富,功能独特,吃火龙果时,其中的花青素会把嘴唇染成红色, 花青素存在于细胞的什么结构中?
A.细胞核 B. 细胞壁 C. 叶绿体 D. 液泡
18. 通过光学显微镜观察装片,可以发现植物细胞分裂过程中变化最明显的结构是
A. 细胞膜 B. 细胞质 C. 细胞核 D. 细胞壁
19. 河北深州的水蜜桃驰名全国,至今已有2000余年的栽培历史。水蜜桃的一个体细胞中有16 条染色体,如果该体细胞分裂3次,那么新形成的细胞中的染色体数为( )
A.2 条 B.8 条 C.16 条 D.32 条
20.航天员翟志刚、王亚平、叶光富在中国空间站进行太空授课时,展示了干细胞分化出的心 肌细胞在失重环境中的收缩过程。下列叙述正确的是
A. 干细胞具有细胞分裂和分化能力 B.干细胞分裂产生的新细胞中染色体数目减半
C.心肌细胞与干细胞形态相同,生理功能不同 D.失重环境中,活的心肌细胞不需要消耗能量
21.自然界中很多动物具备再生能力,比如壁虎能够断尾再生,这种再生能力依赖于断裂部位 细胞强大的分裂能力。断尾处的细胞通过分裂不断增多,此时细胞内发生的变化不包括
A. 细胞核一分为二 B. 细胞膜向内凹陷
C. 细胞质分成两份 D. 形成新的细胞膜和细胞壁
22.干细胞技术是21世纪最大的科学突破之一。如图所示为人的造血干细胞产生不同类型血细
胞的过程,这一过程称为
A.细胞分裂 B.细胞分化 C.细胞生长 D.细胞死亡
23. “信阳毛尖”取自茶树幼嫩的叶和芽。茶农能够在短时间内采摘多批新叶和新芽,这主要 是因为茶树的芽中存在较多的
A. 分生组织 -B. 保护组织 C. 营养组织 D. 输导组织
24.某同学发现园丁师傅在给校园的几棵果树“输液”,根据所学知识,“输液”时针头应插 入树木的
A. 分生组织 B.保护组织 C. 输导组织 D. 营养组织
25. 小敏意外摔倒导致膝盖擦伤出血,流出的血液属于
A. 结缔组织 B:上皮组织 C. 肌肉组织 D. 神经组织
26.从生物体结构层次上分析,与其他三幅图不同的是
A. 脑 B. 草履虫C. 胃 D. 花
27.不小心咬到舌头,会觉得痛,皮还可能会破,甚至可能会流血,还会迅速把舌头缩回去, 由此可以判断舌头是一种
A. 细 胞 B. 组 织 0. 器官 D. 系统
28.人们根据种植需求来调节营养器官和繁殖器官的生长,例如种植白菜、萝卜时,应该
A. 促进营养器官的生长 B. 促进繁殖器官的生长
C. 促进开花结果 D. 促进营养器官和繁殖器官同时生长
29.人体是由八大系统组成的一个统一整体。在这个整体中,起到主要的调节作用的是
A.神经系统 B.消化系统 C.循环系统 D.呼吸系统
30.如图是在深薄运动过程中,人体内部分系统的简要关系示意图,图中①、②、③、④分别
表示
A.泌尿系统 消化系统 循环系统 呼吸系统
B.循环系统 呼吸系统 泌尿系统 消化系统
C.消化系统 循环系统 呼吸系统 泌尿系统
D.消化系统 循环系统 泌尿系统 呼吸系统
卷 (非选择题,共40分)
温馨提示:请将答案填写在答题卡上的相应位置。
二 、综合分析题(提示:请在[ ]中填字母或序号,在 上填文字。共40分)
31. (9分)图1中甲图为显微镜结构示意图,乙图洋葱表皮细胞结构示意图,请据图回答:
(1)使用显微镜进行观察时,要先对光,首先转动图甲中的[ ],使低倍物镜对准通光孔; 再转动[ ],选择较大的光图对准通光孔:然后两只眼睛同时睁开,用左眼注视目镜,转动 ,直到视野亮白为止。
(2)安放玻片时,要将玻片放到载物台上,用压片夹压住,使要观察的标本正对 的中心。
(3)调整焦距时,要先转动图甲中的[ ],使镜筒下降至物镜接近玻片为止,此时眼睛需 从侧面看着[ ];然后左眼向目镜内观察,同时右眼睁开,转动粗准焦螺旋,使镜筒缓缓上升,直至看清物象为止。
(4)图乙中,观察的正确顺序是B→D→A→C, 由 B+D, 需要将装片向 (填“左” 或“右”)移动,使观察的细胞移到视野中央;由D→A, 需转动图甲中的[③],更换 (填“高倍”或“低倍”)物镜,由A→C,先调节视野亮度,再调节图甲中的[ ],使物 像变清晰。
32. (9分)为进一步扩大国家地理标志产品“滦南安各庄番茄”的知名度及影响力,2024年4 月30日,河北省滦南县安各庄镇第四届西红柿文化节启幕。活动搭起了西红柿选美的擂台赛, 来自县内外的35个西红柿种植大户以及近千名农民朋友们参加了这次活动。图甲、图乙是不同 生物细胞的结构示意图,请回答下列问题。
(1)图 (填“甲”或“乙”)可作为西红柿的细胞结构示意图,其细胞的控制中心为 [ ] _
(2)西红柿酸甜可口,是因为[ ] 中储存了大量的糖类和有机酸等物质。
(3)把西红柿放入沸水中煮几分钟,沸水变成了橙红色,这是因为沸水破坏了西红柿细胞结构 中 的 ,其作用是控制物质进出。
(4)番茄叶片呈现绿色,是由于叶片中存在结构[ ] ,该结构可进行光合作 用,将无机物合成有机物。
(5)两种细胞共有的“能量转换器”是 ,它能使细胞内的一些有机物,经过复杂 的变化,将其中储存的化学能释放出来,供细胞生命活动利用。
33.-(8,分)核子的全身都是宝。橘子含有多种有机酸和维生素,尤其是维生素C 的含量丰高. 橘子皮阴冻处风干后,就是常用的中药陈皮,具有健脾、祛爽的功效。橘子皮内和橘望外表上 的白色筋络,就是中药橘络,具有通络、行气、化痰等功效。请结合图3,分析材料回答以下问 题:
(1)A 过程表示细胞的 ,此过程中, 先复制,数目加倍,再平均分配到 两个新细胞内,保证了细胞分裂前后遗传物质的稳定。
(2)B 过程表示细胞的 ,经此过程形成了①、②、③、④等不同的组织。
(3)剥掉橘皮的柄子容易腐烂,说明橘皮主要局于 组织,橘子皮内和杌鼠外表上 的白色筋络主要是 组织,橘子腾中的果肉含有丰富的营养物质,主要是
组织。
( 4 ) 图 中X在结构层次上叫 ,一个完整的橘子相当于果实,属于植物的 (填“过养”或“繁殖”)器官.
34 . (8分)图4中,A~F 表示人体的不同结构层次,请据图分析回答下列问题:
(1)整个人体都是由入细胞发育而成的,A 细胞是 ,A 经①、②:③过程,细胞的 (填“数量”或“种类”)增多,经过④过程,细胞的形态、结构和功能产生了变化, 使得细胞的 (填“数量”或“种类”)增多. 心
( 2 ) 图D 中四是个坚实的袋状物,消化不良时会引起胃的疼痛,据此判断胃中含有 组织:胃能够进行收缩和舒张,通过有规律地蠕动促进食物在胃内消化,据此判断胃中还含有 组织。
(3)请结合图甲,用文字和箭头对你的结构层次从微观到宏观进行准确的描述: 细胞一组织→ →人体
(4)植物与人体相比,缺少的结构层次是
35. (6分)某生物兴趣小组发现,辣条以味道重、气味香、颜色鲜艳、价格低廉而深受广大中 小学生喜爱,有些学生几乎每天都要购买辣条食用。组员疑问:辣条会不会对身体造成伤害呢? 现以仓鼠为研究对象设计一个实验,对这个问题进行探究。(实验材料:辣条、仓鼠20只、普 通鼠粮、可关仓鼠的笼子等)请完善探究方案:
(1)第一步,提出问题: ?
(2)第二步,做出相应的假设。
(3)第三步,设计实验与完成实验:
(4)第四步,记录结果,得出结论:
(5)第五步,交流讨论:
①设计甲组实验的目的是和乙组设置 0
②设计探究实验需要遵循单一变量原则,这个实验的变量是
③结合实验结论,请你列举一些健康饮食的建议(至少两点)
。 ( 2 分 )组别
实验材料
每次投放等量的鼠粮
4个月以后结果
甲组
各10只大小、生
长状况、活动能力
力相向的仓鼠
普通鼠粮
10只活动能力正常
乙组
将辣条磨碎,与普通鼠粮均匀混合,制成掺入 辣条的鼠粮(大小形状与普通鼠粮一致)
4只已经死亡 6只活动能力弱
相关试卷
这是一份河北省邢台英华教育集团2024-2025学年八年级上学期期中生物试题,共7页。试卷主要包含了选择题,非选择题等内容,欢迎下载使用。
这是一份河北省邢台英华教育集团2024-2025学年八年级上学期11月期中生物试题,文件包含生物pdf、生物参考答案pdf等2份试卷配套教学资源,其中试卷共7页, 欢迎下载使用。
这是一份河北省石家庄市石家庄外国语教育集团2023-2024学年八年级上学期生物开学考试试题,共3页。

