


所属成套资源:初中九年级(上期)数学期中考试卷专辑
2022年河南省三门峡市义马九级数学上学期期中考试
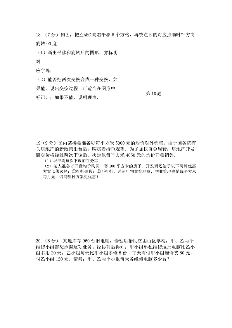
展开九年级数学期中考试试题一 选择题(每小题3分,共24分)1. x为任何实数,下列式子恒成立的是 ( )A、 B、 C、 D、2. 下列各式属于最简二次根式的是 ( )A、 B、 C、 D、3.若是关于的一元二次方程的根,且≠0,则的值为( )A、 B、1 C、 D、4.关于的一元二次方程有实数根,则 ( )A、(A)<0 B、>0 C、≥0 D、≤05.已知两圆的半径分别是4和6,圆心距为7,则这两圆的位置关系是 ( )A、相交 B、外切 C、外离 D、内含6.平面直角坐标系中,点A的坐标为(4,3),将线段OA绕原点O顺时针旋转得到,则点的坐标是 ( )A、(,3) B、(,4) C、(3,) D、(4,)7.如图,已知⊙是以数轴的原点为圆心,半径为1的圆,,点在数轴上运动,若过点且与平行的直PAOB第7题线与⊙有公共点, 设,则的取值范围是 ( ) A.-1≤≤1 B.≤≤ C.0≤≤ D.> 8. 有四个图案,它们绕中心旋转一定的角度后,都能和原来的图案相互重合,其中有一个图案与其余三个图案旋转的角度不同,它是 ( ) 二 填空题(每小题3分,共21分)9. 如图,在数轴上点A和点B之间的整数是 。10.三角形的三边长分别为cm、 cm、 cm,则这个三角形的周长 cm。11. 若整数满足条件=且<,则的值是 。12.一元二次方程的一般形式是 。13. 已知方程的两个解分别为、,则 的值为 。14. 如图在的网格图(每个小正方形的边长均为1个单位长度)中,⊙A的半径为2个单位长度,⊙B的半径为1个单位长度,要使运动的⊙B与静止的⊙A内切, 应将⊙B由图示位置向左平移 个单位长度.15.△ABC是等边三角形,点O是三条中线的交点,△ABC以点O为旋转中心,则至少旋转 度后能与原来图形重合. 三 解答题(8个大题,共75分)16.计算或化简求值(16分) (1) (2)() (3)已知: 求:的值。(4)对于题目“化简求值:+,其中a=”, 甲、乙两个学生的解答不同. 甲的解答是:+=+=+-a= 乙的解答是:+=+=+a-=a=谁的解答是错误的?为什么? 17.选用合适的方法解下列方程(8分) (2)第18题18.(7分)如图,把△ABC向右平移5个方格,再绕点B的对应点顺时针方向旋转90度.(1)画出平移和旋转后的图形,并标明对应字母;(2)能否把两次变换合成一种变换,如果能,说出变换过程(可适当在图形中标记);如果不能,说明理由.19(9分)国内某楼盘准备以每平方米5000元的均价对外销售,由于国务院有关房地产的新政策出台后,购房者持币观望.为了加快资金周转,房地产开发商对价格经过两次下调后,决定以每平方米4050元的均价开盘销售.(1)求平均每次下调的百分率;(2)某人准备以开盘均价购买一套100平方米的房子.开发商还给予以下两种优惠方案以供选择:①打折销售;②不打折,送两年物业管理费.物业管理费是每平方米每月元.请问哪种方案更优惠?20.(8分) 某地库存960台旧电脑,修理后捐助贫困山区学校,甲、乙两个维修小组都想承揽这项业务。经协商后得知:甲小组单独维修这批电脑比乙小组多用20天,乙小组每天比甲小组多修8台;每天需付甲小组维修费80元,付乙小组120元。请问:甲、乙两个小组每天各维修电脑多少台? 21.(7分)如图,四边形ABCD的∠BAD=∠C=90º,AB=AD,AE⊥BC于E,旋转后能与重合。(1)旋转中心是哪一点? (2)旋转了多少度?(3)若AE=5㎝,求四边形AECF的面积。22.(10分)如图,AB是⊙O的直径,弦DE垂直平分半径OA,C为垂足,弦DF与半径OB相交于点P,连结EF、EO,若,。ACOPBFED第22题(1)求⊙O的半径;(2)求图中阴影部分的面积。23.(10分)如图,已知AB是⊙O的直径,点C在⊙O上,过点C的直线与AB的延长线交于点P,AC=PC,∠COB=2∠PCB. (1)求证:PC是⊙O的切线; (2)求证:BC=AB;九年级数学期中考试试题参考答案一 选择题1.B 2. B 3.A 4.D 5.A 6.C 7. C 8. A二 填空题9.2 10. 、0 12. 13. 3 14.4或6三 解答题 16.(1),(2).(过程2分,结果2分)(3)解: (化简3分,求值1分)(4)乙的解答错误(2分) 原因: =-a≠a-答:平均每次降价的百分率为10%. ((2)方案①的房款是:4050×100×=396900(元) (7分)方案②的房款是:4050×100-×100×12×2=401400(元) (8分) ∵396900<401400∴选方案①更优惠. (9分)20.设甲小组每天维修电脑x台,则乙小组每天维修(x+8)台,依题意,得(2分) ,(6分)整理得,,解方程得x1=16 ,。经检验,x1=16 ,都是方程的根,但不合题意舍去。则x+8=24。(8)答:甲小组每天维修电脑16台,乙小组每天维修电脑24台。21.(1)A点(2分);(2)旋转了90度(2分);(3)由旋转的性质可知,四边形AECF是正方形,所以四边形AECF的面积为25cm2。(3分)22.解:(1)∵直径AB⊥DE ACOPBFED ∴ ∵DE平分AO ∴ 又∵ ∴∴OC=OE 在Rt△COE中,OE2= OC2+CE2 ∴OE2=3 ∴⊙O的半径为2。(6分) (2)连结OF 在Rt△DCP中,∵ ∴ ∴ ∵ ∴S阴影=-2 (10分)23. (1)∵OA=OC,∴∠A=∠ACO ∵∠COB=2∠A ,∠COB=2∠PCB ∴∠A=∠ACO=∠PCB ( 1分) ∵AB是⊙O的直径 ∴∠ACO+∠OCB=90° (2分) ∴∠PCB+∠OCB=90°,即OC⊥CP (4分)∵OC是⊙O的半径 ∴PC是⊙O的切线 (5分)(2)∵PC=AC ∴∠A=∠P ∴∠A=∠ACO=∠PCB=∠P ∵∠COB=∠A+∠ACO,∠CBO=∠P+∠PCB ∴∠CBO=∠COB ∴BC=OC (4分) ∴BC=AB ( 5分)