




山东省惠民县2024-2025学年七年级上学期期中考试道德与法治试卷
展开
这是一份山东省惠民县2024-2025学年七年级上学期期中考试道德与法治试卷,文件包含新七年级道法期中测试题A卷pdf、七年级道法期中测试题A卷参考答案docx、七年级道法期中测试题A卷答题卡pdf等3份试卷配套教学资源,其中试卷共12页, 欢迎下载使用。
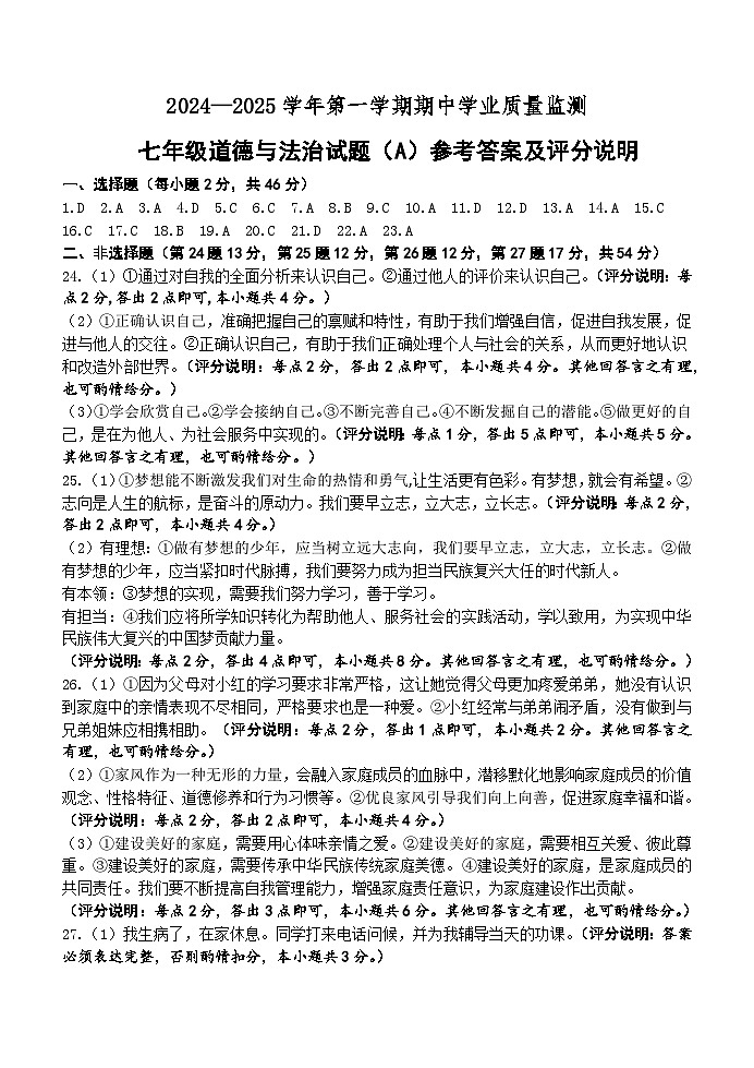
一、选择题(每小题2分,共46分)
1.D 2.A 3.A 4.D 5.C 6.C 7.A 8.B 9.C 10.A 11.D 12.D 13.A 14.A 15.C
16.C 17.C 18.B 19.A 20.C 21.D 22.A 23.A
二、非选择题(第24题13分,第25题12分,第26题12分,第27题17分,共54分)
24.(1)①通过对自我的全面分析来认识自己。②通过他人的评价来认识自己。(评分说明:每点2分,答出2点即可,本小题共4分。)
(2)①正确认识自己,准确把握自己的禀赋和特性,有助于我们增强自信,促进自我发展,促进与他人的交往。②正确认识自己,有助于我们正确处理个人与社会的关系,从而更好地认识和改造外部世界。(评分说明:每点2分,答出2点即可,本小题共4分。其他回答言之有理,也可酌情给分。)
(3)①学会欣赏自己。②学会接纳自己。③不断完善自己。④不断发掘自己的潜能。⑤做更好的自己,是在为他人、为社会服务中实现的。(评分说明:每点1分,答出5点即可,本小题共5分。其他回答言之有理,也可酌情给分。)
25.(1)①梦想能不断激发我们对生命的热情和勇气,让生活更有色彩。有梦想,就会有希望。②志向是人生的航标,是奋斗的原动力。我们要早立志,立大志,立长志。(评分说明:每点2分,答出2点即可,本小题共4分。)
(2)有理想:①做有梦想的少年,应当树立远大志向,我们要早立志,立大志,立长志。②做有梦想的少年,应当紧扣时代脉搏,我们要努力成为担当民族复兴大任的时代新人。
有本领:③梦想的实现,需要我们努力学习,善于学习。
有担当:④我们应将所学知识转化为帮助他人、服务社会的实践活动,学以致用,为实现中华民族伟大复兴的中国梦贡献力量。
(评分说明:每点2分,答出4点即可,本小题共8分。其他回答言之有理,也可酌情给分。)
26.(1)①因为父母对小红的学习要求非常严格,这让她觉得父母更加疼爱弟弟,她没有认识到家庭中的亲情表现不尽相同,严格要求也是一种爱。②小红经常与弟弟闹矛盾,没有做到与兄弟姐妹应相携相助。(评分说明:每点2分,答出1点即可,本小题共2分。其他回答言之有理,也可酌情给分。)
(2)①家风作为一种无形的力量,会融入家庭成员的血脉中,潜移默化地影响家庭成员的价值观念、性格特征、道德修养和行为习惯等。②优良家风引导我们向上向善,促进家庭幸福和谐。
(评分说明:每点2分,答出2点即可,本小题共4分。)
(3)①建设美好的家庭,需要用心体味亲情之爱。②建设美好的家庭,需要相互关爱、彼此尊重。③建设美好的家庭,需要传承中华民族传统家庭美德。④建设美好的家庭,是家庭成员的共同责任。我们要不断提高自我管理能力,增强家庭责任意识,为家庭建设作出贡献。
(评分说明:每点2分,答出3点即可,本小题共6分。其他回答言之有理,也可酌情给分。)
27.(1)我生病了,在家休息。同学打来电话问候,并为我辅导当天的功课。(评分说明:答案必须表达完整,否则酌情扣分,本小题共3分。)
(2)①拥有共同的梦想,向往美好的未来,承担共同的使命,认同正确的价值观,形成一致的追求,这就是集体的愿景。②愿景是集体的精神动力,是推动集体发展的内驱力。③共同的愿景引领集体成员团结一致,开拓进取。(评分说明:每点2分,答出2点即可,本小题共4分。)
(3)①建设美好集体,要确定共同的愿景。②建设美好集体,要树立主人翁意识。③建设美好的集体,要营造和谐有序的集体环境。④建设美好集体,要树立正确的合作与竞争观念;⑤建设美好集体,要坚持集体主义原则,发扬集体主义精神。(评分说明:每点2分,答出5点即可,本小题共10分。其他回答言之有理,也可酌情给分。)
相关试卷
这是一份山东省诸城市 2024-2025学年七年级上学期11月期中考试道德与法治试卷,文件包含山东省诸城市2024-2025学年七年级上学期11月期中考试道德与法治试卷答案docx、山东省诸城市2024-2025学年七年级上学期11月期中考试道德与法治试卷pdf等2份试卷配套教学资源,其中试卷共6页, 欢迎下载使用。
这是一份山东省滨州市惠民县2024-2025学年九年级上学期期中考试道德与法治试题,共8页。试卷主要包含了 答卷前,考生务必用0,第Ⅱ卷必须用 0等内容,欢迎下载使用。
这是一份山东省滨州市惠民县2024-2025学年八年级上学期期中考试道德与法治试题,共8页。试卷主要包含了 答卷前,考生务必用0,第Ⅱ卷必须用 0,消防通道是一条“生命通道”等内容,欢迎下载使用。
