





所属成套资源:2025郑州一中高一上学期第一次月考解析版及答案(九科)
2025郑州一中高一上学期第一次月考化学试题卷含解析
展开
这是一份2025郑州一中高一上学期第一次月考化学试题卷含解析,文件包含河南省郑州市第一中学2024-2025学年高一上学期第一次模拟测试化学试题卷含解析docx、河南省郑州市第一中学2024-2025学年高一上学期第一次模拟测试化学试题卷无答案docx等2份试卷配套教学资源,其中试卷共22页, 欢迎下载使用。
氢H:1 碳C:12 氮N:14 氧O:16 氟F:19 钠Na:23 镁Mg:24 铝Al:27 硅Si:28 磷P:31 硫S:32 氯Cl:35.5 钾K:39 钙Ca:40 锰Mn:55 铁Fe:56 铜Cu:64 锌Zn:65 溴Br:80 银Ag:108 碘1:127 钡Ba:137
一、选择题(共16小题,每题4分)
1. 用表示阿伏加德罗常数的值,下列叙述正确的是
A. 0.5ml一氧化碳分子所占体积是11.2L
B. 含有的电子数为
C. 欲配制的NaCl溶液,可将58.5g NaCl溶于1.00L水中
D. 从1ml/L的NaOH溶液中取出20mL的的数目为
【答案】D
【解析】
【详解】A.未给出标准状况,无法通过气体摩尔体积求算一定物质的量的气体的体积,A错误;
B.一个含有10个电子,的物质的量为,故含有电子数为,B错误;
C.欲配制的NaCl溶液,可将58.5g NaCl溶于水配制成1L溶液,而不是溶解于1L水中,C错误;
D.溶液是均一的,从1ml/L的NaOH溶液中取出20mL,则浓度依然是1ml/L,故的数目为,D正确;
故选D。
2. 设为阿伏加德罗常数的值。下列说法正确的是
A. 22.4L(标准状况下)Ne和的混合气体中所含电子总数为
B. 常温常压下,和的混合气体含有的O原子的数目大于,小于
C. 个CO分子和的质量之比为7∶4
D. 将2.24L HCl气体通入水中配成100mL溶液,所得溶液的物质的量浓度1ml/L
【答案】A
【解析】
【详解】A.标准状况下,混合气体的物质的量为。若全部是氖气,一个氖原子含有10个电子,则含有电子数为:;若全部是氨气,一个氨气分子含有10个电子,则含有电子数为:。所以此混合气体含有电子总数为;A正确;
B.若全是,,气体原子数为;若全为,,气体原子数为,则混合气体中含有的原子数为,B错误;
C.个分子是,其质量为:;的质量为:,质量比为:,C错误;
D.没有说明是否处于标准状况,不能计算气体的物质的量,D错误;
故选A。
3. 下列氯化物中,既能由金属和氯气直接化合制得,又能由金属和盐酸反应制得的是
A. B. C. D.
【答案】C
【解析】
【详解】A.铜和氯气生成氯化铜,但铜不能和盐酸反应,所以错误,不选A;
B.铁和氯气生成氯化铁,不是氯化亚铁,所以错误,不选B;
C.镁和氯气生成氯化镁,镁和盐酸反应生成氯化镁,所以正确,选C;
D.铁和氯气反应生成氯化铁,但铁和盐酸反应生成氯化亚铁,所以错误,不选D;
故选C。
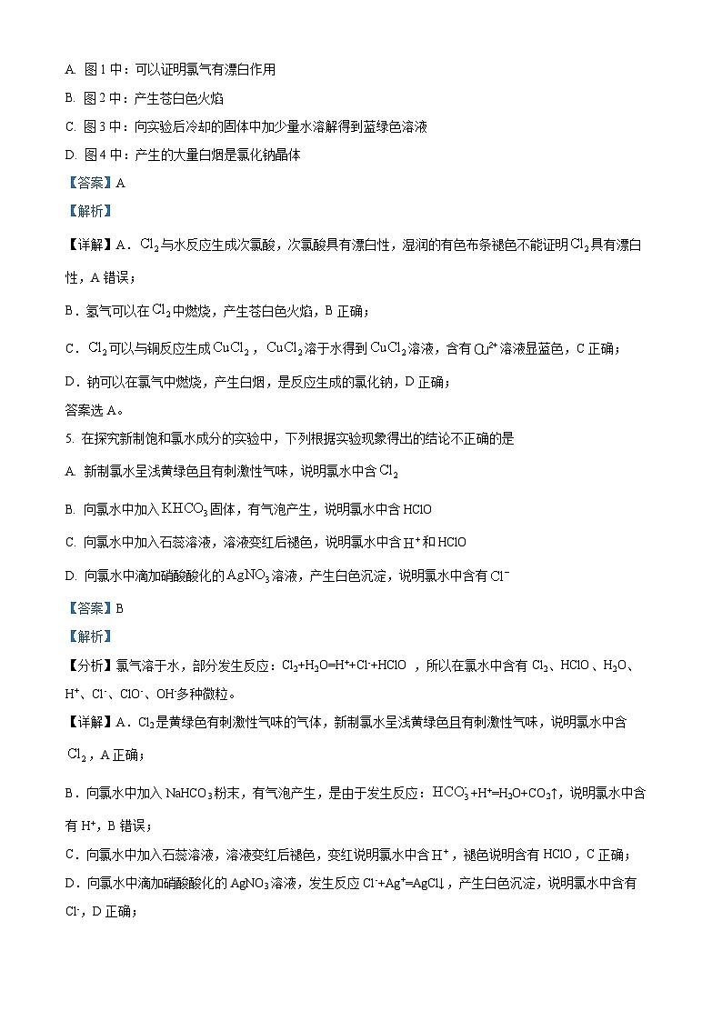
4. 某同学用下列装置进行有关性质的实验。下列说法不正确的是
A. 图1中:可以证明氯气有漂白作用
B. 图2中:产生苍白色火焰
C. 图3中:向实验后冷却的固体中加少量水溶解得到蓝绿色溶液
D. 图4中:产生的大量白烟是氯化钠晶体
【答案】A
【解析】
【详解】A.与水反应生成次氯酸,次氯酸具有漂白性,湿润的有色布条褪色不能证明具有漂白性,A错误;
B.氢气可以在中燃烧,产生苍白色火焰,B正确;
C.可以与铜反应生成,溶于水得到溶液,含有溶液显蓝色,C正确;
D.钠可以在氯气中燃烧,产生白烟,是反应生成的氯化钠,D正确;
答案选A。
5. 在探究新制饱和氯水成分的实验中,下列根据实验现象得出的结论不正确的是
A. 新制氯水呈浅黄绿色且有刺激性气味,说明氯水中含
B. 向氯水中加入固体,有气泡产生,说明氯水中含HClO
C. 向氯水中加入石蕊溶液,溶液变红后褪色,说明氯水中含和HClO
D. 向氯水中滴加硝酸酸化的溶液,产生白色沉淀,说明氯水中含有
【答案】B
【解析】
【分析】氯气溶于水,部分发生反应:Cl2+H2O=H++Cl-+HClO ,所以在氯水中含有Cl2、HClO、H2O、H+、Cl-、ClO-、OH-多种微粒。
【详解】A.Cl2是黄绿色有刺激性气味的气体,新制氯水呈浅黄绿色且有刺激性气味,说明氯水中含,A正确;
B.向氯水中加入NaHCO3粉末,有气泡产生,是由于发生反应:+H+=H2O+CO2↑,说明氯水中含有H+,B错误;
C.向氯水中加入石蕊溶液,溶液变红后褪色,变红说明氯水中含,褪色说明含有HClO,C正确;
D.向氯水中滴加硝酸酸化的AgNO3溶液,发生反应Cl-+Ag+=AgCl↓,产生白色沉淀,说明氯水中含有Cl-,D正确;
故选B。
6. 下列实验过程中,不会产生气体的是
A. B.
C. D.
【答案】C
【解析】
【详解】A.新制的氯水中含有次氯酸,次氯酸见光分解放出氧气,A不符合题意;
B.新制的氯水中含有盐酸,盐酸与碳酸氢钠反应放出二氧化碳气体,B不符合题意;
C.新制的氯水含有盐酸,盐酸与硝酸银反应生成氯化银的沉淀,不放出气体,C符合题意;
D.久置氯水主要为HCl的水溶液,与Na2O2反应有O2生成,D不符合题意;
答案选C。
7. 同温同压下,下列关于相同质量的NH3和H2S说法正确的是
A. 体积之比为1:2B. 密度之比为1:2
C. 物质的量之比为1:2D. 原子个数之比为3:8
【答案】B
【解析】
【详解】A.同温同压下,气体的体积之比等于物质的量之比,则相同质量的NH3和H2S的体积之比为:=2:1,A错误;
B.同温同压下,气体的密度之比等于其摩尔质量之比,故NH3和H2S的密度之比为17:34=1:2,B正确;
C.相同质量的NH3和H2S的物质的量之比为:=2:1,C错误;
D.相同质量的NH3和H2S的原子个数之比为:=8:3,D错误;
故答案为:B。
8. 1971 年第 14 届国际计量大会规定0.012kg12C中所含原子数为阿伏加德罗常数,其近似值为6.02 1023 ml1 。而 2018 年第 26 届大会对阿伏加德罗常数予以重新规定,即 1 摩尔精确包含6.02214076 1023 个基本微粒,该数即为以单位ml-1 表示阿伏加德罗常数 NA 的固定数值。摩尔来源于拉丁文 mles,原意为大量、堆积,是第 14 届国际计量大会决定增加的国际单位制( SI )的第七个基本单位。下列有关说法中错误的是
①摩尔国际单位制中七个基本物理量之一
②1ml 任何物质都含有约6.02 1023个原子
③氢原子的摩尔质量是1g
④ HCl 的摩尔质量等于1mlHCl 分子的质量
⑤1mlCO2 中含有1ml 碳和2ml氧
A. ①②③B. ②③④C. ②③④⑤D. 全部
【答案】D
【解析】
【详解】①物质的量是国际单位制中七个基本物理量之一,摩尔是物质的量的单位,故①错误;②1ml 任何物质都含有约6.02 1023个原子,若是双原子或多原子分子,则含有的原子数不等于6.02 1023,故②错误;③氢原子的摩尔质量是1 g∙ml−1,故③错误;④HCl的摩尔质量以g∙ml−1为单位时,数字上等于1mlHCl 分子的质量,故④错误;⑤1mlCO2 中含有1ml 碳原子和2ml氧原子,要指代清楚,故⑤错误;因此全部错误,故D符合题意。
综上所述,答案为D。
9. 室温下某容积固定的密闭容器由可移动的活塞隔成甲、乙两室,向甲中充入一定量的H2、Cl2混合气体,乙中充入16 g CH4气体,此时活塞位置如图。下列有关说法正确的是
A. 该图表明,甲室的压强是乙室的2倍,气体分子数量也是乙室的2倍
B. 甲室中H2、Cl2的总质量不能确定,但总的物质的量一定是2 ml
C. 将甲室的混合气体充分反应,恢复至室温,最终活塞停留的位置应是刻度3处
D. 若甲室混合气体密度是同温同压时H2密度的30倍,则甲室通入的气体是32 g
【答案】B
【解析】
【详解】A.密闭容器有可移动活塞,所以压强相同,A错误;
B.甲、乙两室压强与温度相同,气体的物质的量之比等于其体积之比,,乙室中甲烷的物质的量为1ml,则甲室中气体物质的量为2ml,因为H2、Cl2的比例无法确定,所以总质量无法确定,但总物质的量一定是2ml,B正确;
C.甲室发生反应H2+Cl2=2HCl,由化学计量数可知,反应前后气体体积不变,则充分反应恢复至室温,最终活塞停留的位置应是刻度4处,C错误;
D.同温同压下,密度之比等于摩尔质量之比,若甲室混合气体的密度是同温同压时密度的30倍,则混合气体平均摩尔质量为60g/ml,由A项知甲室总物质的量为2ml,所以气体总质量为120g,D错误;
故选B。
10. 下列科学研究领域中,不属于化学研究范畴的是
A. 国家游泳馆水立方采用的覆盖膜为先进的EFET膜,具有防火、抗老化等功能
B. 两个氢原子核聚变成一个氦核,核反应释放出巨大能量,用于发电
C. 在微观层面,操纵分子组装分子材料,并利用结构预测物质化学性质
D. 通过实验探究物质性质和规律,用于合成杀死新型冠状病毒的物质
【答案】B
【解析】
【详解】A.EFET膜中文名称为乙烯-四氟乙烯共聚物,属于有机化学研究范畴,A错误;
B.两个氢原子核聚变成一个氦核,属于核反应,与化学研究无关,B正确;
C.分子组装,是在分子结构上完成的,是微观化学研究的范畴,C错误;
D.探究物质性质,杀死新型冠状病毒的物质的合成,是实验和有机化学研究的范畴,D错误;
答案选B。
11. 营养液是无土栽培的核心和关键,某营养液中含4种离子(忽略微量离子),对离子浓度的要求如下表所示。
该营养液中的物质的量浓度为
A. B. C. D.
【答案】C
【解析】
【详解】溶液呈电中性,即阴阳离子的总数相等,有c(K+)+0.03ml/L=0.03ml/L+0.01ml/L×3,解得c(K+)=0.03ml/L,故选:C。
12. 下列有关物质的量浓度和质量分数的计算正确的是
A. 98%的浓硫酸的物质的量浓度是49%的硫酸的物质的量浓度的二倍
B. 20%的氢氧化钠溶液和30%的氢氧化钠溶液等体积混合,混合后溶液的溶质质量分数为25%
C. c1 ml/L,ρ1 g/cm3的硫酸溶液与c2 ml/L,ρ2 g/cm3的硫酸溶液等体积混合,得到ρ3 g/cm3的硫酸溶液的浓度为ml/L
D. 25℃时NaCl饱和溶液(密度为1.17g/cm3)的物质的量浓度约为5.3ml/L(已知25℃时氯化钠在水中的溶解度为36克)
【答案】D
【解析】
【详解】A.设49%的硫酸的物质的量浓度为c1,密度为ρ1,98%的浓硫酸的物质的量浓度为c2,密度为ρ2,则,,由于硫酸的质量分数越大,其密度越大,即ρ1<ρ2,因此c2>2c1,A错误;
B.氢氧化钠溶液质量分数越大,密度越大,则20%的氢氧化钠溶液和30%的氢氧化钠溶液等体积混合后,混合后溶液的溶质质量分数小于25%,B错误;
C.c1 ml/L,ρ1 g/cm3的硫酸溶液与c2 ml/L,ρ2 g/cm3的硫酸溶液等体积混合,假设体积为V,则得到ρ3 g/cm3的硫酸溶液的浓度为ml/L,C错误;
D.已知25℃时氯化钠在水中的溶解度为36克,则其溶质的质量分数,因此,25℃时NaCl饱和溶液(密度为1.17g/cm3)的物质的量浓度约为 5.3ml/L,D正确;
答案选D。
13. 下列有关物质的量浓度和质量分数的计算正确的是
A. 和各0.1ml分别溶于水形成1L溶液,所得溶液的物质的量浓度不相等
B. 已知质量分数为98%的硫酸溶液的物质的量的浓度为18.4ml/L,则质量分数为49%的硫酸溶液的物质的量浓度小于9.2ml/L
C. 将的硫酸溶液与水等体积混合,所得溶液浓度为
D. 20℃时,饱和KCl溶液的密度为,物质的量浓度为4.0ml/L,则此溶液中KCl的质量分数为
【答案】B
【解析】
【详解】A.和各0.1ml分别溶于水都生成0.2mlNaOH,所得溶液的物质的量浓度均为0.2ml/L相等,A错误;
B.设98%的浓硫酸的密度为Ag/mL,49%的硫酸的密度为ag/mL,根据,则:,c(49%的硫酸),硫酸的浓度越大密度越大,故A>a,则:c(49%的硫酸)
相关试卷
这是一份河南省郑州市第一中学2024-2025学年高一上学期第一次月考化学试题(Word版附解析),文件包含河南省郑州市第一中学2024-2025学年高一上学期第一次模拟测试化学试题卷Word版含解析docx、河南省郑州市第一中学2024-2025学年高一上学期第一次模拟测试化学试题卷Word版无答案docx等2份试卷配套教学资源,其中试卷共22页, 欢迎下载使用。
这是一份郑州一中2024-2025学年高一上学期10月第一次月考化学试卷及答案,共7页。
这是一份江苏无锡2024-2025学年高一上学期第一次月考化学试题(原卷版+解析版),共23页。