 
 
 
2022年浙江省宁波万里国际学校11高二地理上学期期中试题湘教版会员独享
展开
这是一份2022年浙江省宁波万里国际学校11高二地理上学期期中试题湘教版会员独享,共11页。
[高二] [地理]试题卷
答卷时间:[90分钟] 满分:[100分] 
导试简表
一、选择题(1-30题,每题1分,31-40每题2分)
1、绘一张宁波万里国际学校平面图,采取下面哪一种比例尺最合适?
A、1:1000 B、1/3000000 C、1:25000000 D、图上1厘米代表实地距离5千米
2、甲地位置40ºN、20ºW,乙地位置40ºS、120ºE,甲地在乙地的
A、东北方 B、西南方 C、东南方 D、西北方
3、下图中A在B的方向排序正确的是 
A、西北、东北、西南、西北 B、西北、西北、西南、东北
C、西南、东北、西北、西北 D、东北、西北、西北、西南
读右图,回答4-5题
4、甲乙丙三艘船同时出发驶向180°经线,而且同时到达,速度最快的是 
A.甲 B.乙 C.丙 D.乙和丙
5、有关甲乙丙附近三个阴影区域比例尺大小的叙述,正确的是 
A.甲的比例尺最小,丙的比例尺最大 
B.甲、乙、丙的比例尺相同
C.甲大于乙,乙大于丙 D.乙的比例尺最小
6、下列四图等高距相等,那么图中坡度最陡的是
7、与平面图自X至Y地势变化最符合的剖面图是
8、下图中虚线或字母表示地形部位。下列选项中,地形部位名称排序与图序相符的是
A、①山脊②山谷③鞍部④山顶 B、①山谷②山谷③山顶④鞍部
C、①山谷②山脊③山顶④鞍部 D、①山脊②山脊③山顶④鞍部
9、下面是以北极为中心的图形,斜线部分是3月21日,表示宁波3月22日2时的应是
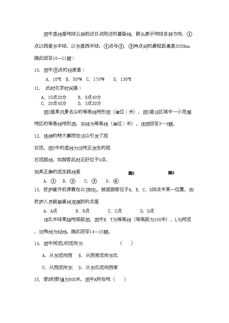
图中虚线是地球公转到近日点附近的晨昏线,箭头表示地球自转方向,①点以西是东半球,以东是西半球,①点与②、③两点间的最短距离是3330km.据此回答10—11题: 
10、图中③点的经度是:
A、10°E B、50°W C、170°W D、130°E
11、 此时北京时间是:
A、15点20分 B、8点40分
C、20点40分 D、3点20分
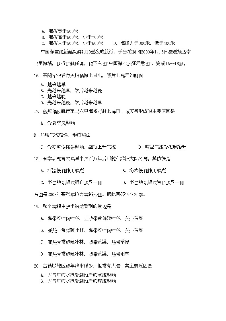
图2是某风景名山的等高线地形图(单位:米),图3是该区域中一小范围地区的等高线地形图,实线为等高线(单位:米)。读图回答3~4题。
12、连续的特大暴雨在该山引发了泥石流,图3中的虚线为该地正发生的泥石流路线,如游客此时正好位于O点,则其正确的逃生路线是
A.① B.② C.③ D.④
13、救护直升机停靠在山顶H处,被困游客位于A、B、C、D四点中某一位置,则救护人员能够直线观测到的点是
A.A点 B.B点 C.C点 D.D点
读北半球某陆地局部图,图中X、Y为等高线(等高距为100米),L为河流,对角线为经线。据此回答14—15题。
14、图中河流L的流向为 ( )
A.从东流向西B.从西南流向东北
C.从西流向东D.从东北流向西南
15、若X的数值为500米,图中A所在地( )
A.海拔等于500米B.海拔高于600米,小于700米
C.海拔大于500米,小于600米D.海拔大于300米,低于400米
中国海军舰艇编队经过10昼夜的航行,于当地时间2009年1月6日凌晨抵达索马里海域,执行护航任务。读下左图“中国海军远征示意图”,完成16--18题。
16、某随军记者每天拍摄海上日出,照片上显示的时间
A.越来越早 
B.先越来越早,然后越来越晚
C.越来越晚 
 D.先越来越晚,然后越来越早
17、舰艇编队航行至马六甲海峡时赶上阵雨,该天气形成的主要原因是
A.受夏季风影响 B.冷暖气流相遇,形成锋面
C.受赤道低压带影响,盛行上升气流 D.暖湿气流受地形抬升
18、有学者预言索马里半岛百万年后可能与非洲大陆分离。其依据是
A.河流侵蚀作用强烈 B.海水侵蚀作用强烈
C.半岛地处板块消亡边界一侧 D.半岛地处板块生长边界一侧
右图是2008年某汽车拉力赛路线图。据此回答19~20题。
19、整个赛程中选手沿途看到的景观是
A.温带落叶阔叶林、亚热带常绿硬叶林、热带荒漠
B.亚热带常绿硬叶林、温带落叶阔叶林、热带荒漠
C.亚热带常绿硬叶林、热带荒漠、热带草原
D.亚热带常绿硬叶林、热带荒漠、热带雨林
20、盖勒敏地区终年降水稀少,但常有大雾,其主要原因是
A.大气中的水汽受到沿岸的寒流影响 
B.大气中的水汽受到沿岸的暖流影响
C.终年盛行上升气流,将水汽带到空中冷凝
D.终年盛行下沉气流,将水汽带到近地面冷凝
海洋是人类生存的第二环境,海峡是重要的海上通道。据图3-1-11判断21-22题
21、上图海峡名称正确的是: 
A.①白令海峡 B.②直布罗陀海峡 C.③ 英吉利海峡 D.④曼德海峡
22、有关四处海域共同特点叙述错误的是 
A.①海峡两侧气候都相同 
B.四处海域附近都蕴藏着丰富的石油
C.四处海域都受到严重污染 
D.四处海域都有大范围渔场 
读亚洲两个国家轮廓图,回答23~27题.
23、①国属于
A.东亚 B.东南亚 C.南亚 D.中亚
24、①国的原首都位于下列哪条河流沿岸
A.湄公河 B.湄南河 C.红河 D.伊洛瓦底江
25、国家②多火山、地震,主要原因是该国处于
A.亚欧板块内部 B.太平洋板块内部 
C.太平洋板块和亚欧板块交界处 D.太平洋板块和印度洋板块交界处
读印度示意图,分析回答26—28题
26、关于印度的叙述,正确的是( )
①亚洲面积最大,耕地最多的国家②棉花主要分布在恒河及印度河流域
③大部分地区为热带季风气候 ④发展中国家中工业比较发达的国家
A.①③ B.②④ C.①④ D.③④
27、图示农作物分布是指 ( )
A.小麦 B.棉花 C.黄麻 D.水稻
28、以技术密集型为主的新兴工业区是( )
A.a工业区 B.b工业区 
C.c工业区D.d工业区
29、起源于西亚地区的世界性宗教包括( ) 
A.基督教、佛教 B.基督教、伊斯兰教
C.伊斯兰教、佛教 D.印度教、伊斯兰教
图3所示区域内自南向北年降水量由约200mm增至500mm左右,沙漠地区年降水量仅50mm左右。据此完成30~33题。
30、图中甲地区夏季降水量最接近( )
A.50mm B.250mm C.200mm D.350mm
31、解决该区域农业用水紧缺的可行措施有( )
①引湖水灌溉 ②海水淡化 ③改进灌溉技术 ④建水库调节径流
A.①② B.②③ C.③④ D.①④
32、甲地区农业发达,其成功之处在于( )
A.提高了水资源的数量和质量 B.调节了降水的季节分配
C.调节了降水的年际变化 D.提高了水资源的利用率
33、有关新加坡、马来西亚、泰国的描述不正确的是 ( )
 
 D.新加坡(103°50′E,1°17′N)海峡波浪滔天
读中亚地区略图,回答34—36题。
34、图中代号所示地理事物名称正确的是( )
①乌拉尔山脉;②乌拉尔河 ③伏尔加河;④勒拿河;⑥阿姆河;⑧里海;⑩咸海
A.①③⑧ B.①③⑥⑧
C.③⑧ D.①②③⑧
35、下列关于中亚各国的说法正确的是( )
A.D国灌溉农业发达,是中亚主要粮食生产国
B.A国地势北高南低、沙漠广布,热量充足
C.D国盛产棉花,有“白金之国”的美誉
D.B国的名称为土库曼斯坦
36、亚欧第二大陆桥横贯的国家是( ) 
A.A国 B.B国 C.D国 D.A国和B国
读我国某地等高线示意图(单位:米),完成37~38题。
37、图中河流的流向为
 A.先向北,再向东北 B.先向南,再向东南
 C.先向东,再向东南 D.先向北,再向东北
38、图中②与④的相对高度可能是
A.95米 B.185米 C.208米 D.120米
读右图回答39-40题:
39、图中所示地区山脊的基本走向为
40、图示山体主峰的西北坡地形特征是
A.上、下部均陡峭 B. 上部较陡,下部较缓
C. 上、下部均平缓 D. 上部较缓,下部较陡
二、综合题(共47分)
41、读右图, 回答问题:(8分)
(1)图中河流干流流向是____________。(2分)
(2)图中河流上游段①及四大支流②③④⑤画法错误的是________,理由是_____________________________。(4分)
(3)该地拟建一水库,请选出大坝坝址,以“//”为图例在图 
中画。筑坝前,A、B两个村庄中__ _村需搬迁(2分)
42、读经纬网图(右上图),回答(10分)
(1)甲、乙两图所覆盖的实际面积较大的是 (2分) 
(2)写出A地的经纬度 ;A在B的 方 
向(4分) 
(3)当A地的地方时为6月22日3时10分时,B地是
6月 日 时 分,此时B地是 (白昼或黑夜)(4分)
43、阅读材料,中新网10月28日电 综合报道,截至28日,印尼因7级以上强震、海啸和火山喷发一连串自然灾害造成的死亡人数已经上升至344人,数百人仍然失踪。其中地震、海啸导致311人丧生,火山喷发夺去33人性命。回答下列问题:(6分)
(1)图中所示群岛多火山地震的主要原因是 。(2分)
(2)图中字母代表的地区对应正确的是 (2分) 
A.A一克拉地峡 B一马六甲海峡
 C一泰国湾 D一安达曼海
B. A一马六甲海峡 B一克拉地峡 
C一泰国湾 D一安达曼海
C.A一马六甲海峡 B一克拉地峡 C一安达曼海 D一泰国湾
D. A一克拉地峡 B一马六甲海峡 C一安达曼海 D一泰国湾
(3)图中包括的气候类型有 (2分)
44、读某大洲沿赤道的地形剖面图,读图回答问题(8分)
(1).判断P、Q、R、S(地形、河、湖)地理事物:(4分)
P 河,Q 湖,R ,S 。
(2)比较R、S两地形区的气候差异并分析原因。(4分)
45、阅读日本河流的图文资料,回答问题。(10分) 
材料一:日本河流众多,大多发源于中部山地。位于太平洋沿岸的山区年降水量多迭3000毫米,而面临日本海的地区与濑户内海沿岸地区年降水量较少。
材料二:日本专门设有河流水资源开发机构。该机构负责河流管理与流域综合开发,主要工作是:①用水权的管理与水权费的征收等;②河流设备设施的维护;③……
(1)从河流的长度、流域面积、水流速度、流量季节变化等方面,归纳日本河流的主要特征。
(2)说明日本河流在航运、水能利用方面的价值。
(3)一般而言,夏季日本太平洋沿岸河流径流量大于日本海沿岸河流,其原因是什么?而日本太平洋沿岸地区的水资源却显得较为紧张,原因又是什么?
 = 1 \* GB3 ①
B
C
A
 = 2 \* GB3 ②
46、读图回答下列问题(5分)
填出下列河流和城市的名称
① ② 
A B 
C 
三、卷面分(3分)
本试卷考查要点
校本纲要目标
相关题号
析图绘图能力
能读懂地图的图例和注记能进行简单的图文转化
3、4、5、8、9、11、12、14、15、23、24、41、42
应用所学专业知识分析其成因,提出解决方案
能利用所学知识分析身边的地理事物和地理现象
12、13、16、17、18、19、20、31、32、34、36、37、38、39、43、44、45
联系社会热点提升综合分析能力
能用相关的地理原理解析一些社会热点问题
23、24、25、30、31、45
2010-2011学年度第一学期期中考试
[高二][地理]参考答案
一、选择题(1-30每题1分,31-40每题2分,共50分)
二、综合题(6大题,共47分)
41、(8分)(1)东南流向西北 (2分)
 (2)4、5 他们为山脊,山脊是分水岭,不能形成河流(4分)
 (3)图略 A (2分)
42、(10分)(1)甲 (2分)(2)35N 60W 东北 (4分) 
(3)22日17时50分 黑夜(4分)
43、(6分)(1)位于板块交接地带,地壳活动频繁,所以多火山地震 (2分)
(2)C (2分) (3)热带季风气候 热带雨林气候 (2分)
44、(8分)(1)刚果河 维多利亚湖 刚果盆地 东非高原(4分)
(2)R热带雨林气候,全年高温多雨、全年受赤道低压带控制;S热带草原气候,全年高温,一年分为干湿季,地势升高改变了气温和降水的状况使气温下降降水减少。(4分)
45、(10分)
(1)日本河流短;流域面积小;水流急;流量季节变化较明显。(2分,答对2点即可)
(2)日本河流短小而湍急,不利于航运;水能资源丰富。(2分)
(3)因为夏季风会带来丰富的海洋水汽,形成大量地形雨,从而补给地表径流;而夏季日本海一侧处于背风坡,雨水较少。(4分)
 因为日本太平洋沿岸属世界著名工业区,城市密集,人口众多,工业与生活用谁需求量大。(2分)
46、(5分)①印度河 ②恒河 A新德里 B孟买 C班加罗尔
1
2
3
4
5
6
7
8
9
10
A
D
C
B
D
D
C
B
A
D
11
12
13
14
15
16
17
18
19
20
D
A
B
B
C
B
C
D
C
A
21
22
23
24
25
26
27
28
29
30
C
D
B
D
C
D
D
C
B
A
31
32
33
34
35
36
37
38
39
40
B
D
D
D
C
A
C
D
A
B
相关试卷
这是一份2022年浙江省杭州学军高三地理上学期期中试题湘教版会员独享,共12页。试卷主要包含了B点的地方时是,此时,最可能的是,④地春分日的正午太阳高度是,板块⑥为,甲图中AB段河流,该实验主要目的是测试等内容,欢迎下载使用。
这是一份2022年浙江省桐乡市第学高二地理上学期期中考试试题湘教版会员独享,共8页。试卷主要包含了考试范围,总分100分,时间90分钟等内容,欢迎下载使用。
这是一份2022年浙江省苍南高二地理上学期期中考试试题湘教版会员独享,共14页。试卷主要包含了作为旅游者,必不可少的条件是,桂林作为旅游资源的核心是,退休老爷爷旅游为了满足的需求是等内容,欢迎下载使用。
 
 
 
 
 
 
 
 


