


2022年高考物理带电粒子在复合场中的运动练习
展开
这是一份2022年高考物理带电粒子在复合场中的运动练习,共6页。试卷主要包含了选择题,论述等内容,欢迎下载使用。
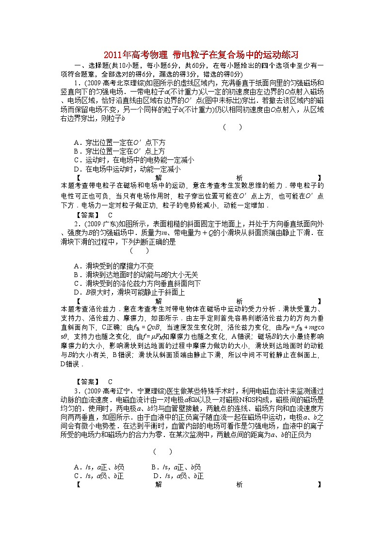
1.(2009·高考北京理综)如图所示的虚线区域内,充满垂直于纸面向里的匀强磁场和竖直向下的匀强电场.一带电粒子a(不计重力)以一定的初速度由左边界的O点射入磁场、电场区域,恰好沿直线由区域右边界的O′点(图中未标出)穿出.若撤去该区域内的磁场而保留电场不变,另一个同样的粒子b(不计重力)仍以相同初速度由O点射入,从区域右边界穿出,则粒子b( )
A.穿出位置一定在O′点下方
B.穿出位置一定在O′点上方
C.运动时,在电场中的电势能一定减小
D.在电场中运动时,动能一定减小
【解析】 本题考查带电粒子在磁场和电场中的运动,意在考查考生发散思维的能力.带电粒子的电性可正也可负,当只有电场作用时,粒子穿出位置可能在O′点上方,也可能在O′点下方.电场力一定对粒子做正功,粒子的电势能减小,动能一定增加.
【答案】 C
2.(2009·广东)如图所示,表面粗糙的斜面固定于地面上,并处于方向垂直纸面向外、强度为B的匀强磁场中.质量为m、带电量为+Q的小滑块从斜面顶端由静止下滑.在滑块下滑的过程中,下列判断正确的是( )
A.滑块受到的摩擦力不变
B.滑块到达地面时的动能与B的大小无关
C.滑块受到的洛伦兹力方向垂直斜面向下
D.B很大时,滑块可能静止于斜面上
【解析】 本题考查洛伦兹力.意在考查考生对带电物体在磁场中运动的受力分析.滑块受重力、支持力、洛伦兹力、摩擦力,如图所示.由左手定则首先容易判断洛伦兹力的方向为垂直斜面向下,C正确;由f洛=QvB,当速度发生变化时,洛伦兹力变化,由FN=f洛+mgcsθ,支持力也随之变化,由f=μFN知摩擦力也随之变化,A错误;磁场B的大小最终影响摩擦力的大小,影响滑块到达地面的过程中摩擦力做功的大小,滑块到达地面时的动能与B的大小有关,B错误;滑块从斜面顶端由静止下滑,所以中间不可能静止在斜面上,D错误.
【答案】 C
3.(2009·高考辽宁、宁夏理综)医生做某些特殊手术时,利用电磁血流计来监测通过动脉的血流速度.电磁血流计由一对电极a和b以及一对磁极N和S构成,磁极间的磁场是均匀的.使用时,两电极a、b均与血管壁接触,两触点的连线、磁场方向和血流速度方向两两垂直,如图所示.由于血液中的正负离子随血流一起在磁场中运动,电极a、b之间会有微小电势差.在达到平衡时,血管内部的电场可看作是匀强电场,血液中的离子所受的电场力和磁场力的合力为零.在某次监测中,两触点间的距离为a、b的正负为( )
A./s,a正、b负 B./s,a正、b负
C./s,a负、b正 D./s,a负、b正
【解析】 本题考查带电粒子在复合场中的运动、磁流体发电机、左手定则等知识点,意在考查考生对带电粒子在复合场中的运动、力的平衡、左手定则的综合运用能力.根据左手定则,可知a正b负,所以CD错误;因为离子在场中所受合力为零,Bqv=eq \f(U,d)q,所以v=eq \f(U,Bd)=/s,A正确B错误.
【答案】 A
4.(2009·高考广东卷)如图是质谱仪的工作原理示意图.带电粒子被加速电场加速后,进入速度选择器.速度选择器内相互正交的匀强磁场和匀强电场的强度分别为B和E.平板S上有可让粒子通过的狭缝P和记录粒子位置的胶片A1A2.平板S下方有强度为B0的匀强磁场.下列表述正确的是( )
A.质谱仪是分析同位素的重要工具
B.速度选择器中的磁场方向垂直纸面向外
C.能通过狭缝P的带电粒子的速率等于E/B
D.粒子打在胶片上的位置越靠近狭缝P,粒子的比荷越小
【解析】 本题考查质谱仪的工作原理,意在考查考生分析带电粒子在电场、磁场中的受力和运动的能力.粒子先在电场中加速,进入速度选择器做匀速直线运动,最后进入磁场做匀速圆周运动.在速度选择器中受力平衡:Eq=qvB得v=E/B,方向由左手定则可知磁场方向垂直纸面向外,BC正确;进入磁场后,洛伦兹力提供向心力,qvB0=eq \f(mv2,R)得,R=eq \f(mv,qB0),所以比荷不同的粒子偏转半径不一样,所以,A正确;D错误.
【答案】 ABC
5.(2009·江西重点中学联考)如图所示,从离子源发射出的正离子,经加速电压U加速后进入相互垂直的电场(E方向竖直向上)和磁场(B方向垂直纸面向外)中,发现离子向上偏转.要使此离子沿直线通过电磁场,需要( )
A.增加E,减小B B.增加E,减小U
C.适当增加U D.适当减小E
【解析】 离子所受的电场力F=qE,洛伦兹力f=qvB,qU=eq \f(1,2)mv2,离子向上偏转,电场力大于洛伦兹力,故要使离子沿直线运动,可以适当增加U,增加速度,洛伦兹力增大,C正确;也可适当减小E,电场力减小,D正确.
【答案】 CD
6.(2009·武昌区调研)回旋加速器是用来加速带电粒子的装置,如图所示,它的核心部分是两个D形金属盒,两盒相距很近,连接好高频交流电源后,两盒间的窄缝中形成匀强电场,使带电粒子每次通过窄缝都能得到加速.两盒放在匀强磁场中,磁场方向垂直盒面向下,带电粒子在磁场中做圆周运动,通过两盒间的窄缝时反复被加速,直到达到最大圆周半径时通过特殊装置被引出,如果用同一回旋加速器分别加速氚核(eq \\al(3,1)H)和α粒子(eq \\al(4,2)He),比较它们所需的高频交流电源的周期和获得的最大动能的大小,下列说法正确的是( )
A.加速氚核的交流电源的周期较大;氚核获得的最大动能较大
B.加速氚核的交流电源的周期较大;氚核获得的最大动能较小
C.加速氚核的交流电源的周期较小;氚核获得的最大动能较小
D.加速氚核的交流电源的周期较小;氚核获得的最大动能较大
【解析】 考查回旋加速器相关知识.对于粒子在匀强磁场中的运动,由R=eq \f(mv,qB)可知,随着粒子速度的增大,粒子的运动半径也逐渐增大,设氚核的质量为3m,电荷量为e,在窄缝间被加速的次数为a,则由eq \f(1,2)3mv2=aeU和R=eq \f(3mv,eB)(其中R为氚核在D形盒中运动的最大圆周半径)可得,a=eq \f(eB2R2,6mU),同理,若α粒子在D形盒中被加速的次数为b,则b=eq \f(eB2R2,4mU),故ab=23,故氚核的加速次数少于α粒子的加速次数,获得的动能较少;由T=eq \f(2πm,qB)可知,T与eq \f(m,q)成正比,故加速氚核的交流电源的周期较大,获得的动能较小,B正确.
【答案】 B
7.(2010·天津五校联考)如图所示,相距为d的两平行金属板水平放置,开始开关S1和S2均闭合使平行板电容器带电.板间存在垂直纸面向里的匀强磁场.一个带电粒子恰能以水平速度v向右匀速通过两板间.在以下方法中,有可能使带电粒子仍能匀速通过两板的是(不考虑带电粒子所受重力)( )
A.保持S1和S2均闭合,减小两板间距离,同时减小粒子射入的速率
B.保持S1和S2均闭合,将R1、R3均调大一些,同时减小板间的磁感应强度
C.把开关S2断开,增大两板间的距离,同时减小板间的磁感应强度
D.把开关S1断开,增大板间的磁感应强度,同时减小粒子入射的速率
【解析】 带电粒子恰能以水平速度v向右匀速通过两板间,说明电场力与洛伦兹力平衡.保持S1和S2均闭合,两板之间电压不变,减小两板间距离,由E=U/d可知两板之间的电场强度E增大,带电粒子所受电场力增大,减小粒子射入的速率,洛伦兹力减小,电场力与洛伦兹力不平衡,粒子不能够匀速通过两板,选项A错误;保持S1和S2均闭合,将R3调大一些,不影响两板之间电压,将R1调大一些,减小了两板之间电压,带电粒子所受电场力减小,同时减小板间的磁感应强度,带电粒子所受洛伦兹力减小,有可能使带电粒子仍能匀速通过两板,选项B正确;把开关S2断开,平等板电容器极板上带电荷量不变,增大两板间的距离,两板之间的电场强度不变,带电粒子所受电场力不变,同时减小板间的磁感应强度,洛伦兹力减小,电场力与洛伦兹力不平衡,粒子不能够匀速通过两板,选项C错误;把开关S1断开,带电的平行板电容器放电,带电粒子所受电场力消失,增大板间的磁感应强度,同时减小粒子入射的速率,不能使带电粒子匀速通过两板,选项D错误.
【答案】 B
8.如图所示,某空间存在正交的匀强磁场和匀强电场,电场方向水平向右,磁场方向垂直于纸面向里,一个带电微粒由a点进入电磁场并刚好能沿ab直线向上运动,下列说法正确的是( )
A.微粒一定带负电
B.微粒动能一定减小
C.微粒的电势能一定增加
D.微粒的机械能一定增加
【解析】 根据做直线运动的条件和受力情况可知,微粒一定带负电,且做匀速直线运动,A对B错.由于电场力向左对微粒做正功,电势能一定减小,C错.由能量守恒可知电势能减小,机械能一定增加,D正确.
【答案】 AD
9.如图所示,质量为m、电荷量为q的微粒,在竖直向下的匀强电场、水平指向纸内的匀强磁场以及重力的共同作用下做匀速圆周运动,下列说法中正确的是( )
A.该微粒带负电,电荷量q=mg/E
B.若该微粒在运动中突然分成比荷相同的两个粒子,分裂后只要速度不为零且速度方向仍与磁场方向垂直,它们均做匀速圆周运动
C.如果分裂后,它们的比荷相同,而速率不同,那么它们运动的轨道半径一定不同
D.只要一分裂,不论它们的比荷如何,它们都不可能再做匀速圆周运动
【解析】 微粒在竖直向下的匀强电场、水平指向纸内的匀强磁场以及重力场的共同作用下做匀速圆周运动,洛伦兹力提供向心力,必有重力与电场力为平衡力,则q=mg/E,得q/m=g/E,Eq的方向向上,与电场的方向相反,故该微粒带负电;若该微粒在运动中突然分成比荷相同的两个粒子,则q=q1+q2,m=m1+m2,mv=m1v1+m2v2,只有粒子分裂后的比荷与分裂前的比荷相同,才能做匀速圆周运动,此时r=eq \f(mv,Bq),半径一定不同.
【答案】 AC
10.狄拉克曾经预言,自然界应该存在只有一个磁极的磁单极子,其周围磁感线呈均匀辐射状分布(如图甲所示),距离它r处的磁感应强度大小为B=eq \f(k,r2)(k为常数),其磁场分布与负点电荷Q的电场(如图乙所示)分布相似.现假设磁单极子S和负点电荷Q均固定,有带电小球分别在S极和Q附近做匀速圆周运动.则关于小球做匀速圆周运动的判断正确的是
( )
A.若小球带正电,其运动轨迹平面可在S的正上方,如图甲所示
B.若小球带正电,其运动轨迹平面可在Q的正下方,如图乙所示
C.若小球带负电,其运动轨迹平面可在S的正上方,如图甲所示
D.若小球带负电,其运动轨迹平面可在Q的正下方,如图乙所示
【解析】 如图甲所示,在磁单极子上方平面内的小球,受到垂直磁感线斜向上的洛伦兹力(正电荷逆时针绕向,负电荷顺时针绕向都可使洛伦兹力斜向上)和重力的作用,合力提供向心力,故A、C选项正确;在负点电荷下方的平面,带正电小球受到沿电场线方向斜向上的电场力,可以做圆周运动,但带负电小球受到与电场线方向相反斜向下的电场的作用,不能做圆周运动,所以B项正确D错误.
【答案】 ABC
二、论述、计算题(本题共3小题,共40分,解答时应写出必要的文字说明、计算公式和重要的演算步骤,只写出最后答案不得分,有数值计算的题,答案中必须明确数值和单位)11.(2009·辽宁、宁夏理综)如图所示,在第一象限有一匀强电场,场强大小为E,方向与y轴平行;在x轴下方有一匀强磁场,磁场方向与纸面垂直.一质量为m、电荷量为-q(q>0)的粒子以平行于x轴的速度从y轴上的P点处射入电场,在x轴上的Q点处进入磁场,并从坐标原点O离开磁场.粒子在磁场中的运动轨迹与y轴交于M点.已知OP=l,OQ=2eq \r(3)l.不计重力.求:
(1)M点与坐标原点O间的距离;
(2)粒子从P点运动到M点所用的时间.
【解析】
(1)带电粒子在电场中做类平抛运动,沿y轴负方向上做初速度为零的匀加速运动,设加速度的大小为a;在x轴正方向上做匀速直线运动,设速度为v0;粒子从P点运动到Q点所用的时间为t1,进入磁场时速度方向与x轴正方向的夹角为θ,则
a=eq \f(qE,m) ①
t1=eq \r(\f(2y0,a)) ②
v0=eq \f(x0,t1) ③
其中x0=2eq \r(3)l,y0=l.又有
tanθ=eq \f(at1,v0) ④
联立②③④式,得
θ=30° ⑤
因为M、O、Q点在圆周上,∠MOQ=90°,所以MQ为直径.从图中的几何关系可知,
R=2eq \r(3)l ⑥
MO=6l ⑦
(2)设粒子在磁场中运动的速度为v,从Q到M点运动的时间为t2,则有
v=eq \f(v0,csθ) ⑧
t2=eq \f(πR,v) ⑨
带电粒子自P点出发到M点所用的时间t为
t=t1+t2 ⑩
联立①②③⑤⑥⑧⑨⑩式,并代入数据得
t=(eq \f(\r(3),2)π+1)eq \r(\f(2ml,qE)).
12.(2009·高考重庆理综)如图,离子源A产生的初速度为零、带电荷量均为e、质量不同的正离子被电压为U0的加速电场加速后匀速通过准直管,垂直射入匀强偏转电场,偏转后通过极板HM上的小孔S离开电场,经过一段匀速直线运动,垂直于边界MN进入磁感应强度为B的匀强磁场.已知HO=d,HS=2d,∠MNQ=90°.(忽略离子所受重力)
(1)求偏转电场场强E0的大小以及HM与MN的夹角φ;
(2)求质量为4m的离子在磁场中做圆周运动的半径;
(3)若质量为4m的离子垂直打在NQ的中点S1处,质量为16m的离子打在S2处,S1和S2之间的距离以及能打在NQ上的正离子的质量范围.
【解析】 (1)由
eq \b\lc\{\rc\ (\a\vs4\al\c1(eU0=\f(1,2)mv\\al(2,1)-0,F=eE0=ma,2d=v1t,d=\f(1,2)at2))
得E0=U0/d
由tanφ=eq \f(v1,at)
得φ=45°
(2)由eq \b\lc\{\rc\ (\a\vs4\al\c1(v=\r(v\\al(2,1)+v\\al(2,⊥))=\r(v\\al(2,1)+(at)2),evB=m\f(v2,R)))
得R=2eq \r(\f(mU0,eB2))
将4m代入上式得质量为4m的离子在磁场中做圆周运动的半径为4eq \r(\f(mU0,eB2))
(3)将4m和16m代入R,得R1、R2,
由S=eq \r(R\\al(2,2)-(R2-R1)2)-R1,
将R1、R2代入得S=4(eq \r(3)-1)eq \r(\f(mU0,eB2))
由R′2=(2R1)2+(R′-R1)2 得R′=eq \f(5,2)R1
由eq \f(1,2)R1
相关试卷
这是一份高考物理模型专题突破模型24带电粒子在复合场中的运动,共55页。
这是一份带电粒子在复合场、组合场中的运动--2024年新高考物理压轴题专项训练,文件包含带电粒子在复合场组合场中的运动解析版pdf、带电粒子在复合场组合场中的运动学生版pdf等2份试卷配套教学资源,其中试卷共53页, 欢迎下载使用。
这是一份训练08 带电粒子在复合场中的运动-高考物理压轴题冲刺训练,文件包含8带电粒子在复合场中的运动原卷版docx、8带电粒子在复合场中的运动解析版docx等2份试卷配套教学资源,其中试卷共50页, 欢迎下载使用。
