


2022年高考数学一轮复习讲义统计教案
展开
这是一份2022年高考数学一轮复习讲义统计教案,共7页。教案主要包含了本讲主要内容,典型例题,本章测试等内容,欢迎下载使用。
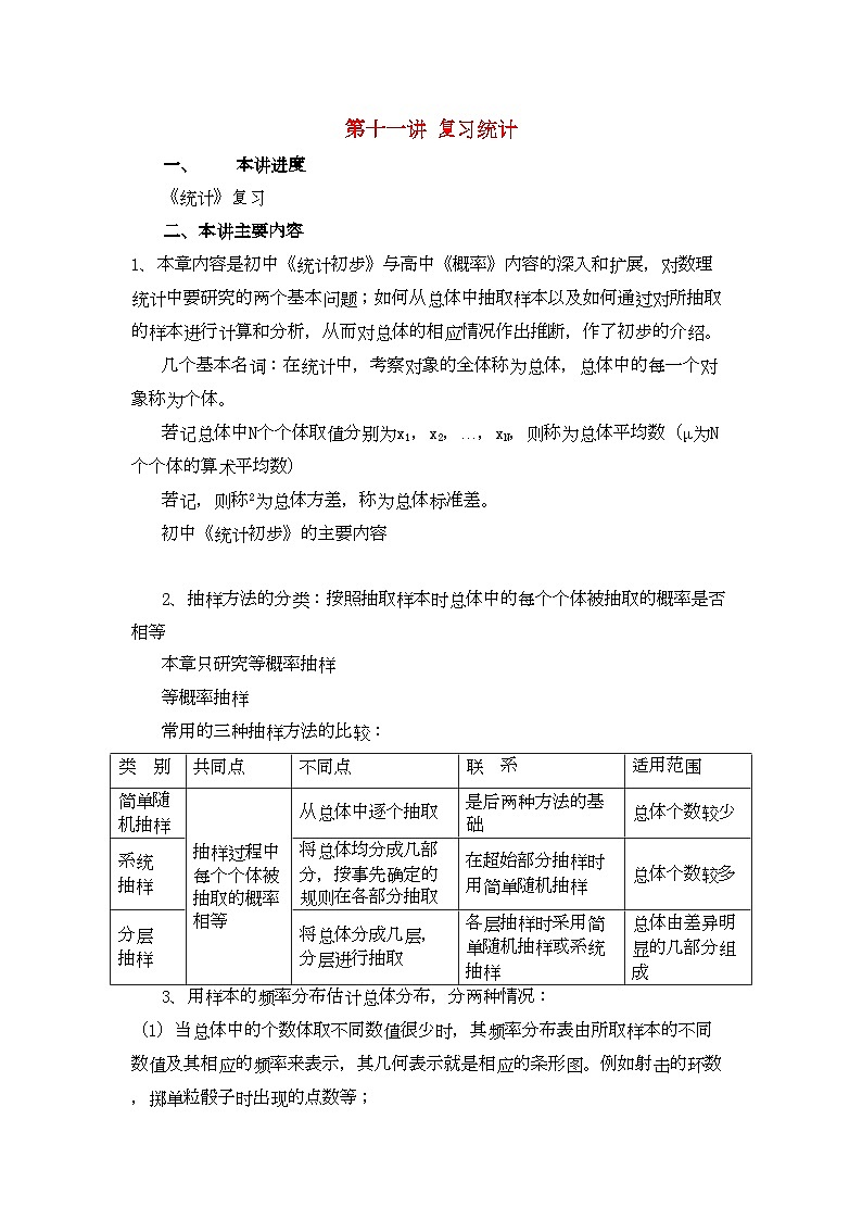
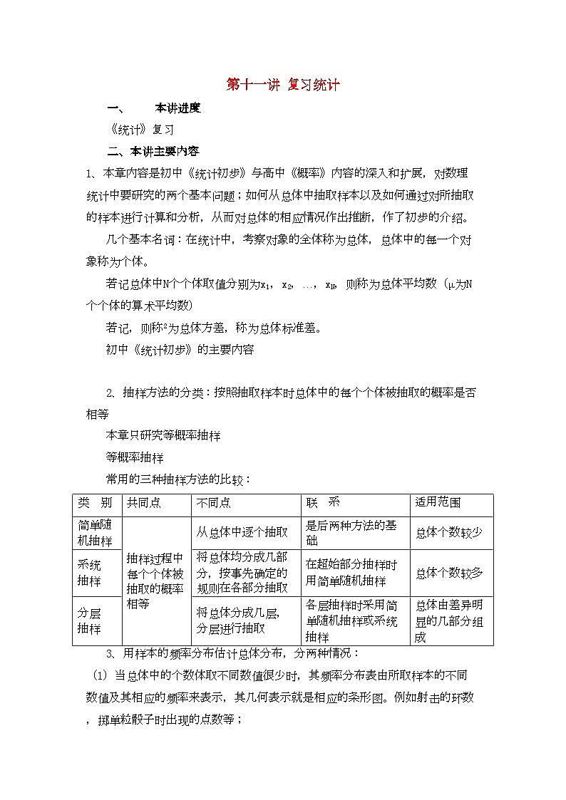
《统计》复习
二、本讲主要内容
1、本章内容是初中《统计初步》与高中《概率》内容的深入和扩展,对数理统计中要研究的两个基本问题;如何从总体中抽取样本以及如何通过对所抽取的样本进行计算和分析,从而对总体的相应情况作出推断,作了初步的介绍。
几个基本名词:在统计中,考察对象的全体称为总体,总体中的每一个对象称为个体。
若记总体中N个个体取值分别为x1,x2,…,xN,则称为总体平均数(μ为N个个体的算术平均数)
若记,则称2为总体方差,称为总体标准差。
初中《统计初步》的主要内容
2、抽样方法的分类:按照抽取样本时总体中的每个个体被抽取的概率是否相等
本章只研究等概率抽样
等概率抽样
常用的三种抽样方法的比较:
3、用样本的频率分布估计总体分布,分两种情况:
(1)当总体中的个数体取不同数值很少时,其频率分布表由所取样本的不同数值及其相应的频率来表示,其几何表示就是相应的条形图。例如射击的环数,掷单粒骰子时出现的点数等;
(2)当总体中的个体取不同值较多甚至无限时,此时需要对样本数据进行整理,其频率分布表列出的是在各个不同区间内取值的频率,相应的直方图是用图形面积的大小来表示在各个区间内取值的频率。
画第二种情况频率分布图的步骤是:
计算最大值与最小值的差;
决定组距与组数;
决定分点,通常使分点比数据多一位小数,并且把第一小组的起点稍微减小一点;
④列出频率分布表;
⑤画出频率分布直方图
频率分布将随着样本容量的增大而更加接近总体分布,当样本容量无限增大且分组的组距无限缩小时,频率分布直方图就会演变成一条光滑曲线——反映总体分布的概率密度曲线。正因为频率分布与相应的总体分布的关系,通常是从总体中抽取一个样本,用样本的频率分布去估计相应的总体分布。
4、概率密度曲线是某一函数的图象,其中最重要最常见的是正态分布函数。
正态分布函数的解析式:,x∈(-∞,+∞),其中μ,(>0)分别表示总体的平均数与标准差,可简记为x~N(μ,2)。此时曲线称为正态曲线:
当μ=0,=1时,称为标准正态分布,简记为x~N(0,1),分布密度函数用(x)表示,即,-∞2=1>3
C、3>2>1>1 D、3>2=1>1
9、如图是正态分布N(0,1)的正态曲线图,下面4个式子中,能表示图中阴影部分面积的个数为:
①-(-a)②(-a)
③(a)-④[(a)-(-a)]
A、1个 B、2个 C、3个 D、4个
10、利用随机抽样从含有12个个体的总体中抽取一个容量为4的样本,设个体a被抽到的概率为P1,个体a没有在第二次抽到的概率为P2,则P1与P2的大小关系是:
A、P1>P2 B、P1=P2 C、P10,-∞1,则h(x2)g(x2)∴ g(x)在(1,+∞)上是减函数。
类 别
共同点
不同点
联 系
适用范围
简单随
机抽样
抽样过程中每个个体被抽取的概率相等
从总体中逐个抽取
是后两种方法的基础
总体个数较少
系统
抽样
将总体均分成几部分,按事先确定的规则在各部分抽取
在超始部分抽样时用简单随机抽样
总体个数较多
分层
抽样
将总体分成几层,分层进行抽取
各层抽样时采用简单随机抽样或系统抽样
总体由差异明显的几部分组成
组距
(10,20)
(20,30)
(30,40)
(40,50)
(50.60)
(60,70)
频数
2
3
4
5
4
2
xi’
-1
0
1
2
yi’
0
0
1
4
相关教案
这是一份新高考数学一轮复习教案第10章第6节 概率与统计的综合问题(含解析),共15页。
这是一份新高考数学一轮复习讲义+分层练习 9.3《变量间的相关关系与统计案例》教案 (2份打包,原卷版+教师版),文件包含新高考数学一轮复习讲义+分层练习93《变量间的相关关系与统计案例》教案原卷版doc、新高考数学一轮复习讲义+分层练习93《变量间的相关关系与统计案例》教案原卷版pdf、新高考数学一轮复习讲义+分层练习93《变量间的相关关系与统计案例》教案教师版doc、新高考数学一轮复习讲义+分层练习93《变量间的相关关系与统计案例》教案教师版pdf等4份教案配套教学资源,其中教案共85页, 欢迎下载使用。
这是一份新高考数学一轮复习精品教案第32讲 概率与统计综合问题(含解析),共30页。
