- 第二部分人文地理 第十二单元产业区位因素 第53课时 工业区位因素(课件+讲义)-2025年高考地理一轮复习 课件 0 次下载
- 第二部分人文地理 第十二单元产业区位因素 第54课时 工业区位因素的变化(课件+讲义)-2025年高考地理一轮复习 课件 0 次下载
- 第二部分人文地理 第十四单元环境与发展 第58课时 人类面临的主要环境问题(课件+讲义)-2025年高考地理一轮复习 课件 0 次下载
- 第二部分人文地理 第十四单元环境与发展 第59课时 走向人地协调——可持续发展(课件+讲义)-2025年高考地理一轮复习 课件 0 次下载
- 第二部分人文地理 第十四单元环境与发展 第60课时 推动区域协调发展(课件+讲义)-2025年高考地理一轮复习 课件 0 次下载
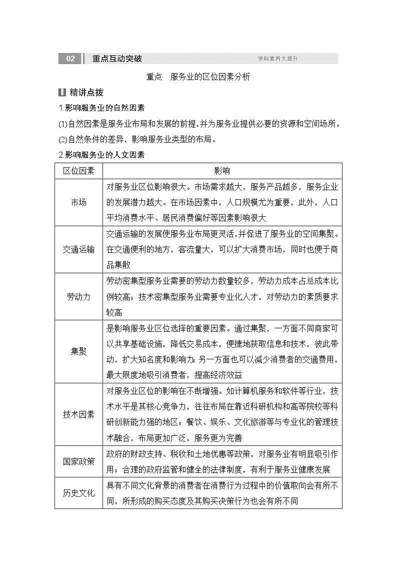
第二部分人文地理 第十二单元产业区位因素 第55课时 服务业区位因素及其变化(课件+讲义)-2025年高考地理一轮复习
展开1.通过案例,说明影响服务业区位选择的主要因素。2.能够结合图文材料,说明服务业区位因素的变化对服务业区位选择的影响。3.能够结合当地案例,分析服务业的区位选择及其具体原因。
课程标准:结合实例,说明服务业的区位因素。
Tu bia zi zhu tian hui
一、服务业区位因素1.概念:为社会______和______服务的产业。
广义的服务业:指不直接从事物质生产的所有经济活动,即第三产业。狭义的服务业:指为个人或企业提供各类服务的行业。现代服务业:是针对传统服务业而言的,指以现代科学技术特别是信息网络技术为主要支撑,建立在新的商业模式、服务方式和管理方法基础上的服务产业。
不同类型的服务业对交通运输条件的要求存在差异
生产性服务业如物流业,要靠近高速公路、机场、港口等布局,主要考虑到方便货物运输;生活性服务业如零售业、餐饮业,一般位于十字路口或街道两旁,主要考虑到客户可以方便快捷到达。
3.商业性服务业的区位因素(1)自然因素:影响较小,旅游业除外。(2)人文因素
4.非商业性的公共服务业的区位因素(1)区位因素主要考虑被服务对象的需求与______。(2)区位选择原则:______化。二、服务业区位因素的变化1.现代服务业的变化(1)新兴的服务行业不断涌现,如软件服务、现代金融、健康养老等。(2)传统服务业结合__________不断改造和提升、融合与分化。
2.现代服务业区位因素的变化(1)__________ 技术:成为影响现代服务业区位选择的主要因素。(2)通信、______、科学技术、劳动力素质,以及政策法规、__________等都成为影响现代服务业的重要因素。
zhng dian hu dng tu p
1.影响服务业的自然因素(1)自然因素是服务业布局和发展的前提,并为服务业提供必要的资源和空间场所。(2)自然条件的差异,影响服务业类型的布局。
2.影响服务业的人文因素
3.服务业区位因素的变化及对服务业的影响
[典例] (2021·湖南卷)夜市指夜间摊贩沿街经营的场所,是城市夜间经济的重要组成部分。河南省开封市夜市历史悠久,数量众多,已经成为城市的特色名片。夜市经营时间主要考虑对周边交通及居民等的影响。右图示意开封市河大东门、东苑和鼓楼夜市摊贩的日常作息时间。据此完成(1)~(3)题。
(1)调查发现,开封夜市摊贩一般具有“短距离流动”的特征,主要考虑( )A.个人喜好 B.人流量多少C.照顾家庭 D.经营便利(2)大量摊贩经营活动集聚于夜市,可以( )①扩大服务范围 ②降低摊位租金 ③便于集中管理 ④减少经营竞争A.①② B.①③ C.②④ D.③④(3)从夜市摊贩日常作息时间可以推测( )A.河大东门夜市靠近主干道B.东苑夜市距离居民点近C.鼓楼夜市位于城市中心D.三个夜市均管理严格规范
答案 (1)D (2)B (3)C
(2024·浙江嘉兴模拟)“社区团购”是一种以社区为单位,由宝妈或店主为团长,借助微信群或小程序等组织社区居民拼团支付、商品交付的销售模式。下图为“社区团购”流程示意图。据此完成1~2题。
1.“社区团购”体现的地域联系为( )①投入—产出联系 ②生产协作联系 ③商贸联系 ④科技与信息联系A.①② B.③④ C.①④ D.②③解析 读图可知,“社区团购”借助互联网和现代化的通信手段,促使商品收购、调运和出售等,体现了商贸联系、科技与信息联系,③④正确。该销售模式中并不存在商品的生产,未体现投入—产出联系和生产协作联系,①②错误。故选B。
2.与传统电商销售模式相比,“社区团购”的优点有( )①成本更低 ②市场范围更广 ③产品种类更多 ④准入门槛更低A.①② B.③④ C.①④ D.②③解析 与传统电商销售模式相比,“社区团购”的服务范围集中于社区,其市场范围更小,产品种类比传统电商销售模式更少,②③错误。该销售模式以社区为单位,集体发货,节省物流成本,其成本更低;由材料“由宝妈或店主为团长,借助微信群或小程序等组织社区居民拼团支付”可知,其准入门槛更低,有利于该模式的推广应用,①④正确。故选C。
ke tang gng gu jing lian
(2024·广东深圳调研)高级生产性服务是指中心城市的证券公司、会计师事务所、律师事务所等为企业提供的服务。下图表示我国主要服务性城市为我国500家创新型上市公司提供服务的分布情况。据此完成1~2题。
1.创新型上市公司优先选择同城的高级生产性服务企业进行合作,主要考虑( )A.空间邻近的便利性 B.服务职能的差异性C.服务范围的封闭性 D.服务对象的排斥性解析 创新型上市公司优先选择同城的高级生产性服务企业进行合作,主要考虑同城服务商有更加便利的距离优势,A正确;不同城市服务商的职能没有明显差异,B错误;从图中可以看出,大部分省会城市都是对外服务大于本市服务,说明其服务范围没有封闭性,C错误;材料中没有信息表明服务对象的排斥性,同一公司可以为多家公司提供类似的服务,D错误。故选A。
2.深圳与广州地理位置邻近,但与广州的联系强度远小于与北京、上海的联系强度,体现了深圳上市公司选择高级生产性服务时遵循( )A.距离递减原则 B.市场最优原则C.等级优先原则 D.交通最优原则解析 深圳与广州地理位置邻近,但与广州的联系强度远小于与北京、上海的联系强度,体现了深圳上市公司选择高级生产性服务时对于北京和上海提供的服务满意度和需求度更高,说明北京、上海比起其他城市,包括深圳本市可以提供更高级的专业性服务,即等级更高,C正确;舍近求远不符合距离递减原则、市场最优原则和交通最优原则,A、B、D错误。故选C。
A公司是一家国内知名食品企业,拥有3家加工工厂,供应100多种产品,销售网络覆盖全国,其中京津冀区域是其主要的销售市场。近年来,随着京津冀区域市场的扩张,大商场和连锁超市作为主要客户在不断增加。为了适应市场的变化,公司决定通过建立京津冀区域配送中心替代原来“一对多”工厂直发客户的物流配送模式,先由工厂整车将产品运输至配送中心,再由配送中心按照客户需求配送到商场和超市。下图为“A公司物流模式对比图”。据此完成3~5题。
3.该公司建立京津冀区域配送中心会选择在( )A.天津 B.北京C.石家庄 D.唐山解析 读材料可知,配送中心需接近消费市场(大商场和连锁超市),北京消费市场更广阔,且交通通达度高,便于商品运输到河北和天津,选B。
4.为了降低成本,该配送中心在城市内选址时应主要考虑( )①配送中心附近商超数量 ②场地租赁费 ③交通便利程度 ④工厂到配送中心的距离A.①② B.①③ C.②④ D.②③解析 配送中心对交通便利程度要求高,且配送中心占地面积大,场地租赁费对其影响较大,故需考虑②③;客户分散,不仅仅局限于配送中心附近的商超,①错;工厂到配送中心的距离对运输成本影响小,④错。故选D。
5.相比于“一对多”的直发配送模式,区域配送中心的建立有利于满足客户( )A.量大且稳定的产品需求B.分布较集中,配送方便C.需求频次小且种类单一D.对送货的时效性要求高解析 配送方式的变化并不影响产品需求,A错;客户分布分散,B错;客户需求的产品种类并不单一,C错;客户对送货的时效性要求高,区域配送中心减少了配送次数,提高了配送效率,D对。
6.(2023·山东卷)阅读图文资料,完成要求。M乡位于我国西南山区,其集镇区由上下两片区组成(图1)。上片区主要为居住区,居民多从事农业活动;下片区为乡政府所在地,居民主要从事联系松散的非农业活动,图2示意下片区居民主要收入来源。历史上的茶马古道从下片区内的河流一级阶地经过。
有人建议将现有汽修厂升级为公路驿站。从服务业发展的角度,对升级的方向进行概括,并提出相应的具体措施。(6分)答案 方向:扩大经营规模、增加服务种类。具体为:和汽车销售结合建设4S店,提高维修工人的素质,提升汽修厂的维修技术和服务水平;扩大汽修的店面规模和数量,增加服务的种类,如:超市、餐饮、住宿等服务功能;推广销售当地农产品和砂石等矿产品,增加商贸活动,助力当地经济发展;推介以茶马古道为主题的旅游活动。
第二部分人文地理 第十二单元产业区位因素 第52课时 农业区位因素的变化(课件+讲义)-2025年高考地理一轮复习: 这是一份第二部分人文地理 第十二单元产业区位因素 第52课时 农业区位因素的变化(课件+讲义)-2025年高考地理一轮复习,文件包含2025届高中地理一轮复习课件第二部分人文地理第十二单元产业区位因素第52课时农业区位因素的变化共32张pptpptx、2025届高中地理一轮复习讲义第二部分人文地理第十二单元产业区位因素第52课时农业区位因素的变化教师版doc、2025届高中地理一轮复习讲义第二部分人文地理第十二单元产业区位因素第52课时农业区位因素的变化学生版doc等3份课件配套教学资源,其中PPT共32页, 欢迎下载使用。
2025高考地理一轮总复习第2部分人文地理第10章产业区位因素第3讲服务业区位因素及其变化课件: 这是一份2025高考地理一轮总复习第2部分人文地理第10章产业区位因素第3讲服务业区位因素及其变化课件,共50页。PPT课件主要包含了研析课标·定目标,研清教材·固基础,居民消费偏好,工资水平,均衡化,服务对象,网络信息技术,劳动力,深化整合·提素能,研析典题等内容,欢迎下载使用。
备战2025届高考地理一轮总复习第2篇人文地理第10章产业区位因素课时规范练43服务业区位因素及其变化课件: 这是一份备战2025届高考地理一轮总复习第2篇人文地理第10章产业区位因素课时规范练43服务业区位因素及其变化课件,共22页。

