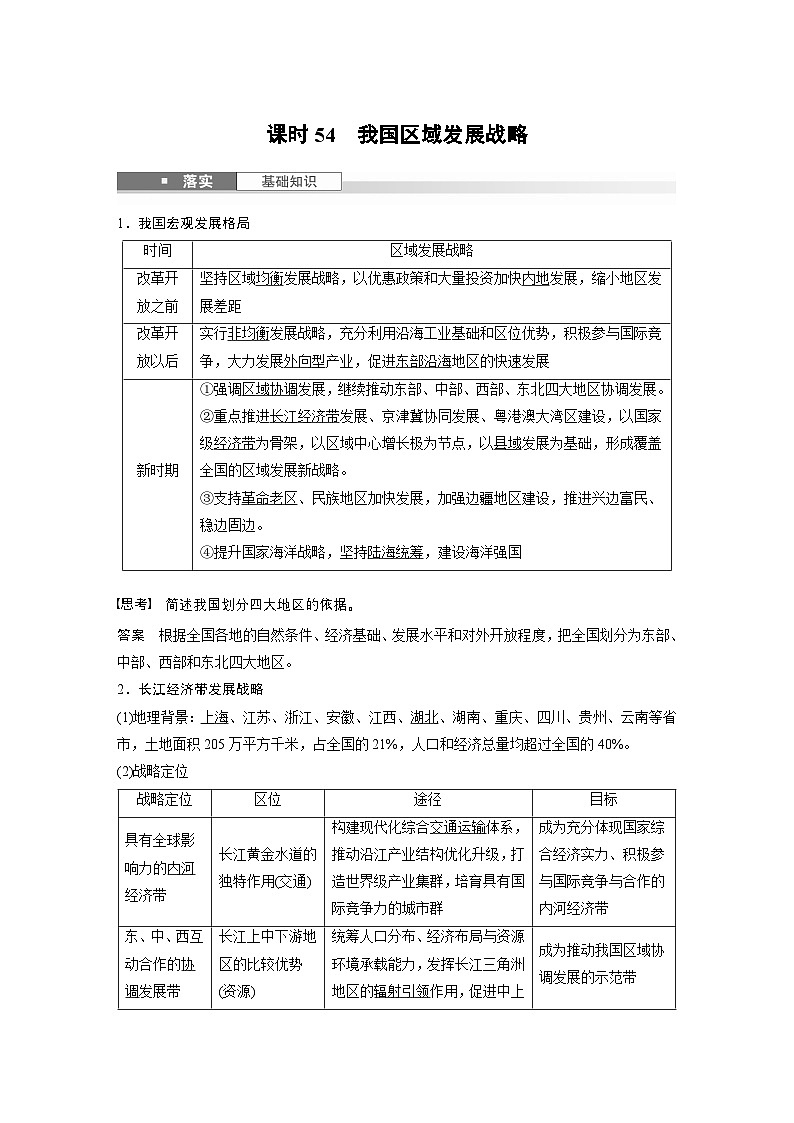
所属成套资源:2025高考地理大一轮复习课件+讲义+练习(湘教版)
第二部分 第四章 课时五4 我国区域发展战略(课件+讲练)-2025高考大一轮复习地理(湘教版)
展开
这是一份第二部分 第四章 课时五4 我国区域发展战略(课件+讲练)-2025高考大一轮复习地理(湘教版),文件包含第二部分第四章课时54我国区域发展战略pptx、第二部分第四章训练54我国区域发展战略练习练习docx、第二部分第四章课时54我国区域发展战略教师版docx、第二部分第四章课时54我国区域发展战略讲义docx等4份课件配套教学资源,其中PPT共46页, 欢迎下载使用。
思考 简述我国划分四大地区的依据。
答案 根据全国各地的自然条件、经济基础、发展水平和对外开放程度,把全国划分为东部、中部、西部和东北四大地区。
2.长江经济带发展战略(1)地理背景: 、江苏、浙江、安徽、江西、 、湖南、重庆、四川、贵州、云南等省市,土地面积205万平方千米,占全国的21%,人口和经济总量均超过全国的40%。
(3)长江经济带发展的空间格局
回归教材 读必修第二册教材第102页“活动”,说出影响长江经济带发展的限制性因素。
答案 环境污染严重;沿江交通基础设施不完善;产业同质化;上中下游之间经济联系薄弱;能源资源不足等。
3.京津冀协同发展战略(1)协同发展的必要性:区域总人口已超过1亿人、面临生态环境恶化、 失衡、区域与城乡发展差距不断扩大等突出问题。(2)协同发展的可行性:京津冀 、人缘相亲,地域一体、 ,历史渊源深厚、交往半径相宜。(3)战略定位①基本措施:三地推行“一张图”规划、“一盘棋”建设、“一体化”发展,建立__________协同机制、 联动机制、产业和科技创新协同机制。②战略重点:疏解北京 。
③京津冀地区协同发展中各自的定位
(4)目标①构建以首都为核心的 城市群,走出一条中国特色解决“ ”的道路。②使京津冀地区成为具有全国意义的 引擎和 示范区。
我国四大地区发展区位条件分析
(2021·天津地理)读图文材料,回答下列问题。(18分)“京津冀协同发展”是我国发展战略之一。京津冀交通一体化、生态环境保护、产业升级转移被确定为京津冀协同发展要率先取得突破的重点领域。北京的非首都功能向周边地区转移,天津市、河北省成为制造业的主要承接地。
(1)说明天津武清区承接北京先进制造业的优势条件。(6分)(2)图中所示区域内规划修建一条轻轨客运铁路。说明这一举措对促进京津冀交通一体化的意义。(6分)(3)历史上的天津因运河而兴,运河文化是天津地域文化之一。京津冀三地正在共同建设运河文化带,你认为天津市应当采取哪些措施,保护性开发运河文化遗产。(6分)
地理原理再现区域发展战略简述我国制定区域发展战略的目的。
答案 因地制宜,缩小区域发展差距,实现区域协同发展。
答案 (1)距北京近;有多条高速公路和铁路通过;生产成本低;工业基础雄厚;政策支持。(答出3点即可)(2)推动不同运输方式之间的联程联运(与京津地铁连接);完善京津冀交通运输网络(增加轨道交通的覆盖区域);节省交通出行时间。(3)挖掘运河沿岸的历史和民俗文化;在运河文化带建设中突出地域文化特色;整治沿河景观,保护生态环境;利用运河文化遗产发展旅游业等相关产业。
考向1 通过“长江经济带”考查“区域认知”(2024·四川德阳模拟)根据国家区域发展战略,长江经济带可划分为优化开发区域、重点开发区域、限制开发区域和禁止开发区域。读“长江经济带及部分主体功能区示意图”,完成1~2题。1.属于优化开发区域的是A.甲 B.乙 C.丙 D.丁
2.下列举措利于推动长江经济带协同发展的是①加快禁止开发区域的城镇化与工业化发展②增强自主创新能力,推动产业分散布局③发挥大城市的辐射和带动作用,加快发展中小城市和特色小城镇④坚持生态优先、绿色发展A.①② B.①④ C.③④ D.②③
考向2 通过“京津冀协同发展”考查“综合思维”(2023·河南开封模拟)北京市、天津市和河北省依据京津冀协同发展战略,强化各自的功能定位,各有侧重地推动要素流动。读“京津冀区域关联示意图”,完成3~4题。3.从区域协同发展的角度看,北京应着重发展的经济部门是A.机械制造 B.农副产品加工C.传统服务 D.现代文化创意
(2023·河南开封模拟)北京市、天津市和河北省依据京津冀协同发展战略,强化各自的功能定位,各有侧重地推动要素流动。读“京津冀区域关联示意图”,完成3~4题。4.京津冀协同发展,对区域的影响有A.分散首都核心功能,优化城市空间结构B.拓展城市发展空间,促进区域协调发展C.限制京津经济发展,加快河北经济增长D.促进区域经济发展,解决北京交通压力
(2024·江苏连云港模拟)2017年2月10日,国家发展和改革委员会、住房城乡建设部联合发布《北部湾城市群发展规划》,对北部湾城市群进行陆海统筹的主体功能区划分。右图示意北部湾城市群主体功能区分布。据此完成1~2题。1.作为优先开发区域和重点开发区域,广西壮族自治区北海市的主体功能是提供A.工业品和服务产品 B.大宗农产品C.优质生态产品 D.文化遗产等精神产品
(2024·江苏连云港模拟)2017年2月10日,国家发展和改革委员会、住房城乡建设部联合发布《北部湾城市群发展规划》,对北部湾城市群进行陆海统筹的主体功能区划分。右图示意北部湾城市群主体功能区分布。据此完成1~2题。2.M地划分为限制开发区域的依据是①人口密度较大 ②生态产品丰富 ③社会经济落后 ④生态环境脆弱A.①② B.②③ C.①③ D.②④
(2023·江苏如皋适应考)按照要素流动空间形态特征可将省际要素流动的空间模式分为以下四种(如图),其中“核”指的是省级行政区。京津冀协同发展战略中,北京市、天津市和河北省之间存在着明显的要素流动。据此完成3~4题。
3.京津冀一体化进程中,北京市与河北省之间的要素流动空间形态特征,更接近于A.极核交互型 B.领域渗透型C.溢出型 D.核心—边缘型
4.为了加速京津冀协同发展中的要素流动,需要A.推动各要素向北京、天津地区集中B.限制劳动力要素向乡村地区流动C.增加各要素流动的次级中心城市D.分散技术要素至周边中小型城镇
5.(2023·辽宁部分学校模拟)阅读材料,回答下列问题。(18分)超大城市群是城市发展到高级阶段的空间组织形态,具有强烈的虹吸效应和辐射引领作用。其中“虹吸效应”是指区域中心城市利用自身的资源优势,将弱势地区城市的人口、资源等吸纳到自己的圈子当中。长江经济带是我国功能最全、集聚辐射力最强与综合价值最高的区域,主要核心城市有上海、武汉、重庆等。推动长江经济带环境保护与经济高质量发展相协调,是实现长江经济带绿色发展的内在要求。右图为长江经济带示意图。
(1)从劳动力资源角度,简析虹吸效应对中小城市发展带来的不利影响。(6分)
答案 劳动力外流,面临劳动力不足状况;高素质人才减少,不利于创新发展;城市人口规模缩小,影响城镇化进程。
(2)在长三角城市群一体化背景下,上海对长三角城市群甚至长江流域发挥了重要的辐射作用,请说出具体表现。(6分)
答案 通过人口、商品、资本、信息的流动,对周边城市形成辐射带动作用,支持周边地区产业发展;通过现代化的交通运输网络,推动长三角都市圈的形成与发展,带动长三角地区的发展;对内利用黄金水道,带动长江经济带发展。
相关课件
这是一份第二部分 第四章 课时五2 交通运输方式和布局(课件+讲练)-2025高考大一轮复习地理(湘教版),文件包含第二部分第四章课时52交通运输方式和布局pptx、第二部分第四章训练52交通运输方式和布局练习练习docx、第二部分第四章课时52交通运输方式和布局教师版docx、第二部分第四章课时52交通运输方式和布局讲义docx等4份课件配套教学资源,其中PPT共60页, 欢迎下载使用。
这是一份第二部分 第四章 真题专练(课件+讲练)-2025高考大一轮复习地理(湘教版),文件包含第二部分第四章真题专练pptx、第二部分第四章真题专练教师版docx、第二部分第四章真题专练练习练习docx等3份课件配套教学资源,其中PPT共27页, 欢迎下载使用。
这是一份第二部分 第二章 课时四4 城乡区位(课件+讲练)-2025高考大一轮复习地理(湘教版),文件包含第二部分第二章课时44城乡区位pptx、第二部分第二章训练44城乡区位练习练习docx、第二部分第二章课时44城乡区位教师版docx、第二部分第二章课时44城乡区位讲义docx等4份课件配套教学资源,其中PPT共38页, 欢迎下载使用。

