所属成套资源:2025高考地理大一轮复习课件+讲义+练习(湘教版)
第二部分 第一章 课时四2 人口迁移(课件+讲练)-2025高考大一轮复习地理(湘教版)
展开
这是一份第二部分 第一章 课时四2 人口迁移(课件+讲练)-2025高考大一轮复习地理(湘教版),文件包含第二部分第一章课时42人口迁移pptx、第二部分第一章训练42人口迁移练习练习docx、第二部分第一章课时42人口迁移教师版docx、第二部分第一章课时42人口迁移讲义docx等4份课件配套教学资源,其中PPT共60页, 欢迎下载使用。
1.人口迁移及其影响因素(1)人口迁移:是人口移动的一种形式,是指人们变更 的空间流动行为。(2)人口迁移的两个重要属性
(3)分类:国际迁移和 。(4)影响人口迁移的因素①人口迁移的“推拉理论”
②影响人口迁移的因素早期的人口迁移:主要受 的影响。现代的人口迁移:主要受_____________的影响。
思考 说出当前发展中国家人口迁移的主要方向,并说明原因。
答案 由农村到城市。原因:城市化和劳动力由第一产业向第二、三产业转移。
2.国际人口迁移(1)影响因素:全球 经济形势的变化。(2)迁移特点
思考 写出两次世界大战前国际间的两次大规模人口迁移的方向及原因。
答案 ①15世纪到19世纪,地理大发现与新航线的开辟,欧洲人作为殖民者移居美洲与大洋洲;非洲人被作为奴隶贩卖到美洲。②19世纪到20世纪初,欧洲各国在自身人口增长(推力)和北美急需劳动力(拉力)的共同作用下,形成涌向美国及加拿大的移民潮。
3.我国人口迁移(1)历史上人口迁移的原因:主要有政治、经济、战争、灾害等方面。(2)当代人口迁移
户籍人口与常住人口(1)户籍人口:指我国公民依照《中华人民共和国户口登记条例》在其经常居住地的公安户籍管理机关登记常住户口的人,主要用于户籍行政管理。(2)常住人口:指经常在某行政区域内居住达半年及以上人口,既包括有户籍且实际居住的,也包括无户籍但实际居住的人口,反映的是实际居住人口的情况。(3)受落户政策等因素的影响,我国人口净迁出区常住人口低于户籍人口,而人口净迁入地区常住人口高于户籍人口。
1.影响人口迁移的因素(1)主要因素注:在诸多因素中,经济因素往往起主导作用,但在某种特定的时空条件下,任何一种因素都有可能成为人口迁移的决定性因素。
(2)人口迁移影响因素的分析思路①全面分析抓重点:影响某地人口迁移的因素不止一个,既要全面分析,又要抓住主要因素作重点分析。一般情况下,在现代社会中,社会经济因素是主要的、甚至是起决定性作用的因素。
2.人口迁移的影响(1)人口迁移对地理环境的影响
(2)人口迁移对年龄结构的影响对迁出地来说,大量青壮年劳动力的迁出,会使其青壮年人口比重下降,人口老龄化加重;对迁入地来说,大量青壮年劳动力的迁入,会使其青壮年比重上升,人口老龄化减轻。(3)人口迁移对城镇化的影响大量农村人口迁入城镇,为城镇注入了活力,促进了城镇经济的发展。随着人口规模的扩大,城镇的用地规模也不断扩大,城镇功能区布局也随之发生变化,郊区不断出现住宅小区,促进了郊区城镇化的进程。
(4)人口迁移对就业结构的影响伴随人口迁移,会增加对不同职业的需求。如学龄儿童迁移人口增多,则迁入地应增加或加强中、小、幼教师的师资力量。
(2023·山东地理)我国地级市一般由市辖区和其他县级行政区组成。图1示意我国某地级市2010年和2020年的常住人口数量。该市的常住人口变化状况在全国具有一定的代表性。据此完成1~3题。
1.图2示意四种人口流动情况,与该市2010~2020年情况相符的是
A.① B.② C.③ D.④
2.与该市的其他县级行政区相比,市辖区A.老年人口比重大 B.老年人口数量大C.劳动人口比重大 D.劳动人口平均年龄大3.具有类似常住人口变化状况的地级市,一般具有相似的A.经济规模 B.经济发展趋势 C.人口规模 D.人口职业构成
答案 1.______ 2.______ 3.______
人口迁移对地理环境的影响简述人口迁移对迁出地的影响。
答案 利:减轻了人口压力,缓解了人地矛盾;减轻了资源压力;加强了与外界的经济、文化交流;迁移者获得了更多的就业机会和更高的经济收入。弊:迁出地青壮年劳动力流失会使其青壮年人口比重下降,人口老龄化加重;人才外流,不利于经济发展。
考向1 通过“影响人口迁移的因素”考查“综合思维”近几年,我国许多省市为了经济高质量发展,出台许多政策,比如深圳不断放宽落户门槛,出台优惠政策吸引人才,深圳人口逐年增长,2019年深圳常住人口达到1 343.88万人。下图为“2015~2019年深圳常住人口统计图”。据此完成1~2题。1.与2015~2019年深圳常住人口增长原因无关的是A.优越的自然条件 B.发达的经济条件C.宽松的户籍管理 D.优惠的人才政策
近几年,我国许多省市为了经济高质量发展,出台许多政策,比如深圳不断放宽落户门槛,出台优惠政策吸引人才,深圳人口逐年增长,2019年深圳常住人口达到1 343.88万人。下图为“2015~2019年深圳常住人口统计图”。据此完成1~2题。2.图中2017~2019年,深圳常住人口增量减少的主要原因可能是A.空气质量恶化 B.产业结构升级C.交通条件恶化 D.台风灾害增多
考向2 通过“人口迁移的影响”考查“区域认知”(2024·广西北海模拟)下表为“七普”江苏省外来人口主要来源地及占比统计。据此完成3~5题。
3.甲省为A.黑 B.浙 C.湘 D.皖
(2024·广西北海模拟)下表为“七普”江苏省外来人口主要来源地及占比统计。据此完成3~5题。
4.江苏省外来人口中,来自豫、鲁两省的占比差异大,主要影响因素是A.交通联系 B.空间距离C.人口总量 D.产业活动
5.外来人口流入对江苏省的主要影响是A.促进土地开发 B.优化劳动力结构C.增加就业岗位 D.缩小区域差距
1.人口结构与人口问题(1)人口的年龄结构与人口问题人口的年龄结构是指各年龄段人口占总人口的比重。就目前而言,世界人口年龄结构存在的问题主要表现为人口年轻化和人口老龄化。
(2)人口的性别结构与人口问题人口的性别结构通常用“性别比”来衡量,即用100位女性对应的男性数量来衡量。它用来反映某一地区或国家人口的性别结构是否合理或协调。性别比失衡会造成婚姻、家庭和社会的不稳定,不利于社会经济的发展。国家应加大思想宣传教育,严禁非医学需要鉴别胎儿性别。(3)人口文化素质结构与人口问题
2.当前我国面临的人口问题及对策
(2024·陕西西安测评)至2020年4月1日,美国人口总数达到3.315亿人。下表示意1920年以来美国每十年人口增长率。据此完成1~3题。
1.由表中数据可推测美国人口的变化特征为A.增速一直变快B.1960年人口增长最快C.总量有增有减D.1931~1940年增长最慢
2.影响美国人口增长的主要因素有①出生率 ②移民 ③婚姻 ④宗教A.①② B.②③ C.①③ D.②④
3.21世纪以来美国人口增速减缓对美国发展造成的影响最可能的是A.资源环境承载力下降B.人口性别比失调C.劳动力严重不足D.产业结构发生变化
(2023·江苏连云港调研)2019年以来,江苏省各城市逐步放宽落户政策。下图为“江苏省2016~2021年常住人口自然增长率与人口机械增长率变化图”。据此完成4~6题。4.图示年份江苏省人口增长率最低的是A.2016年 B.2018年C.2020年 D.2021年
(2023·江苏连云港调研)2019年以来,江苏省各城市逐步放宽落户政策。下图为“江苏省2016~2021年常住人口自然增长率与人口机械增长率变化图”。据此完成4~6题。5.造成江苏省2016~2018年人口机械增长率变化的主要因素是A.产业结构 B.环境质量C.经济水平 D.落户政策
(2023·江苏连云港调研)2019年以来,江苏省各城市逐步放宽落户政策。右图为“江苏省2016~2021年常住人口自然增长率与人口机械增长率变化图”。据此完成4~6题。6.针对图示江苏省人口出现的问题,可采取的措施是①减轻养育负担 ②消除性别歧视 ③延迟退休年龄 ④提高教育水平A.①② B.①③ C.②④ D.③④
眼下的中国,“银发浪潮”扑面而来。武汉市2017年户籍总人口数为853.65万人,60岁以上人口数达178.85万人。目前当地老年人口主要选择三种养老方式,即居家养老、社区养老和机构养老(比例为90∶7∶3)。右图为“三种养老方式结构图”。读图完成7~8题。7.图中,正确表示武汉市养老方式结构的是A.① B.② C.③ D.④
眼下的中国,“银发浪潮”扑面而来。武汉市2017年户籍总人口数为853.65万人,60岁以上人口数达178.85万人。目前当地老年人口主要选择三种养老方式,即居家养老、社区养老和机构养老(比例为90∶7∶3)。下图为“三种养老方式结构图”。读图完成7~8题。8.未来几年,武汉市可能提出的人口政策是A.按照大步调整、分类推进等原则,延迟法定 退休年龄B.发展“银发”经济,开发适老化技术,培育 智慧养老新业态C.完善养老服务网络,构建以社区养老为主体的养老体系D.推进用人单位、私营企业提供幼儿托育、养老照护服务
人口迁移选择指数是指从一个地区向另外一个地区的实际迁移人数与期望迁移人数之比,指数越大,表明迁出地的人口向迁入地的迁移强度越大,反之越小。下图示意2005~2015年黑龙江省主要迁入省级行政区人口迁移选择指数变化。据此完成1~2题。1.2005~2015年,图示黑龙江省主要迁入省级行政区中A.北京市人口迁移选择指数呈上升趋势B.河北省人口迁移选择指数上升幅度最大C.山东省人口迁移选择指数在逐年下降D.辽宁省人口迁移选择指数下降幅度最小
人口迁移选择指数是指从一个地区向另外一个地区的实际迁移人数与期望迁移人数之比,指数越大,表明迁出地的人口向迁入地的迁移强度越大,反之越小。下图示意2005~2015年黑龙江省主要迁入省级行政区人口迁移选择指数变化。据此完成1~2题。2.近年来,海南省成为黑龙江省人口迁移选择指数增长最快的省级行政区,其主要优势是A.农业发展水平高 B.旅游资源丰富C.临海的地理位置 D.冬季气候适宜
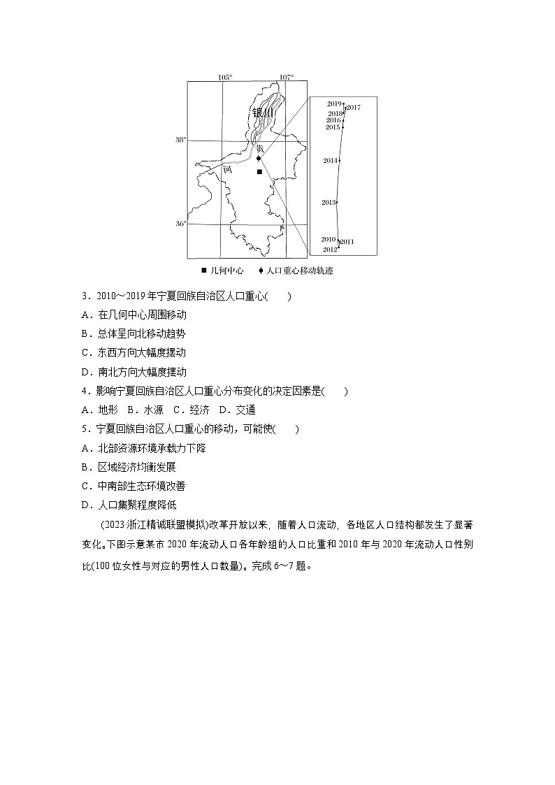
(2024·四川内江联考)我国宁夏回族自治区地势西南高、东北低,大体可分为北部黄灌区、中部干旱区、南部山区;50%左右的人口集中在20%左右面积的土地上。受诸多因素影响,近年宁夏回族自治区的人口分布不断发生变化。右图示意宁夏回族自治区几何中心位置和人口重心在2010~2019年的位置变化。据此完成3~5题。3.2010~2019年宁夏回族自治区人口重心A.在几何中心周围移动B.总体呈向北移动趋势C.东西方向大幅度摆动D.南北方向大幅度摆动
(2024·四川内江联考)我国宁夏回族自治区地势西南高、东北低,大体可分为北部黄灌区、中部干旱区、南部山区;50%左右的人口集中在20%左右面积的土地上。受诸多因素影响,近年宁夏回族自治区的人口分布不断发生变化。右图示意宁夏回族自治区几何中心位置和人口重心在2010~2019年的位置变化。据此完成3~5题。4.影响宁夏回族自治区人口重心分布变化的决定因素是A.地形 B.水源 C.经济 D.交通
(2024·四川内江联考)我国宁夏回族自治区地势西南高、东北低,大体可分为北部黄灌区、中部干旱区、南部山区;50%左右的人口集中在20%左右面积的土地上。受诸多因素影响,近年宁夏回族自治区的人口分布不断发生变化。右图示意宁夏回族自治区几何中心位置和人口重心在2010~2019年的位置变化。据此完成3~5题。5.宁夏回族自治区人口重心的移动,可能使A.北部资源环境承载力下降B.区域经济均衡发展C.中南部生态环境改善D.人口集聚程度降低
(2023·浙江精诚联盟模拟)改革开放以来,随着人口流动,各地区人口结构都发生了显著变化。下图示意某市2020年流动人口各年龄组的人口比重和2010年与2020年流动人口性别比(100位女性与对应的男性人口数量)。完成6~7题。6.该市2020年流动人口性别比与2010年差异明显,主要原因是A.人口出生率降低 B.产业结构调整C.人口老龄化加重 D.教育水平提高
(2023·浙江精诚联盟模拟)改革开放以来,随着人口流动,各地区人口结构都发生了显著变化。下图示意某市2020年流动人口各年龄组的人口比重和2010年与2020年流动人口性别比(100位女性与对应的男性人口数量)。完成6~7题。7.流动人口变化对该市农业的主要影响是A.农村劳动力流失 B.种植业结构优化C.粮食总产量减少 D.农产品市场萎缩
(2024·广东深圳联考)老年人口系数是指65岁及以上人口占总人口的比重。右图为“广东省2000年和2020年老年人口系数分布图”。据此完成8~9题。8.2020年广东省人口老龄化较严重区域在空间分布上总体呈现出A.均衡性 B.分散性 C.连续性 D.中心化
(2024·广东深圳联考)老年人口系数是指65岁及以上人口占总人口的比重。右图为“广东省2000年和2020年老年人口系数分布图”。据此完成8~9题。9.引起2000~2020年该省不同地区老年人口系数变化差异的主要因素是A.养老保障 B.人口迁移C.生育水平 D.医疗水平
新西兰国土主要由南、北两个岛屿组成,两岛之间隔着库克海峡(右图),往来非常不便,需乘坐船只或飞机。二十世纪末,有学者提出修建库克海峡跨海大桥的方案,但至今仍未开工。陶朗阿是新西兰著名的旅游胜地,也是目前经济发展最快的城市,吸引国内不同年龄段的人口移居此地。该市的陶朗阿港是天然深水良港,港航服务业效率位居新西兰首位。近年来,为保持经济持续稳定增长。当地大力投资发展新兴制造业。
10.(2023·福建泉州模拟)阅读图文资料,回答下列问题。(14分)
答案 灵活性强;连续性好;与空运相比,运输成本更低;与海运相比,运输速度更快。
(1)与现在两岛之间的交通往来方式相比,说出跨海大桥运输方式的优越性。(4分)
答案 南岛城市少,人口少;距离远(隔库克海峡),交通不便。
(2)移居陶朗阿的人口中,来自南岛的比重较低,简要分析原因。(4分)
相关课件
这是一份第二部分 第一章 课时四1 人口分布与人口容量(课件+讲练)-2025高考大一轮复习地理(湘教版),文件包含第二部分第一章课时41人口分布与人口容量pptx、第二部分第一章训练41人口分布与人口容量练习练习docx、第二部分第一章课时41人口分布与人口容量教师版docx、第二部分第一章课时41人口分布与人口容量讲义docx等4份课件配套教学资源,其中PPT共60页, 欢迎下载使用。
这是一份第二部分 第一章 真题专练(课件+讲练)-2025高考大一轮复习地理(湘教版),文件包含第二部分第一章真题专练pptx、第二部分第一章真题专练教师版docx、第二部分第一章真题专练练习练习docx等3份课件配套教学资源,其中PPT共32页, 欢迎下载使用。
这是一份第三部分 第一章 课时五6 区域及其类型(课件+讲练)-2025高考大一轮复习地理(湘教版),文件包含第三部分第一章课时56区域及其类型pptx、第三部分第一章训练56区域及其类型练习docx、第三部分第一章课时56区域及其类型教师版docx、第三部分第一章课时56区域及其类型讲义docx等4份课件配套教学资源,其中PPT共60页, 欢迎下载使用。

