- 第三部分 第二章 课时六0 产业转型地区的结构优化——以美国休斯敦为例(课件+讲练)-2025高考大一轮复习地理(湘教版) 课件 0 次下载
- 第三部分 第二章 课时六1 资源枯竭型地区的可持续发展——以德国鲁尔区为例(课件+讲练)-2025高考大一轮复习地理(湘教版) 课件 0 次下载
- 第三部分 第三章 课时六3 产业转移对区域发展的影响(课件+讲练)-2025高考大一轮复习地理(湘教版) 课件 0 次下载
- 第三部分 第三章 课时六4 资源跨区域调配对区域发展的影响(课件+讲练)-2025高考大一轮复习地理(湘教版) 课件 0 次下载
- 第三部分 第三章 课时六5 长江流域协作开发与环境保护(课件+讲练)-2025高考大一轮复习地理(湘教版) 课件 0 次下载
第三部分 第二章 课时六2 生态脆弱区的综合治理——以我国荒漠化地区为例(课件+讲练)-2025高考大一轮复习地理(湘教版)
展开生态脆弱区的综合治理——以我国荒漠化地区为例
1.荒漠化生态脆弱区的含义(1)生态脆弱区①含义:指两种不同类型生态系统的交接 区域,目前泛指生态系统的自我修复能力低、系统稳定性 的地区。②综合治理的重点区域: 地区。
(3)土地退化:指由于使用土地不当或其他因素,导致耕地、草原和森林等资源的生产能力下降。
荒漠与荒漠化、荒漠化与沙漠化(1)荒漠≠荒漠化:荒漠是在干旱环境下发育的一种自然景观类型,包括戈壁、沙漠和沙地等;荒漠化则是土地退化的一种现象。(2)荒漠化≠沙漠化:土地沙漠化是荒漠化的主要形式之一,荒漠化还有多种类型和形成途径,如水土流失、盐碱化、寒漠化等。
2.荒漠化生态脆弱区面临的环境与发展问题(1)经济损失①经济方面:许多村庄、铁路、公路、水库以及灌渠等受到风沙的威胁,经济损失巨大。②生产方面:导致了植被和地表形态的破坏,使得生物的 持续下降,粮食和牧草减产甚至绝收,继而引发饥荒。(2)生态恶化造成表土裸露,为 的形成提供了充足的沙源。
回归教材 读选择性必修2教材第73页图2-45“库布齐沙漠中的生态光伏电站”,说明光伏发电对荒漠化治理的意义。
答案 降低了到达地表的太阳辐射强度,减少地表水分蒸发,保持土壤水分,从而保护植被;库布齐沙漠治理中的水源主要来自地下水,光伏发电为抽取地下水提供充足的电能。
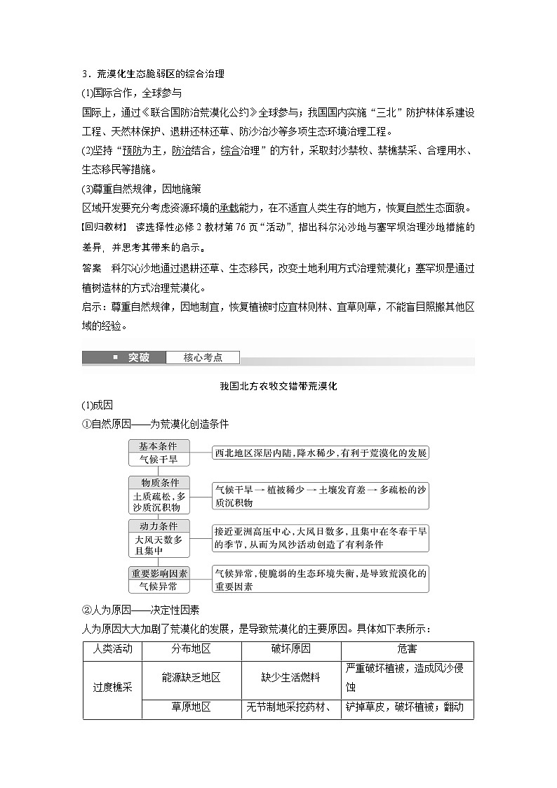
3.荒漠化生态脆弱区的综合治理(1)国际合作,全球参与国际上,通过《联合国防治荒漠化公约》全球参与;我国国内实施“三北”防护林体系建设工程、天然林保护、退耕还林还草、防沙治沙等多项生态环境治理工程。(2)坚持“ 为主, 结合, 治理”的方针,采取封沙禁牧、禁樵禁采、合理用水、生态移民等措施。(3)尊重自然规律,因地施策区域开发要充分考虑资源环境的 能力,在不适宜人类生存的地方,恢复 生态面貌。
回归教材 读选择性必修2教材第76页“活动”,指出科尔沁沙地与塞罕坝治理沙地措施的差异,并思考其带来的启示。
答案 科尔沁沙地通过退耕还草、生态移民,改变土地利用方式治理荒漠化;塞罕坝是通过植树造林的方式治理荒漠化。启示:尊重自然规律,因地制宜,恢复植被时应宜林则林、宜草则草,不能盲目照搬其他区域的经验。
我国北方农牧交错带荒漠化(1)成因①自然原因——为荒漠化创造条件
②人为原因——决定性因素人为原因大大加剧了荒漠化的发展,是导致荒漠化的主要原因。具体如下表所示:
(2)防治措施①合理利用水资源
②利用生物措施和工程措施构筑防护体系
③调节农、林、牧用地之间的关系
④采取综合措施,多途径解决农牧区的能源问题
1.黄土高原水土流失的原因
2.黄土高原水土流失的危害从表面上看,水土流失表现为土壤侵蚀,但水土流失过程是地貌、土壤、生物、水文统一变化的过程。如图所示:
3.黄土高原水土流失治理的措施(1)调整土地利用结构,实行农、林、牧综合发展。(2)压缩耕作用地,保障高产稳产的基本农田。(3)扩大林、草种植面积,改善天然草场的质量。(4)大力开展煤炭开发地区的土地复垦工作。
(5)利用工程措施、生物措施和农业技术措施开展小流域综合治理。(6)控制人口增长,提高人口素质。
(全国文综Ⅲ)阅读图文材料,完成下列要求。(24分)毛乌素沙地中流动沙地、固定沙地与湖泊、河流、沼泽等景观并存。上述景观在自然和人文因素影响下可发生转化。1995~2013年,流动沙地趋于固定,湖沼面积减小。一般而言,风沙沉积越多,风沙活动越强。某科研团队调查1万年以来毛乌素沙地东南部湖沼面积和风沙沉积数量的变化,结果如图1所示。图2示意毛乌素沙地1995~2013年气温、降水的变化。
(1)分别简述图1所示Ⅰ、Ⅱ、Ⅲ三个阶段湖沼面积和风沙活动的变化特征,并归纳湖沼面积与风沙活动的关系。(8分)(2)说明毛乌素沙地1995~2013年流动沙地趋于固定的自然原因。(6分)(3)毛乌素沙地1995~2013年湖沼面积减小,试对此做出合理解释。(6分)(4)近些年来,毛乌素沙地绿化面积逐渐增大,有人认为“毛乌素沙地即将消失”。你是否赞同?表明你的态度并说明理由。(4分)
答案 (1)Ⅰ阶段湖沼面积有所扩大,风沙活动波动中略有减弱;Ⅱ阶段湖沼面积达到最大(极盛),风沙活动先弱后强;Ⅲ阶段湖沼面积骤减,风沙活动剧烈波动、增强。湖沼面积与风沙活动此消彼长。(2)气温无明显变化趋势,降水呈波动增加,有利于当地植被生长,流动沙丘(地)趋于固定。(3)人类活动强度增加,生产生活消耗的水量增加,导致蒸发(腾)增加,地表水减少。
(4)赞同。理由:年降水量已增加到近450毫米,趋向湿润,自然条件改善,流动沙地逐渐固定;随着科学技术进步,植树造林及农业生产水平不断提高,沙地景观最终消失。反对。理由:沙地是一种自然景观,1万年以来,尽管气候波动变化,这里沙地与湖沼景观共存(目前虽然偏湿润,可能过些年偏干旱;该沙地东南部降水偏多,但西北部降水较少);过度绿化(农业发展和植树造林),蒸腾量大增,会加重区域的干旱程度,导致风沙活动加强。
生态脆弱区土地退化的原因简述生态脆弱区土地退化的原因。
答案 自然本底脆弱是基础;人类活动过度干扰是直接原因。人类活动主要表现在:①经济增长方式粗放;②人地矛盾突出;③监测与监管能力不足;④生态保护意识薄弱等。
考向1 通过“农牧交错带的发展”考查“区域认知”(2024·浙江舟山模拟)生物结皮是藻类、苔藓类和土壤中的微生物,通过菌丝体、假根和分泌物等与土壤表层颗粒胶结形成的具有生命活性的复合体,生态效益显著。陕西省六道沟小流域属于黄土高原向毛乌素沙地的过渡地带,生物结皮主要分布于流域内的墚、峁,在人为干扰少、侵蚀弱、水分条件好的地块发育最好。右面两图分别示意黄土高原某沟壑区一次降雨过程中不同坡面产流量(降雨形成的径流)和产流率随降雨历时的变化。据此完成1~2题。
1.两种坡面初始产流早晚存在差别的原因在于降雨初期A.裸土坡面土壤孔隙度大B.裸土坡面地表摩擦力大C.生物结皮坡面下渗速率快D.生物结皮坡面土壤不稳定
2.生物结皮发育受多种因素影响,下列说法正确的是A.多次人工降雨可以改善土壤水分条件,可以促进生物结 皮发育B.黄土峁顶部平坦,人为干扰强,相较于山坡生物结皮发 育较差C.草本植物生长茂密的区域,水土流失弱,有利于生物结 皮发育D.生态退耕后,整体生态环境恢复,有利于生物结皮发育
考向2 通过“水土流失治理”考查“综合思维”(2023·福建龙岩模拟)冲沟是由间断流水冲刷地表而形成的沟槽。由于降水、坡向、坡度等要素的差异和变化,黄土高原的某处冲沟(右图)表面积由1982年的37平方千米扩大至1997年的65平方千米。1983年,为保障农业生产,该地修建了水土保持工程。近年来,该地利用飞机撒播林木种子(简称飞播造林),其生态修复效果明显优于人工种植。据此完成3~5题。
3.与南坡相比,该冲沟北坡A.年降水量较少,面积变化较大B.年降水量较多,面积变化较小C.风化作用较弱,面积变化较小D.风化作用较强,面积变化较大
4.以下地点中,水土保持工程最可能位于A.甲地 B.乙地 C.丙地 D.丁地
5.飞播造林的生态修复效果明显优于人工种植,反映了该地A.降水较少 B.地形崎岖C.水土流失严重 D.灌溉水源短缺
1.阅读图文材料,完成下列要求。(12分)白洋淀又名西淀,古称掘鲤淀。白洋淀上游接纳海河水系中大清河上源唐河、潴龙河来水,下游由大清河排出。湖区水产丰富,芦苇分布面积广。现在,环湖洼地大多已改为稻田。右图示意白洋淀湖区古湖淀和现代湖淀的面积变化。
(1)分析现代白洋淀环湖洼地大多已改为稻田的原因。(6分)
答案 随着人口数量的增加,人均耕地面积减少;环湖洼地地势低平,水源充足,易于耕种;环湖洼地泥沙沉积相对较多,土壤相对肥沃。
(2)概括为应对白洋淀湖淀面积变化可采取的措施。(6分)
答案 上游实行退耕还林;跨流域调水;流域内合理分配水资源;合理开采地下水;提高水资源的利用率;发展节水农业等。
2.(2023·江苏连云港模拟)阅读图文材料,完成下列问题。(16分)兰考县位于河南省东北部,50多年前,这里“夏秋水汪汪,冬春白茫茫,风起三尺沙,黄土埋庄稼”,自然灾害严重影响当地的农业生产。焦裕禄带领兰考人民在黄河古道种植泡桐防护林,基本根治了兰考地区的风沙、水涝和盐碱三大自然灾害。如今,通过持续绿化造林和积极推广“农桐间作”模式,使当地生态环境发生了翻天覆地的变化。兰考县泡桐有“一年一
根杆,两年粗如碗,三年能锯板”之说,材质轻柔,结构均匀,不翘不裂不变形,耐蚀耐腐耐高温,是制作家具、模型、乐器的上等材料。右面图1为兰考县地理位置示意图,图2为兰考县泡桐景观图。
(1)结合材料和所学知识,说明“冬春白茫茫”这一现象的形成原因。(4分)
答案 (冬春季节降水少,)春季气温回升快且多大风,蒸发量大;地势低洼,地下水水位较高,土壤中的盐分随着地下毛管水上升;水分蒸发后,盐分积聚于土壤表层,造成土地盐碱化。
(2)简述泡桐防护林对改善当地自然环境的作用。(6分)
答案 可以降低风速,起到防风固沙作用;减少土壤水分蒸发,抑制盐碱化;涵养水源,保持水土,减轻水土流失。
(3)为促进泡桐相关产业的发展,可以采取哪些措施?(6分)
答案 发展泡桐加工业,延长泡桐产业链,提高附加值;增加科技投入,研发泡桐新产品;加强兰考泡桐品牌建设;加大宣传力度,积极开拓泡桐市场;采用互联网等销售模式,拓宽销售渠道。
(2024·甘肃玉门模拟)生态脆弱区一般位于两种不同类型的生态系统的过渡地带,是生态环境变化明显的区域,也是生态保护的重要领域。我国是世界上生态脆弱区分布面积最大的国家之一。图1为“我国生态脆弱区及生态问题分布图”,图2为“我国北方农牧交错带发展示意图”。读图,完成1~2题。
1.图1中①③两地均有严重的土壤侵蚀问题,但其形成机制不同,①③两地土壤侵蚀的形成机制分别是A.冰川侵蚀 流水侵蚀B.风力侵蚀 海浪侵蚀C.风力侵蚀 流水侵蚀D.冰川侵蚀 海浪侵蚀
2.育肥是指通过精饲料喂养使牲畜快速增肥的过程。若图2所示农牧交错带位于图1中的④地,以下表示该地区发展方向合理的是A.Ⅰ—农副产品 B.Ⅱ—深加工产品C.Ⅲ—待育肥家畜 D.Ⅳ—饲草料
(2023·湖南长沙期末)沙米为固沙先锋植物,沙米的空间分布与其生物学特征及沙地环境(地形、土壤水分和降水等)密切相关,沙米的地上种群密度与土壤种子库(存在于土壤表层凋落物和土壤中全部活性种子的总和)密度呈正相关。下图示意奈曼和民勤两地不同沙丘固定程度对应的土壤种子库密度分布。据此完成3~5题。3.根据土壤种子库密度的分布特征,推断沙米种子的生物学特征(种子萌芽需要的条件等)可能是A.耐旱 B.耐贫瘠C.喜光 D.厌光
(2023·湖南长沙期末)沙米为固沙先锋植物,沙米的空间分布与其生物学特征及沙地环境(地形、土壤水分和降水等)密切相关,沙米的地上种群密度与土壤种子库(存在于土壤表层凋落物和土壤中全部活性种子的总和)密度呈正相关。下图示意奈曼和民勤两地不同沙丘固定程度对应的土壤种子库密度分布。据此完成3~5题。4.导致固定沙丘的种子库密度最低的原因是A.沙米的生物学特征 B.降水增加C.土壤水分减少 D.土壤水分增加
5.关于奈曼和民勤两地的判断正确的是①奈曼位于半干旱地区,民勤位于干旱地区②民勤植被覆盖率高于奈曼③民勤的流动沙丘比例大④奈曼的固定沙丘比例大A.①② B.①③ C.②③ D.②④
(2023·山东枣庄统考)在黄河上游内蒙古河段南岸,有10条黄河一级支流呈东西排列,自南向北汇入黄河,被统称为“十大孔兑”。“十大孔兑”流域总面积达10 767平方千米,1960~2018年多年平均输沙量为1 828万吨,约占全国入黄泥沙总量的十分之一,暴雨洪水发生时,孔兑泥沙在入黄口形成沙坝淤堵黄河。图1为“‘十大孔兑’流域示意图”,图2示意“十大孔兑”流域年均产沙模数的空间变化。据此完成6~8题。
6.根据“十大孔兑”流域年均产沙模数的空间变化,推测库布齐沙漠自西向东①年降水量减少②从半固定沙丘向流动沙丘过渡③年降水量增多④从流动沙丘向半固定沙丘过渡A.①② B.②③ C.③④ D.①④
7.为推进黄河流域生态保护,减少“十大孔兑”对黄河的危害,在空间格局上宜采取逐步推进的策略,实施全流域生态环境综合治理。其优先治理的区域是A.西部和南部 B.东部和南部C.北部和南部 D.中部和北部
8.在实施“十大孔兑”全流域生态环境综合治理中,下列措施不宜采用的是A.在黄土沟壑区推进淤地坝工程B.在库布齐沙漠大规模植树造林C.在库布齐沙漠实施锁边固沙工程D.在入黄口加固堤防、疏浚河道
9.(2024·山东威海模拟)阅读材料,回答问题。(16分)材料一 格尔木位于柴达木盆地内,年均日照时数可达3 600小时。这里地势平坦,植被稀少,风沙严重,有大量未利用的荒漠化土地。近年来,当地政府着力推进太阳能光伏电站建设,实现光伏产业与荒漠化治理有效结合。
材料二 下面图1为柴达木盆地区域示意图。位于盆地南部的察尔汗盐湖是我国最大的盐湖,该盐湖上形成厚厚的坚硬盐盖,图中青藏铁路直接修建在察尔汗盐湖之上。
(1)指出格尔木开发光伏产业的不利社会经济条件。(4分)
答案 当地经济发展水平较低,能源需求量小;基础设施较落后。
(2)从天气角度分析光伏产业的发展有利于格尔木植被恢复的原因。(4分)
答案 太阳能电池板阻挡气流运动,减弱风沙;遮挡阳光,减弱蒸发,提高土壤湿度,促进植被恢复。
2024届湘教版新教材高考地理一轮复习第三部分第二章区域发展课时64生态脆弱区的综合治理__以我国荒漠化地区为例课件: 这是一份2024届湘教版新教材高考地理一轮复习第三部分第二章区域发展课时64生态脆弱区的综合治理__以我国荒漠化地区为例课件,共60页。PPT课件主要包含了生态脆弱区,荒漠化,经济损失,生态恶化,石漠化,草场退化,⑤控制人口增长,命题方向,关键信息点拨,此消彼长等内容,欢迎下载使用。
湘教版 (2019)选择性必修2 区域发展第四节 生态脆弱区的综合治理——以我国荒漠化地区为例优秀ppt课件: 这是一份湘教版 (2019)选择性必修2 区域发展<a href="/dl/tb_c4004464_t3/?tag_id=26" target="_blank">第四节 生态脆弱区的综合治理——以我国荒漠化地区为例优秀ppt课件</a>,文件包含24生态脆弱区的综合治理以我国荒漠化地区为例pptx、24生态脆弱区的综合治理以我国荒漠化地区为例分层练习原卷版docx、24生态脆弱区的综合治理以我国荒漠化地区为例分层练习解析版docx、库布其模式为全球荒漠化防治贡献“中国智慧”_哔哩哔哩_bilibili2024-01-1114_57mp4、新疆-携手防沙止漠共护绿水青山mp4、论中国|库布其治沙的绿色奇迹_哔哩哔哩_bilibili2024-01-1114_51mp4等6份课件配套教学资源,其中PPT共0页, 欢迎下载使用。
高中地理湘教版 (2019)选择性必修2 区域发展第二章 区域发展第四节 生态脆弱区的综合治理——以我国荒漠化地区为例完整版课件ppt: 这是一份高中地理湘教版 (2019)选择性必修2 区域发展第二章 区域发展第四节 生态脆弱区的综合治理——以我国荒漠化地区为例完整版课件ppt,共47页。PPT课件主要包含了约3600万平方千米,约260万平方千米等内容,欢迎下载使用。

