所属成套资源:2025高考地理大一轮复习课件+讲义+练习(湘教版)
- 第一部分 第三章 第二讲 课时一7 流水作用与地表形态(课件+讲练)-2025高考大一轮复习地理(湘教版) 课件 0 次下载
- 第一部分 第三章 第二讲 课时一8 风力作用与地表形态(课件+讲练)-2025高考大一轮复习地理(湘教版) 课件 0 次下载
- 第一部分 第三章 第二讲 课时二0 海岸地貌与冰川地貌(课件+讲练)-2025高考大一轮复习地理(湘教版) 课件 0 次下载
- 第一部分 第三章 第二讲 课时二1 地表形态与人类活动(课件+讲练)-2025高考大一轮复习地理(湘教版) 课件 0 次下载
- 第一部分 第四章 第一讲 真题专练(课件+讲练)-2025高考大一轮复习地理(湘教版) 课件 0 次下载
第一部分 第三章 第二讲 课时一9 喀斯特地貌(课件+讲练)-2025高考大一轮复习地理(湘教版)
展开
这是一份第一部分 第三章 第二讲 课时一9 喀斯特地貌(课件+讲练)-2025高考大一轮复习地理(湘教版),文件包含第一部分第三章第2讲课时19喀斯特地貌pptx、第一部分第三章第2讲训练19喀斯特地貌练习docx、第一部分第三章第2讲课时19喀斯特地貌教师版docx、第一部分第三章第2讲课时19喀斯特地貌讲义docx等4份课件配套教学资源,其中PPT共38页, 欢迎下载使用。
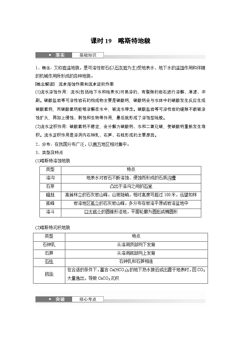
1.概念:又称 地貌,是可溶性岩石(以 为主)受地表水、地下水的_____作用和伴随的机械作用所形成的各种地貌。
流水溶蚀作用和流水淀积作用(1)流水溶蚀作用:流水(包括地下水和地表水)对易溶的、有裂隙的岩石进行溶解、淋滤、冲刷。碳酸盐岩等可溶性岩石的构成物主要是碳酸钙,碳酸钙会与水体中的碳酸发生反应生成碳酸氢钙,而碳酸氢钙能够溶解在水中,被流水带走。碳酸盐岩等可溶性岩的缝隙不断被溶蚀扩大,再加上侵蚀、剥蚀和生物等作用,最后就形成了溶蚀型地貌。(2)流水淀积作用:碳酸氢钙不稳定,会分解为碳酸钙、水和二氧化碳,使碳酸钙重新发生堆积。流水淀积作用是溶洞内石钟乳、石笋、石柱形成的主要原因。
2.分布:在我国分布广泛,以 地区相对集中。3.类型及特点(1)喀斯特溶蚀地貌
1.影响喀斯特作用强弱的因素
2.喀斯特地貌的演化过程
3.喀斯特地貌对生产生活的影响
(2023·新课标全国文综)莲花盆是一种独特的地下喀斯特景观。它是在溶洞的薄层水中由水底向上发育的盆状或圆盘状沉积体(下图)。广西某溶洞数百米长的洞穴中,分布着百余座大小不一的莲花盆,最大的莲花盆直径达9米。据此完成1~2题。1.形成莲花盆需要①水自洞顶不断滴落 ②水沿洞壁缓慢渗出③不断流动的薄层水 ④相对静止的薄层水A.①③ B.①④ C.②③ D.②④
(2023·新课标全国文综)莲花盆是一种独特的地下喀斯特景观。它是在溶洞的薄层水中由水底向上发育的盆状或圆盘状沉积体(下图)。广西某溶洞数百米长的洞穴中,分布着百余座大小不一的莲花盆,最大的莲花盆直径达9米。据此完成1~2题。2.曾经流过该段溶洞的地下河为发育大规模莲花盆群提供的关键条件是A.曲折的河道 B.平坦的河床C.充足的水汽 D.丰富的泥沙
答案 1._____ 2._____
喀斯特地貌的形成请写出常见的地下喀斯特地貌及其成因。
答案 溶洞是由流水溶蚀作用形成的,石钟乳、石笋、石柱、石幔(或石帘)是由流水淀积作用形成的。
考向1 通过“地表喀斯特地貌”考查“综合思维”岩溶台地是山体为石灰岩,顶部相对平缓,四周为陡崖,类似于平顶山的一种岩溶地貌。受地质构造和地形高差的影响,岩溶台地之间多为深切峡谷,峡谷的绝壁上发育悬挂式洞瀑,形成相对独立的岩溶景观。下图示意岩溶台地。据此完成1~2题。1.下列与台地、峡谷形成有关的描述,正确的是①地表水沿断裂或节理溶蚀石灰岩 ②峡谷拓宽,台地面积缩小发育为峰脊 ③地壳抬升流水下切侵蚀形成峡谷 ④悬挂式洞瀑溯源侵蚀形成峡谷A.②③ B.①③ C.①④ D.②④
岩溶台地是山体为石灰岩,顶部相对平缓,四周为陡崖,类似于平顶山的一种岩溶地貌。受地质构造和地形高差的影响,岩溶台地之间多为深切峡谷,峡谷的绝壁上发育悬挂式洞瀑,形成相对独立的岩溶景观。下图示意岩溶台地。据此完成1~2题。2.推测悬挂式洞瀑水流的直接来源是A.地表径流 B.地下河C.洼地积水 D.裂隙储水
考向2 通过“喀斯特溶蚀地貌”考查“人地协调观”(2024·江苏泰州调研)穴珠是一种石灰岩洞穴内的球状颗粒,一般发育在洞穴积水中。穴珠表面一般较光滑,内部具有一个或多个核心,外层由明暗交替的碳酸钙矿物层构成,暗层含有较多杂质;穴珠表面干湿交替变化有利于加速矿物层形成。下面两图分别是穴珠的照片(a)及其剖面结构(b)。据此完成3~4题。3.形成穴珠圈层结构的地质作用是A.化学沉积 B.流水溶蚀C.流水磨蚀 D.球状风化
(2024·江苏泰州调研)穴珠是一种石灰岩洞穴内的球状颗粒,一般发育在洞穴积水中。穴珠表面一般较光滑,内部具有一个或多个核心,外层由明暗交替的碳酸钙矿物层构成,暗层含有较多杂质;穴珠表面干湿交替变化有利于加速矿物层形成。下面两图分别是穴珠的照片(a)及其剖面结构(b)。据此完成3~4题。4.有利于穴珠形成的自然条件有①浅表性积水为主 ②水体呈弱酸性状态③长期积水深度大 ④有间歇性水流扰动A.①② B.①④ C.②③ D.③④
(2024·河南商丘质检)九洞天景区位于贵州省大方县境内,自西向东的伏流(地表河流经过地下的潜伏段)侵蚀出庞大的洞穴系统,其中二洞天伏流大厅就像一条有“顶盖”的岩溶峡谷。右图为“二洞天伏流大厅纵剖面示意图”。读图完成1~2题。1.二洞天伏流大厅南壁侵蚀更强烈的原因是A.重力 B.地转偏向力C.岩性 D.溶蚀崩塌
(2024·河南商丘质检)九洞天景区位于贵州省大方县境内,自西向东的伏流(地表河流经过地下的潜伏段)侵蚀出庞大的洞穴系统,其中二洞天伏流大厅就像一条有“顶盖”的岩溶峡谷。右图为“二洞天伏流大厅纵剖面示意图”。读图完成1~2题。2.二洞天伏流大厅侧蚀最强烈的季节,下列现象可能发生的是A.南极长城站处于极夜时期B.密西西比河处于枯水期C.北京的白昼比广州长D.珀斯地区天气干热
(2023·浙江桐乡模拟)右图是“贵州省双河洞地区喀斯特地貌演变及水系变迁示意图”。据此完成3~4题。3.目前阶段所示地区A.岩石类型多为玄武岩B.因地壳抬升形成干谷C.地表水下渗导致地下水埋深变深D.流水作用导致地表更加崎岖
(2023·浙江桐乡模拟)右图是“贵州省双河洞地区喀斯特地貌演变及水系变迁示意图”。据此完成3~4题。4.该喀斯特地貌区经济发展曾经困难重重,其原因可能是①气候干旱 ②热量不足 ③土壤贫瘠 ④耕地紧缺A.①② B.②③ C.③④ D.①④
(2024·山西晋城月考)青藏高原东部地区地下水中含大量可溶性碳酸氢钙,地下水出露地表后,富含钙离子和碳酸根离子的水,因水中CO2的消耗(主要是CO2从水中逸出或水中光合作用消耗CO2)或水的蒸发,导致水溶液发生碳酸钙过饱和而发生沉淀,形成钙华。水中的CO2含量与压强、温度、流速和植被等具有明显的相关性。据此完成5~6题。5.青藏高原东部是我国钙华集中分布的地区,却很少形成溶洞,主要原因是A.地壳活跃,缺少形成溶洞的稳定地质条件B.地壳相对稳定,不易形成溶洞C.河流落差大,流速快,流水侵蚀作用显著D.缺少形成溶洞的物质条件
(2024·山西晋城月考)青藏高原东部地区地下水中含大量可溶性碳酸氢钙,地下水出露地表后,富含钙离子和碳酸根离子的水,因水中CO2的消耗(主要是CO2从水中逸出或水中光合作用消耗CO2)或水的蒸发,导致水溶液发生碳酸钙过饱和而发生沉淀,形成钙华。水中的CO2含量与压强、温度、流速和植被等具有明显的相关性。据此完成5~6题。6.下列自然因素中,有利于青藏高原东部钙华景观形成的有①海拔高,气压低 ②海拔高,气温低 ③落差大,水流速度快 ④植被茂密A.①②③ B.②③④C.①③④ D.①②④
7.(2023·江西赣州九校联考)阅读图文材料,完成下列要求。(18分)马任加盆地西临莫桑比克海峡,东面隔中央山脉与东部热带雨林相邻,岩性以灰岩为主。马任加盆地灰岩在东部呈长条带状分布,形成了呈东北-西南走向绵延近300 km的岩溶槽谷(又称岩溶谷地,其外侧为熔岩),成为马达加斯加岛西部水资源最丰富的区域,南部则呈面状分布为主,演化成面积达12 000 km2的岩溶台地。马任加盆地垂直方向岩溶发育深度较浅,岩溶形态呈现明显的均等溶蚀特征。下图示意马达加斯加岛地形及马任加盆地位置。
(1)指出马任加盆地南部岩溶台地的形成过程。(6分)
答案 生物遗体等堆积物沉积形成灰岩;地壳运动,灰岩地层出露地表;灰岩经强烈的流水溶蚀、淀积作用形成岩溶台地。
相关课件
这是一份第一部分 第三章 第二讲 课时二1 地表形态与人类活动(课件+讲练)-2025高考大一轮复习地理(湘教版),文件包含第一部分第三章第2讲课时21地表形态与人类活动pptx、第一部分第三章第2讲训练21地表形态与人类活动练习docx、第一部分第三章第2讲课时21地表形态与人类活动教师版docx、第一部分第三章第2讲课时21地表形态与人类活动讲义docx等4份课件配套教学资源,其中PPT共51页, 欢迎下载使用。
这是一份第一部分 第三章 第二讲 课时二0 海岸地貌与冰川地貌(课件+讲练)-2025高考大一轮复习地理(湘教版),文件包含第一部分第三章第2讲课时20海岸地貌与冰川地貌pptx、第一部分第三章第2讲训练20海岸地貌与冰川地貌练习docx、第一部分第三章第2讲课时20海岸地貌与冰川地貌教师版docx、第一部分第三章第2讲课时20海岸地貌与冰川地貌讲义docx等4份课件配套教学资源,其中PPT共60页, 欢迎下载使用。
这是一份第一部分 第三章 第二讲 课时一8 风力作用与地表形态(课件+讲练)-2025高考大一轮复习地理(湘教版),文件包含第一部分第三章第2讲课时18风力作用与地表形态pptx、第一部分第三章第2讲训练18风力作用与地表形态练习docx、第一部分第三章第2讲课时18风力作用与地表形态教师版docx、第一部分第三章第2讲课时18风力作用与地表形态讲义docx等4份课件配套教学资源,其中PPT共55页, 欢迎下载使用。

