


2022年龙门亮剑高三生物一轮复习第6章生态环境的保护单元检测新人教版必修3
展开
这是一份2022年龙门亮剑高三生物一轮复习第6章生态环境的保护单元检测新人教版必修3,共8页。试卷主要包含了选择题,四两个营养级,非选择题等内容,欢迎下载使用。
一、选择题(每小题3分,共60分)
1.不同的生态系统中枯枝落叶分解的速率不同(如下表):
造成这种分解率差异的非主要影响因素是( )
A.光 B.微生物
C.湿度 D.温度
【解析】 该题主要考查生态系统的成分和作用以及分析问题的能力。枯枝落叶的分解,主要依靠微生物进行。微生物的分解活动又与环境的温度和湿度有直接关系。因为起分解作用的微生物是异养生物,所以与光没有直接关系。
【答案】 A
2.(2010年北京海淀区模拟)某种群死亡率如右图中Ⅱ,出生率如图中Ⅰ,则在哪一时期此种群的个体总数达到其生活环境负荷量的顶点 ( )
A.a B.b
C.c D.d
【答案】 C
3.潮间带满潮池中常见的滨螺是捕食者,吃很多藻类,尤其喜食小型绿藻(浒苔)。下图为藻类种数与滨螺密度的关系,据图判断下列说法错误的是( )
A.各种藻类存在竞争关系
B.滨螺密度越大,藻类种数越多
C.若没有滨螺,藻类多样性会降低
D.滨螺在中等密度时,藻类多样性程度最高
【解析】 藻类种数越多,多样性越高,从图中看出滨螺密度超过一定值时,滨螺密度越大,藻类种数越小。
【答案】 B
4.(2010年潍坊质检)下列能量流动模型表示寄生关系的是( )
【解析】 选项B表示的是寄生关系,分别为寄生在体内和寄生在体表。选项A表示的是互利共生关系,选项C表示的是竞争关系。选项D表示的是捕食关系。
【答案】 B
5.下图为植物群落生长的分层现象,对此现象解释,不正确的是( )
A.分层现象是植物群落与环境条件相互联系的一种形式
B.决定这种现象的环境因素除光照外,还有温度和湿度等
C.种植玉米时,因植物群落分层现象的存在,所以要合理密植
D.在农业生产上,可以充分利用这一现象,合理搭配种植的品种
【解析】 玉米的合理密植是为了充分利用光能,获得高产,而不是因为有分层现象。
【答案】 C
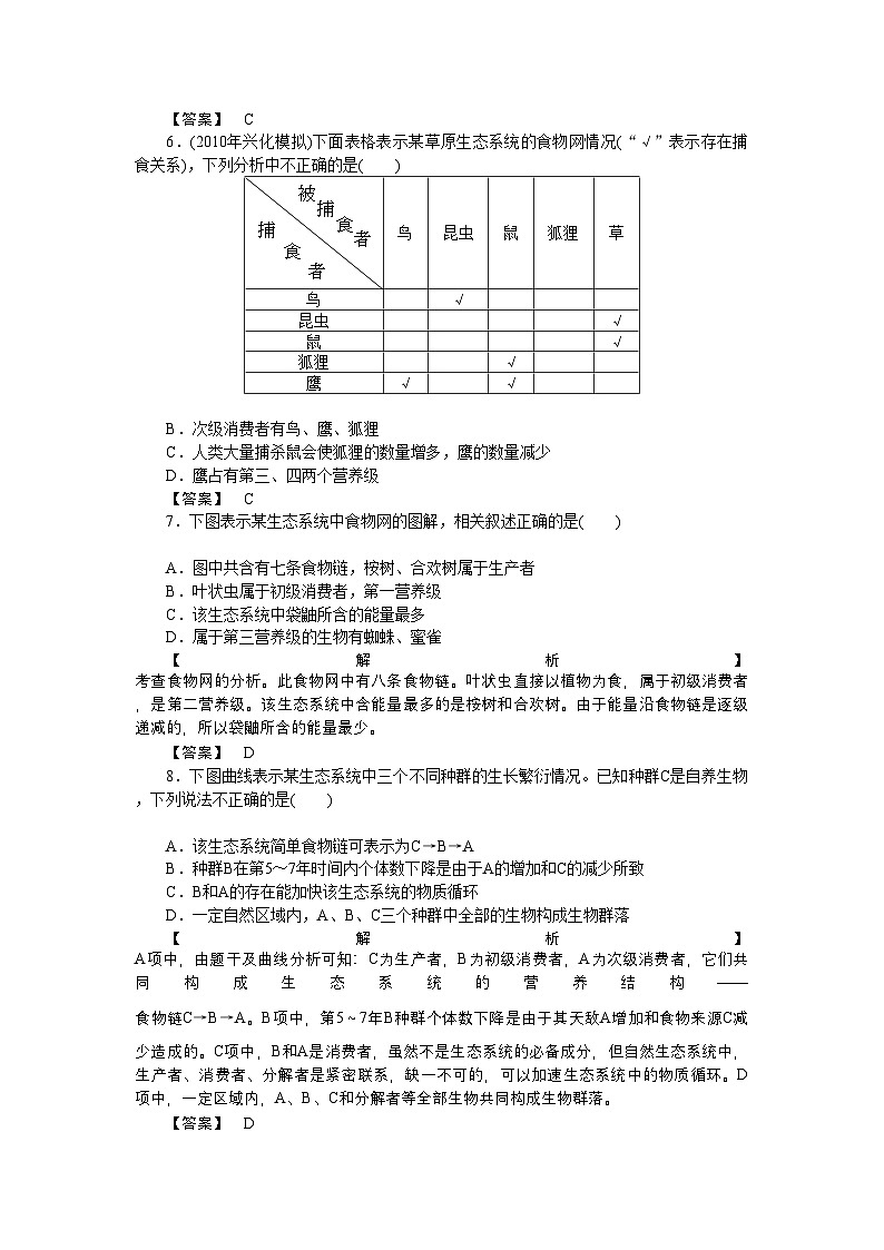
6.(2010年兴化模拟)下面表格表示某草原生态系统的食物网情况(“√”表示存在捕食关系),下列分析中不正确的是( )
B.次级消费者有鸟、鹰、狐狸
C.人类大量捕杀鼠会使狐狸的数量增多,鹰的数量减少
D.鹰占有第三、四两个营养级
【答案】 C
7.下图表示某生态系统中食物网的图解,相关叙述正确的是( )
A.图中共含有七条食物链,桉树、合欢树属于生产者
B.叶状虫属于初级消费者,第一营养级
C.该生态系统中袋鼬所含的能量最多
D.属于第三营养级的生物有蜘蛛、蜜雀
【解析】 考查食物网的分析。此食物网中有八条食物链。叶状虫直接以植物为食,属于初级消费者,是第二营养级。该生态系统中含能量最多的是桉树和合欢树。由于能量沿食物链是逐级递减的,所以袋鼬所含的能量最少。
【答案】 D
8.下图曲线表示某生态系统中三个不同种群的生长繁衍情况。已知种群C是自养生物,下列说法不正确的是( )
A.该生态系统简单食物链可表示为C→B→A
B.种群B在第5~7年时间内个体数下降是由于A的增加和C的减少所致
C.B和A的存在能加快该生态系统的物质循环
D.一定自然区域内,A、B、C三个种群中全部的生物构成生物群落
【解析】 A项中,由题干及曲线分析可知:C为生产者,B为初级消费者,A为次级消费者,它们共同构成生态系统的营养结构——食物链C→B→A。B项中,第5~7年B种群个体数下降是由于其天敌A增加和食物来源C减少造成的。C项中,B和A是消费者,虽然不是生态系统的必备成分,但自然生态系统中,生产者、消费者、分解者是紧密联系,缺一不可的,可以加速生态系统中的物质循环。D项中,一定区域内,A、B、C和分解者等全部生物共同构成生物群落。
【答案】 D
9.下图是生态系统中能量流过各营养级的示意图。由于呼吸的消耗,上一个营养级的能量只能部分地流入下一个营养级。以下对图中“呼吸”的理解正确的是( )
A.指生物在呼吸等新陈代谢和各种活动中消耗的全部能量
B.指生物进行有氧呼吸时产生的全部能量
C.所有生产者和消费者都进行有氧呼吸和无氧呼吸
D.分解者通过呼吸从生产者和消费者那里得到自身生命活动所需要的能量
【解析】 “呼吸”不是仅指生物进行有氧呼吸时产生的全部能量;不是所有生产者和消费者都进行有氧呼吸和无氧呼吸;图中“呼吸”指生物在呼吸等新陈代谢和各种活动中消耗的全部能量;生产者、消费者和分解者通过细胞呼吸为自身的生命活动提供能量。
【答案】 A
10.如下图为生态系统中能量流动图解部分示意图,①②③④各代表一定的能量值,下列各项中正确的是( )
A.①表示流经生态系统内部的总能量
B.一般情况下,三级消费者增加1 kg,至少需要生产者100 kg
C.生物与生物之间捕食关系一般不可逆转,所以能量流动具单向性
D.从能量关系看②≥③+④
【解析】 该生态系统的总能量应该是生产者固定的总能量。三级消费者增加1 kg,至少需要消耗生产者1÷(eq \f(1,5))3=125 kg,②>③+④,因初级消费者自身消耗部分能量。
【答案】 C
11.下图是生态系统中某元素循环的模式图,对该图说明不正确的是( )
A.这是碳元素的循环
B.A与B两种生物是生态系统不可缺少的成分
C.①是光合作用,②、③是呼吸作用,④是微生物的分解作用
D.该物质循环带有全球性
【答案】 B
12.(2010年宿迁模拟)下列有关生态系统能量流动的叙述中错误的是( )
A.当狼捕食兔子并转化为自身的有机物时,能量就从第一营养级流入第二营养级
B.当狼吃掉一只兔子时,狼不可能获得兔子的全部能量
C.生产者通过光合作用合成有机物,能量就从非生物环境流入生物群落
D.生态系统的能量流动是单向的,逐级递减的
【解析】 本题考查的知识点有:①能量流动的传递过程,②能量流动的起点,③能量流动的特点。解答本题可先思考能量流动的有关知识点,再根据选项逐一判断作答。
【答案】 A
13.(2010年广东深圳一调)某自然生态系统中有四种生物构成的一条食物链,甲→乙→丙→丁,其中甲是自养型生物。某一时间分别测得这四种生物所含的有机物总量分别为a、b、c、d。下列叙述正确的是(多选)( )
A.甲从无机环境中获得的能量肯定大于a所含的能量
B.若b>a,此生态系统的稳定性可能会受影响
C.甲单一个体所含有机物的总量在四种生物中最多
D.这四种生物个体的总和构成一个自然生态群落
【解析】 甲即生产者,生产者固定的太阳能是流经该生态系统总能量,生产者固定的能量去向:自身呼吸消耗、流向下一营养级,分解者利用,因此甲从无机环境获得的能量大于a所含能量;当b>a时,该生态系统能量供应不足,稳定性就会遭到破坏;仅由生产者、消费者不能构成群落,还需分解者;第一营养级种群中一个个体含有机物总量不一定最多,如海洋生态系统中的某个浮游植物所含能量可能少于其他营养级单个生物。
【答案】 AB
14.以下现象属于生态系统行为信息起作用的是( )
A.蝙蝠的“回声定位”
B.萤火虫发光
C.菜粉蝶飞向十字花科植物
D.孔雀开屏
【解析】 孔雀开屏是雄孔雀求偶的一种行为信息。
【答案】 D
15.(2010年广州综合测试)下列关于生态系统功能的叙述不正确的是( )
A.碳循环具有全球性
B.信息传递可以调节生物种间关系
C.能量流动具有单向、逐级递减的特点
D.枯枝败叶中储存的能量能被植物直接吸收利用
【解析】 枯枝败叶中储存的能量只能被微生物分解利用,而不能被植物直接吸收利用。
【答案】 D
16. 2007年11月20日,联合国政府间气候变化专门委员会发布了第四份全球气候变化所造成的影响:海水酸性已达数千万年最高,将加剧全球变暖;海水酸化导致海洋生物不断灭绝,食物链遭到严重破坏;即便CO2的释放从现在开始停止,海水也需要数万年才能恢复原样。有关叙述不正确的是( )
A.生态系统的自我调节能力是有一定限度的
B.不断酸化的海水逐渐吞噬珊瑚,使营养级较低的浮游生物丧失栖息地,从而破坏食物链
C.海洋吸收了人类排出的大量二氧化碳,减缓了气候变暖
D.人类工业生产排出的大量CO2多数被海洋和森林吸收了,尽管造成了温室效应,但是对物种的多样性没有影响
【解析】 人类排出过多的二氧化碳,打破了自然界原来的碳循环的平衡状态,对生物的生存产生很大的影响,使部分生物因不适应变化后的环境而被淘汰,致使生物的多样性锐减。
【答案】 D
17.环境污染已成为人类社会面临的重大问题,下列与环境污染无关的是( )
①温室效应 ②赤潮 ③光化学污染 ④潮汐 ⑤臭氧层空洞 ⑥水俣病 ⑦酸雨 ⑧大脖子病
A.①⑥ B.①⑤⑧
C.②③⑦ D.④⑧
【解析】 主要考查学生把握知识间内在联系的能力和综合应用能力,要求学生知识面广、知识面宽。潮汐是因地球、月球的位置及吸引力而产生的海水规律性的涨落现象,属正常自然现象;大脖子病是由于缺乏碘元素,而不能正常合成甲状腺激素所致;水俣病是因为环境中汞这一重金属含量过高导致;赤潮是海洋被污染而导致缺氧,鱼虾等生物死亡;光化学烟雾是指氮氧化合物和碳氢化合物在大气环境中受强烈太阳光紫外照射后,产生一种复杂的光化学反应,生成一种新的污染物——光化学烟雾。
【答案】 D
18.下列关于生物多样性的叙述不正确的是( )
A.生物界的丰富多彩,起控制作用的是DNA的多样性
B.DNA分子结构的多样性主要表现为4种碱基配对方式的多样性
C.生物界的多样性是由蛋白质的多样性体现的
D.生物多样性包括基因多样性、物种多样性和生态系统多样性
【解析】 生物多样性包括基因多样性、物种多样性和生态系统多样性,是由蛋白质多样性直接体现的,根本原因是DNA分子的结构多样性,故ACD正确。DNA分子结构的多样性主要体现在组成DNA的碱基对的排列顺序不同,而4种碱基的配对方式是相同的。
【答案】 B
19.关于生物多样性的保护,正确的是( )
A.自然保护区的功能是接纳各地迁移和捕来的野生动物并加以保护
B.鼓励人们进入保护区,给鸟类建巢、喂食
C.迁地保护就是把大批野生动物迁入动物园、水族馆等进行保护
D.对于珍稀濒危物种,禁止一切形式的猎采和买卖
【解析】 目前,我国的自然保护区主要有三种类型:一是森林及其他类型的自然保护区;二是自然历史遗迹自然保护区;三是野生动物类型的自然保护区。保护生物多样性原则上是就地保护,迁地保护主要是给生物另选一个条件适宜的自然环境而非动物园,水族馆等。人们大量进入保护区给鸟类建巢、喂食,会干扰动物正常的生理活动,亦不可取。
【答案】 D
20.“5·12”大地震使大熊猫部分栖息地被破坏,食物减少,迁徙的通道被阻断。国家林业局为恢复秦岭大熊猫的数量,将采取以下措施,包括大面积退耕还林、建立保护区,大面积养竹和构建秦岭大熊猫不同保护区之间的走廊等。采取这些措施的根本目的是( )
A.使大熊猫得到更多的食物
B.使大熊猫得到更大生存空间
C.增强大熊猫的变异性
D.提高大熊猫栖息地的环境容纳量
【解析】 题中所述的这些措施可分别达到A、B、C三项所述效果,但是,它们都是恢复秦岭大熊猫数量的具体效果或措施。而环境容纳量就是一定空间中所能维持的种群最大数量,故提高大熊猫的环境容纳量,才是采取这些措施的根本目的。
【答案】 D
二、非选择题(共40分)
21.(12分)(2010年济宁质检)下图中甲为某草原生态系统的结构简图,“→”表示碳的流动方向,乙表示某植食性昆虫迁入该生态系统后的种群数量增长率变化曲线。
(1)A→E和D→B过程中碳的流动形式分别是_________________。
(2)若消耗生产者10 000 kg,位于最高营养级的生物最多可增重____________kg。
(3)乙图中,在t1时期种群的年龄组成为__________________________型,在t2时期后,种群数量将_____________。
(4)在牧业生产中,为保护优良牧草,连年使用同一种化学杀虫剂,结果常导致害虫再度大爆发。其主要原因是:
①________________________________________________________________________;
②________________________________________________________________________。
【解析】 碳循环在生物群落中以含碳有机物的形式流动,在生物群落与无机环境之间以CO2的形式流动。该生态系统的食物链为E→F→D→B,按能量传递效率为20%计算,传递到B的能量最多可使B增重80 kg。t1时种群的增长率最大,种群的年龄组成为增长型,t2以后增长率为0,种群数量将维持稳定。害虫大爆发的主要原因为①害虫产生抗药性,②天敌大量死亡。
【答案】 (1)CO2、含碳有机物 (2)80 (3)增长 不变 (4)①害虫的抗药性经自然选择逐代增强 ②化学杀虫剂导致害虫天敌大量死亡,破坏了生态系统原有的营养结构(害虫天敌大量死亡,破坏了食物链的结构)
22.(12分)下图是关于生态系统功能的概念图(部分),A、B、C、D、E、F、G分别表示有关的概念,其中A、B、C、D、E表示某个生态系统的组成成分。箭头①的意义是“CO2由C进入A”。请据图分析回答:
(1)图中A代表的是________,C代表的是________,F代表的是________,G代表的是________。
(2)写出其中A、B、C、D、E组成的生态系统中所包含的食物链
________________________________________________________________________。
(3)箭头②表示能量是物质循环的动力,仿照②的意义,写出③的意义________________________________________________________________________。
【答案】 (1)生产者 无机环境(非生物的物质和能量) 碳循环 物质循环 (2)A→D→E (3)物质是能量流动的载体
23.(10分)下图是我国南方开始尝试的农业生态系统的结构模式图,它利用雏鸭旺盛的杂食性,吃掉稻田里的杂草和害虫,用作物养猪、养鸭,用秸秆培育蘑菇、生产沼气,猪鸭粪、沼渣肥田。请据图回答:
(1)该生态系统的能量最终来源是______,该生态系统中最主要成分是________,该生态系统中分解者是______,鸭在该生态系统中属于第______营养级。
(2)调查该生态系统中鼠的种群密度,常用的方法是_____;调查该生态系统中稗草的种群密度,一般采用的方法是__________。
(3)一般地说,农田生态系统的________稳定性较低,原因是
________________________________________________________________________。
(4)在生态系统中,基本组成元素能在生物群落和无机环境不断循环,为什么还要往农田中不断施加氮肥?
________________________________________________________________________。
(5)下图a是某段时间内沼气池中产甲烷杆菌的种群增长率曲线,请在下图b中画出这段时间的种群数量变化曲线。
【解析】 地球上几乎所有生态系统的能量的最终来源都是太阳能。在题中所示生态系统中,主要成分是水稻和杂草等构成的生产者。分解者是营腐生生活的生物(如蘑菇),鸭在本生态系统中属于第二、三营养级。对鼠种群密度的调查常用的方法为标志重捕法,而对无位置移动的稗草的种群密度的调查,则采用样方法。由于农田生态系统的营养结构简单,抵抗力稳定性较低。农田中的氮素虽然可通过物质循环得到部分补充,但少于随农产品输出的氮,为保持氮素的输入与输出的平衡,需要不断向农田中施加氮肥。图a所示产甲烷杆菌和种群增长率没有改变,则种群随时间呈指数式增长,曲线呈“J”型。
【答案】 (1)太阳光能 生产者(水稻和杂草) 营腐生活的细菌和真菌(蘑菇) 第二、三 (2)标志重捕法 样方法 (3)抵抗力 生物种类少、营养结构简单 (4)氮素不断通过产品输出该生态系统 (5)如右图
24.(6分)(2009年广东高考题)为加强水体治理,珠江流域某城市构建了较大面积的人工湿地。
(1)当污染物随水流进入该湿地时,湿地水体中碳元素的迁移和转化途径如下图。请用箭头和文字补充虚线框中的碳转化途径。
(2)一段时间后,湿地中出现了轮虫等浮游动物,可控制绿藻等浮游植物的增殖;管理员还放养了一些鱼和鸭,为城市增添自然气息。请写出可能存在食物链(两条)。
________________________________________________________________________
________________________________________________________________________。
(3)如果含有重金属的工业废水进入该系统,请根据生态学基本原理,指出可能产生哪些负面影响___________________________________________
________________________________________________________________________。
【解析】 (1)碳循环过程中,植物可通过细胞呼吸放出CO2,又可通过光合作用吸收CO2,从而使得碳元素在无机环境与生物群落之间循环流动。
(2)由题意知,轮虫等浮游动物可以绿藻等浮游植物为食,鱼和鸭又可以轮虫为食,鸭还可直接捕食绿藻等,据此可写出相应的食物链。
(3)重金属属于难分解的物质,进入食物链后可沿食物链流动,并通过生物富集作用,随营养级的升高,生物体内重金属的含量随之升高,产生剧毒生物。
【答案】 (1)
(2)①绿藻→轮虫→鱼→鸭,②绿藻→鸭,③绿藻→轮虫→鸭(任写两条,其他答案合理也可)
(3)导致重金属污染,使处于高营养级的生物重金属含量过高
生态系统
热带雨林
温带草原
北方森林
冻原
分解达95%所需时间(年)
2
14
100
被
捕
食
者
者
食
捕
鸟
昆虫
鼠
狐狸
草
鸟
√
昆虫
√
鼠
√
狐狸
√
鹰
√
√
相关试卷
这是一份高考生物一轮复习考点过关练习第9单元 第32讲 生态环境的保护 (含解析),共16页。试卷主要包含了人口增长对生态环境的影响,全球性的环境问题等内容,欢迎下载使用。
这是一份高考生物一轮复习讲练 第9单元 第32讲 生态环境的保护 (含解析),共19页。
这是一份高中生物高考2022年高考生物一轮复习 第9单元 第32讲 生态环境的保护,共16页。
