年终活动
搜索
    上传资料 赚现金
    英语朗读宝

    2022年龙门亮剑高三生物一轮复习第2章第1节通过神经系统的调节课后活页作业新人教版必修3

    2022年龙门亮剑高三生物一轮复习第2章第1节通过神经系统的调节课后活页作业新人教版必修3第1页
    2022年龙门亮剑高三生物一轮复习第2章第1节通过神经系统的调节课后活页作业新人教版必修3第2页
    还剩3页未读, 继续阅读
    下载需要10学贝 1学贝=0.1元
    使用下载券免费下载
    加入资料篮
    立即下载

    2022年龙门亮剑高三生物一轮复习第2章第1节通过神经系统的调节课后活页作业新人教版必修3

    展开

    这是一份2022年龙门亮剑高三生物一轮复习第2章第1节通过神经系统的调节课后活页作业新人教版必修3,共5页。试卷主要包含了选择题,非选择题等内容,欢迎下载使用。
    一、选择题
    1.下列关于反射弧的叙述,正确的是( )
    A.刺激某一反射弧的感受器或传出神经,可使效应器产生相同的反应
    B.反射弧中的感受器和效应器均分布于肌体同一组织或器官
    C.神经中枢的兴奋可以引起感受器敏感性减弱
    D.任何反射弧中的神经中枢都位于脊髓
    【解析】 在同一个反射弧中,神经冲动的传递一般是从感受器→传入神经→神经中枢→传出神经→效应器,如果这个反射弧只有两个神经元组成,那么刺激传出神经可使效应器产生与刺激感受器相同的反应。因为在反射弧中兴奋的传导是单向的。感受器是感觉神经末梢,效应器一般是运动神经末梢及其支配的肌肉或腺体。神经中枢经传出神经把兴奋传递给效应器,不会影响感受器的敏感性。人体的神经中枢包括大脑皮层、下丘脑,小脑、脑干和脊髓。如完成条件反射的反射弧的神经中枢是大脑皮层。
    【答案】 A
    2.(2010年山东郓城期末)下列关于兴奋传递的叙述,不正确的是( )
    A.兴奋由一个神经元传到另一个神经元的能量变化是:电信号→化学信号→电信号
    B.兴奋在突触处的传递方向是:突触前膜→突触间隙→突触后膜
    C.兴奋只能从一个神经元的树突传递给另一个神经元的细胞体或轴突
    D.兴奋在突触处的传递速度比在神经纤维上的传导速度慢
    【解析】 兴奋在神经元之间的传递是单向的,通过的结构是突触,即由上一个神经元的轴突传递给下一个神经元的胞体或树突,也可以传递给肌肉或腺体。
    【答案】 C
    3.神经冲动在两个神经元之间传递时,以下生理活动不会发生的是( )
    A.生物膜的融合和转化
    B.离子通道的开放和关闭
    C.ATP的合成和水解
    D.信号分子与突触前膜上受体的识别与结合
    【解析】 神经冲动在神经元间的传递是通过细胞膜以胞吐的方式释放神经递质到突触间隙,被突触后膜上的受体识别,激活突触后膜离子通道的开放和关闭,引起下一个神经元神经冲动的产生,这个过程消耗能量,自然发生ATP的合成和水解,注意受体在突触后膜上,不在突触前膜。
    【答案】 D
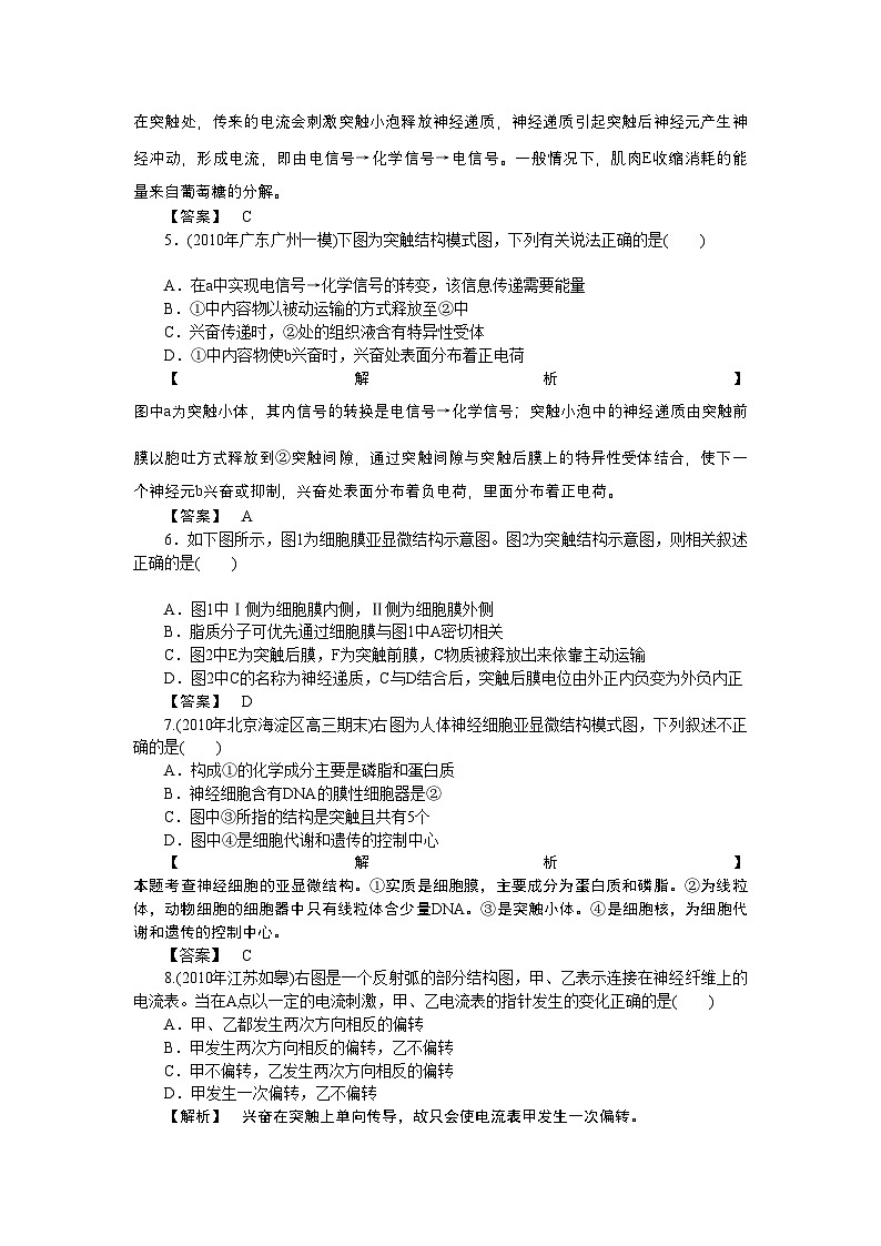
    4.(2010年山东泰安质检一)下图中如果A接受刺激,下列有关叙述正确的是( )
    A.不会引起E收缩
    B.神经细胞C与D的兴奋是同步的
    C.在F处,兴奋由电信号转变为化学信号,再转变为电信号
    D.一般情况下,E中细胞将消耗蛋白质分解释放的能量
    【解析】 在突触处,传来的电流会刺激突触小泡释放神经递质,神经递质引起突触后神经元产生神经冲动,形成电流,即由电信号→化学信号→电信号。一般情况下,肌肉E收缩消耗的能量来自葡萄糖的分解。
    【答案】 C
    5.(2010年广东广州一模)下图为突触结构模式图,下列有关说法正确的是( )
    A.在a中实现电信号→化学信号的转变,该信息传递需要能量
    B.①中内容物以被动运输的方式释放至②中
    C.兴奋传递时,②处的组织液含有特异性受体
    D.①中内容物使b兴奋时,兴奋处表面分布着正电荷
    【解析】 图中a为突触小体,其内信号的转换是电信号→化学信号;突触小泡中的神经递质由突触前膜以胞吐方式释放到②突触间隙,通过突触间隙与突触后膜上的特异性受体结合,使下一个神经元b兴奋或抑制,兴奋处表面分布着负电荷,里面分布着正电荷。
    【答案】 A
    6.如下图所示,图1为细胞膜亚显微结构示意图。图2为突触结构示意图,则相关叙述正确的是( )
    A.图1中Ⅰ侧为细胞膜内侧,Ⅱ侧为细胞膜外侧
    B.脂质分子可优先通过细胞膜与图1中A密切相关
    C.图2中E为突触后膜,F为突触前膜,C物质被释放出来依靠主动运输
    D.图2中C的名称为神经递质,C与D结合后,突触后膜电位由外正内负变为外负内正
    【答案】 D
    7.(2010年北京海淀区高三期末)右图为人体神经细胞亚显微结构模式图,下列叙述不正确的是( )
    A.构成①的化学成分主要是磷脂和蛋白质
    B.神经细胞含有DNA的膜性细胞器是②
    C.图中③所指的结构是突触且共有5个
    D.图中④是细胞代谢和遗传的控制中心
    【解析】 本题考查神经细胞的亚显微结构。①实质是细胞膜,主要成分为蛋白质和磷脂。②为线粒体,动物细胞的细胞器中只有线粒体含少量DNA。③是突触小体。④是细胞核,为细胞代谢和遗传的控制中心。
    【答案】 C
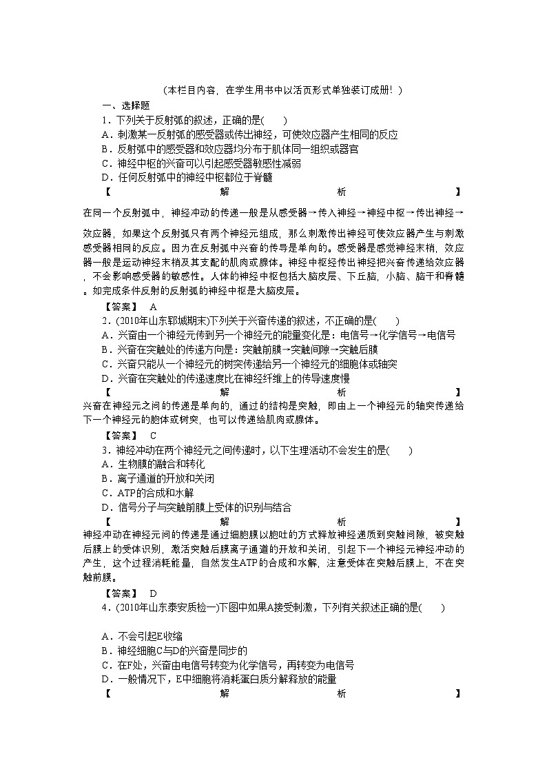
    8.(2010年江苏如皋)右图是一个反射弧的部分结构图,甲、乙表示连接在神经纤维上的电流表。当在A点以一定的电流刺激,甲、乙电流表的指针发生的变化正确的是( )
    A.甲、乙都发生两次方向相反的偏转
    B.甲发生两次方向相反的偏转,乙不偏转
    C.甲不偏转,乙发生两次方向相反的偏转
    D.甲发生一次偏转,乙不偏转
    【解析】 兴奋在突触上单向传导,故只会使电流表甲发生一次偏转。
    【答案】 D
    9.下图为一突触结构模式图。下列相关叙述正确的是( )
    A.刺激b点,bc段膜外电流方向为b→c
    B.刺激b点,c、d同时兴奋
    C.刺激b点,a、c均会兴奋
    D.刺激b点,必定会引起B神经元的兴奋
    【解析】 A错误:刺激b点,bc段膜外电流方向是c→b;B错误:刺激b点,c点先兴奋,然后是d点;D错误:刺激b点,因递质的种类有兴奋性和抑制性的,故B神经元可能是兴奋也可能是抑制。兴奋在单个神经纤维上的传导是双向的,所以刺激b点,a、c均会兴奋。
    【答案】 C
    10.人在拔牙时,往往需要在相应部位注射局部麻醉药,使其感觉不到疼痛,这是因为麻醉药( )
    A.阻断了传入神经的兴奋传导
    B.抑制神经中枢的兴奋
    C.阻断了传出神经的兴奋传导
    D.抑制效应器的活动
    【解析】 痛觉的神经中枢在大脑皮层,拔牙时,在牙的部位注射局部麻药,是为了阻断传入神经的兴奋传导,兴奋传导不到大脑皮层,就感觉不到疼痛了。
    【答案】 A
    11.下图表示三个神经元及其联系。其中“”表示从树突到胞体再到轴突及末梢,则下列叙述正确的是( )
    A.与感受器相连的部位是A和C,图中共有3个完整的突触
    B.若在f点施加一强刺激,则f点的膜电位变为内负外正,并在b点可测到电位变化
    C.对该反射弧来说,大脑皮层对其活动不会产生影响
    D.若在e点施加一强刺激,则f点不会测到电位变化,而下一神经元的兴奋将会加强
    【答案】 A
    12.某外伤病人,不能说话但能听懂别人讲话,不能写字但能看书看报,那么受损的是( )
    A.运动性语言中枢 B.听觉语言中枢
    C.视觉语言中枢 D.运动中枢
    【解析】 运动性语言中枢受损,患者可以看懂文字,听懂别人的谈话,不能说话也不能写字;听觉性语言中枢受损听不懂别人讲话;视觉性语言中枢受损看不懂文字;运动中枢主要是调节躯体运动。
    【答案】 A
    13.参与“植物人”生命活动调节的神经结构主要有( )
    ①大脑皮层 ②小脑 ③下丘脑 ④脑干 ⑤垂体
    A.①②③ B.②③④
    C.③④⑤ D.①④⑤
    【解析】 植物人仍有吸吮、咀嚼、吞咽等原始反射,对刺激可有肢体屈曲退避活动,基本生命功能持续存在,但无意识活动,大小便失禁。大脑、小脑、脊髓可能受到损伤,脑干是调控心跳、呼吸等生理活动的中枢,下丘脑和垂体参与内环境稳态的激素调节,这三部分都是正常的。
    【答案】 C
    二、非选择题
    14.如下图为人体神经元细胞模式图。请据图回答下列问题:
    (1)综合国力的根本是人才。孩子生活在刺激丰富的环境中,结构F________的数量将 (填“增加”或“减少”)。说明条件反射的形成能明显影响结构F的数量,从而有利于智力开发。
    (2)图中C→D过程体现了细胞膜________的结构特点。
    (3)神经细胞因具较多的___________,使其结构相对表面积大,并使其与信息传导(传递、交换)功能相适应。
    (4)结构F中的信号传递方式为______→_______→电信号。
    (5)结构D中的液体为_________,C释放出来的物质是_______。
    【答案】 (1)突触 增加 (2)具有一定的流动性
    (3)突起(树突)(说明:不能说较多轴突)
    (4)电信号 化学信号 (5)组织液 神经递质
    15.(2010年上海杨浦区学科测试)图一A、B、C为三个神经元。请据图回答有关问题(请在横线上填文字,括号内填编号):
    (1)A、B、C细胞间信息的传递方向为(______→ ______→ ______)。其中可构成神经中枢的细胞是 。
    (2)刺激部位④,该部位的膜外电位变化情况是 ,可测得同样电位变化情况的部位是_________。
    (3)图二是图一中的结构______。G位点的兴奋由_______引起,F位点的兴奋由 引起。
    (4)假如图二中的D来自相邻的细胞,E来自大脑皮层。当刺激①时,导致⑦产生反应,则D释放的物质对F具有_______作用。但如果大脑皮层发生的指令是对这个刺激不作出反应,则E释放的物质对F具有________作用,导致⑦不产生相应反应,这说明低级神经中枢接受高级神经中枢的控制。
    【解析】 (1)根据三个神经元的特点(如A的胞体位于神经节)可作出判断,A为传入神经元,B为中间神经元,C为传出神经元,所以兴奋传递方向为A→B→C,B为构成神经中枢的细胞。
    (2)神经元接受刺激,则兴奋部位Na+内流,所以电位变化为正→负。兴奋在一个神经元上为双向传导,在神经元之间沿感受器到效应器的方向单向传递,所以刺激④,可测得电位变化的有⑤⑥⑦以及③的突触后膜。
    (3)图二为突触,可表示图一中的③和⑤。G位点为突触前部位,兴奋由电信号(电位变化)引起,F位点为突触后膜,兴奋由神经递质(X物质)的释放引起。
    (4)如果刺激①时⑦产生反应,说明兴奋在整个反射弧上完成了传导,则经过突触时必然使突触后膜(F)产生了兴奋。如果大脑皮层可阻止⑦的反应,说明兴奋在传导过程中受到了抑制。
    【答案】 (1)A B C B (2)正电位→负电位 ③的突触后膜和⑤⑥⑦ (3)③⑤ 电位变化(动作电位) X物质的释放 (4)兴奋 抑制
    16.阅读资料并结合图示回答有关问题:
    乙酰胆碱酯酶能催化神经递质——乙酰胆碱的水解,使神经递质在完成神经兴奋的传递任务之后,尽快消失。有机磷杀虫剂能专门抑制动物乙酰胆碱酯酶的活性,使乙酰胆碱不能很快消失,肌肉细胞就会处于持续兴奋之中,表现为震颤不已,直到死亡。
    (1)图乙①中的物质释放到③中的方式是_________。
    (2)由图乙看出,突触后膜的面积相对较大,其意义是__________。
    (3)请将下列实验步骤及结果补充完整。
    实验目的:验证有机磷杀虫剂对乙酰胆碱酯酶的活性具有抑制作用。
    材料用具:两个相同的图甲装置、适宜的放电装置、有机磷杀虫剂、生理盐水、培养皿等。
    实验步骤:
    第一步:将两个装置编号1、2,并分别将装置中青蛙的“神经—腓肠肌”标本放入盛有等量生理盐水的两个培养皿中。
    第二步:同时用电极分别刺激两个“神经—腓肠肌”标本的神经,指针都向左偏转,然后恢复。
    第三步: ___________________________________________
    _________________________________________________。
    第四步: __________________________________________
    ____________________________________。
    实验结果: __________________________________
    __________________________________________________。
    【解析】 神经递质释放的过程为胞吐,不是主动运输;突触后膜的面积相对较大,有利于接受神经递质。此实验的设计要注意对照实验应加入等量的生理盐水,文字叙述注意对第一、二步的借鉴;此实验为验证实验,实验的结果只有一种情况。
    【答案】 (1)胞吐(或外排) (2)有利于接受神经递质
    (3)第三步:在装置1的培养皿中滴加一定量的有机磷杀虫剂,在装置2的培养皿中滴加等量的生理盐水 第四步:一段时间后,同时用电极刺激两个“神经—腓肠肌”标本中的神经,观察现象 实验结果:装置1的指针持续向左偏转,装置2的指针向左偏转后恢复、

    相关试卷

    2022年龙门亮剑高三生物一轮复习第6章第1节细胞增殖课后活页作业新人教版必修1:

    这是一份2022年龙门亮剑高三生物一轮复习第6章第1节细胞增殖课后活页作业新人教版必修1,共5页。试卷主要包含了选择题,非选择题等内容,欢迎下载使用。

    2022年龙门亮剑高三生物一轮复习第5章第23节生态系统的功能能量流动与物质循环课后活页作业新人教版必修3:

    这是一份2022年龙门亮剑高三生物一轮复习第5章第23节生态系统的功能能量流动与物质循环课后活页作业新人教版必修3,共5页。试卷主要包含了选择题,四营养级,非选择题等内容,欢迎下载使用。

    2022年龙门亮剑高三生物一轮复习第5章第3节人类遗传病课后活页作业新人教版必修2:

    这是一份2022年龙门亮剑高三生物一轮复习第5章第3节人类遗传病课后活页作业新人教版必修2,共6页。试卷主要包含了选择题,非选择题等内容,欢迎下载使用。

    欢迎来到教习网
    • 900万优选资源,让备课更轻松
    • 600万优选试题,支持自由组卷
    • 高质量可编辑,日均更新2000+
    • 百万教师选择,专业更值得信赖
    微信扫码注册
    qrcode
    二维码已过期
    刷新

    微信扫码,快速注册

    手机号注册
    手机号码

    手机号格式错误

    手机验证码 获取验证码

    手机验证码已经成功发送,5分钟内有效

    设置密码

    6-20个字符,数字、字母或符号

    注册即视为同意教习网「注册协议」「隐私条款」
    QQ注册
    手机号注册
    微信注册

    注册成功

    返回
    顶部
    Baidu
    map