2022年创新设计高考生物一轮复习强化训练2蛋白质的相关计算
展开
这是一份2022年创新设计高考生物一轮复习强化训练2蛋白质的相关计算,共5页。试卷主要包含了分析多肽E和多肽F得到以下结果等内容,欢迎下载使用。
1.(2009·青岛模拟)丙氨酸的R基为—CH3,谷氨酸的R基为—C3H5O2,它们缩合形成的二肽分子中,C、H、O的原子比例为( )
A.7∶16∶6 B.7∶14∶5 C.8∶12∶5 D.8∶14∶5
解析:先根据R基推导出两种氨基酸的结构简式或分子式,再根据脱水缩合的原理计算原子数。注意,计算H原子数、O原子数时,应减去脱去水分子中的原子数。丙氨酸的结构简式是,谷氨酸的结构简式是。当缩合成二肽时需脱去一分子水。故缩合成的二肽分子中,C原子数为3+5=8,H原子数为7+9-2=14,O原子数为2+4-1=5。
答案:D
2.(2010·杭州模拟)谷胱甘肽(C10H17O6N3S)是存在于动植物和微生物细胞中的一种重要三肽,它是由谷氨酸(C5H9O4N)、甘氨酸(C2H5O2N)和半胱氨酸缩合而成的,则半胱氨酸可能的分子式为( )
A.C3H3NS B.C3H5NS
C.C3H7O2NS D.C3H3O2NS
解析:谷胱甘肽=谷氨酸+甘氨酸+半胱氨酸-2H2O,即C10H17O6N3S=C5H9O4N+C2H5O2N+半胱氨酸-2H2O,所以半胱氨酸的分子式为C3H7O2NS。
答案:C
3.(2010·舟山模拟)某蛋白质由3条多肽链,N个氨基酸组成,下列关于该蛋白质说法正确的是( )
A.形成该蛋白质时产生了N个水分子
B.该蛋白质中至少含有N个肽键
C.该蛋白质中至少含有3个游离的羧基
D.合成该蛋白质至少需要20种氨基酸
解析:形成该蛋白质时,产生水分子数为N-3,含有N-3个肽键。至少含有的游离的羧基数=肽链条数=3。
答案:C
4.(2010·上海高考)由m个氨基酸构成的一个蛋白质分子,含n条肽链,其中z条是环状多肽。该蛋白质分子中含有的肽键数为( )
A.m-z+n B.m-n-z
C.m-n+z D.m+z+n
解析:m个氨基酸构成的一个蛋白质分子,含n条肽链,如肽链全部为直线形,则合成蛋白质分子形成的肽键数为m-n;由于n条肽链中有z条是环状多肽,而每一条环状多肽的肽键比直线形肽链多1个,因此肽键数为m-n+z。
答案:C
5.某肽链由10个氨基酸组成,利用水解法Ⅰ可得到四个片段,即:A—P;H—V;G—L—B—T;C—T。利用水解法Ⅱ可得到三个片段,即:A—P—G—L;T—H—V;B—T—C。(其中字母表示氨基酸,“—”表示肽键)。从有重叠结构的各个片段的顺序中可推断出该肽链的氨基酸序列为( )
A.A—P—H—V—G—L—B—T—C—T
B.A—P—G—L—B—T—C—T—H—V
C.T—H—V—A—P—G—L—B—T—C
D.G—L—B—T—A—P—H—V—C—T
解析:由水解法Ⅱ得到A—P—G—L,由水解法Ⅰ得到G—L—B—T,可知该肽链中含有片段A—P—G—L—B—T(肽链中只含有1个L);由水解法Ⅱ得到B—T—C,可知该肽链中含有片段A—P—G—L—B—T—C(肽链中只含有1个C);以此为基础,根据水解法Ⅰ可得到的序列C—T和H—V,可知该肽链的氨基酸序列为A—P—G—L—B—T—C—T—H—V。
答案:B
6.免疫球蛋白IgG的结构示意图如下,其中—S—S—表示连接两条相邻肽链的二硫键。若该IgG由m个氨基酸构成,则该IgG有肽键数( )
A.m个 B.(m+1)个 C.(m-2)个 D.(m-4)个
解析:从题中图示可看出,该免疫球蛋白IgG由m个氨基酸经脱水缩合形成的4条肽链构成,即脱去的水分子数为(m-4)个,肽键个数与水分子数是一一对应的,肽键个数也为(m-4)个。
答案:D
7.某蛋白质分子的相对分子质量为10 412,20种氨基酸的平均相对分子质量为128,在形成该蛋白质分子时脱去的水分子总质量为1 620,则该蛋白质分子的肽链数为( )
A.一条 B.两条 C.三条 D.四条
解析:水分子个数=1 620÷18=90个;氨基酸的个数=(10 412+1 620)÷128=94个,则肽链数=氨基酸个数-水分子数=94-90=4。
答案:D
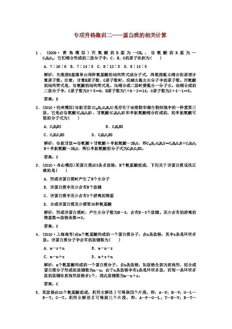
8.分析多肽E和多肽F得到以下结果(单位:个)
多肽E和多肽F中氨基酸的数目最可能是( )
A.199和181 B.340和281
C.58和53 D.51和49
解析:根据氨基酸分子的通式,每个氨基中含有一个氮原子,多肽E共含53个氮原子,3个氨基,而多肽一端有一个氨基,故R基上有2个氨基,则多肽E是由53-2=51个氨基酸缩合成的。同理,多肽F是由54-5=49个氨基酸缩合成的。
答案:D
9.如果有足量的三种氨基酸,分别为甲、乙、丙,则它们能形成的三肽种类以及包含三种氨基酸的三肽种类最多是( )
A.9种、9种 B.6种、3种
C.27种、6种 D.3种、3种
解析:此题与数学的排列组合知识相联系,注意肽链是有方向的如甲—甲—乙和乙—甲—甲是两种不同的三肽。它们的计算结果分别为33和Peq \\al(3,3)=3×2×1=6。
答案:C
10.狼体内有A种蛋白质,20种氨基酸;兔体内有B种蛋白质,20种氨基酸。狼捕食兔后狼体内的一个细胞中含有的蛋白质种类和氨基酸种类最可能是( )
A.A+B,40 B.A,20
C.>A,20 D.<A,20
解析:狼体内有A种蛋白质,是全部基因表达的结果,但狼体内的一个细胞内只有部分基因表达,因此,蛋白质种类少于A种,但氨基酸可能有20种。
答案:D
11.某蛋白质的结构示意图如下,其中—S—S—表示连接两条相邻肽链的二硫键。若该蛋白质由m个氨基酸构成,则每摩尔该蛋白质在形成时生成的水分子摩尔数和减少的相对分子质量分别为( )
A.m个 18m
B.(m-4)个 18(m-4)
C.(m-3)个 18(m-3)+4
D.(m-2)个 18(m-2)+4
解析:通过认真识图可知,含有3条肽链,其中一条是环状结构。对于环状结构来说,失水数等于氨基酸数。图中还有2个二硫键,所以还要失去4个H。
答案:D
12.现有氨基酸800个,其中氨基总数为810个,羧基总数为808个,则由这些氨基酸合成的含有2条肽链的蛋白质共有肽键、氨基和羧基的数目依次分别为( )
A.798、2和2 B.798、12和10
C.799、1和1 D.799、11和9
解析:组成蛋白质的一个氨基酸至少有一个氨基和一个羧基,且连在同一个碳原子上。已知氨基酸数量800,氨基总数810,羧基总数808。氨基酸之间经脱水缩合形成肽键(n个氨基酸形成m条肽链可以形成n-m个肽键),通过肽键将氨基酸连接成肽链,一条多肽链的一端是一个氨基,另一端是一个羧基。肽链与肽链之间不通过肽键连接(如果通过肽键连接就成为一条肽链了,是通过其他化学键连接)。据此得出:由800个氨基酸组成的含有2条肽链的蛋白质共有肽键:800-2=798个;氨基:1+1+10=12个;羧基:1+1+8=10个。
答案:B
13.某三十九肽中共有丙氨酸(R基为—CH3)4个,现去掉其中的丙氨酸得到4条长短不等的多肽(如图),下列有关该过程的叙述中错误的是( )
A.肽键数目减少8个 B.C原子减少12个
C.氨基和羧基分别增加3个 D.O原子数目减少1个
解析:三十九肽中应有39个氨基酸,38个肽键,由去掉其中的丙氨酸得到的4条多肽链分析可知,丙氨酸在三十九肽中分别位于第8个、18个、27个、39个氨基酸位置,去掉丙氨酸形成多肽时,需水解断开肽键形成游离端,经计算知,肽键数目减少了7个,C原子减少12个,氨基和羧基分别增加3个,而O原子数目减少1个。
答案:A
14.含有215个N原子的200个氨基酸,形成了5个四肽、4个六肽和1个2条肽链构成的蛋白质分子。这些多肽和蛋白质分子中,肽键与氨基数目的最大值分别是( )
A.200和200 B.200和215
C.189和11 D.189和26
解析:5个四肽中肽键数为3×5=15个,4个六肽中肽键数为5×4=20个,1个2条肽链构成的蛋白质分子共有200-4×5-6×4=156个氨基酸,肽键数为156-2=154个。故这些多肽和蛋白质分子中,肽键数的最大值为15+20+154=189个。含有215个N原子的200个氨基酸中,R基中氨基数目最多有15个。每条多肽链至少含一个游离的氨基,这些多肽和蛋白质分子中共有5+4+2+15=26条肽链。
答案:D
15.(2010·汕头模拟)全世界每年有上千人由于误吃毒蘑菇而死亡,鹅膏蕈碱就是一种毒菇的毒素,它是一种环状八肽。若20种氨基酸的平均相对分子质量为128,则鹅膏蕈碱的相对分子质量大约是( )
A.1 024 B.898 C.880 D.862
解析:环状多肽在形成过程中减少的水分子数等于氨基酸个数,所以其分子量=128×8-18×8=880。
答案:C
16.(2010·汕头模拟)经测定某多肽分子式为C21HxOyN4S2(无二硫键)。已知该多肽是由下列氨基酸中的几种作原料合成的:苯丙氨酸(C9H11NO2),天冬氨酸(C4H7NO4),丙氨酸(C3H7NO2),亮氨酸(C6H13NO2),半胱氨酸(C3H7NO2S)。
请回答:
(1)该多肽共由________个氨基酸组成,参与的氨基酸的种类与数目为____________________________________________________________。
(2)该多肽分子中的H原子数是________,O原子数是________。
(3)控制该多肽合成的mRNA上至少有________种不同的密码子(不考虑终止密码子)。
解析:首先根据题目所提供的多肽和五种氨基酸分子式中N、S原子的数目可推知:此多肽由4个氨基酸组成,其中含有2个半胱氨酸(因为C、N、S原子在氨基酸脱水缩合过程中数目不发生变化),然后据C原子数目进行计算:C原子总数为21,减去两个半胱氨酸的6个C原子后还剩15个,两个氨基酸的C原子之和是15的只能是苯丙氨酸和亮氨酸。最后据四肽形成时失去3分子的H2O计算出H原子和O原子的数目。因为肽链上有三种氨基酸,所以最少要有三种密码子。
答案:(1)4 2个半胱氨酸、1个苯丙氨酸、1个亮氨酸 (2)32 5 (3)3元素或基团
C
H
O
N
氨基
羧基
多肽E
201
348
62
53
3
2
多肽F
182
294
55
54
6
1
相关试卷
这是一份2022年创新设计高考生物一轮复习强化训练9动物生命活动调节分类专训2,共10页。试卷主要包含了 过程图解类,数学模型类,稳态调节中的综合题型等内容,欢迎下载使用。
这是一份2022年创新设计高考生物一轮复习强化训练8动物生命活动调节分类专训1,共4页。试卷主要包含了神经调节的结构基础及相关实验等内容,欢迎下载使用。
这是一份2022年创新设计高考生物一轮复习强化训练6遗传实验题分类专训2,共4页。试卷主要包含了基因位置的确定,遗传方式的判定等内容,欢迎下载使用。

