


还剩5页未读,
继续阅读
2022年黑龙江林口11高一历史上学期期中考试无答案岳麓版会员独享
展开
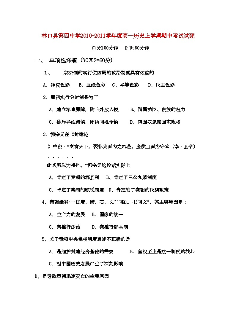
这是一份2022年黑龙江林口11高一历史上学期期中考试无答案岳麓版会员独享,共8页。试卷主要包含了周初实行分封制是为了,柳宗元在《封建论 》中说,秦朝能够“一法度,《旧唐书》载,北宋强化中央集权的影响有等内容,欢迎下载使用。
相关试卷
2022年山西省忻州高三历史上学期期中考试岳麓版会员独享:
这是一份2022年山西省忻州高三历史上学期期中考试岳麓版会员独享,共11页。试卷主要包含了故先王之法,秦灭楚后,在湘江流域设立长沙郡,古罗马《民法大全》等内容,欢迎下载使用。
2022年广东省汕头金山11高二历史上学期期中考试岳麓版会员独享:
这是一份2022年广东省汕头金山11高二历史上学期期中考试岳麓版会员独享,共11页。试卷主要包含了选择题,非选择题等内容,欢迎下载使用。
2022年湖南邵阳县石齐学校11高一历史上学期期中考试新人教版会员独享:
这是一份2022年湖南邵阳县石齐学校11高一历史上学期期中考试新人教版会员独享,共5页。试卷主要包含了《元史•地理志》,关于清朝军机处,不正确的表述是等内容,欢迎下载使用。