备战2025年高考化学考点一遍过考点37化学反应速率教案(Word版附解析)
展开
这是一份备战2025年高考化学考点一遍过考点37化学反应速率教案(Word版附解析),共26页。教案主要包含了化学反应速,影响化学反应速率的因素,化学反应速率图象及其应用等内容,欢迎下载使用。
一、化学反应速
1.定义
化学反应速率是用来衡量化学反应进行快慢的物理量。
2.表示方法
通常用单位时间内反应物浓度的减少量或生成物浓度的增加量来表示。
数学表达式为v=,单位为ml/(L·min)、ml/(L·s)或ml/(L·h)。
3.化学反应速率与化学计量数的关系:
对于已知反应mA(g)+nB(g)pC(g)+qD(g),其化学反应速率可用不同的物质来表示,当单位相同时,化学反应速率的数值之比等于方程式中各物质的化学计量数之比,即v(A)∶v(B)∶v(C)∶v(D)=m∶n∶p∶q。
例如:在一个2 L的容器中发生反应:3A(g)+B(g)2C(g),加入2 ml A,1 s后剩余1.4 ml,则v(A)=0.3 ml·L−1·s−1,v(B)=0.1 ml·L−1·s−1,v(C)=0.2 ml·L−1·s−1。
过 关 秘 籍
(1)在同一化学反应中,无论选用反应物还是生成物表示化学反应速率,其值均为正值。
(2)化学反应速率通常是指在某一段时间内的平均反应速率,而不是某一时刻的瞬时反应速率。
(3)同一化学反应中,在相同的反应时间内,不同的物质表示的反应速率的数值可能不同。但表示的意义相同。因此表示化学反应速率时,必须指明是用反应体系中的哪种物质作依据。
(4)固体或纯液体的浓度恒为常数,不能用固体或纯液体的浓度表示化学反应速率。但是化学反应速率与固体和纯液体参与反应的表面积有关,因此,通常增大固体或纯液体参与反应的表面积(如将固体粉碎,将液体变成雾状,加速搅拌等)可加快化学反应速率。
(5)同一化学反应中,各物质表示的化学反应速率之比=化学方程式中各物质的化学计量数之比=各物质的浓度变化量之比。
4.化学反应速率的测定
(1)测定原理
测定不同反应时刻反应物或生成物的浓度,可通过观察和测量体系中的某一物质的相关性质,再进行适当的转换和计算达到测定目的。
(2)测定方法
①量气法:对于反应2H2O2===2H2O+O2↑,CaCO3+2HCl===CaCl2+CO2↑+H2O等有气体生成的反应,可测量反应在一定温度和压强下释放出来的气体的体积。
②比色法:有些反应物(或生成物)有颜色,随着反应的进行,溶液的颜色不断变化,可以用比色的方法测定溶液的颜色深浅,换算成反应物(或生成物)在不同反应时刻的浓度。
二、化学反应速率的计算与大小比较方法
1.根据定义求化学反应速率
v=
2.根据反应速率与化学方程式中各物质化学计量数的关系计算
同一个化学反应,同一段时间内,用不同物质的浓度变化表示的反应速率,数值可能不同,但意义相同,其数值之比等于化学方程式中各物质的化学计量数之比。
例如:对于化学反应mA(g)+nB(g)pC(g),即v(A)∶v(B)∶v(C)=m∶n∶p,或。
3.由于同一反应的化学反应速率用不同的物质表示时数值可能不同,所以比较反应的快慢不能只看数值的大小,而要进行一定的转化。
(1)单位是否统一,若不统一,换算成相同的单位。
(2)换算成同一物质表示的反应速率,再比较数值的大小。
(3)比较反应速率与化学计量数的比值,即对于一般的化学反应aA(g)+bB(g)cC(g)+dD(g),比较与,若>,则用A表示的反应速率比B的大。
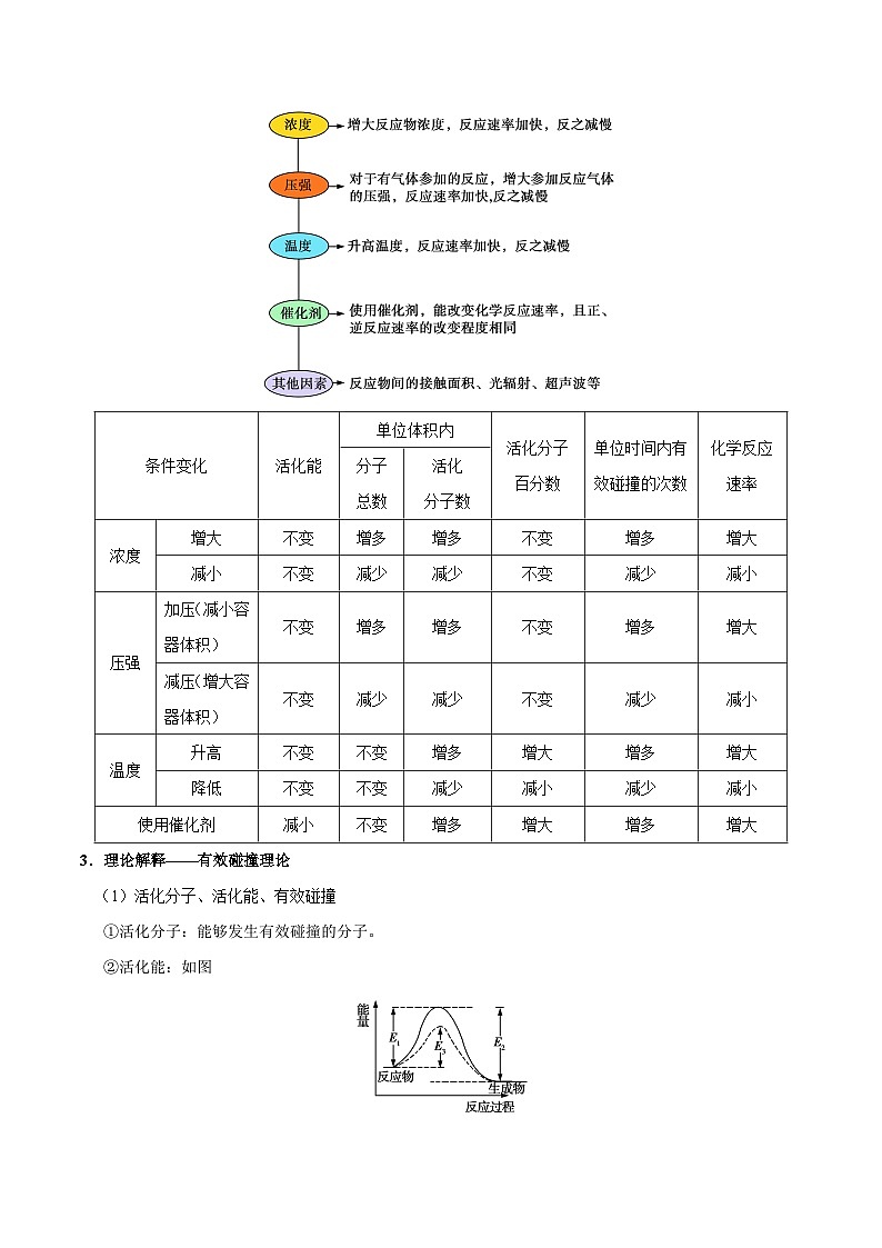
三、影响化学反应速率的因素
1.内因(主要因素) 反应物的结构、性质。
2.外因(其他条件不变,只改变一个条件)
3.理论解释——有效碰撞理论
(1)活化分子、活化能、有效碰撞
①活化分子:能够发生有效碰撞的分子。
②活化能:如图
图中E1为正反应的活化能,E3为使用催化剂时的活化能,E2为逆反应的活化能,反应热为E1−E2。
③有效碰撞:活化分子之间能够引发化学反应的碰撞。
(2)活化分子、有效碰撞与反应速率的关系
(3)浓度、压强、温度、催化剂与活化分子的关系:
(1)催化剂有正催化剂和负催化剂之分,正催化剂即通常所说的催化剂,负催化剂又称为抑制剂。催化剂只有在适宜的温度下催化活性才最高,反应速率才达到最大。
(2)固体或纯液体的浓度可视为常数,其物质的量的变化不会引起反应速率的变化,但固体颗粒的大小会影响接触面积的大小,从而影响反应速率的大小。
(3)改变压强,对反应速率产生影响的根本原因是引起浓度的改变。对于有气体参加的反应体系,有以下几种情况:
①恒温时:增大压强→体积缩小→浓度增大→反应速率增大。
②恒温恒容时:
a.充入气体反应物→反应物浓度增大→反应速率增大。
b.充入稀有气体(或非反应气体)→总压强增大,但各物质的浓度不变,反应速率不变。
③恒温恒压时:充入稀有气体(或非反应气体)→体积增大→各物质浓度减小→反应速率减小。
(4)增加反应物的浓度,v正急剧增大(突变),v逆逐渐增大(渐变)。
(5)催化剂能同时同等程度地改变正逆反应速率。
四、化学反应速率图象及其应用
(一)全程速率—时间图象
例如:Zn与足量盐酸的反应,反应速率随时间的变化出现如图情况。
原因解释:AB段(v渐大),因反应为放热反应,随反应的进行,温度逐渐升高,导致反应速率逐渐增大;BC段(v渐小),则主要因为随反应的进行,溶液中c(H+)减小,导致反应速率减小。
(二)物质的量(或浓度)—时间图象
例如:某温度时,在定容(V L)容器中,X、Y、Z三种物质的物质的量随时间的变化曲线如图所示。
1.由图象得出的信息是
(1)X、Y是反应物,Z是生成物;
(2)t3时反应达平衡,X、Y没有全部反应。
2.根据图象可进行如下计算:
(1)求某物质的平均速率、转化率,如
v(X)= ml/(L·s);
Y的转化率=×100%。
(2)确定化学方程式中的化学计量数之比,如X、Y、Z三种物质的化学计量数之比为(n1-n3)∶(n2-n3)∶n2。
(三)速率—外界条件图象及反应
以N2(g)+3H2(g)2NH3(g) ΔH=-92.4 kJ/ml为例。
1.速率—浓度(c)图象
2.速率—温度(T)的图象
3.速率—压强(p)图象
4.速率—催化剂图象
使用催化剂,v正、v逆同等倍数增大,图象为
说明:(1)条件增强,曲线在原图象的上方;条件减弱,曲线在原图象的下方。
(2)浓度改变时,图象曲线一条连续,一条不连续;其他条件改变,图象曲线不连续。
(3)对于反应前后气体的体积不变的反应,改变压强时,v正、v逆同等倍数增大或减小。
考向一 化学反应速率的理解与计算
典例1 将4 ml A气体和2 ml B气体在2 L的容器中混合并在一定条件下发生如下反应:2A(g)+B(g)2C(g)。若经2 s后测得C的浓度为0.6 ml·L-1,现有下列几种说法:
①用物质A表示的反应的平均速率为0.3 ml·L-1·s-1
②用物质B表示的反应的平均速率为0.6 ml·L-1·s-1
③2 s末时物质B的浓度为0.7 ml·L-1
④2 s末,物质A的转化率为70%
其中正确的是
A.①④ B.①③
C.②④ D.③④
【解析】2 s末C的浓度为0.6 ml·L-1,则2 s末n(C)=0.6 ml·L-1×2 L=1.2 ml,由三段式表示
2A(g) + B(g) 2C(g)
eq \a\vs4\al(开始的物质的量/ml) 4 2 0
eq \a\vs4\al(转化的物质的量/ml) 1.2 0.6 1.2
eq \a\vs4\al(2 s末的物质的量/ml) 2.8 1.4 1.2
v(A)=eq \f(1.2 ml,2 L×2 s)=0.3 ml·L-1·s-1,
v(B)=eq \f(0.6 ml,2 L×2 s)=0.15 ml·L-1·s-1,
A的转化率为eq \f(1.2 ml,4 ml)×100%=30%,
2 s末时B的浓度c(B)=eq \f(1.4 ml,2 L)=0.7 ml·L-1。
【答案】B
1.把0.6 ml X气体和0.4 ml Y气体混合于2 L容器中,使它们发生如下反应:3X(g)+Y(g)n Z(g)+2W(g),在5 min时已经生成0.2 ml W,若测知以Z的浓度变化表示平均反应速率为0.01 ml·L−1·min−1,则上述反应中Z气体的化学计量数n的值是
A.1 B.2 C.3 D.4
化学反应速率计算的三个方法
(1)定义式法:v(B)= QUOTE Δc(B)Δt = QUOTE Δn(B)V·Δt 。
(2)比例关系法:化学反应速率之比等于化学计量数之比,如mA(g)+nB(g) pC(g)中,v(A)∶v(B)∶v(C)=m∶n∶p。
(3)三段式法:列起始量、转化量、最终量,再根据定义式或比例关系计算。
例如:反应 mA(g)+nB(g)pC(g)
起始浓度(ml·L−1) a b c
转化浓度(ml·L−1) x QUOTE nxm QUOTE pxm
某时刻浓度(ml·L−1)a−x b− QUOTE nxm c+ QUOTE pxm
考向二 化学反应速率的比较
典例1 对反应A+BAB来说,常温下按以下情况进行反应:①20 mL溶液中含A、B各0.01 ml ②50 mL溶液中含A、B各0.05 ml ③0.1 ml·L-1的A、B溶液各10 mL ④0.5 ml·L-1的A、B溶液各50 mL。四种情况下反应速率的大小关系是
A.②>①>④>③ B.④>③>②>①
C.①>②>④>③ D.①>②>③>④
【解析】①中c(A)=c(B)==0.5 ml·L-1;
②中c(A)=c(B)==1 ml·L-1;
③中c(A)=c(B)==0.05 ml·L-1;
④中c(A)=c(B)==0.25 ml·L-1。
在其他条件一定的情况下,浓度越大,化学反应速率越大,所以反应速率由大到小的顺序为②>①>④>③。
【答案】A
2.反应A+3B2C+2D在四种不同情况下的反应速率分别为
①v(A)=0.15 ml·L−1·s−1
②v(B)=0.6 ml·L−1·s−1
③v(C)=0.4 ml·L−1·s−1
④v(D)=0.45 ml·L−1·s−1
该反应进行的快慢顺序为
A.②>④>③>①B.④>③>②>①
C.④>③=②>①D.②>③=④>①
化学反应速率大小的比较方法
(1)归一法:将同一反应中的不同物质的反应速率转化成同一单位、同一种物质的反应速率,再进行速率的大小比较。
(2)比值法:将各物质表示的反应速率转化成同一单位后,再除以对应各物质的化学计量数,然后对求出的数值进行大小排序,数值大的反应速率快。如反应mA(g)+nB(g)pC(g)+qD(g),若> QUOTE v(B)n ,则反应速率A>B。
考向三 外界条件对化学反应速率的影响
典例1 少量铁片与100 mL 0.01 ml·L-1的稀盐酸反应,反应速率太慢。为了加快此反应速率而不改变H2的产量,可以使用如下方法中的
①加H2O ②加KNO3溶液 ③滴入几滴浓盐酸
④加入少量铁粉 ⑤加NaCl溶液 ⑥滴入几滴硫酸铜溶液
⑦升高温度(不考虑盐酸挥发) ⑧改用10 mL 0.1 ml·L-1盐酸
A.①⑥⑦ B.②③⑤⑧
C.③⑦⑧ D.③④⑥⑦⑧
【解析】铁片与稀盐酸反应的实质是Fe+2H+===Fe2++H2↑。加水稀释,c(H+)减小,反应速率减慢, ①错误;加KNO3溶液,溶液中含有、H+,与Fe发生反应生成NO,得不到H2,②错误;滴加浓盐酸后,c(H+)增大,反应速率加快,由于铁片不足量,产生H2的量不变,③正确;加入少量铁粉,c(H+)不变,反应速率不变,Fe的质量增加,则生成H2的量增加,④错误;加NaCl溶液,相当于加水稀释,c(H+)减小,反应速率减慢,⑤错误;滴加CuSO4溶液,Fe与CuSO4发生置换反应析出Cu,形成原电池,反应速率加快,但由于置换Cu时消耗一部分Fe粉,生成H2的量减少,⑥错误;升高温度,反应速率加快,n(HCl)不变,则生成H2的量不变,⑦正确;改用10 mL 0.1 ml·L-1盐酸,c(H+)增大,n(H+)不变,反应速率加快,n(Fe)不变,则生成H2的量不变,⑧正确;故可使用的方法有③⑦⑧。
【答案】C
3.2SO2(g)+O2(g)2SO3(g)是制备硫酸的重要反应。下列叙述正确的是
A.催化剂V2O5不改变该反应的逆反应速率
B.增大反应体系的压强,反应速率一定增大
C.该反应是放热反应,降低温度将缩短反应达到平衡的时间
D.在某时刻,SO3(g)的浓度分别是c1,c2,则时间间隔t1~t2内,SO3(g)生成的平均速率为v=eq \f(c2-c1,t2-t1)
分析外界因素对化学反应速率的影响时要注意以下几点
1.对于固体和纯液体反应物,其浓度可视为常数,改变用量速率不变。
2.压强对速率的影响有以下几种情况:
(1)恒温时:增大压强体积缩小浓度增大反应速率加快。
(2)恒容时:
①充入气体反应物浓度增大速率加快。
②充入惰性气体总压增大,但各气体物质的量浓度不变,反应速率不变。
(3)恒压时:充入惰性气体体积增大各物质浓度减小反应速率减慢。
考向四 化学反应速率的变量控制
典例1 其他条件相同时,不同pH条件下,用浓度传感器测得反应2A+B===3C+D中产物D的浓度随时间变化的关系如图。则下列有关说法正确的是
A.pH=8.8时,升高温度,反应速率不变
B.保持外界条件不变,反应一段时间后,pH越小,D的浓度越大
C.为了实验取样,可以采用调节pH的方法迅速停止反应
D.减小外界压强,反应速率一定减小
【解析】pH=8.8时,升高温度,活化分子之间的有效碰撞概率增大,反应速率一定增大,A错误;保持外界条件不变,反应初期,pH=7.5和pH=8.2时D的浓度相同,B错误;pH=8.8时,反应速率接近于0,可认为反应停止,所以调节pH可迅速停止反应,C正确;对于没有气体参加的反应,减小压强,反应速率几乎不变,不知道参与此反应的物质的状态,故该反应速率不一定减小,D错误。
【答案】C
4.为研究硫酸铜的量对锌与稀硫酸反应生成氢气速率的影响,某同学设计了如下一系列实验。表中所给的混合溶液分别加入到6个盛有过量Zn粒的反应瓶中,收集产生的气体,记录获得相同体积的气体所需时间。下列说法正确的是
A.V1=30,V6=10
B.反应一段时间后,实验A、E中的金属呈暗红色
C.加入MgSO4与Ag2SO4可以起到与硫酸铜相同的加速作用
D.硫酸铜的量越多,产生氢气的速率肯定越快
利用“控制变量法”的解题策略
考向五 化学反应速率的图象问题
典例1 向某密闭容器中加入0.3 ml A、0.1 ml C和一定量的B三种气体。一定条件下发生反应,各物质的浓度随时间变化如图1所示[t0~t1阶段的c(B)变化未画出]。图2为t2时刻后改变条件时平衡体系中正、逆反应速率随时间变化的情况,四个阶段都各改变一种反应条件且互不相同,t3~t4阶段为使用催化剂。下列说法中正确的是
A.若t1=15 s,则用A的浓度变化表示的t0~t1阶段的平均反应速率为0.004 ml·L-1·s-1
B.t4~t5阶段改变的条件一定为减小压强
C.该容器的容积为2 L,B的起始物质的量为0.02 ml
D.t5~t6阶段,容器内A的物质的量减少了0.06 ml,而此过程中容器与外界的热交换总量为a kJ,该反应的热化学方程式为3A(g) B(g)+2C(g) ΔH=-50a kJ·ml-1
【解析】C的浓度变化为0.11 ml·L-1-0.05 ml·L-1=0.06 ml·L-1,t3~t4与t4~t5,条件改变时,平衡不发生移动,只可能是两种情况:一是加入了催化剂;二是该反应是一个反应前后气体分子数相等的反应,改变的条件是体系的压强。t3~t4阶段为使用催化剂,则t4~t5阶段改变的条件一定为减小压强。前15 s内A的浓度变化为0.15 ml·L-1-0.06 ml·L-1=0.09 ml·L-1,A的反应速率为0.006 ml·L-1·s-1,A项错误;A与C的化学计量数之比为3∶2,且该反应为反应前后气体分子数相等的反应,故B只能为生成物,且B与C的化学计量数之比为1∶2,则B的浓度改变为0.03 ml·L-1,B的平衡浓度为0.05 ml·L-1,则其起始浓度为0.02 ml·L-1,物质的量为0.04 ml,C项错误;t5~t6改变的条件为升高温度,这时反应正向进行,所以正反应为吸热反应,D项错误。
【答案】B
5.某密闭容器中充入等物质的量的A和B,一定温度下发生反应A(g)+xB(g)2C(g),达到平衡后,在不同的时间段,分别改变反应的一个条件,测得容器中各物质的物质的量浓度、反应速率分别随时间的变化如图所示:
下列说法中正确的是
A.30~40 min间该反应使用了催化剂
B.反应方程式中的x=1,正反应为吸热反应
C.30 min时降低温度,40 min时升高温度
D.30 min时减小压强,40 min时升高温度
练后总结
外界条件改变后,化学反应速率的变化图象可分为以下几类:
(1)渐变型:在图象上呈现为反应速率从平衡速率逐渐发生变化,则改变的条件一定是浓度。速率增大则为增大浓度;速率减小则为减小浓度。
(2)突变型:在图象上呈现为反应速率从平衡速率跳跃性发生变化,然后逐渐到达平衡,改变的条件是温度或压强。速率增大,则为升高温度或增大压强;速率减小,则为降低温度或减小压强。
(3)平变型:在图象上呈现为正、逆反应速率同等程度地增大或减小,平衡不变。增大则是使用了催化剂或反应前后气体体积不变的反应增大了压强(容器体积减小);减小则是反应前后气体体积不变的反应减小了压强(容器体积增大)。
1.中国首条“生态马路”在上海复兴路隧道建成,它运用了“光触媒”技术,在路面涂上一种光催化剂涂料,可将汽车尾气中45%的NO和CO转化成N2和CO2。下列对此反应的叙述中正确的是
A.使用光催化剂不改变反应速率
B.使用光催化剂能增大NO的转化率
C.升高温度能加快反应速率
D.改变压强对反应速率无影响
2.反应3Fe(s)+4H2O(g)Fe3O4(s)+4H2(g)在一容积可变的密闭容器中进行,下列条件的改变对其反应速率几乎无影响的是
A.保持容积不变,增加H2O(g)的物质的量
B.将容器的容积缩小一半
C.保持容积不变,充入Ar使压强增大
D.保持压强不变,充入Ar使容积增大
3.下列表格中的各种情况,可以用对应选项中的图像表示的是
4.在一定温度下,向一个2 L的真空密闭容器中(预先装入催化剂)通入1 ml N2和3 ml H2,发生反应:N2(g)+3H2(g)2NH3(g)。经过一段时间后,测得容器内压强是起始的0.9倍,在此时间内,用H2表示的平均反应速率为0.1 ml/(L·min),则所经过的时间为
A.2 min B.3 min C.4 min D.5 min
5.对可逆反应:A(g)+B(s)C(s)+D(g) ΔH>0。如图所示为正、逆反应速率(v)与时间(t)关系的示意图,如果在t1时刻改变条件:①加入A;②加入催化剂;③加压;④升温;⑤减少C,符合图示条件的是
A.②③ B.①②
C.③④ D.④⑤
6.氯酸钾和亚硫酸氢钾溶液能发生氧化还原反应:ClOeq \\al(-,3)+3HSOeq \\al(-,3)===3SOeq \\al(2-,4)+Cl-+3H+。已知该反应的速率随c(H+)的增大而加快。如图为用ClOeq \\al(-,3)在单位时间内物质的量浓度变化表示的该反应v—t图。下列说法中不正确的是
A.反应开始时速率增大可能是c(H+)所致
B.纵坐标为v(Cl-)的v—t曲线与图中曲线完全重合
C.图中阴影部分的面积表示t1~t2时间内ClOeq \\al(-,3)的物质的量的减少量
D.后期反应速率下降的主要原因是反应物浓度减少
7.一定条件下,用Fe2O3、NiO或Cr2O3作催化剂对燃煤烟气进行回收,使SO2转化生成为 S。催化剂不同,其他条件(浓度、温度、压强)相同情况下, 相同时间内SO2的转化率随反应温度的变化如图,下列说法不正确的是
A.不考虑催化剂价格因素,选择Fe2O3作催化剂可以节约能源
B.其他条件相同时,选择Cr2O3作催化剂,SO2的平衡转化率最小
C.a点后SO2的转化率减小的原因可能是温度升高催化剂活性降低了
D.选择Fe2O3作催化剂,最适宜温度为340~380 ℃温度范围
8.已知NO2与N2O4可相互转化:2NO2(g)N2O4(g) ΔH=-24.2 kJ·ml-1,在恒温下,将一定量NO2和N2O4(g)的混合气体充入体积为2 L的密闭容器中,其中物质的浓度随时间变化的关系如图所示。下列推理分析合理的是
A.前10 min内,用v(NO2)表示的反应速率为0.02 ml·L-1·min-1
B.反应进行到10 min时,体系吸收的热量为9.68 kJ
C.a、b、c、d四点中v(正)与v(逆)均相等
D.25 min时,正反应速率减小
9.在一定条件下,二氧化硫和氧气发生反应:2SO2(g)+O2(g)2SO3(g)。
(1)降低温度,化学反应速率________(填“增大”、“减小”或“不变”)。
(2)600 ℃时,在一容积为2 L的密闭容器中,将二氧化硫和氧气混合,在反应进行至10 min和20 min时,分别改变了影响反应的一个条件,反应过程中SO2、O2、SO3物质的量变化如图所示,前10 min正反应速率逐渐_____(填“增大”、“减小”或“不变”);前15 min内用SO3表示平均反应速率为_________。
(3)图中反应进程,表示正反应速率与逆反应速率相等的时间段是________________。
(4)根据如图判断,10 min时改变的反应条件可能是________(填写编号,下同);20 min时改变的反应条件可能是________。
a.加入催化剂 b.缩小容器容积
c.降低温度 d.增加O2的物质的量
10.某温度时,在一个容积为2 L的密闭容器中,X、Y、Z三种物质的物质的量随时间的变化曲线如图所示。根据图中数据,试填写下列空白:
(1)该反应的化学方程式为___________________________________________。
(2)反应开始至2 min,气体Z的反应速率为______________________。
(3)若X、Y、Z均为气体,反应达到平衡时:
①压强是开始时的________倍;
②若此时将容器的体积缩小为原来的倍,达到平衡时,容器内温度将升高(容器不与外界进行热交换),则该反应的正反应为________反应(填“放热”或“吸热”)。
(4)若上述反应在2 min后的t1~t6内反应速率与反应时间图象如下,在每一时刻均改变一个影响反应速率的因素,则下列说法正确的是________。
A.在t1时增大了压强
B.在t3时加入了催化剂
C.在t4时降低了温度
D.t2~t3时A的转化率最高
1.[2019年4月浙江选考]高温高压液态水具有接近常温下弱酸的c(H+)或弱碱的c(OH−),油脂在其中能以较快的反应速率水解。与常温常压水相比,下列说法不正确的是
A.高温高压液态水中,体系温度升高,油脂水解反应速率加快
B.高温高压液态水中,油脂与水的互溶能力增强,油脂水解反应速率加快
C.高温高压液态水中,c(H+)增大,可催化油脂水解反应,且产生的酸进一步催化水解
D.高温高压液态水中的油脂水解,相当于常温下在体系中加入了相同c(H+)的酸或相同c(OH−)的碱的水解
2.[2017江苏]H2O2分解速率受多种因素影响。实验测得70℃时不同条件下H2O2浓度随时间的变化如图所示。下列说法正确的是
A.图甲表明,其他条件相同时,H2O2浓度越小,其分解速率越快
B.图乙表明,其他条件相同时,溶液pH越小,H2O2分解速率越快
C.图丙表明,少量Mn 2+存在时,溶液碱性越强,H2O2分解速率越快
D.图丙和图丁表明,碱性溶液中,Mn2+对H2O2分解速率的影响大
3.[2016江苏]下列图示与对应的叙述不相符合的是
A.图甲表示燃料燃烧反应的能量变化
B.图乙表示酶催化反应的反应速率随反应温度的变化
C.图丙表示弱电解质在水中建立电离平衡的过程
D.图丁表示强碱滴定强酸的滴定曲线
4.[2015海南][双选]浓度为1 ml·L−1的盐酸与过量的锌粉反应,若加入适量的下列溶液,能减慢反应速率但又不影响氢气生成量的是
A.K2SO4B.CH3COONaC.CuSO4D.Na2CO3
5.[2014新课标全国Ⅰ]已知分解1 ml H2O2放出热量98 kJ。在含少量I−的溶液中,H2O2分解的机理为:
H2O2+I−→H2O+IO− 慢
H2O2+IO−→H2O+O2+I− 快
下列有关该反应的说法正确的是
A.反应速率与I−浓度有关B.IO−也是该反应的催化剂
C.反应活化能等于98 ml·L−1D.v(H2O2)=v(H2O)=v(O2)
条件变化
活化能
单位体积内
活化分子
百分数
单位时间内有效碰撞的次数
化学反应速率
分子
总数
活化
分子数
浓度
增大
不变
增多
增多
不变
增多
增大
减小
不变
减少
减少
不变
减少
减小
压强
加压(减小容器体积)
不变
增多
增多
不变
增多
增大
减压(增大容器体积)
不变
减少
减少
不变
减少
减小
温度
升高
不变
不变
增多
增大
增多
增大
降低
不变
不变
减少
减小
减少
减小
使用催化剂
减小
不变
增多
增大
增多
增大
影响
外因
单位体积内
有效碰撞次数
化学反应速率
分子总数
活化分子数
活化分子百分数
增大反应物浓度
增加
增加
不变
增加
加快
增大压强
增加
增加
不变
增加
加快
升高温度
不变
增加
增加
增加
加快
使用催化剂
不变
增加
增加
增加
加快
条件变化
速率变化
速率变化曲线
增大反应物的浓度
v正、v逆均增大,且v′正>v′逆
减小反应物的浓度
v正、v逆均减小,且v′逆>v′正
增大生成物的浓度
v正、v逆均增大,且v′逆>v′正
减小生成物的浓度
v正、v逆均减小,且v′正>v′逆
条件变化
速率变化
速率变化曲线
升高温度
v正、v逆均增大,且v′逆>v′正
降低温度
v正、v逆均减小,且v′正>v′逆
条件变化
速率变化
速率变化曲线
增大压强
v正、v逆均增大,且v′正>v′逆
减小压强
v正、v逆均减小,且v′逆>v′正
实验
混合溶液
A
B
C
D
E
F
4 ml·L-1 H2SO4溶液/mL
30
V1
V2
V3
V4
V5
饱和CuSO4溶液/mL
0
0.5
2.5
5
V6
20
H2O/mL
V7
V8
V9
V10
10
0
选项
反应
甲
乙
A
外形、大小相近的金属和水反应
Na
K
B
4 mL 0.01 ml·L-1 KMnO4溶液分别和不同浓度的2 mL H2C2O4(草酸)溶液反应
0.1 ml·L-1的H2C2O4溶液
0.2 ml·L-1的H2C2O4溶液
C
5 mL 0.1 ml·L-1 Na2S2O3溶液和5 mL 0.1 ml·L-1 H2SO4溶液反应
热水
冷水
D
5 mL 4%的过氧化氢溶液分解放出O2
无MnO2粉末
加MnO2粉末
变式拓展
1.【答案】A
【解析】该时间内v(W)= =0.02 ml·L−1·min−1,v(W)∶v(Z)=0.02 ml·L−1·min−1∶0.01 ml·L−1·min−1=2∶n,所以n=1。
2.【答案】C
【解析】v(A)∶v(B)∶v(C)∶v(D)=1∶3∶2∶2,转化为用B的浓度变化来表示的反应速率为①v(A)=0.15 ml·L−1·s−1,则v(B)=3v(A)=0.45 ml·L−1·s−1;②v(B)=0.6 ml·L−1·s−1;③v(C)=0.4 ml·L−1·s−1,则v(B)= v(C)=0.6 ml·L−1·s−1;④v(D)=0.45 ml·L−1·s−1,则 v(B)=v(D)=0.675 ml·L−1·s−1,故反应进行的快慢顺序为④>③=②>①。
3.【答案】D
【解析】催化剂V2O5能够同时改变该反应的正逆反应速率,A项错误;增大反应体系的压强,反应速率不一定增大,比如在定容密闭容器中,充入惰性气体使压强增大,反应速率不发生变化,B项错误;升高温度能够同时增大正逆反应速率,可以缩短反应达到平衡的时间,C项错误;在某时刻,SO3(g)的浓度分别是c1,c2,则时间间隔t1~t2内,SO3(g)生成的平均速率为v=eq \f(c2-c1,t2-t1),D项正确。
4.【答案】A
【解析】研究硫酸铜的量对氢气生成速率的影响,硫酸的体积、物质的量应相同,由A、F可知溶液的总体积为30 mL+20 mL=50 mL,V1=30,V6=50-30-10=10,A正确;实验A中没有加入硫酸铜溶液,不会出现暗红色,B错误;MgSO4与Zn不能反应置换出Mg,也就不能形成原电池,C错误;硫酸铜溶液的量太多,产生大量的铜覆盖在Zn粒表面,反应速率反而会减慢,D错误。
5.【答案】D
【解析】A项,若使用催化剂,则化学反应速率加快,A不正确。由第一个图可知,A、B的浓度变化相同,故A、B的计量数相同,都为1,由第二个图可知,30 min时改变的条件为降压,40 min时改变的条件为升温,且升高温度平衡向逆反应方向移动,则正反应为放热反应。B、C项不正确,D项正确。
考点冲关
1.【答案】C
【解析】催化剂可以改变反应速率,但不影响反应的转化率,A、B错误;对气体参加的反应,改变压强可以改变反应速率,D错误。
2.【答案】C
【解析】A项,增加H2O(g)的量,反应物浓度增大,化学反应速率增大,错误;B项,将容器的容积缩小一半,反应物的浓度增大,化学反应速率增大,错误;C项,保持容积不变,充入Ar,Ar不参与反应,反应体系中各物质的浓度不变,反应速率不变,正确;D项,保持压强不变,充入Ar,容器的容积变大,反应物的浓度减小,反应速率减小,错误。
3.【答案】C
【解析】由于K比Na活泼,故大小相同的金属K和Na与水反应,K的反应速率更快,又由于Na、K与H2O反应均为放热反应,随着反应的进行,放出大量的热,反应速率逐渐加快,故A项不正确;由于起始时乙中H2C2O4浓度大,故其反应速率比甲中快,B项不正确;由于甲反应是在热水中进行的,温度高,故甲的反应速率大于乙,随着反应的进行,反应物浓度逐渐减小,故甲、乙中反应速率逐渐减小,C项正确;MnO2在H2O2的分解过程中起催化作用,故乙的反应速率大于甲,D项不正确。
4.【答案】B
【解析】设参加反应的N2的物质的量为x,根据化学方程式:
N2(g)+ 3H2(g)===2NH3(g)
起始物质的量/ml 1 3 0
反应的物质的量/ml x 3x 2x
测定时物质的量/ml 1-x 3-3x 2x
根据阿伏加德罗定律的推论:物质的量之比等于压强之比,列式可得:eq \f(4 ml,4 ml-2x)=eq \f(1,0.9),解得:x=0.2 ml。参加反应的H2的物质的量:n(H2)=3x=0.6 ml,可得H2的浓度变化为0.3 ml/L,由v(H2)=eq \f(Δc,Δt)=0.1 ml/(L·min),故可得反应时间为3 min。
5.【答案】A
【解析】加入A,因为A为气体,因此加入A平衡向正反应方向移动,v(正)>v(逆),故①错误;催化剂对化学平衡无影响,只加快反应速率,故②正确;反应前后气体系数相等,因此加压平衡不移动,化学反应速率增大,故③正确;升高温度,反应速率加快,平衡向正反应方向移动,故④错误;C为固体,浓度视为常数,对化学平衡移动无影响,对化学反应速率无影响,故⑤错误。
6.【答案】C
【解析】A项,随着反应的进行,氢离子浓度逐渐增大,所以反应速率逐渐增大,正确;B项,根据反应速率之比是相应的化学计量数之比可知,v(Cl-)=v(ClOeq \\al(-,3)),正确;C项,图中阴影部分的面积应为t1~t2时间内ClOeq \\al(-,3)的物质的量浓度的减少量,错误;D项,在反应的后期由于反应物浓度减小,所以导致反应速率开始降低,正确。
7.【答案】B
【解析】根据图像可知,当温度在340 ℃时,在Fe2O3作催化剂条件下,反应先达到平衡,SO2的平衡转化率最大,A项正确;其他条件相同时,选择Cr2O3作催化剂,在温度为300 ℃时,SO2的平衡转化率不是最小的,NiO作催化剂时,相同温度下,SO2的转化率是最小的,B项错误;催化剂催化能力需要维持在一定的温度下,温度太高,催化剂活性可能会降低,C项正确;340~380 ℃温度范围内,催化剂的催化能力最大,二氧化硫的转化率也是最大,反应速率最快,D项正确。
8.【答案】B
【解析】根据反应达平衡后物质的浓度之比,可知初始反应浓度增加的曲线表示NO2变化曲线,前10 min内,v(NO2)=0.04 ml·L-1·min-1;反应进行到10 min时,NO2增加0.8 ml,吸收热量为9.68 kJ;a、b、c、d四点中只有b和d两点位于平衡状态,只有该两点正、逆反应速率相等;25 min时增加NO2的浓度,正反应速率增大。
9.【答案】(1)减小
(2)减小 1.33×10-3 ml·L-1·min-1
(3)15~20 min,25~30 min
(4)ab d
【解析】(1)降低温度,化学反应速率减小。
(2)前10 min随着反应的不断进行,反应物SO2和O2的浓度不断减小,正反应速率减小,前15 min内用SO3表示的平均反应速率为eq \f(0.04 ml,2 L×15 min)≈1.33×10-3 ml·L-1·min-1。
(3)反应过程中SO2、O2、SO3物质的量不随时间变化的时间段,即15~20 min和25~30 min反应处于平衡状态。
(4)10~15 min三条曲线的斜率突然增大,说明反应速率突然加快,其原因可能是加入催化剂或缩小容器容积。反应进行至20 min时,曲线发生的变化是O2的物质的量突然增大,平衡发生移动,引起SO2、SO3的物质的量随之发生变化。
10.【答案】(1)3X+Y2Z
(2)0.05 ml·L-1·min-1
(3)①0.9 ②放热
(4)B
【解析】(1)由图象知v(X)∶v(Y)∶v(Z)=0.3 ml∶0.1 ml∶0.2 ml=3∶1∶2,又由于该反应不能进行彻底,所以化学方程式为3X+Y2Z。
(2)v(Z)==0.05 ml·L-1·min-1。
(3)①X、Y、Z均为气体时,反应前n(总)=2.0 ml,平衡时n(总)=0.7 ml+0.9 ml+0.2 ml=1.8 ml,所以p(平)∶p(始)=1.8 ml∶2.0 ml=0.9。
②将容器体积缩小,相当于增压,达平衡时,温度升高,根据勒夏特列原理,该反应的正反应为放热反应。
(4)在t1时如果增大压强,则正、逆反应速率都增大且正反应速率大于逆反应速率,A错误;在t3时应该是加入了催化剂,正、逆反应速率都增大,并且增大的倍数相同,平衡不移动,B正确;在t4时如果是降低了温度,则正、逆反应速率都减小且正反应速率大于逆反应速率,C错误;由图可以看出,从t1~t2,平衡向逆反应方向移动,A的转化率降低,从t2~t4,平衡不移动,A的转化率不变,从t4~t5,平衡继续向逆反应方向移动,A的转化率又降低,因此,t0~t1时A的转化率最高,D错误。
直通高考
1.【答案】D
【解析】A.对于任何化学反应,体系温度升高,均可加快反应速率,A项正确;B.由于高温高压液态水中,c(H+)和c(OH−)增大,油脂水解向右移动的倾向变大,因而油脂与水的互溶能力增强,反应速率加快,B项正确;C.油脂在酸性条件下水解,以H+做催化剂,加快水解速率,因而高温高压液态水中,c(H+)增大,可催化油脂水解反应,且产生的酸进一步催化水解,C项正确;D.高温高压液态水中的油脂水解,其水环境仍呈中性,因而不能理解成相当于常温下在体系中加入了相同c(H+)的酸或相同c(OH−)的碱的水解,而是以体系升温、增加水和油脂的互溶以及提高水中H+浓度的方式,促进油脂的水解,D项不正确。故答案选D。
2.【答案】D
【解析】A.由甲图可知,双氧水浓度越大,分解越快,A错误;B.由图乙可知,溶液的碱性越强即pH越大,双氧水分解越快,B错误;C.由图丙可知,有一定浓度Mn2+存在时,并不是碱性越强H2O2分解速率越快,C错误;由图丙可知,碱性溶液中,Mn2+对双氧水分解有影响,图丁说明Mn2+浓度越大,双氧水分解越快,图丙和图丁均能表明碱性溶液中,Mn2+对H2O2分解速率的影响大,D正确。
【名师点睛】本题以双氧水分解的浓度−时间曲线图象为载体,考查学生分析图象、搜集信息及信息处理能力,会运用控制变量法分析影响化学反应速率的因素,并能排除图中的干扰信息,得出正确的结论。
3.【答案】A
【解析】A、燃烧为放热反应,反应物的总能量高于生成物的总能量,与图甲不符,A错误;B、反应开始温度升高,酶催化反应的反应速率加快,温度达到一定值,酶(蛋白质)发生变性,催化性能降低,反应速率变慢,B正确;C、将弱电解质加入水中,一开始弱电解质分子的电离速率大于离子结合成电解质分子的速率,随着电离的进行,二者速率相等,达到电离平衡,C正确;D、强碱滴定强酸的过程中溶液的pH逐渐增大,当接近滴定终点时pH发生突变,D正确。答案选A。
4.【答案】AB
【解析】加入K2SO4溶液,相当于稀释盐酸,反应速率减慢,但H+的物质的量不变,不影响H2的生成量,A项正确;加入CH3COONa溶液,CH3COONa与HCl反应生成CH3COOH,H+的浓度减小,反应速率减慢,但与锌反应的H+的物质的量不变,不影响H2的生成量,B项正确;加入CuSO4溶液,Zn置换出Cu,Zn和Cu构成原电池,反应速率加快,C项错误;D项,加入Na2CO3溶液,Na2CO3与HCl反应,H+的浓度及物质的量均减小,反应速率减慢,氢气的生成量减少,D项错误。
5.【答案】A
【解析】H2O2的分解反应速率主要是由第一个反应决定的,I−浓度越大,反应速率越快,A项正确;根据总反应可确定该反应的催化剂为I−,而IO−为中间产物,B项错误;根据所给信息无法确定反应活化能,C项错误;反应速率关系为v(H2O2)=v(H2O)=2v(O2),D项错误。
相关教案
这是一份备战2025年高考化学考点一遍过考点07突破NA教案(Word版附解析),共19页。教案主要包含了以物质的量为核心的转换与计算,以物质的结构为依据求共价键数目,反应程度对粒子数目计算的影响等内容,欢迎下载使用。
这是一份备战2025年高考化学考点一遍过考点24原子结构教案(Word版附解析),共17页。教案主要包含了微粒的组成与结构,核外电子排布等内容,欢迎下载使用。
这是一份备战2025年高考化学考点一遍过考点34化学电源教案(Word版附解析),共19页。

