还剩20页未读,
继续阅读
备战2025年高考历史考点一遍过考点26战后资本主义世界经济的发展教案(Word版附解析)
展开
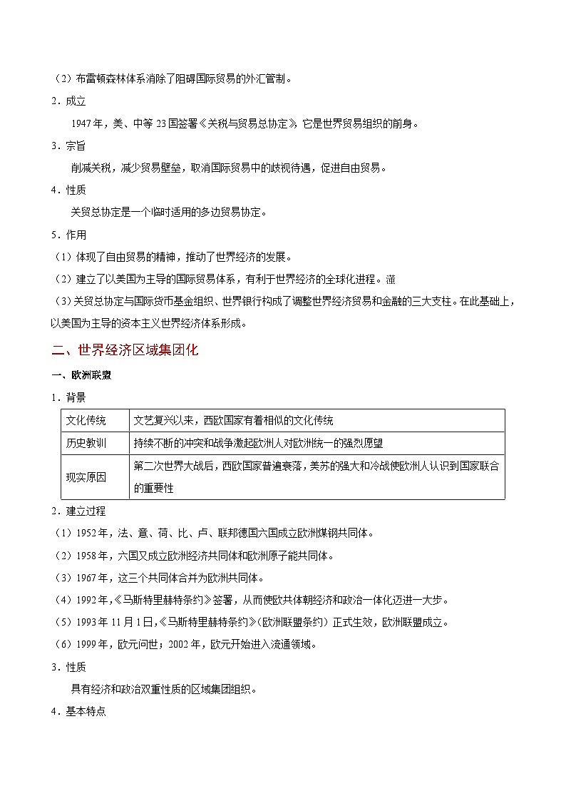
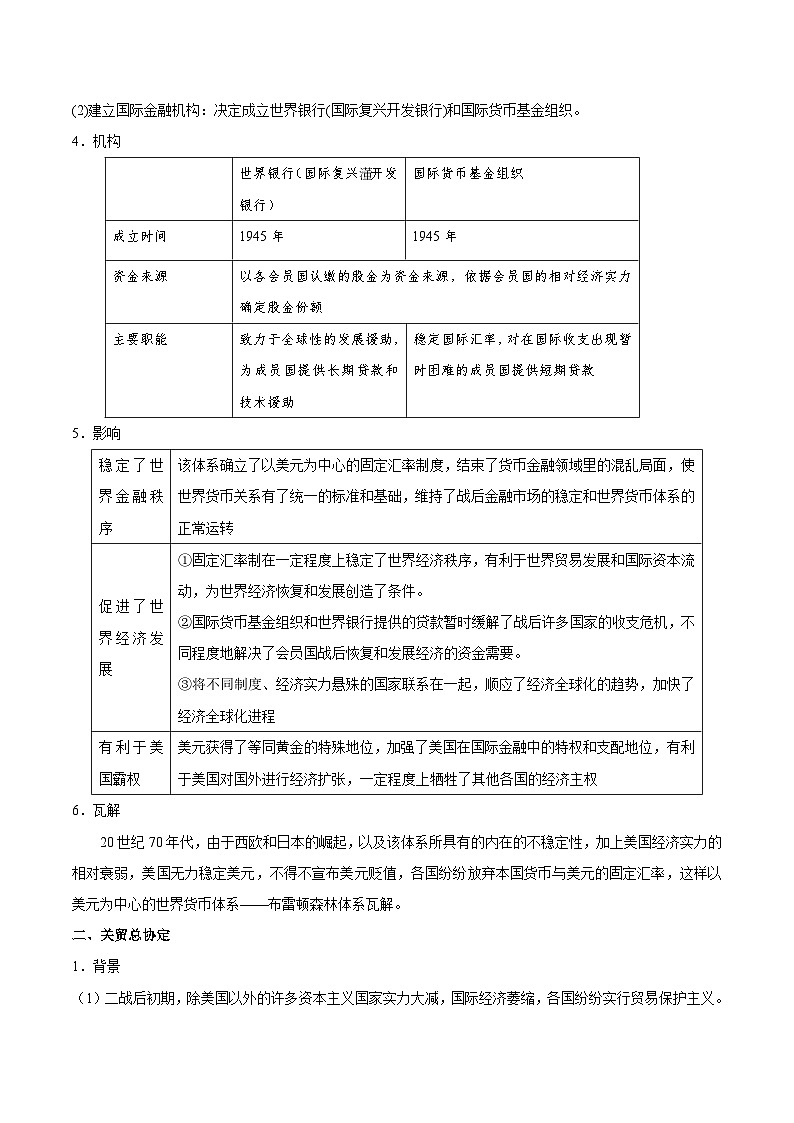
这是一份备战2025年高考历史考点一遍过考点26战后资本主义世界经济的发展教案(Word版附解析),共23页。教案主要包含了关贸总协定,亚太经合组织等内容,欢迎下载使用。
相关教案
备战2025年高考历史考点一遍过考点05西方代议制教案(Word版附解析):
这是一份备战2025年高考历史考点一遍过考点05西方代议制教案(Word版附解析),共19页。教案主要包含了英国君主立宪制的特点及影响,美国的民主共和制等内容,欢迎下载使用。
备战2025年高考历史考点一遍过考点05西方代议制教案(Word版附解析):
这是一份备战2025年高考历史考点一遍过考点05西方代议制教案(Word版附解析),共19页。教案主要包含了英国君主立宪制的特点及影响,美国的民主共和制等内容,欢迎下载使用。
备战2025年高考历史考点一遍过考点09抗日战争教案(Word版附解析):
这是一份备战2025年高考历史考点一遍过考点09抗日战争教案(Word版附解析),共20页。

