还剩4页未读,
继续阅读
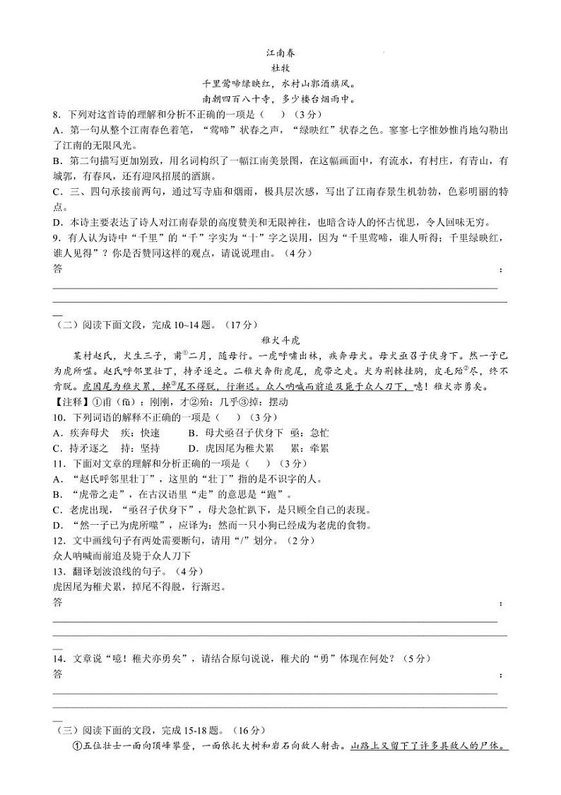
山东省泰安市泰山区2024-2025学年七年级上学期期中语文试题
展开
这是一份山东省泰安市泰山区2024-2025学年七年级上学期期中语文试题,共7页。
相关试卷
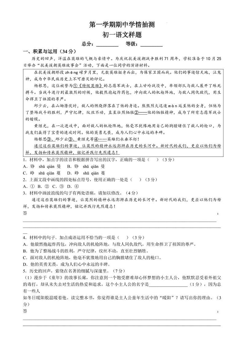
山东省泰安市泰山区2024-2025学年(五四学制)七年级上学期期中语文试题:
这是一份山东省泰安市泰山区2024-2025学年(五四学制)七年级上学期期中语文试题,共8页。试卷主要包含了积累与运用,阅读与鉴赏,写作等内容,欢迎下载使用。
山东省泰安市泰山区(五四制)2024-2025学年九年级上学期期中考试语文试题:
这是一份山东省泰安市泰山区(五四制)2024-2025学年九年级上学期期中考试语文试题,共9页。试卷主要包含了积累与运用,阅读与鉴赏,写作等内容,欢迎下载使用。
[语文][期中]山东省泰安市泰山区2023~2024学年七年级上学期期中试题(有答案):
这是一份[语文][期中]山东省泰安市泰山区2023~2024学年七年级上学期期中试题(有答案),共10页。

