所属成套资源:2024-2025学年各地高一上学期月考历史试题(83份)
广东省汕头市潮阳区河溪中学2024-2025学年高一上学期10月月考历史试题
展开
这是一份广东省汕头市潮阳区河溪中学2024-2025学年高一上学期10月月考历史试题,共6页。试卷主要包含了单项选择题I,非选择题等内容,欢迎下载使用。
一、单项选择题I(每小题3分,共20道。每题只有一个正确选项)
1.河姆渡遗址保留了大量栽培稻谷遗存,据推测堆积层稻谷的重量在120吨以上,出土的一件陶釜内还残留着锅巴。遗址中有270多件大型动物肩胛骨制成的农具,还有大量木建筑构件以及一座长达23米的干栏式长屋。这表明()
A.河姆渡是中国最早种植水稻的地区B.河姆渡人已经出现制陶等手工行业
C.河姆渡人己具备了一定的定居条件D.长江流域的农耕水平高于黄河流域
2.战国时期,农作物产量大大提高,当时一个成年男劳动力种田百亩,岁收粮食150石,可养活五口之家。除口粮和租税外,可剩余35石粮食用来换取其他必需品,商品粮食约占产量的1/5。材料说明()
A.农业发展推动商品交换发展B.战国商业高度繁荣
C.铁犁牛耕助推农业生产进步D.重农抑商取得成效
3.有同学这样形容战国时期先秦诸子的思想,有的一股正气,平治天下;有的爱好和平,讲求实际功利;有的刻薄严苛,法度严明;有的带着逍遥魂儿,避世寻自由。这些思想分别是指哪家学派()
A.道家、儒家、法家、墨家B.儒家、墨家、法家、道家
C.墨家、儒家、法家、道家D.墨家、法家、道家、儒家
4.“父遗其子,兄遗其弟,妻遗其夫,皆曰:不得(不打胜仗),无(勿)返”。“富贵之门必出于兵,是故民闻战而相贺,起居、饮食所歌谣者,战也”。这两则材料取自《商君书》,反映了当时秦国()
A.整体国家实力远超东方六国B.军队的战斗力及国家动员能力强大
C.变法得到广大民众普遍拥护D.国家政策深刻影响社会心理和行为
5.汉初丞相萧何死后,曹参继任为丞相,汉惠帝责怪曹参每日饮酒无所事事,曹参认为汉惠帝比不上汉高祖,自己也不如萧何贤良,故而要“萧规曹随”,汉惠帝也只有尊重丞相曹参的执政方式。这反映出当时()
A.奉行“与民休息”政策B.经济得到恢复发展
C.中央集权受到威胁D.丞相权力严重削弱
6.汉朝司马相如的《上林赋》中对天子上林苑的描写,从山水走势、河流分布到草木花卉、飞禽走兽、再到亭台楼阁、离宫别馆等无所不包。而石刻(马踏匈奴)中。一匹气宇轩昂的象征骠骑将军很去病的战马将侵扰者踏翻在地与匈奴士兵的狼狈不堪形成了鲜明对比。这些文学艺术作品反映的时代风貌是()
A.内敛含蓄B.开放包容C.锐意进取D.谦恭谨慎
7.西汉地方一级行政单位有郡、国两种。其中“国”多是刘姓诸王的封地,其属下的官员,多数是由国王自行任命的,但王国的国相由中央政府任命。和县同级的侯国(多为功臣食邑所在)在政治上的地位和作用并不突出。由此可见,西汉地方政区中的“国”()
A.带有一定过渡性色彩B.兼具行政和监察属性
C.随着“推恩令”而消亡D:为割据势力提供庇护
8.东汉时期,外戚梁冀先后立了三个皇帝,独揽朝政20余年。年幼的汉质帝因不满其专权跋扈,称其为“跋扈将军”,梁冀居然命人在食物中下毒,毒死了年仅9岁的汉质帝。这一现象产生的根源是()
A.专制皇权强化B.外戚实力雄厚C.儒学成为主流D.经济恢复发展9.云南河泊所遗址考古发掘发现了大量西汉官印封泥,如“滇国相印“益州太守章”建伶令印“滇池长印”“同劳丞印”等,涉及益州郡、群舸郡、滇池县、建伶县等郡县区划近30个,包含了刺史、太守、县长、县令等官职名称10余种,这些西汉时期官印封泥的发现()
A.说明羁縻政策在西南地区开始推行B.证明该地为云南地区区域经济中心
C.为研究当时选官制度提供考古资料D.反映了中央对西南地区的有效管理
10.在东晋十六国和南北朝时期,少数民族首领石勒、符坚都曾统一过中国的北方地区,以“中国皇帝”自居,北魏在中国北方建立了稳定的封建王朝,也以“中国”自称,东晋和南朝更是以“中华正统”自居。这一现象反映了()
A.正统观念受到统治者重视B.南北方政权更迭频繁
C.各民族文化水平发展相当D.民族交融呈现双向性
11.南朝刘裕建立政权后,削弱世家大族的军政实权,此后南朝统治者多任用出身微贱者任中央要职,使士族担任的尚书令、尚书仆射变为虚职,史称“寒人掌机要”。这一现象的出现()
A.主要由于统治者出身的变化B.结束了门阀士族专权的局面
C.为创新人才选拔提供了条件D.根源在于对土地兼并的限制
12.2014年,第38届世界遗产大会宣布,中国大运河项目入选《世界遗产名录》。隋朝时大运河首次贯通南北,沟通五大水系,“运漕商旅,往来不绝”,“自是天下利于转输”。由此可知隋朝大运河()
A.促进了南北经济交流B.是中国最早的运河工程
C.促使商帮和会馆出现D.保障了统一和政权稳定
13.从唐太宗时期开始,许多官员被赋予特殊的名号而指定参加政事堂会议如“参议朝政”“参议得失”知政事等名号。据(通典)记载这些宰相的名号有10多种这些人都是宰相,许多官员的级别远低于三省官员。唐朝这一现象()
A.表明地方官员升迁机制得到完善B.保证了政府决策的正确性
C.标志着古代的官僚政治走向成熟D.利于增强皇权统治的效能
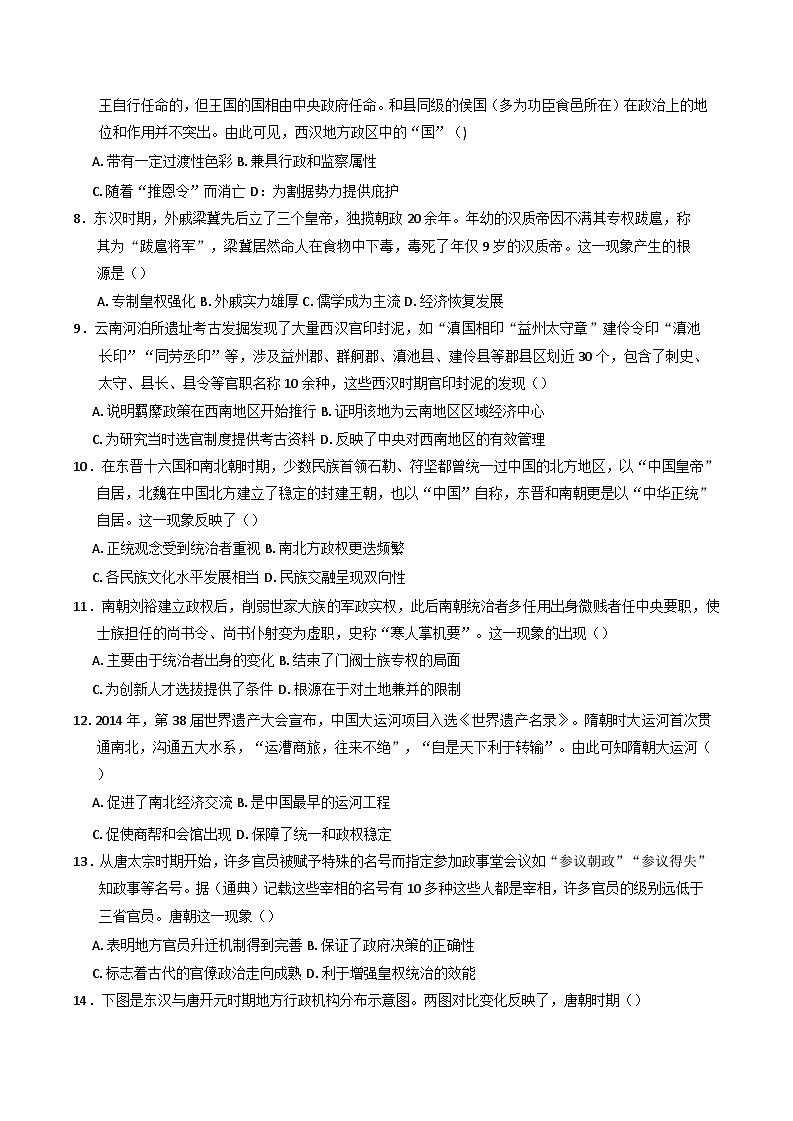
14.下图是东汉与唐开元时期地方行政机构分布示意图。两图对比变化反映了,唐朝时期()
A.江南经济发展较快B.基层自治制度建立
C.地方行政效率低下D.民族关系极为融洽
15.元和年间,给事中李藩就在唐宪宗的敕书上写过批语。当时有人说:“你的意见怎么能写在圣旨上?”李藩却回答:“另外找张白纸写,那还叫批驳吗?”给事中的分量,由此可见一斑。据此可知,李藩任职的给事中隶属于()
A.中书省B.鸿胪寺C.枢密院D.门下省
16.唐德宗建中元年(780年)实行赋税制度改革,纳税“唯以资产为宗,不以丁身为本”,使古代赋税标准开始由“税人”朝“税地”方向发展,实现了“人不土断而地著,赋不加敛而增入,版籍不造而得其虚实”的效果。这一改革()
A.减轻了政府对农民的人身控制B.造成户籍制度的混乱
C.实行了以人丁为主的赋税制度D.催生了新的经济因素
17.吴道子的《送子天王图》取材于释迦牟尼降生的故事,但画中侍女与官员的衣着、造型与盛唐时期的宫女、官员十分相似;敦煌石窟的壁画也多借汉地的人物故事阐述佛学的道理。这反映了唐代(
A.宗教是绘画的主要题材B.统治者奉行三教合一政策
C.民族交融助推文化繁荣D.文化呈现开放兼容的特点
18.有学者曾对刘宋时期(420-479年)就任录尚书事、侍中、尚书令、中书监、令、左右仆射等权力中心八种职官的人数及出身作了详细调查。通过数据分析,指出任职者164人次中,世族105人次,占总数的64%;宗室外戚31人次,占总数的19%。据此可知,刘宋时期的门阀政治()
A.阻碍了历史进步B.是贵族政治的回归
C.改变了皇权专制D.是官僚政治的异化
19.唐朝安史之乱期间和以后,藩镇割据局面持续了100多年。河朔三镇节度使不论是世袭还是军士拥立,都要得到朝廷形式上的认可;此外绝大多数藩镇,如中原、边疆、东南型藩镇,其节度使的调任和派遣基本上都由中央决定。由此可知,唐朝藩镇()
A.拥兵自重相互混战B.有效加强中央对地方的控制
C.导致国家由盛转衰D.一定程度上延续了唐朝统治
20.下图为唐宋时期政府的钱币与实物收入数量统计图。图中的变化趋势说明这一时期()
A.政府因税制改革财政收入增加B.海外贸易推动经济繁荣
C.农产品商品化的程度逐渐提高D.传统小农经济开始解体
二、非选择题
21.阅读材料,完成下列要求。(23分)
材料一
战国时期,各诸侯国商业发展,固定的贸易场所逐渐出现。这改变了原来商人在野外谋取利润的现象。由于商人的频繁往来和商业运输的发达,一批作为手工业中心和农副产品集散地的工商业城市勃然兴起。“天下熙熙,皆为利来;天下攘攘,皆为利往”的风气逐渐向整个社会渗透,大量的人不避“关梁之难,盗贼之危”交流四方物产,其中一部分人还参加政治活动,从而产生由大中小商人组成的独立商人阶层。
-摘编自熊林《浅谈春秋战国时期商品经济的发展》
材料二
汉武帝即位时,富商大贾势力恶性膨胀,地方王国铸币泛溢。为此,政府颁行了五铢钱,由于这种钱币制作精美,工艺精良,且具有一定的防伪性,远非私铸者能及,货币的混乱状态被彻底刹住。对盐的生产,全国设37个盐官分别管理。铁的做法也一样,自开矿、断冶、加工到发售,一概归国家经营。
此外,政府还加强对全国物价的掌控,打击园积居奇的现象,把富商大贾迁到都城附近或者边远地区,使其丧失赖以生存的经济基础。
-摘编自曾昭英《汉武帝的经济改革》
材料三
楚越之地,地广人希(稀),饭稻羹鱼,或火耕而水耨是故江、淮以南,无冻饿之人,亦无千金之家。
-《史记·货殖列传》
江南一地广野丰,民勤本业,一岁或稔,则数郡忘饥一丝绵布帛之饶,覆衣天下。
-《宋书》
(1)根据材料一并结合所学知识,指出战国时期商品经济发展的表现。(6分)
(2)根据材料二并结合所学知识,概括汉武帝规范商品经济发展的措施及主要目的。(8分)
(3)比较材料三中的两则材料,说明我国江南地区从西汉到南朝发生了怎样的变化?促成这些变化的原因有哪些?(9分)
22.阅读材料,完成下列要求。(17分)
材料一
公元前221年,秦始皇创立帝制中央集权,内而废封国,以郡县官僚制直辖编户,变更“田畴异亩,车涂异轨,律令异法,衣冠异制,言语异声,文字异形”的旧状,外而北击匈奴,修筑长城。西汉继续实行编户授田和军功爵奖励耕战,又“罢黜百家,表彰六经”,完善郡县制,推行五铢钱,凿空西域,使天山南北首次与内地连成一体。汉武帝诏书曰“中国一统”,当是秦汉以黄河中下游和长江中下游为基本疆域的郡县制大一统。
-摘编自李治安《秦汉以降“大一统”秩序的华夷交融演进》
材料二
西汉初年以妥协为主的隐忍战略,为政权的巩固和社会经济的发展提供了相对稳定的周边环境,但也存在边境饱受侵扰等弊端。七十年的“休养生息”,为汉武帝反击匈奴奠定了物质基础。为提振国威,汉武帝改变了柔弱的边防政策,大规模开疆拓土。经过三十余年的经营,汉朝的边疆地区得以稳固和发展。唐太宗曾说:“汉武帝穷兵三十余年,疲弊中国,所获无几。岂如今绥之以德,使穷发之地尽为编户乎。”怀之以文德的羁縻之策是唐朝在确立“君臣之位”光环下统驭边疆的手段。唐朝后期,随着国力的衰落,边疆地方势力开始抬头,最终形成了尾大不掉之势。材料三
学者马大正先生曾敏锐地指出,当代中国继承了两项举世瞩目的历史遗产:一是幅员辽阔的统一多民族国家;二是多元一体的中华民族。而两大遗产相互嵌入的平台,就是边疆地区。历史上边疆地区的发展既相对自成体系,又呈现出国家层面的整体性。
-摘编自黎镜明《汉唐西北边疆治理刍议》
(1)根据材料一并结合所学知识,概括秦汉在维护“大一统”秩序方面的共同之处。(4分)
(2)根据材料二,指出汉唐治边政策的变化,并结合所学评价唐朝的治边策略。(9分)
(3)综合材料一二三,概述中国古代国家治理的经验。(4分)
河溪中学2024-2025学年度第一学期学月考试
高一历史科测试试题评分参考
一、选择题
单项选择题1(每题只有一个正确选项)
二、非选择题
21.
(1)表现:市场的发展(或固定贸易场所的发展);工商业城市的兴起与发展;逐利的社会风气的发展;商人阶层实力的壮大。(每点2分,答出任意三点得6分)
(2)措施:改革币制,将铸币权收归中央;实行盐铁官营;推行均输平准;打击富商大贾。(每点2分,共6分)
主要目的:巩固与发展大一统国家(或者加强中央集权)。(2分)
(3)变化:由人口稀少、生产方式原始落后变为人丁兴旺、农业发达物资富足甚至可对外供应。(由荒凉落后变为富庶;江南地区逐渐得到开发)(3分)
原因:北方战乱频繁,南方相对安定;北方人口大量南迁,带去了先进的生产工具和技术,充实了劳动力资源;南方自然条件优越,适合发展经济;南方统治者大都比较重视发展经济;劳动人民的辛勤劳动。(每答对一点得2分,最多不超过6分)
22.
(1)共同之处:政治上:实施中央集权制度(郡县制、三公九卿制、皇帝制任写一个均可);
经济上:统一货币,奖励耕织;
思想上:统一思想;
社会上:编制户籍;民族关系上北击匈奴;
选官上:军功爵制。(4分,任写2个角度)
(2)变化:由汉初的妥协隐忍策略到武帝时的开疆拓土策略到唐太宗采取怀柔政策治理边疆。(3分)
评价:积极:采取怀柔政策是唐朝统驭边疆的手段,有利于加强对边疆地区的治理,促进边疆地区发展,推动统一多民族国家的进一步发展;(4分,任写2点)
消极:该政策是建立在唐朝国力强大的基础上的,唐后期随着国力的衰落,边疆少数民族势力发展,分裂割据的隐患显现。(消极2分)
(3)经验:维护统一多民族封建国家;运用大一统中央集权国家治理的基本模式;因地制宜,多元一体。(4分,任意2点即可)题号
1
2
3
4
5
6
7
8
9
10
答案
C
A
B
D
A
C
C
A
A
A
题号
11
12
13
14
15
16
17
18
19
20
答案
C
A
D
A
D
A
D
D
D
C
相关试卷
这是一份广东省汕头市潮阳区河溪中学2024-2025学年高一10月月考历史试题(解析版),共15页。试卷主要包含了单项选择题,非选择题等内容,欢迎下载使用。
这是一份广东省汕头市潮阳区河溪中学2024-2025学年高二10月月考历史试题(解析版),共15页。试卷主要包含了选择题,非选择题等内容,欢迎下载使用。
这是一份广东省汕头市潮阳区河溪中学2024-2025学年高二上学期10月月考历史试题,文件包含河溪中学2024-2025学年度第一学期学月考试高二历史科试卷docx、参考答案解析版docx、答题卷docx等3份试卷配套教学资源,其中试卷共13页, 欢迎下载使用。

