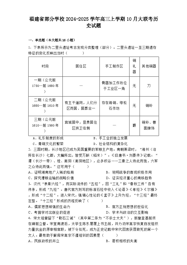
福建省部分学校2024-2025学年高三上学期10月大联考历史试题.(含解析)
展开福建省部分学校2024-2025学年高三上学期10月大联考历史试卷(解析版): 这是一份福建省部分学校2024-2025学年高三上学期10月大联考历史试卷(解析版),共16页。试卷主要包含了本试卷主要考试内容等内容,欢迎下载使用。
福建省部分学校2025届高三上学期9月开学大联考+历史试题: 这是一份福建省部分学校2025届高三上学期9月开学大联考+历史试题,文件包含福建省部分学校2025届高三9月开学大联考+历史pdf、福建省部分学校2025届高三9月开学大联考+历史答案pdf等2份试卷配套教学资源,其中试卷共4页, 欢迎下载使用。
福建省部分学校2024-2025学年高三上学期10月大联考历史试题(含解析): 这是一份福建省部分学校2024-2025学年高三上学期10月大联考历史试题(含解析),共11页。试卷主要包含了本试卷主要考试内容,阅读材料,完成下列要求等内容,欢迎下载使用。

