2025北京市北理工附中高二上学期10月月考生物试题含解析
展开1. 下图是人体细胞及内环境示意图,①处的箭头表示血液流动的方向。下列说法正确的是( )
A. 若②为肌肉细胞,则①处的氧气浓度低于⑤处
B. ④是人体进行新陈代谢的主要场所
C. ②和⑤中细胞所处的内环境成分完全相同
D. 内环境的理化性质随细胞代谢的进行而变化,处于动态
2. 行走过度导致脚掌磨出水疱,水疱内含组织液。一段时间后会自行消失。下列说法不正确的是( )
A. 水疱中的组织液属于人体的内环境
B. 水疱中的组织液相比血浆含有更多蛋白质
C. 血浆中的水大量渗出到组织细胞间隙形成水疱
D. 水疱自行消失是由于组织液回渗到血浆和淋巴
3. 下列各组物质中全是内环境成分的是( )
A. O2、CO2、血红蛋白、H+
B. 唾液淀粉酶、K+、激素、H2O
C. 纤维蛋白原、Ca2+、载体蛋白
D. Na+、HPO42-、葡萄糖、氨基酸
4. 下列过程发生在人体内环境中的是( )
A. 神经递质与受体结合
B. 胰岛细胞合成胰岛素
C. 食物中蛋白质经消化被水解成氨基酸
D. 葡萄糖被氧化分解成丙酮酸
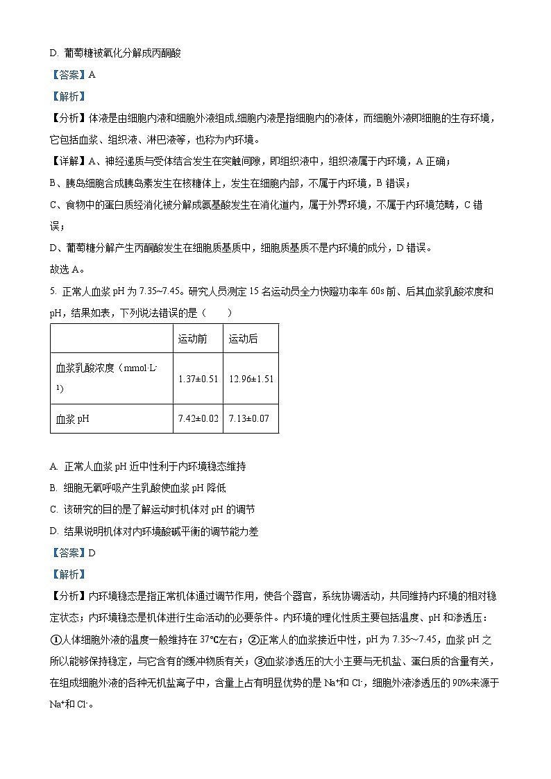
5. 正常人血浆pH为7.35~7.45。研究人员测定15名运动员全力快蹬功率车60s前、后其血浆乳酸浓度和pH,结果如表,下列说法错误的是( )
A. 正常人血浆pH近中性利于内环境稳态维持
B. 细胞无氧呼吸产生乳酸使血浆pH降低
C. 该研究的目的是了解运动时机体对pH的调节
D. 结果说明机体对内环境酸碱平衡的调节能力差
6. 下列有关内环境稳态的叙述,正确的是( )
A. 进食后血浆中增加了大量的营养物质导致内环境稳态遭到破坏
B. 体内细胞通过内环境与外界环境进行物质交换
C. 内环境稳态是指内环境的理化性质和化学成分稳定不变
D. 内环境稳态的调节机制是神经-体液调节网络
7. 正常情况下,人体具有维持内环境相对稳定的能力。下列相关叙述错误的是( )
A. 偶尔吃咸的食物不会长时间影响血浆渗透压的稳定
B. 在高温或寒冷条件下,正常人的体温总是接近37℃
C. 血浆的pH是由血浆中的氢离子维持的,与其他物质无关
D. 喝水多则尿多,出汗多则尿少,以维持体液中水含量的稳定
8. 某实验小组将加入抗凝剂和生理盐水的新鲜绵羊血液进行离心,结果如图1;接着取上液,分别向其中逐滴滴加0.1ml/L的HC1和0.1ml/L的NaOH,并设置蒸馏水做对照结果如图2,下列说法错误的是( )
A. 取适量上清液加入双缩脲试剂,若出现紫色则说明含血红蛋白
B. 图2实验中HC1、NaOH的滴数为自变量
C. 图2实验结果表明:血浆有一定的缓冲能力
D. 用肝匀浆或蛋清稀释液代替上清液作为实验材料,也能得到相似的结果
9. 某些支气管、肺部疾病的患者,由于体内二氧化碳不能及时排出,导致患者血浆pH下降,严重的甚至引起酸中毒。下列说法错误的是( )
A. 内环境pH过低将影响细胞的正常代谢
B. 正常机体通过调节,可以保证pH恒定不变
C. 血浆pH的维持,与其中的HCO₃⁻、H₂CO₃等物质有关
D. 上述实例说明,人体维持稳态的调节能力有一定限度
10. 下列关于人体神经系统组成的叙述,错误的是( )
A. 神经系统由脑、脊髓以及它们发出的神经组成
B. 在中枢神经系统内,不同的神经中枢分别负责调控某一特定的生理功能
C. 脑神经和脊神经共同组成外周神经系统
D. 自主神经系统是只受意识支配完全自主性的运动神经
11. 2022年北京冬奥会上,中国短道速滑混合团体接力获得首枚金牌。比赛时,当最后一名运动员冲过终点,运动员们热泪盈眶,全场及电视机前的中国人民欢呼雀跃。此时人体神经系统可能会发生的变化有( )
A. 躯体运动神经没有产生兴奋B. 交感神经支配的活动减弱
C. 副交感神经支配的活动占优势D. 自主神经系统参与调节
12. 神经胶质细胞的功能有很多,下列不属于神经胶质细胞功能的是( )
A. 支持和保护神经元
B. 营养和修复神经元
C. 产生并传导兴奋
D. 参与构成神经纤维表面的髓鞘
13. 饮酒过量的人会表现出语无伦次、走路不稳、呼吸急促。这是因为酒精及其代谢产物分别作用于以下器官并影响了其正常功能( )
A. 大脑、小脑、脑干B. 小脑、大脑、脑干
C. 大脑、脊髓、脑干D. 小脑、脊髓、下丘脑
14. 某人因意外受伤而成为“植物人”,处于完全昏迷状态,饮食只能靠“鼻饲”,人工向胃内注流食,呼吸和心跳正常。请问他的中枢神经系统中,仍能保持正常功能的部位是( )
A. 脑干和脊髓B. 小脑和脊髓
C. 小脑和脑干D. 只有脊髓
15. 下图所示的反射活动中,①~⑥代表不同的结构,下列叙述不正确的是( )
A. 完成该动作的反射弧为①→②→③→④→⑤
B. 该动作的协调完成与③处分析和综合信息有关
C. ②④只能产生动作电位,不能释放神经递质
D. 通过⑥将信息传向大脑皮层感觉中枢产生痛觉
16. 短跑运动员听到发令枪声后迅速起跑。下列叙述正确的是( )
A. 起跑动作的产生是非条件反射的结果
B. 该反射的完成有多个神经元参与
C. 调节起跑动作的神经中枢只有听觉中枢
D. 起跑反应的快慢取决于小脑兴奋的程度
17. 如图是一个反射弧的部分结构图,甲、乙表示连接在神经纤维上的电流表。当在点施加一定的电流刺激时,甲、乙电流表的指针发生变化正确的是( )
A. 甲、乙都发生两次方向相反的偏转
B. 甲发生两次方向相反的偏转,乙不偏转
C. 甲不偏转,乙发生两次方向相反的偏转
D 甲发生一次偏转,乙不偏转
18. 如下图所示,当神经冲动在轴突上传导时,下列错误的是( )
A. 丁区域接下来先后发生K+外流和Na+内流
B. 甲区与丙区可能刚恢复为静息电位状态
C. 乙区与丁区间膜内局部电流的方向是从乙到丁
D. 图示神经冲动传导方向可能是从左到右或从右到左
19. 神经组织局部电镜照片如下图。下列有关突触的结构及神经元间信息传递的叙述,不正确的是( )
A 神经冲动传导至轴突末梢,可引起1与突触前膜融合
B. 1中的神经递质释放后可与突触后膜上的受体结合
C. 2所示的细胞器可以为神经元间的信息传递供能
D. 2所在的神经元只接受1所在的神经元传来的信息
20. 传出神经可以支配肌肉运动。乙酰胆碱(Ach)是一种兴奋型递质,当兴奋传到神经末梢时,Ach与Ach受体结合,引起肌肉收缩(如下图)。下列叙述正确的是( )
A. 当兴奋传导到①时,兴奋部位膜两侧的电荷分布情况是内负外正
B. 正常情况下释放到内环境的Ach可以持续作用于肌肉细胞
C. 若某抗体能与Ach受体结合,则会阻碍兴奋的传递导致肌无力
D. 某药物可以抑制分解Ach酶的活性,则会导致肌无力
21. 如图所示,甘氨酸能使突触后膜的Cl-通道开放,使Cl-内流,可使突触后膜的膜外正电位更高。有关甘氨酸的叙述中正确的是( )
A. 甘氨酸使下一个神经元兴奋或抑制
B. 甘氨酸以自由扩散方式释放到突触间隙
C. 甘氨酸是一种兴奋性神经递质
D. 若某种毒素阻止甘氨酸释放,可能会引起肌肉痉挛
22. 下图是由甲、乙、丙三个神经元(部分)构成的突触结构。神经元兴奋时,Ca2+通道开放,使Ca2+内流,由此触发突触小泡前移并释放神经递质。据图分析,下列叙述正确的是( )
A. 乙酰胆碱和5-羟色胺在突触后膜上的受体相同
B. 若乙神经元兴奋,会引起丙神经元兴奋
C. 若某种抗体与乙酰胆碱受体结合,不会影响甲神经元膜电位的变化
D. 若甲神经元上的Ca2+通道被抑制,会引起乙神经元膜电位发生变化
23. 刺激某一个神经元会引起后一个神经元兴奋。科研人员在给予某一神经元某种药物后,再刺激同一个神经元,发现神经冲动的传递被阻断,检测到突触间隙中神经递质的量与给予药物之前相同。这是由于该药物( )
A. 抑制了突触小体中递质的合成B. 抑制了突触后膜的功能
C. 与递质的化学结构完全相同D. 抑制了突触前膜递质的释放
24. 机体内部分神经元之间的连接方式如图,其中神经元c为抑制性神经元,它的存在保证了机体反射活动的精细和协调。在箭头处给予适宜刺激,下列相关叙述正确的是( )
A. 神经元a接受刺激后,膜内外的电位变为内负外正
B. 神经元c通过突触释放递质使神经元b兴奋
C. 神经元c可以接受神经元a和神经元b发出的信号
D. 神经元c对a的调节可及时终止神经元a的兴奋
25. 下图表示刺激突触前神经元的强度随时间逐渐增强(S1〜S8)及相应刺激强度下突触后神经元膜电位的变化规律。下列叙述正确的是( )
A. 刺激要达到一定强度才能诱导神经细胞产生兴奋
B. S5〜S8期间,随刺激强度增加,膜电位变化幅度增大
C. 在S1〜S4期间,细胞膜上没有离子的进出
D. 在S5〜S8期间,细胞膜的电位是外正内负
26. 关于神经兴奋的叙述,不正确的是( )
A. 正常的反射弧上,兴奋一般单向传导
B. 静息状态时神经元细胞膜内外没有离子进出
C. 神经递质经胞吐作用从突触前膜释放到突触间隙
D. 兴奋传到突触时被转换为化学信号,传到下一个神经元再转换为电信号
27. 乙酰胆碱是一种兴奋性神经递质,乙酰胆碱酯酶(AChE)催化乙酰胆碱的水解。AChE过度激活会导致阿尔茨海默症等疾病的发生。用不同浓度的番茄碱处理AChE,对AChE活性的影响如右图所示。下列叙述不合理的是( )
A. 乙酰胆碱可改变突触后膜离子通透性
B. 番茄碱可以减少乙酰胆碱的释放量
C. 过度激活AChE会降低突触中的乙酰胆碱水平
D. 治疗阿尔茨海默症可以适当降低AChE的水平
28. 为研究毒品海洛因的危害,将受孕7天的大鼠按下表随机分组进行实验,结果如下。
以下分析不合理的是( )
A. 低剂量海洛因即可严重影响胚胎的正常发育
B. 海洛因促进Bax含量提高会导致脑细胞凋亡
C. 对照组胚胎的发育过程中不会出现细胞凋亡
D. 结果提示孕妇吸毒有造成子女智力障碍的风险
29. 2022年北京冬奥会兴奋剂检测中,首次使用干血点(DBS)技术,DBS采样时,将运动员的一滴指尖血滴在滤纸上,待其自然风干两三个小时即可制成待测样品,下列相关叙述,不正确的是( )
A. 神经递质类兴奋剂在违规使用者体内,作用于突触前膜
B. DBS风干脱水可抑制微生物分解作用,提高样品的稳定性
C. DBS风干可使样品中的兴奋剂浓缩,利于提高检测灵敏度
D. 严禁滥用兴奋剂,能更好地维护公平竞争的奥林匹克精神
30. 研究神经纤维上的兴奋传导时,进行下图所示实验,获得显示屏所示结果。下列相关分析,正确的是( )
A. 位置①和②先后产生动作电位,因而神经纤维上兴奋单向传导
B. 位置①和②的峰值由K+内流导致此时细胞膜外电位低于膜内
C. 神经纤维的电位变化,是细胞膜的离子通透性发生改变造成的
D. 兴奋以电信号的形式传递到突触后膜,引起下一个神经元兴奋
第二部分 简答题(共40分)
31. 如图是内环境稳态与各系统功能的联系的示意图,回答相关问题:
(1)图甲中,a表示呼吸系统,b表示_____,c表示_____。
(2)病人因呼吸受阻,肌细胞会因无氧呼吸产生大量乳酸,乳酸进入血液后,会使血液pH下降,但乳酸可以与血液中的_____发生反应,使血液的pH维持相对稳定。
(3)血浆渗透压的大小主要与_____和蛋白质的含量有关,毛细血管壁细胞所处的内环境是_____(填字母)。毛细淋巴管壁细胞所处的内环境是_____(填字母序号)。内环境的_____维持,除了图中所示的器官、系统的协调活动外,还必须依赖_____三大调节网络。图甲表明细胞通过内环境与外界环境进行_____。
32. 下图是与人缩手反射相关结构的示意图,请分析并回答:
(1)图1中有突触的部位是_____(填图中字母)。当针刺手指后会产生缩手反射,但化验取指血时,针刺手指时手并未缩回,该过程能够体现神经系统对躯体运动的_____。
(2)图2所示为某段神经纤维模式图。受到适宜的刺激后,接受刺激部位膜内外电位变为_____,发生这一变化的主要原因是:刺激使膜对离子的通透性发生改变,导致_____大量_____(填“内流”或“外流”),在受刺激部位与未受刺激部位之间形成_____,使兴奋沿着神经纤维传导。
(3)肉毒杆菌毒素是目前已知的最强的神经毒素,肌肉注射微量此毒素可以使肌肉松弛性麻痹而达到除皱的功效,据此推测该毒素能_____(填“促进”或“抑制”)乙酰胆碱的释放。这种毒素作用的位置是图1中_____(填图中字母)处。
33. 研究人员发现,当以弱刺激施加于海兔的喷水管皮肤时,海兔的鳃很快缩入外套腔内,这是海兔的缩鳃反射。若每隔1分钟重复此种弱刺激,海兔的缩鳃反射将逐渐减弱甚至消失,这种现象称为习惯化。图1表示海兔缩鳃反射习惯化的神经通路示意图,图2表示习惯化前后轴突末梢模型。请回答下列问题:
(1)图1中共有_____个神经元。图1中反射弧的效应器为_____。
(2)若在图1中b处给予有效刺激,还可在图中_____点检测到电位变化。受到刺激时,b处神经纤维外侧局部电流方向与兴奋传导方向填_____(“相同”或“相反”)。
(3)由图2可知,习惯化产生原因是:轴突末梢处_____内流减少,导致______释放量_____,突触后膜所在的运动神经元兴奋性_____(填“升高”、“降低”或“不变”)。
(4)如果需要去除习惯化,采取的措施是:给予海兔头部一个强刺激,最终使得感觉神经末梢释放的物质_____(填“增加”、“减少”或“不变”)。
34. 学习以下材料,回答以下问题。
对糖和脂肪的偏爱,竟源于肠道对大脑的驱动在进化过程中,人类和动物进化出了多条营养感知通路,这些通路能激发人类对糖、脂的偏好,探究其中的机制将为相关代谢疾病的治疗提供新策略。
糖和人造甜味剂进入口腔,都会激活味蕾上的甜味受体。人造甜味剂虽然能产生貌似糖的甜味,但效果却不能真正地代替“真糖”,在减少糖摄入、偏好方面的作用非常小。这背后的机制是什么呢?研究者进行如下图所示的实验,让野生型小鼠在甜度相当的人造甜味剂和葡萄糖之间进行选择。小鼠最初会以同样的速度从两个瓶子里喝水,接触两种选择24小时后,小鼠从含糖瓶子中喝水的次数多于人造甜味剂,到48小时,小鼠几乎只从含糖的瓶子里喝水。甜味受体缺乏型小鼠进行此实验的结果与野生型小鼠大致相同依然可对糖产生强烈的行为偏好。深入研究发现,葡萄糖除了在舌头上产生甜味刺激外,还能直接作用于肠道,肠上皮的肠内分泌细胞(EEC)通过其细胞表面的SGLT1受体来接收糖信号,经迷走神经激活大脑中的cNST区域,导致不依赖味觉的糖摄入偏好产生。
沿着这个思路,研究者探究对高脂食品的“执迷不悟”是否也跟肠道有关。实验中观察到,相比于掺有脂肪的水,小鼠刚开始时更爱喝掺有人造甜味剂的水。然而品尝了几天后,小鼠对富含脂肪的水产生了强烈的偏好。通过监测小鼠的大脑活动,研究者锁定到了熟悉的区域——cNST。实验表明摄入脂肪后,肠道也是经迷走神经来激活cNST引起奖赏效应。
研究者发现敲除SGLT1受体不影响小鼠对脂肪的偏好,而敲除了EEC表面的特定GPR受体能阻断小鼠对脂肪的偏好。分别用脂肪和糖灌注小鼠的肠,检测迷走神经激活情况,发现迷走神经元中,一部分对糖、脂肪都有响应,另一部分只对脂肪有响应。前一类神经元被沉默后,小鼠对糖和脂肪的偏好均显著下降。而后一类神经元被沉默后,小鼠脂肪偏好性显著下降,而糖偏好性不受影响。
这些研究让我们对驱使人类和动物渴望糖、脂的分子和细胞机制有了更深入的了解,或将为基于食欲调控的代谢病疗法提供新策略。
(1)糖或人造甜味剂进入小鼠的口腔,刺激甜味_____产生兴奋,经传入神经传到_____相关中枢,产生甜味觉。
(2)研究者还进行了如下的一系列实验,其中可以作为支持“糖通过肠道经迷走神经激活cNST引起糖的行为偏好”的实验证据有_____。
A. 味蕾上的甜味受体缺乏型小鼠在口服葡萄糖后cNST神经元被激活
B. 食用人造甜味剂的野生型小鼠cNST未观察到明显的激活效应
C. 野生型小鼠的肠道直接注入葡萄糖和口服葡萄糖均能强烈地激活cNST
D. 抑制野生型小鼠cNST神经元激活会使小鼠失去对糖的行为偏好
(3)研究者在小鼠cNST区域注射阻断神经递质释放的药物,同时向小鼠提供人造甜味剂和脂肪,小鼠更多地取食__________。
(4)综合文中信息,从下列选项中选出合适的选项并进行排序(两个字母之间加→),以完善脂肪引起奖赏效应的途径。__________
a、cNST区域被激活
b、迷走神经中只对脂肪响应的神经元兴奋
c、迷走神经中对糖和脂肪都能响应的神经元兴奋
d、脂肪水解产物与EEC表面的SGLT1受体结合
e、脂肪水解产物与EEC表面的GPR受体结合
f、引起奖赏效应
(5)请根据本文的研究结果,为饮食失调导致的肥胖、暴食症等人群提供一条治疗的思路__________。运动前
运动后
血浆乳酸浓度(mml·L-1)
1.37±0.51
12.96±1.51
血浆pH
7.42±0.02
7.13±0.07
处理
检测项目
对照组
连续9天给予海洛因
低剂量组
中剂量组
高剂量组
活胚胎数/胚胎总数(%)
100
76
65
55
脑畸形胚胎数/活胚胎数(%)
0
33
55
79
脑中促凋亡蛋白Bax含量(ug·L-l)
6.7
7.5
10.0
12.5
北京市广渠门中学2024-2025学年高二上学期9月月考生物试卷(解析版): 这是一份北京市广渠门中学2024-2025学年高二上学期9月月考生物试卷(解析版),共22页。试卷主要包含了选择题,非选择题等内容,欢迎下载使用。
北京市北理工附属中学2024-2025学年高二上学期10月月考生物试卷(Word版附解析): 这是一份北京市北理工附属中学2024-2025学年高二上学期10月月考生物试卷(Word版附解析),文件包含北京市海淀区北京理工大学附属中学2024-2025学年高二上学期10月月考生物试题Word版含解析docx、北京市海淀区北京理工大学附属中学2024-2025学年高二上学期10月月考生物试题Word版无答案docx等2份试卷配套教学资源,其中试卷共41页, 欢迎下载使用。
2024上海交通大学附中高二上学期10月月考试题生物含解析: 这是一份2024上海交通大学附中高二上学期10月月考试题生物含解析,共13页。试卷主要包含了25%,35等内容,欢迎下载使用。

