广东省广州市海珠区2023-2024学年高二下学期期末联考地理试卷[解析版]
展开
这是一份广东省广州市海珠区2023-2024学年高二下学期期末联考地理试卷[解析版],共10页。试卷主要包含了选择题,综合题等内容,欢迎下载使用。
一、选择题:(本大题共16题,每题3分,共48分。在每题列出的四个选项中,只有一项最符合题目要求。)
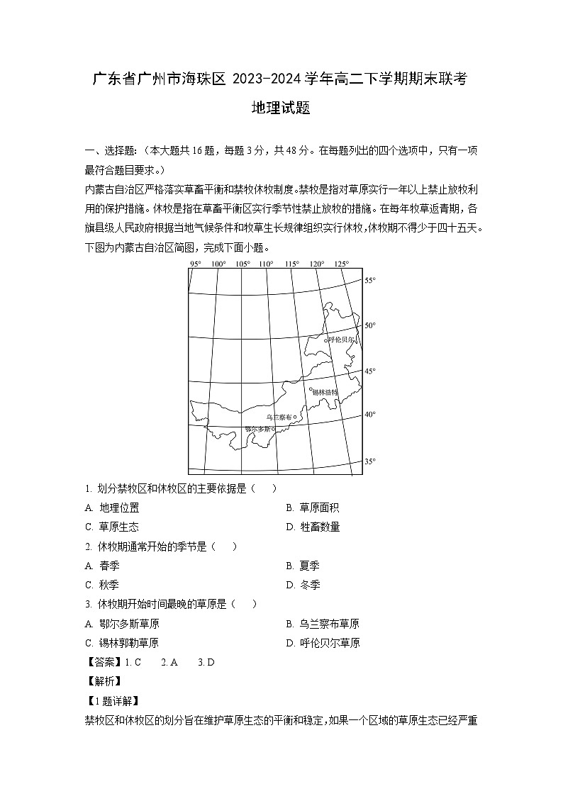
内蒙古自治区严格落实草畜平衡和禁牧休牧制度。禁牧是指对草原实行一年以上禁止放牧利用的保护措施。休牧是指在草畜平衡区实行季节性禁止放牧的措施。在每年牧草返青期,各旗县级人民政府根据当地气候条件和牧草生长规律组织实行休牧,休牧期不得少于四十五天。下图为内蒙古自治区简图,完成下面小题。
1. 划分禁牧区和休牧区的主要依据是( )
A. 地理位置B. 草原面积
C. 草原生态D. 牲畜数量
2. 休牧期通常开始的季节是( )
A. 春季B. 夏季
C. 秋季D. 冬季
3. 休牧期开始时间最晚的草原是( )
A. 鄂尔多斯草原B. 乌兰察布草原
C. 锡林郭勒草原D. 呼伦贝尔草原
【答案】1. C 2. A 3. D
【解析】
【1题详解】
禁牧区和休牧区的划分旨在维护草原生态的平衡和稳定,如果一个区域的草原生态已经严重受损,需要长时间的休养生息来恢复植被和生态功能,就会被划分为禁牧区。而对于生态状况相对较好,但仍需要有一定时间来保护和恢复的区域,则划分为休牧区,C正确。地理位置可能会影响气候等条件,但不是直接决定禁牧和休牧的关键因素,A错误。草原面积大小本身并不直接决定是禁牧还是休牧,B错误。牲畜数量更多是在确定草原承载能力时考虑,而非划分禁牧区和休牧区的首要依据,D错误。故选C。
【2题详解】
春季是牧草重新生长的初始阶段,经过冬季的消耗,牧草在春季开始发芽和生长。此时若进行放牧,幼嫩的牧草容易被过度啃食,影响其后续生长和繁殖,所以春季是休牧的关键时期,能为全年的牧草生长和草原生态保护奠定基础,A正确。夏季牧草已经生长较为旺盛,适合放牧,B错误。秋季牧草逐渐进入成熟期,C错误。冬季牧草停止生长且冬季寒冷,不是关键的休牧期,D错误。故选A。
【3题详解】
呼伦贝尔草原所处的纬度较高,气候寒冷,春季回暖较晚,牧草返青的时间也相对较晚。鄂尔多斯草原、乌兰察布草原、锡林郭勒草原纬度相对较低,气候较为温暖,春季气温回升和牧草返青的时间相对较早,所以休牧期开始时间会早于呼伦贝尔草原,ABC错误,D正确。故选D。
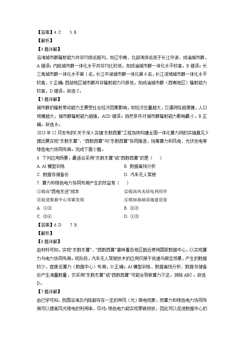
城市群建设既需要关注内部城市之间的联系,实现城市群一体化发展,也需要城市群形成对外带动作用,发挥城市群辐射能力。表是2019年我国部分城市群一体化水平和辐射能力在我国19个大城市群中的排位情况。完成下面小题。
4. 有关不同区域城市群一体化水平和辐射能力,描述正确的是( )
A. 沿海城市群辐射能力均排名前列B. 内陆城市群一体化水平均比较低
C. 长江流域城市群一体化水平较高D. 西部地区城市群辐射能力均很低
5. 影响珠三角城市群辐射能力的最小因素是( )
A. 经济总量B. 自然条件
C. 交通网络D. 人口规模
【答案】4. C 5. B
【解析】
【4题详解】
沿海城市群辐射能力并非均排名前列,如辽中南、北部湾排名低于长江中游、成渝城市群,A错误;内陆城市群一体化水平并非均比较低,如成渝城市群一体化水平较高,B错误;长三角城市群一体化水平第1名,长江中游城市群一体化第6名,长江流域城市群一体化水平较高,C正确;西部地区城市群并非辐射能力均很低,如成渝城市群(西南地区)辐射能力较高,D错误。故选C。
【5题详解】
城市群的辐射带动能力主要受社会经济因素影响,如经济总量越大,交通网络越便捷,人口规模越大,城市群辐射能力越强,ACD错误;自然条件对城市群辐射能力影响最小,B正确。故选B。
2023年12月发布的《关于深入实施“东数西算”工程加快构建全国一体化算力网的实施意见》提出要实现“东数东算”、“西数西算”与“东数西算”协同推进,统筹算力和风电、光伏发电等绿色电力协同布局。完成下面小题。
6. 下列应用场景,最适合采用“东数东算”或“西数西算”的是( )
A. AI模型训练B. 数据离线分析
C. 数据存储备份D. 汽车无人驾驶
7. 算力和绿色电力协同布局产生的效益有( )
①提高“西电东送”成本②提高风光绿电利用率
③促进数据中心零碳发展④增加基础设施建设量
A. ①②B. ②③
C. ③④D. ①③
【答案】6. D 7. B
【解析】
【6题详解】
由材料可知,实现“东数东算”、“西数西算”意味着各地区就近使用国家数据中心,以实现算力与电力协同布局。现阶段,汽车无人驾驶技术的应用仅限于低速与限定场景,产生的数据较少,宜接近算力(数据中心)布局,D正确;AI模型训练、数据离线分析、数据存储备份产生海量数量,仅采用“东数东算”或“西数西算”可能会导致算力不足,排除ABC。故选D。
【7题详解】
由已学可知,我国沿海及内陆都存在一定的弃风(光)限电现象,而算力和绿色电力协同布局可以提高风光绿电的利用率,②对;绿色电力能实现零碳排放,因此可以促进数据中心的零碳发展,③对;“西电东送”利用的是已建电网,不会提高“西电东送”成本,且算力和绿色电力协同布局会减少“西电东送”,①错;算力和绿色电力协同布局,会减少数据传输或电力输送,不会增加基础施设建设量,④错。综上所述,B正确,排除ACD。故选B。
耕地细碎化是指由于自然或人为因素导致的耕地呈现零碎、分散、大小不一的斑块。耕地细碎化理论上会加剧农户耕地撂荒问题,进而威胁到农业可持续发展和国家粮食安全。下图是某科研小组以农户耕地撂荒为分组依据,绘制的不同区域农户地块数量柱状图,地块数量越多反映耕地细碎化情况越明显。据此完成下面小题。
8. 东北耕地细碎化情况相对较轻,影响的主要自然因素是( )
A. 地形 B. 热量C. 土壤 D. 降水
9. 为减轻耕地细碎化带来的撂荒问题,可采取的措施有( )
①进行田块整治,扩大田块规模②推动土地流转,实现规模经营
③增加大型机械,提高生产效率④加大扶持力度,降低生产成本
A. ①②③B. ②③④
C. ①②④D. ①③④
【答案】8. A 9. C
【解析】
【8题详解】
据材料可知:“耕地细碎化是指耕地呈现零碎、分散、大小不一的斑块”。东北地区,地形平坦,地广人稀,人均耕地面积大,耕地集中连片,所以耕地细碎化情况相对较轻,A正确;热量、土壤、降水主要影响农作物的生长,不会影响耕地的零碎、分散程度,BCD错误;故选A。
【9题详解】
据材料可知:“耕地细碎化是指耕地呈现零碎、分散、大小不一的斑块”。进行田块整治,扩大田块规模,可减轻耕地细碎化,从而减轻因耕地细碎化带来的撂荒问题,①正确;推动土地流转,实现规模经营,可减轻耕地细碎化,从而减轻因耕地细碎化带来的撂荒问题,②正确;大型机械适用于耕地面积较大的斑块,不能减轻耕地细碎化带来的撂荒问题,③错误,ABD错误;耕地细碎化会导致农地利用过程中劳动力、管理成本增加,降低了农业生产效率与效益;所以加大扶持力度,降低生产成本可以减轻耕地细碎化带来的撂荒问题,④正确。综上所述,C正确,ABD错误,故选C。
2022年底,在广州和清远两市政府共同推动下,在紧邻广州花都区的清远石角镇建立了广清纺织服装产业有序转移园,主要承接广州中大纺织服装产业圈及广东省内外纺织服装产业转移。通过建设棉纱棉布交易大卖场、数码印花产业园、面辅料馆、智能制造共享车间、时尚设计园、电商基地、打版中心、智慧仓储8个支点,加快“中国快时尚智造基地”的建设步伐。完成下面小题。
10. 与广州纺织服装产业转移到我国中西部地区相比,清远最具优势的是( )
A. 区域联系B. 原料供应
C. 工资水平D. 研发能力
11. 当地建立产业转移园的优势条件是( )
A. 雄厚的产业基础B. 充足的产业人才
C. 充分的政策支持D. 广阔的市场空间
12. “快时尚”的特点是紧跟时尚潮流、低价款多量少、快速生产和上架销售。该园区有利于实现“快时尚”的主要条件是( )
A. 有大型标准化工厂B. 大量高级原创设计师
C. 低成本的生产配套D. 产业链和供应链完整
【答案】10. A 11. C 12. D
【解析】
【10题详解】
清远紧邻广州花都区,与我国中西部地区相比,与广州的距离近,区域联系强,A对;我国中西部地区原料更充足,工资水平更低,清远不具备优势,BC错;两地经济均不属于发达地区,研发能力均较低,D错。故选A。
【11题详解】
广清纺织服装产业有序转移园是在广州和清远两市政府共同推动下建立起来的,具有明显的政策条件优势,C对;在清远建立产业园需要建设棉纱棉布交易大卖场、数码印花产业园、面辅料馆、智能制造共享车间、时尚设计园、电商基地、打版中心、智慧仓储8个支点,可见当地的产业基础较薄弱,人才也没有储备,AB错;清远紧邻广州,市场空间趋同,没有明显优势,D错。故选C。
【12题详解】
“快时尚”的特点是款多量少,个性化要求高,不需要用于同款大量生产的大型标准化工厂,A错;紧跟潮流,低价款多的服装基于对流行的紧跟和模仿,不需要高级原创设计师,B错;能够快速对市场进行反应,快速生产上架销售,生产配套不能是低成本的,而是需要完整的产业链和供应链才能做到的高级配置,C错,D对;故选D。
永定河流经内蒙古、山西、河北、北京、天津等省和直辖市。2017年以来,水利部统筹当地水、引黄(黄河)水、引江(长江)水和再生水等流域水资源,集中向永定河进行生态补水。2023年,首次实现1996年断流以来的全年全线有水。相关区域还建立流域横向生态补偿机制,进一步促进流域生态环境治理。图为永定河生态补水总体布局示意图。完成下面小题。
13. 永定河上游河段的流域外生态补水的主体是( )
A. 当地水B. 引黄水
C. 引江水D. 再生水
14. 接受流域横向生态补偿资金的永定河上游区域,适宜发展( )
A. 节水农业B. 煤炭化工
C. 钢铁工业D. 河道养殖
【答案】13. B 14. A
【解析】
【13题详解】
读图可知,永定河上游河段的流域外生态补水是通过引黄水,从万家寨水库输水至东榆林水库,对永定河进行补水,B正确,ACD错误。故选B。
【14题详解】
永定河上游区域接受了流域横向生态补偿资金,应注重生态环境的保护,而煤炭化工、钢铁工业容易造成环境污染,河道养殖容易导致水污染,均不适宜发展,BCD错误;节水农业对生态环境的破坏较小,适宜发展,A正确。故选A。
我国N公司是全球动力电池龙头企业,该公司第一座境外电池工厂于2023年在德国正式投产,产品主要供给德国某著名整车生产企业。同时该公司在匈牙利的电池工厂开工建设,工厂选址靠近众多整车生产厂。完成下面小题。
15. N公司在德国投资建厂的核心优势是( )
A. 成本B. 资金
C. 技术D. 原料
16. 匈牙利吸引N公司投资设厂的主要原因有( )
①大量廉价劳动力②发达的基础设施
③成熟的产业基础④友好的中匈关系
A. ①②③B. ②③④
C. ①③④D. ①②④
【答案】15. C 16. B
【解析】
【15题详解】
根据材料信息“我国N公司是全球动力电池龙头企业”可知,N公司作为全球动力电池领域的龙头企业,在动力电池领域的技术水平较高,其技术条件成熟,应该是在德国投资建厂的核心优势,C正确;材料中没有其生产成本、资金、原料的相关信息。可结合所学知识判断:欧洲市场广阔,投资前景好,德国市场的投资可能会降低成本,但不具备核心优势,A错误;资金方面对于发达的德国经济和产业来说不具备优势,B错误;德国产业发达,行业竞争大,原料成本方面无论从本地还是从其他地方获取,成本肯定高,不是优势,D错误。故选C。
【16题详解】
匈牙利属于欧洲中等发达国家,人均收入较高,没有大量廉价劳动力,①错误;该国农业基础好,工业发展快,有着发达的基础设施、成熟的产业基础,②③正确;中国与匈牙利的关系从我国建国开始历经七十多年,双方保持高度合作,我国的“一带一路”政策更让两个国家合作与联系密切,友好的中匈关系为两国带来了共赢,④正确。故选B。
二、综合题:(本大题共3题,共52分。)
17. 阅读图文材料,完成下列问题。
玉门位于祁连山和马鬃山之间的谷地,被誉为“世界风口”,年日照时数超3300小时,全市可用来开发新能源的土地面积达4000平方公里以上。因石油资源逐渐枯竭而一度陷入衰退的甘肃玉门,依托发展新能源产业的优越自然条件和产业基础,着力打造“中国新能源之都”。2024年3月,中国石油天然气集团公司第一个规模化可再生能源制氢项目制氢装置在玉门油田成功投产,为化工、冶金、交通等产业提供清洁能源。图左为玉门市地理位置示意图,图右为玉门市氢能产业链示意图。
(1)简述玉门发展新能源产业的有利条件。
(2)分析玉门发展制氢产业对区域产业发展的积极影响。
(3)请从完善产业链角度为玉门进一步推动绿氢产业发展提出建议。
【答案】(1)风能、太阳能资源丰富;供开发新能源的土地资源充足;石油化工基础好;政策支持;
(2)推动以新能源为基础的产业体系形成,促进产业结构多元化;有利于带动产业创新,促进产业结构升级(高新技术产业发展);提高清洁能源使用比例,促使产业向低碳、绿色、可循环方向发展。
(3)大力发展风电、光伏发电,为绿氢产业提供充足绿电;加强技术研发,降低绿氢生产成本;进一步开发绿氢应用场景,扩大市场规模;
【解析】
【小问1详解】
玉门位于河西走廊,纬度高,据冬季风源地近,加上地形的狭管效应,风能资源丰富;地处内陆,属于温带大陆性气候,降水少,晴天多,太阳能资源丰富,可以利用风能和太阳能发电电解氢能;石油曾是支柱产业,石化工业基础好;着力打造“中国新能源之都”,政策支持。
【小问2详解】
制氢产业是以新能源发电电解氢,因此能够促进产业结构多元化,带动高新技术产业的发展,同时可以缓解由于石油资源枯竭而带来的经济衰退,提高清洁能源的使用比例,促进产业向低碳、绿色、可循环的方向发展。
【小问3详解】
从完善产业链的角度提出建议,首先是制氢缓解,可以大力发展风电、光伏发电,为绿氢产业提供充足的能源,在整体环节中加强技术研发,降低生产成本,在应用领域,可进一步开发应用场景,扩大市场规模。
18. 阅读图文材料,完成下列问题。
贵州兴义市南盘江镇田房村,处于我国喀斯特地貌发育最典型的地区,曾有“岩窝”之称。2015年在该村建立了石漠化地区改造示范点,通过种植芒果、澳洲坚果、牧草等替代原有玉米、甘蔗为主的农作物,形成了“果上山、藤盖石、草盖地、畜吃草、粪养果”的高效循环绿色发展模式。曾经的“岩窝”,现在已经“逆袭”成了一片芒果生产基地。图是田房村地理位置示意图。
(1)指出田房村实施石漠化改造后农业产业结构的变化。
(2)分析田房村高效循环绿色发展模式对当地土壤的有利影响。
(3)某地理研学小组到田房村进行研学活动,围绕芒果种植设计增收方案。简述该小组需要调查的主要内容。
【答案】(1)由原来的种植业为主转变为林果业、畜牧业为主。
(2)以多年生的果树和牧草替代了一年生的玉米、甘蔗,减少了对土壤的扰动,提高了地表植被覆盖率,减缓地表径流流速,减少对土壤的冲刷,有利于土壤保持和涵养水分;植被增多和牲畜粪便等有机肥的使用,提高了土壤有机质含量;
(3)当地种植芒果的优势;种植芒果的数量、产量和质量;芒果收获的时间;芒果主要销售流向;当地交通条件等;
【解析】
【小问1详解】
田房村在实施石漠化改造过程中,农业产业结构发生了显著变化。农业结构从单一的种植业转变为以林果业、畜牧业为主的多元化结构,这有助于提高土地资源的利用效率,促进农业的可持续发展。
【小问2详解】
田房村的高效循环绿色发展模式对当地土壤产生了多方面的有利影响。首先,该模式通过以多年生的果树和牧草替代了一年生的玉米、甘蔗,减少了对土壤的扰动,增加植被覆盖率,有效减少了水土流失,保护了土壤资源。其次,牧草等植物的根系能够固土保水,增强了土壤的保水能力,提高了土壤的抗旱能力。此外,牧草和果树等植被的枯枝落叶在分解过程中会释放有机物质,增加了土壤中的有机质含量,提高了土壤肥力,改善了土壤质量。最后,通过合理施肥和土壤改良等措施,如牲畜粪便等有机肥的使用,可以进一步优化土壤结构,提高土壤的生产能力,为农业生产提供更好的土壤条件。
【小问3详解】
为了设计芒果种植的增收方案,地理研学小组需要调查多方面的内容。首先,他们需要了解芒果种植的市场需求和前景,包括市场需求量、市场竞争情况、价格走势等,以便确定种植规模和品种选择。其次,明确当地种植芒果的优势,他们需要调查当地的气候、土壤和水源等自然条件,了解这些条件对芒果生长的影响,确保芒果能够在当地良好生长。同时,他们还需要调查当地芒果种植的技术水平和生产成本,了解种植过程中可能遇到的问题和解决方案,制定合理的生产计划和管理措施。最后,他们还需要考虑芒果销售的渠道和价格,主要销售流向,当地交通条件等,确保种植户能够获得合理的经济收益。这些调查内容将有助于地理研学小组设计出更加科学、合理的芒果种植增收方案。
19. 阅读图文材料,完成下列问题。
2024年4月13日,在广东省深圳市西南方约200公里的海域,恩平21-4油田A1H井利用8公里外的恩平20-5无人驻守平台,通过实施超深大位移井技术顺利投产,标志着我国海上超远超深钻井技术水平跨入世界前列。该技术扩大了同一平台开采范围,使得经济效益低下的边际油田开发取得重大突破。下图为超深大位移井开采示意图。
(1)结合海上油气开发和所在海区自然环境特点,简述该油田群采取无人驻守平台进行开发的优势。
(2)简述我国海上超远超深钻井技术取得突破的意义。
【答案】(1)降低开采平台建设成本;降低平台维护成本;减少台风等自然灾害对油气生产的影响。
(2)推动了我国海上油气开采技术的进步,有利于提高边际油田开发的经济效益,有利于提高我国海上油气资源开采量,缓解能源供需矛盾,进一步保障国家能源安全。
【解析】
【小问1详解】
无人驻守平台减少了人员生活和工作所需的各类设施配备,从而大幅降低了开采平台的建设成本。在后续的运营中,由于无需考虑人员长期驻守的各种需求,也显著降低了平台的维护成本。所在海区经常受到台风等自然灾害的影响,无人驻守平台降低了人员在灾害来临时面临的风险,同时减少了因灾害导致的人员伤亡和救援成本,也降低了自然灾害对油气生产设施的直接破坏,从而减少了生产中断和恢复生产所需的巨大投入。
【小问2详解】
根据材料“标志着我国海上超远超深钻井技术水平跨入世界前列”可知,我国海上超远超深钻井技术取得突破标志着我国在海上油气开发领域的技术创新和突破,推动了相关技术的发展和进步,提升了我国在该领域的国际竞争力。根据材料“使得经济效益低下的边际油田开发取得重大突破”可知,使以往经济效益低下的边际油田具备了开发的可行性和盈利性,提高了这些油田的经济效益,为企业增加了收益。能够增加我国海上油气资源的开采量,丰富能源供应渠道,缓解国内能源供需矛盾,减少对进口能源的依赖,进一步保障国家能源安全。带动了相关产业的发展,如装备制造、技术服务等,促进了产业升级和经济结构的优化。城市群
一体化水平
辐射能力
长三角
1
2
珠三角
2
1
长江中游
6
9
成渝
4
7
辽中南
9
12
北部湾
11
16
兰州-西宁
16
17
天山北坡
19
18
相关试卷
这是一份[地理][期末]广东省广州市海珠区2023-2024学年高一下学期期末联考试题(解析版),文件包含地理期末广东省广州市海珠区2023-2024学年高一下学期期末联考试题解析版docx、地理期末广东省广州市海珠区2023-2024学年高一下学期期末联考试题解析版pdf等2份试卷配套教学资源,其中试卷共26页, 欢迎下载使用。
这是一份[地理][期末]广东省广州市海珠区2023-2024学年高一下学期期末联考地理试题,共5页。试卷主要包含了填写答题卡的内容用2B铅笔填写,提前 xx 分钟收取答题卡等内容,欢迎下载使用。
这是一份[地理][期末]广东省广州市海珠区2023-2024学年高二下学期期末联考地理试题,共5页。试卷主要包含了填写答题卡的内容用2B铅笔填写,提前 xx 分钟收取答题卡等内容,欢迎下载使用。

