 
 
 
 
 
 
 
 
 
 
 
 
 
 
- 第七章 第四讲 数列求和(课件+讲义+练习)-【知识梳理】2025年高考数学一轮复习知识梳理 课件 0 次下载
- 第八章 第一讲 基本立体图形、简单几何体的表面积与体积(课件+讲义+练习)-【知识梳理】2025年高考数学一轮复习知识梳理 课件 0 次下载
- 第八章 第三讲 直线、平面平行的判定及性质(课件+讲义+练习)-【知识梳理】2025年高考数学一轮复习知识梳理 课件 0 次下载
- 第八章 第四讲 直线、平面垂直的判定及性质(课件+讲义+练习)-【知识梳理】2025年高考数学一轮复习知识梳理 课件 0 次下载
- 第八章 第五讲 空间向量及其应用(课件+ 讲义+练习)-【知识梳理】2025年高考数学一轮复习知识梳理 课件 0 次下载
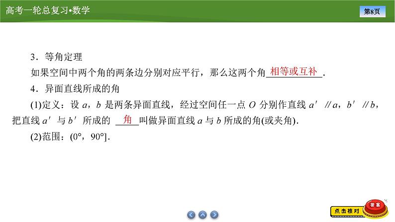
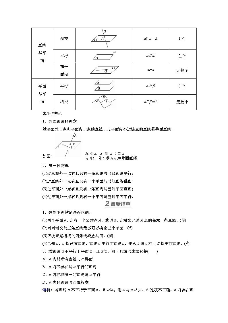
第八章 第二讲 空间点、线、面的位置关系(课件+讲义+练习)-【知识梳理】2025年高考数学一轮复习知识梳理
展开理清教材 强基固本
重难题型 全线突破
第七章 第二讲 等差数列(课件+讲义+练习)-【知识梳理】2025年高考数学一轮复习知识梳理: 这是一份第七章 第二讲 等差数列(课件+讲义+练习)-【知识梳理】2025年高考数学一轮复习知识梳理,文件包含2025届高中数学一轮复习课件第七章第2讲等差数列共75张pptpptx、2025届高中数学一轮复习练习第七章限时跟踪检测三十六等差数列含解析docx、2025届高中数学一轮复习讲义第七章第2讲等差数列含解析docx等3份课件配套教学资源,其中PPT共60页, 欢迎下载使用。
第六章 第二讲 平面向量基本定理及坐标表示(课件+讲义+练习)-【知识梳理】2025年高考数学一轮复习知识梳理: 这是一份第六章 第二讲 平面向量基本定理及坐标表示(课件+讲义+练习)-【知识梳理】2025年高考数学一轮复习知识梳理,文件包含2025届高中数学一轮复习课件第六章第2讲平面向量基本定理及坐标表示共64张pptpptx、2025届高中数学一轮复习练习第六章限时跟踪检测三十二平面向量基本定理及坐标表示含解析docx、2025届高中数学一轮复习讲义第六章第2讲平面向量基本定理及坐标表示含解析docx等3份课件配套教学资源,其中PPT共60页, 欢迎下载使用。
第五章 第二讲 同角三角函数基本关系式及诱导公式(课件+讲义+练习)-【知识梳理】2025年高考数学一轮复习知识梳理: 这是一份第五章 第二讲 同角三角函数基本关系式及诱导公式(课件+讲义+练习)-【知识梳理】2025年高考数学一轮复习知识梳理,文件包含2025届高中数学一轮复习课件第五章第2讲同角三角函数基本关系式及诱导公式共63张pptpptx、2025届高中数学一轮复习练习第五章限时跟踪检测二十三同角三角函数基本关系式及诱导公式含解析docx、2025届高中数学一轮复习讲义第五章第2讲同角三角函数基本关系式及诱导公式含解析docx等3份课件配套教学资源,其中PPT共60页, 欢迎下载使用。
 
 
 
 
 
 
 
 
 
 
 


