四川省绵阳市2023_2024学年高二生物上学期开学考试试题含解析
展开
这是一份四川省绵阳市2023_2024学年高二生物上学期开学考试试题含解析,共18页。试卷主要包含了选择题,非选择题等内容,欢迎下载使用。
一、选择题(本题包括25小题,每小题2分,共50分。每小题只有一个选项符合题意)
1. 下列属于相对性状是
A. 黄豌豆与圆豌豆B. 人的正常基因与白化基因
C. 果蝇的长翅与残翅D. 小麦的高产与抗病
【答案】C
【解析】
【分析】同种生物同一性状的不同表现类型称为相对性状。
【详解】A、黄豌豆与圆豌豆不符合“同一性状”一词,不属于相对性状。黄豌豆与绿豌豆,圆豌豆与皱豌豆是相对性状,A错误;
B、相对性状指的是表现型,而不是指基因。人类正常肤色与白化肤色属于相对性状,B错误;
C、果蝇的长翅与残翅符合“同种生物”和“同一性状”,属于相对性状,C正确;
D、小麦的高产与抗病不符合“同一性状”,不属于相对性状,小麦的高产与低产,抗病与不抗病属于相对性状,D错误。
故选C。
【点睛】识记并理解相对性状的概念为解答该题的关键。
2. 番茄红果对黄果为显性,二室果对多室果为显性,长蔓对短蔓为显性,三对性状独立遗传。现有红果、二室、短蔓和黄果、多室、长蔓的两个纯合品系,将其杂交种植得F1和F2,则在F2中红果、多室、长蔓所占的比例及红果、多室、长蔓中纯合子的比例分别是( )
A. 9/64、1/9B. 9/64、1/64
C. 3/64、1/3D. 3/64、1/64
【答案】A
【解析】
【分析】根据题意分析可知:番茄红果对黄果为显性,二室果对多室果为显性,长蔓对短蔓为显性,三对性状独立遗传,遵循基因的自由组合定律。可先将自由组合定律问题转化为若干个分离定律问题;其次根据基因的分离定律计算出每一对相对性状所求的比例,最后再相乘。
【详解】用A、a基因表示番茄红果和黄果,B、b基因表示二室果和多室果,C、c基因表示长蔓和短蔓,根据题意可知,亲本基因型为AABBcc×aabbCC,杂交种植得F1为AaBbCc。F1自交F2中红果、多室、长蔓的基因型为A_bbC_,所占的比例=3/4×1/4×3/4=9/64。红果、多室、长蔓的纯合子(基因型为AAbbCC)在F2所占比例为1/4×1/4×1/4=1/64,所以红果、多室、长蔓中纯合子的比例为1/64÷9/64=1/9,A正确。
故选A。
【点睛】
3. F1全为红色鳞茎洋葱,F1自交,F2中红色、黄色和白色鳞茎洋葱分别有119株、32株和10株。相关叙述正确的是( )
A. 洋葱鳞茎不同颜色是由不同细胞器色素引起的
B. 洋葱鳞茎颜色是由遵循自由组合定律的两对等位基因控制的
C. F2的红色鳞茎洋葱中与F1基因型相同的个体大约占4/9
D. 从F2中的黄色鳞茎洋葱中任取一株进行测交,得到白色洋葱的概率为1/4
【答案】B
【解析】
【分析】F1全为红色鳞茎洋葱,F1自交,F2中红色、黄色和白色鳞茎洋葱分别有119株、32株和10株,即红色:黄色:白色=12:3:1,为9:3:3:1的变式,故该性状至少受两对等位基因的控制,且符合基因的自由组合定律。设控制该性状的基因为A-a、B-b-,则红色的基因型设为:A-B-、A-bb;黄色的基因型为aaB-;白色的基因型为aabb。
【详解】洋葱鳞茎无叶绿体,不同颜色是由液泡中色素不同引起的,A错误;根据后代红色:黄色:白色=12:3:1可知,洋葱鳞茎颜色是由遵循自由组合定律的两对等位基因控制的,B正确;F2的红色鳞茎洋葱(1AABB:2AABb:2AaBB:4AaBb:1AAbb:2Aabb)中与F1基因型(AaBb)相同的个体大约占4/12=1/3,C错误;F2中的黄色鳞茎洋葱的基因型为:aaBB或aaBb,与aabb测交的后代中,白色出现的概率是0或1/2,D错误。因此,本题答案选B。
4. 下列实验使用了假说-演绎法,且相关描述为“演绎推理”步骤的是()
A. 孟德尔提出:YyRr产生配子时,Y和y、R和r各自分离,Y、y与R、r之间自由组合
B. 萨顿提出:基因和染色体的行为存在明显的平行关系,即基因在染色体上
C. 摩尔根推测:F1中红眼雌雄果蝇自由交配后,子代中白眼果蝇全为雄性
D. 梅塞尔森和斯塔尔推测:若DNA是半保留复制,则第一代只出现一种密度的DNA分子
【答案】D
【解析】
【分析】假说-演绎法:在观察和分析基础上提出问题以后通过推理和想像提出解释问题的假说,根据假说进行演绎推理,再通过实验检验演绎推理的结论,如果实验结果与预期结论相符,就证明假说是正确的,反之,则说明假说是错误的
【详解】A、孟德尔提出:YyRr产生配子时,Y和y、R和r各自分离,Y、y与R、r之间自由组合,属于假说内容,A不符合题意;
B、萨顿提出:基因和染色体的行为存在明显的平行关系,即基因在染色体上,这是类比推理,不是演绎推理,B不符合题意;
C、摩尔根推测:F1中红眼雌雄果蝇自由交配后,子代中白眼果蝇全为雄性,这是实验现象,不是演绎推理,C不符合题意;
D、梅塞尔森和斯塔尔推测:若DNA是半保留复制,则第一代只出现一种密度的DNA分子,这属于演绎推理,D符合题意。
故选D。
5. 下列有关基因型、性状和环境的叙述,错误的是()
A. 人的身高由多个基因决定,其中每个基因都有作用
B. 两株玉米植株的株高不同,二者的基因型也不同
C. 蜂王和工蜂在结构和形态上的不同受食物的影响
D. 表观遗传现象普遍存在,可能会改变生物体的性状
【答案】B
【解析】
【分析】基因型是指某一生物个体全部基因组合的总称,它反映生物体的遗传构成,即从双亲获得的全部基因的总和。表型指生物个体表现出来的性状。生物体的表型是由基因型和环境的共同作用决定。
【详解】A、人的身高高矮不一,可能是由多个基因决定,其中每一个基因对身高都有一定的作用,A正确;
B、两株玉米植株的株高不同,可能是环境因素造成的,也可能是二者的基因型不同造成的,B错误;
C、蜂王和工蜂都是由受精卵发育形成的,若幼虫时饲喂蜂王浆,则发育为蜂王,否则发育为工峰,因此二者在结构和形态上的不同受食物的影响,C正确;
D、表观遗传现象普遍存在于生物体生命活动中,可通过影响基因的表达而改变生物体的性状表现,D正确。
故选B。
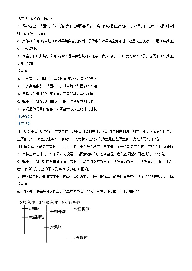
6. 如图表示果蝇部分隐性基因及其在染色体上的位置分布,下列说法正确的是()
A. 白眼基因和焦刚毛基因只存在于雌性体内
B. 除图中基因外,其余基因均分布染色体上
C. 四分体时期,2号染色体和3号染色体会发生联会
D. 粗糙眼基因和黑檀体基因是非等位基因
【答案】D
【解析】
【分析】由图可知,果蝇体内相关基因在染色体上呈线性排列,这些基因会随着染色体的复制而复制。
【详解】A、雄性体内也有X染色体,故白眼基因和焦刚毛基因存在于雌雄个体中,A错误;
B、果蝇体内部分基因分布在细胞质中,B错误;
C、2号和3号是非同源染色体,二者不会联会,C错误;
D、粗糙眼基因和黑檀体基因是位于同源染色体上的非等位基因,D正确。
故选D。
7. 用15N标记一个含有100个碱基对的DNA分子,该DNA分子中有胞嘧啶60个。若该DNA分子在含14N的培养基中连续复制4次,其结果可能是()
A. 含14N的脱氧核苷酸链占总链数的15/16
B. 复制过程中需要游离的腺嘌呤脱氧核苷酸640个
C. 含15N的脱氧核苷酸链占总链数的1/8
D. 子代DNA分子中嘌呤数与嘧啶数之比是2:3
【答案】A
【解析】
【分析】DNA复制的方式是半保留复制。子代 DNA分子其中的一条链来自亲代DNA ,另一条链是新合成的,这种方式称半保留复制。
【详解】AC、含15N标记的DNA分子在含14N的培养基中连续复制4次,得到24=16(个)DNA分子,由于DNA分子的半保留复制,含15N的脱氧核苷酸链有2条,占总链数的1/16,含14N的脱氧核苷酸链占总链数的15/16,A正确、C错误;
B、根据已知条件,可知每个DNA分子中含腺嘌呤脱氧核苷酸(100×2-60×2)÷2=40(个),则复制过程中需消耗游离的腺嘌呤脱氧核苷酸数为40×(24-1)=600(个),B错误;
D、每个双链DNA分子中的嘌呤数和嘧啶数相等,两者之比是1:1,D错误。
故选A。
8. 如图表示真核细胞中核基因遗传信息的传递和表达过程,下列叙述正确的是()
A. 催化甲、乙两图所示生理过程反应的酶相同
B甲、乙两图所示生理过程中,所需模板完全相同
C. 乙、丙发生在个体整个生命活动过程中
D. 甲、乙、丙三图所示生理过程中,碱基配对情况相同
【答案】C
【解析】
【分析】分析题图:图示为真核细胞细胞核内某种遗传信息流动过程。图甲为DNA分子的复制过程;图乙为转录形成RNA的过程;图丙为翻译的过程。
【详解】A、甲过程需要的酶是解旋酶和DNA聚合酶,而乙过程需要的是RNA聚合酶,即催化甲、乙两图所示生理过程反应的酶不相同,A错误;
B、甲图是以DNA分子的两条链分别为模板,而乙图只以DNA分子的一条链为模板,故甲、乙两过程所需要的模板不同,B错误;
C、乙图为转录过程,丙图为翻译过过程,可表示核基因遗传信息的表达过程,发生在个体整个生命活动过程中,C正确;
D、甲图为DNA复制过程,碱基配对类型为A-T、G-C、T-A、C-G,乙图为转录过程,碱基配对类型为A-U、G-C、C-G、T-A,丙图为翻译过程,碱基配对类型为A-U、G-C、C-G、U-A,故甲、乙、丙三图所示生理过程中,碱基配对情况不完全相同,D错误。
故选C。
9. 下列有关生物变异的说法,正确的是()
A. 某生物体内某条染色体上少了几个基因,这种变异属于染色体数目的变异
B. 黄圆豌豆×黄圆豌豆→绿圆豌豆,这种变异来源于基因突变
C. DNA分子中碱基的增添、缺失或替换不一定都是基因突变
D. 猫由于基因重组而产生的毛色变异,主要是发生在受精作用过程中
【答案】C
【解析】
【分析】染色体变异包括染色体结构变异和数目变异,染色体结构变异又包括重复、缺失、易位和倒位。基因重组是指控制不同性状的非等位基因之间的重新组合,包括四分体时期的交叉互换和减一后期的非同源染色体上的非等位基因自由组合。基因工程也属于广义上的基因重组。
【详解】A、某生物体内某条染色体上多了几个或少了几个基因,染色体数目没有改变,这种变化属于染色体结构的变异,A错误;
B、黄圆豌豆×黄圆豌豆→绿圆豌豆,亲本基因型是Y-R-×Y-R-,子代基因型是yyR-,这种变异来源于基因重组,B错误;
C、DNA分子中碱基对的增添、缺失和替换引起基因结构的改变属于基因突变,由于DNA分子上不都是基因,故DNA分子中碱基对的增添、缺失和替换不一定都是基因突变,C正确;
D、基因重组发生在减数分裂过程中,不是发生在受精时,亲代与子代之间,子代与子代之间出现了各种差异,是因为减数分裂时发生了基因重组产生了不同的配子类型,不同配子之间在受精时随机结合所形成的个体之间的差异,D错误。
故选C。
10. 下列有关水稻育种的叙述,错误的是( )
A. 二倍体水稻和四倍体水稻杂交,可得到三倍体水稻
B. 将二倍体水稻花粉经离体培育,可得到单倍体水稻,能稳定遗传
C. 二倍体水稻幼苗低温诱导,可得到四倍体水稻,茎秆粗壮、米粒变大
D. 迄今为止,杂交育种仍然是培育新品种的有效手段,其遗传学原理是基因重组
【答案】B
【解析】
【分析】人工诱导多倍体的方法很多,如低温处理、用秋水仙素诱发等。其中,用秋水仙素来处理萌发的种子或幼苗,是目前最常用且最有效的方法。当秋水仙素作用于正在分裂的细胞时,能够抑制纺锤体的形成,导致染色体不能移向细胞的两极,从而引起细胞内染色体数目加倍。染色体数目加倍的细胞继续进行有丝分裂,就可能发育成多倍体植株。
【详解】A、二倍体水稻与四倍体水稻杂交得到的后代为异源三倍体水稻,A正确;
B、二倍体水稻的花粉经离体培养得到单倍体只含有1个染色体组,不能形成正常配子,高度不育,不能稳定遗传,B错误;
C、二倍体水稻经低温处理,低温能抑制细胞有丝分裂过程中纺锤体的形成,使细胞中染色体数目加倍,从而得到四倍体水稻幼苗;四倍体(多倍体)水稻,茎秆粗壮、米粒变大,C正确;
D、杂交育种的原理是基因重组,可将不同亲本的优良基因重新组合,迄今为止,杂交育种仍然是培育新品种的有效手段,D正确。
故选B
11. 某学习小组以“伴性遗传的特点”为课题进行调查研究,选择调查的遗传病以及采用的方法分别为()
A. 白化病,在熟悉的 4~10 个家系调查
B. 血友病,在患者家系调查
C. 红绿色盲,在学校内随机抽样调查
D. 青少年型糖尿病,在人群随机抽样调查
【答案】B
【解析】
【分析】人类遗传病的调查一般选择发病率较高的单基因遗传病进行调查,调查某种遗传病的发病率,选择调查的样本应该是广大的人群,调查某种遗传病的遗传方式,应该选择具有患者的家系进行调查。
【详解】A、白化病是常染色体遗传病,不能用于调查伴性遗传病,且样本应该选择具有患者的家系,A错误;
B、血友病是伴性遗传病,调查遗传病的遗传特点应在患者家系中调查,B正确;
C、红绿色盲是伴性遗传病,且调查对象是具有患者的家系,不能在学校内随机抽样调查,C错误;
D、青少年型糖尿病是多基因遗传病,不能用于调查伴性遗传病的特点,D错误。
故选B。
12. 研究人员在马来西亚婆罗洲寻找狼蛛和蛇时,发现了树叶螳螂这种外形漂亮的新物种。树叶螳螂因外形酷似树叶而得名。下列相关叙述错误的是()
A. 树叶螳螂与其他螳螂之间存在生殖隔离
B. 树叶螳螂的出现是自然选择的结果
C. 每一只树叶螳螂拥有一个基因库
D. 在进化成新物种之前该种群中就存在形状稍像树叶的个体
【答案】C
【解析】
【分析】现代进化理论的基本内容是:①进化是以种群为基本单位,进化的实质是种群的基因频率的改变。②突变和基因重组产生进化的原材料。③自然选择决定生物进化的方向。④隔离导致物种形成。
【详解】A、分析题意可知,树叶螳螂是一个新物种,故树叶螳螂与其他螳螂之间存在生殖隔离,即在自然条件下不能交配或交配后不能产生可育后代,A正确;
B、生物进化是长期自然选择的结果,树叶螳螂的出现是自然选择的结果,B正确;
C、基因库是指一个种群所有个体的额全部基因,故一只树叶螳螂不拥有一个基因库,C错误;
D、在进化成新物种之前该种群中就存在形状稍像树叶的个体,自然选择将其选择并保存下来,D正确。
故选C。
13. 20世纪四十年代,DDT开始被用作杀虫剂,起初效果显著。若干年后,人们发现它的杀虫效果越来越差。以下是几位同学在学习过第六章内容后,对昆虫产生抗药性的解释,合理的是()
A. 甲:在没有使用DDT前,昆虫群体中根本没有抗药性个体存在
B. 乙:在没有使用DDT前,昆虫群体中有抗药性个体存在,且在生存斗争中占优势
C. 丙:人类使用DDT杀虫,属于对昆虫进行了人工选择
D. 丁:抗药性变异对于昆虫是否属于有利变异要根据其生存环境来判断
【答案】D
【解析】
【分析】自然选择学说的主要内容:过度繁殖、生存斗争、遗传变异、适者生存。突变和基因重组产生进化的原材料,突变包括基因突变和染色体变异。 自然选择决定生物进化的方向,生物进化的实质是种群基因频率的改变。
【详解】A、在没有使用DDT前,昆虫群体中存在少量有抗药性个体,经过DDT的选择,存活下来,A错误;
B、在没有使用DDT前,昆虫群体中有抗药性个体存在,且在生存斗争中占劣势,故起初效果显著,B错误;
C、活下来的昆虫不是人工想要的品种,只是由于其抗性基因的存在在DDT的环境中生存了下来,C错误;
D、抗药性变异对于昆虫是否属于有利变异要根据其生存环境来判断,如果环境中没有DDT,该变异可能是不利变异,D正确。
故选D。
14. 如图表示内环境成分间的关系,正确的是( )
A. B. C. D.
【答案】C
【解析】
【分析】人体内的液体都叫体液,可以分成细胞内液和细胞外液,细胞外液叫做内环境,内环境包括:组织液、血浆、淋巴。
【详解】组织液和血浆之间可进行双向渗透,组织液的物质可进入淋巴,淋巴中的物质不能进入组织液,淋巴中的物质通过淋巴循环进入血浆,血浆中的物质不能进入淋巴,C正确。
故选C。
15. 人剧烈活动后,隔一段时间血浆的pH会()
A. 大于7.35~7.45
B. 维持在7.35~7.45
C. 远小于7.35~7.45
D. 稳定在3~4
【答案】B
【解析】
【分析】内环境的理化性质包括:渗透压、pH以及温度。人体的稳态的实质就是内环境中的化学成分和理化性质维持相对稳定。
【详解】人剧烈活动后,部分细胞会进行无氧呼呼产生乳酸,但因为血液中有缓冲物质,如碳酸氢钠,该物质会和乳酸发生中和反应,生成乳酸钠和碳酸,乳酸钠可以随着尿液排出体外,而碳酸可以分解。所以经调节后血浆的pH仍然维持在7.35~7.45。B正确,ACD错误。
故选B。
16. 内环境稳态是维持机体正常生命活动的必要条件,下列叙述错误的是
A. 内环境是细胞与外界环境进行物质交换的媒介
B. 内环境保持相对稳定有利于机体适应外界环境的变化
C. 内环境稳态有利于新陈代谢过程中酶促反应的正常进行
D. 内环境是新陈代谢的主要场所,其稳态具有重要意义
【答案】D
【解析】
【分析】关于“内环境稳态的调节”应掌握以下几点:
(1)实质:体内渗透压、温度、pH等理化特性和化学成分呈现动态平衡的过程;
(2)定义:在神经系统和体液的调节下,通过各个器官、系统的协调活动,共同维持内环境相对稳定的状态;
(3)调节机制:神经-体液-免疫调节网络;
(4)层面:水、无机盐、血糖、体温等的平衡与调节;
(5)意义:机体进行正常生命活动的必要条件。
【详解】内环境是细胞与外界环境进行物质交换的媒介,A正确;内环境稳态是机体进行正常生命活动的必要条件,故内环境保持相对稳定有利于机体适应外界环境的变化,B正确;酶的活性受温度、pH等影响,因此内环境稳态有利于新陈代谢过程中酶促反应的正常进行,C正确;新陈代谢的主要场所是细胞质基质,不属于内环境,D错误。
17. 完成呼吸、排尿、维持身体平衡的神经中枢依次位于( )
A. 脊髓、小脑、大脑B. 脑干、脊髓、大脑
C. 大脑、脊髓、小脑D. 脑干、脊髓、小脑
【答案】D
【解析】
【分析】脊椎动物和人的中枢神经系统包括脑和脊髓,其中大脑皮层是调节躯体运动的最高级中枢和语言中枢;小脑中有维持身体平衡的中枢; 脑干有许多维持生命必要的中枢,如呼吸中枢;下丘脑有体温调节中枢、水平衡的调节中枢,还与生物节律等的控制有关;脊髓是调节下肢躯体运动和排尿反射的低级中枢。呼吸反射的神经中枢位于脑干,排尿反射的神经中枢位于脊髓,阅读反射属于人类的语言功能,神经中枢在大脑皮层,小脑有维持平衡、协调运动的功能。
【详解】人体完成呼吸、排尿、维持身体平衡神经中枢依次位于脑干、脊髓、小脑;
故选D。
18. 如图为反射弧结构示意图,下列有关说法不正确的是( )
A. 由abcde组成了一个完整的反射弧
B. 若从③处剪断神经纤维,刺激①处,效应器仍能产生反应
C. 图中②的结构决定了神经元之间的兴奋传递只能是单向的
D若从①处剪断神经纤维,刺激③处,效应器仍能产生反应
【答案】B
【解析】
【分析】
【详解】A、由a感受器、b传入神经、c神经中枢、d传出神经和e效应器组成了一个完整的反射弧,A正确;
B、③是传出神经,若从③处剪断神经纤维,刺激①(传入神经)处,兴奋不能到达e效应器,不会产生反应,B错误;
C、图中②的结构是突触,由于神经递质只能从突触前膜释放,决定了神经元之间的兴奋传递只能是单向的,C正确;
D、③是传出神经,若从①处剪断神经纤维,刺激③处,e效应器能接受到兴奋产生反应,D正确。
故选B。
19. “吃梅止渴”“望梅止渴”都是人类的反射活动。下列叙述正确的是()
A. “吃梅止渴”望梅止渴”的结构基础——反射弧是相同的
B. “吃梅止渴”是在“望梅止渴”的基础上通过学习而建立的
C. “吃梅止渴”的效应器是传出神经末梢和它所支配的腺体
D. “吃梅止渴”“望梅止渴”的反射一旦建立就再也不会消退
【答案】C
【解析】
【分析】1、非条件反射是指人生来就有的先天性反射,是一种比较低级的神经活动,由大脑皮层以下的神经中枢(如脑干、脊髓)参与即可完成。
2、条件反射是人出生以后在生活过程中逐渐形成的后天性反射,是在非条件反射的基础上,经过一定的过程,在大脑皮层参与下完成的,是一种高级的神经活动,是高级神经活动的基本方式。条件反射建立之后要维持下去,还需要非条件刺激的强化。
3、“吃梅止渴”是非条件反射,“望梅止渴”是条件反射。
【详解】A、“吃梅止渴”的神经中枢在脑干,是不需要大脑皮层的参与的非条件反射,“望梅止渴”是在大脑皮层的参与下完成的条件反射,反射弧是不同的,A错误;
B、条件反射是在非条件反射的基础上通过学习和训练而建立的,B错误;
C、效应器是传出神经末梢和它所支配的腺体或肌肉,“吃梅止渴”的效应器是传出神经末梢和它所支配的腺体,C正确;
D、非条件反射是指人生来就有的先天性反射,条件反射建立之后要维持下去,还需要非条件刺激的强化,所以非条件反射一般是永久的,条件反射是可以消退的,D错误。
故选C。
20. 神经纤维受到刺激时,刺激部位细胞膜内外的电位变化是( )
①膜外由正电位变为负电位 ②膜内由负电位变为正电位
③膜外由负电位变为正电位 ④膜内由正电位变为负电位
A. ①②B. ③④C. ②③D. ①④
【答案】A
【解析】
【详解】神经纤维未受刺激时的电位为静息电位,其电位表现是内负外正;当神经纤维受适宜刺激时,表现为动作电位,其电位表现是内正外负,综合分析①②正确,③④错误。
故选A。
【点睛】本题主要考查静息电位和动作电位,意在考查考生能理解所学知识的要点,把握知识间的内在联系的能力。
21. 在神经调节过程中,兴奋会在神经纤维上传导和神经元之间传递。下列有关叙述错误的是()
A. 兴奋在神经纤维上传导时依赖于Na+外流
B. 突触前神经元兴奋可引起突触前膜释放神经递质
C. 兴奋在神经纤维上传导的方向与膜内局部电流方向一致
D. 神经递质与突触后膜上受体结合,会引起突触后膜电位变化
【答案】A
【解析】
【分析】1、静息时,K+外流,造成膜两侧的电位表现为内负外正;受刺激后,Na+内流,造成膜两侧的电位表现为内正外负。
2、突触由突触前膜、突触间隙和 突触后膜三部分组成。兴奋在离体的神经纤维上的传导是双向的,而在神经元之间是单向的。
【详解】A、兴奋在神经纤维上传导时依赖于Na+内流,形成动作电位,A错误;
B、突触前神经元兴奋可引起突触前膜以胞吐方式释放神经递质,B正确;
C、兴奋时,神经纤维膜对钠离子通透性增加,使得刺激点处膜两侧的电位表现为内正外负,该部位与相邻部位产生电位差而发生电荷移动,形成局部电流,兴奋的传导方向和膜内侧的电流传导方向一致,与膜外的电流方向相反,C正确;
D、神经递质包括兴奋性和抑制性神经递质两种,可与突触后膜上受体结合,会引起突触后膜电位变化,如乙酰胆碱与突触后膜受体结合,细胞膜对钠离子通透性增加,钠离子内流,引起突触后膜电位变化,D正确。
故选A。
22. 下列关于神经系统的分级调节的叙述,正确的是
A. 各级神经中枢是孤立地对生理活动进行调节的
B. 控制排尿的初级中枢在脊髓,高级中枢在小脑
C. 成人可以有意识控制排尿,婴儿却不能,二者控制排尿的神经中枢发育程度不同
D. 在医院做尿检时,在没有尿意的情况下一般不可能排出尿液
【答案】C
【解析】
【详解】各级神经中枢并不是孤立地对生理活动进行调节的,如低级中枢受高级中枢的调控,A错误;控制排尿的初级中枢在脊髓,高级中枢在大脑皮层,B错误;大脑皮层是调节机体活动的最高级中枢,由于婴儿的大脑皮层没有发育成熟,所以不能有意识的控制排尿,会出现尿床现象,C正确;由于排尿受大脑皮层的控制,因此即使在没有尿意的情况下,只要膀胱中存在尿液,就可以排出尿液,D错误。
23. 某学生因病导致大脑皮层言语区发生障碍,医生对其进行检查,下列相关叙述错误的是()
A. 语言功能是人脑所特有的高级功能
B. 若能听、说、写,但不能看懂文字,则说明V区受损
C. 若能说、写、看,但不能听懂讲话,则说明S区受损
D. 若能看、听,但不能写和说,则说明W和S区受损
【答案】C
【解析】
【分析】W区(书写性语言中枢):此区受损,不能写字(失写症);S区(运动性语言中枢):此区受损,不能讲话(运动性失语症);H区(听觉性语言中枢):此区受损,不能听懂话(听觉性失语症);V区(视觉性语言中枢):此区受损,不能看懂文字(失读症)。
【详解】A、语言功能是人脑特有的高级功能,是区别于人和动物的重要特征,A正确;
B、V区(视觉性语言中枢):此区受损,不能看懂文字(失读症),若能听、说、写,但不能看懂文字,则说明V区受损,B正确;
C、H区(听觉性语言中枢):此区受损,不能听懂话,若能说、写、看,但不能听懂讲话,则说明H区受损,C错误;
D、W区(书写性语言中枢):此区受损,不能写字(失写症),S区(运动性语言中枢):此区受损,不能讲话(运动性失语症),若能看、听,但不能写和说,则说明W和S区受损,D正确。
故选C。
24. 我国唐朝《古今录验方》对“消渴症”(糖尿病)进行了描述:“消渴,病有三:一渴而饮水多……二吃食多……三……多小便者。”下列关于糖尿病的叙述,错误的是()
A. 饮食过多而不节制造成的肥胖是糖尿病的诱因之一
B. 糖尿病患者的细胞外液渗透压往往低于正常水平
C. “吃食多”的原因是细胞内能量供给不足
D. 内质网功能出错会影响胰岛素的合成
【答案】B
【解析】
【分析】1、糖尿病是一组以高血糖为特征的代谢性疾病,典型特征是“三多一少”,即多饮、多尿、多食和消瘦。
2、血糖平衡调节:由胰岛A细胞分泌胰高血糖素(分布在胰岛外围)提高血糖浓度,促进血糖来源;由胰岛B细胞分泌胰岛素(分布在胰岛内)降低血糖浓度,促进血糖去路,减少血糖来源,两者激素间是拮抗关系。
【详解】A、饮食不规律是糖尿病形成的诱因之一,A正确;
B、糖尿病患者的血糖浓度高,细胞外液的渗透压高于正常水平,B错误;
C、由于细胞内能量供应不足,患者总感觉饥饿而多食,C正确;
D、胰岛素是一种分泌蛋白,其合成与加工需要核糖体、内质网、高尔基体、线粒体等的参与,因此内质网功能出错影响胰岛素的合成与分泌,D正确。
故选B。
25. 下列关于激素调节特点的叙述中,不正确的是( )
A. 微量和高效
B. 通过体液运输
C. 作用于靶器官、靶细胞
D. 健康人体内的激素含量是恒定不变的
【答案】D
【解析】
【分析】1、激素作用的一般特征:通过体液运输;作用于靶器官、靶细胞;作为信使传递信息;微量和高效。
2、激素既不组成细胞结构,又不提供能量,更不起催化作用,而是随体液达到靶细胞,使靶细胞原有的生理活动发生变化,是调节生命活动的信息分子。
【详解】ABC、动物激素调节特点有:通过体液运输;作用于靶器官、靶细胞;作为信使传递信息;微量和高效,A、B、C正确;
D、健康人体内的激素含量不是恒定不变的,而是在某一范围内上下波动,D错误。
故选D。
二、非选择题(本题包括4个小题,共50分。)
26. 如图是甲病(用A、a表示)和乙病(用B、b表示)两种遗传病的系谱图,已知其中一种为伴性遗传。请据图回答下列问题。
(1)甲病属于_____遗传病,乙病是_____遗传病。
(2)8号的基因型是_____,若9号携带乙病致病基因,那么此基因最终来自_____号。
(3)若7号与9号个体结婚,生育的子女患乙病的概率为_____,患两种病的概率为_____。
(4)产前诊断是在胎儿出生前,医生用专门的检测手段,如孕妇血细胞检查、基因检测、_____和_____等,确定胎儿是否患有某种遗传病或先天性疾病。
【答案】(1) ①. 常染色体隐性 ②. 伴X染色体隐性
(2) ①. aaXBXb ②. 2
(3) ①. 1/4
②. 1/12
(4) ①. 羊水检查 ②. B超检查
【解析】
【分析】题图分析:5号和6号表现型正常,生有患甲病的女儿,故甲病属于常染色体隐性遗传病;又知甲病、乙病,其中一种为伴性遗传,2号患乙病,有正常的女儿5号,故乙病为伴X染色体隐性遗传病。甲病(用A、a表示),则患甲病为aa,不患甲病为AA、Aa;乙病(用B、b表示),则患乙病为XbY、XbXb,不患乙病为XBXB、XBXb、XBY。
【小问1详解】
5号和6号表现型正常,生有患甲病的女儿,所以甲病为常染色体隐性遗传病。结合分析可知,乙病为伴X染色体隐性遗传病。
【小问2详解】
8号患甲病,相关基因型为aa,不患乙病,有患乙病的母亲,因此,8号关于乙病的相关基因型为XBXb,因此8号基因型是aaXBXb。若9号携带乙病致病基因,即9号的基因型为aaXBXb,因为其父亲6号不患乙病,那么其乙病的致病基因来自5号,由于2号患乙病,且5号表现正常,因此,5号的致病基因来自2号。
【小问3详解】
7号患乙病、不患甲病,有患甲病的妹妹,而且双亲均不患甲病,故7号基因型及概率为1/3AAXbY,2/3AaXbY,9号患甲病,相关基因型为aa,5号关于乙病的基因型为XBXb,9号关于乙病的基因型及概率为1/2XBXB、1/2XBXb,若7号与9号个体结婚,生育的子女患甲病的概率为2/3×1/2=1/3,患乙病的概率为1/2×1/2=1/4,患两种病的概率为1/3×1/4=1/12。
【小问4详解】
产前诊断是在胎儿出生前,医生用专门的检测手段,如孕妇血细胞检查、基因检测、羊水检查和B超检查等,以确定胎儿是否患有某种遗传病或先天性疾病,通过产前诊断和遗传咨询可以有效降低遗传病患儿的出生率。
27. 下图1表示某雄性动物(2n=8)体内细胞在不同分裂时期的染色体数、核DNA分子数和染色单体数,图2为该动物某细胞分裂的示意图,图3表示细胞分裂过程中某阶段物质含量或结构数量的变化曲线。请据图回答下列问题:
(1)图1中①、②、③表示染色单体的是_____,各个细胞类型中一定存在同源染色体的是_____,若类型I、II、III、IV的细胞属于同一次减数分裂,四种类型出现的先后顺序是_____。
(2)图2中细胞的名称是_____,它对应图1中类型_____的细胞。
(3)若图3纵坐标表示每条染色体的DNA含量,则图2细胞处于图丙曲线的_____段(用字母表示),其中cd段变化的原因是_____。
【答案】(1) ①. ② ②. Ⅱ ③. Ⅰ→Ⅱ→Ⅲ→Ⅰ→Ⅳ
(2) ①. 次级精母细胞 ②. Ⅲ
(3) ①. bc ②. 着丝粒分裂,姐妹染色单体分开
【解析】
【分析】识图分析可知,图1中染色单体在着丝粒分裂后数目为0,故代表染色单体的是②,存在染色单体时,染色单体的数量等于核DNA的数量,因此①代表染色体,②代表染色单体,③代表核DNA;Ⅰ可代表体细胞或减数第二次分裂后期,Ⅱ可代表有丝分裂前期、中期或减数第一次分裂,Ⅲ代表减数第二次分裂前期和中期,Ⅳ代表减数第二次分裂完成。
图2细胞中没有同源染色体,但是有染色单体,因此该细胞代表减数第二次分裂中期。
【小问1详解】
染色单体在着丝粒分裂后数目为0,故代表染色单体的是②;Ⅰ可代表体细胞或减数第二次分裂后期,Ⅱ可代表有丝分裂前期、中期或减数第一次分裂,Ⅲ代表减数第二次分裂前期和中期,Ⅳ代表减数第二次分裂完成,因此一定存在同源染色体的是Ⅱ;若类型I、II、III、IV的细胞属于同一次减数分裂,四种类型出现的先后顺序是I→II→III→I→IV。
【小问2详解】
识图分析可知,图2细胞中没有同源染色体,但是染色体中含有染色单体,因此该细胞处于减数第二次分裂中期,由于该生物为雄性动物,故细胞名称为次级精母细胞,图1中Ⅲ代表减数第二次分裂前期和中期,Ⅳ代表减数第二次分裂完成,因此图2细胞对应图1的Ⅲ。
【小问3详解】
若图3纵坐标表示每条染色体的DNA含量,图2细胞处于减数第二次分裂中期,染色体中含有姐妹染色单体,此时每条染色体的DNA含量为2,故处于图丙的bc段;cd段每条染色单体上的DNA数由2变成1,说明此时发生了着丝粒分裂,姐妹染色单体分开。
28. 完成下面的图解。
①________;②________;③________;④________;⑤________;⑥________;⑦________;⑧________;⑨________;⑩________。
【答案】 ①. 脊髓 ②. 外周神经系统 ③. 传出神经 ④. 副交感神经 ⑤. 神经元 ⑥. 细胞体 ⑦. 反射 ⑧. 反射弧 ⑨. 神经中枢 ⑩. 条件反射
【解析】
【分析】神经调节的作用途径是反射弧,反应速度迅速,作用范围准确、比较局限,作用时间短暂。
【详解】神经调节的结构基础是神经系统,包括中枢神经系统和外周神经系统,中枢神经系统包括脑和脊髓。外周神经系统按功能可分为传入神经和传出神经,而传出神经又分为交感神经和副交感神经;神经系统结构和功能的基本单位是神经元,其组成有胞体、树突和轴突,神经调节的基本方式是反射,结构基础是反射弧,由感受器、传入神经、神经中枢、传出神经、效应器构成。根据反射形成的过程可将其分为两类非条件反射和条件反射。
29. 体液调节与神经调节的特点比较
【答案】 ①. 反射弧 ②. 较缓慢 ③. 迅速 ④. 较广泛 ⑤. 短暂
【解析】
【分析】在人和高等动物体内,体液调节和神经调节的联系可概括为以下两个方面。一方面,不少内分泌腺直接或间接地受中枢神经系统的调节,在这种情况下,体液调节可以看作是神经调节的一个环节。
比较项目
体液调节
神经调节
作用途径
体液运输
(1)_____________
反应速度
(2)_____________
(3)_____________
作用范围
(4)_____________
准确、比较局限
作用时间
比较长
(5)_____________
相关试卷
这是一份四川省成都市2023_2024学年高二生物上学期开学考试试题含解析,共35页。试卷主要包含了单选题,非选择题等内容,欢迎下载使用。
这是一份四川省眉山市2023_2024学年高二生物上学期开学试题含解析,共16页。试卷主要包含了选择题,非选择题等内容,欢迎下载使用。
这是一份四川省绵阳市2023_2024学年高二生物上学期10月月考试题含解析,共22页。试卷主要包含了考试结束后将答题卡收回等内容,欢迎下载使用。

