2022年中考化学总复习教学案第一单元课题2 化学是一门以实验为基础的科学
展开
这是一份2022年中考化学总复习教学案第一单元课题2 化学是一门以实验为基础的科学,共4页。学案主要包含了点燃前,点燃蜡烛,熄灭蜡烛等内容,欢迎下载使用。
学习化学的一个重要途径是科学探究,实验是科学探究的重要手段。
(1)关注物质的性质,如颜色、状态、气味、硬度、密度、熔点、沸点等。
(2)关注物质的变化。
(3)关注物质的变化过程及其现象。不是孤立地关注物质的某一种性质或变化,而是对物质在变化前、变化中和变化后的现象进行细致的观察和描述,并进行比较和分析,以得出可靠的结论。
3.二氧化碳、氧气性质的检验
(1)在澄清的石灰水中通入二氧化碳,石灰水变浑浊,可据此检验二氧化碳气体。在足够的石灰水中,溶液越浑浊,说明气体中二氧化碳含量越高。
(2)氧气能使带火星的木条复燃,据此可以检验氧气。木条燃烧越旺,说明氧气越浓。
(3)二氧化碳可以使燃着的木条熄灭。
不与水反应、难溶于水的气体可用排水法收集,如下图所示。
收集气体时,先将集气瓶盛满水,并用玻璃片先盖住瓶口的一小部分,然后推动玻璃片将瓶口全部盖住(注意瓶内不要留有气泡),把盛满水的瓶子连同玻璃片一起倒立在水槽内(如图所示)。
待导气管口有大量气泡冒出时,说明气体已经收集满。然后在水下立即用玻璃片将集气瓶的瓶口盖好,最后取出集气瓶正放(密度比空气大)或倒放(密度比空气小)在实验桌上。
深化升华
用排水法收集气体时,该气体必须符合不与水反应且难溶于水。如二氧化碳能够溶解于水,且与水反应生成碳酸,故不能用排水法收集。用排水法收集气体时,导管口开始排出的气体不能收集,因为这是残留在导管内的空气,当气泡均匀连续地冒出时开始收集,若集气瓶口有大量气泡冒出时,表明气体已经收集满。
总结归纳
跟空气相比,人呼出的气体中氧气含量减少,二氧化碳和水蒸气的含量增多。
问题·思路·探究
问题1科学探究是学习化学的重要而有效的学习方式,化学实验是进行科学探究的重要途径,怎样做好化学实验呢?
思路:化学是一门以实验为基础的学科,要学好化学,必须认真做好实验,仔细观察,并记录和分析实验现象,还要注意观察生活中的化学现象,思考生活中的化学问题。做化学实验前一定要明确实验目的、步骤,避免盲目性。每次实验结束都要认真总结成功的经验或失败的教训,要注重对实验进行改进,提高实验的效果。如能否使用更简单的仪器、更价廉易得的药品,能否在操作上更安全可靠,能否使实验现象更明显、结果更准确等。
探究:如果你在实验前对实验的内容、操作方法以及有关仪器、药品的性能有充分的了解,并能严格按照操作步骤,实验就能取得成功,并能从中得到化学知识和无穷乐趣;如果准备不充分,粗心大意,那就可能失败,甚至发生事故。注意操作时的安全。在实验中如有易燃、易爆的操作,应该采取安全措施。做任何实验容器口都不能对着操作者和观察者。
问题2物质燃烧过程能量的释放是否只是以热能的形式?
思路:能量存在多种形式,如声音、光、电、磁场等形式,分析一种变化过程存在哪些能量变化形式,关键是分析该过程中可能存在哪些形式的能量变化。
探究:物质燃烧过程,能量的释放不只是以热能形式,还伴随着光,有的还存在一定的声能等。
典题·热题·新题
例1有两瓶气体,一瓶是二氧化碳,一瓶是氧气,你用什么方法区别它们?
思路解析:检验一种气体是否是二氧化碳就用澄清的石灰水,如果该气体能使澄清的石灰水变浑浊,说明是二氧化碳。检验一种气体是否是氧气就用带火星的木条,如果该气体能使带火星的木条复燃,说明是氧气。
答案:方法一:将燃烧的木条分别插入两瓶气体中,能使燃烧的木条熄灭的是二氧化碳,燃烧更旺的是氧气。
方法二:将澄清的石灰水分别倒入两瓶气体中并振荡,变浑浊的一瓶是二氧化碳,没有变化的一瓶是氧气。
深化升华
这是一类物质鉴别题,解此类题的关键是掌握被鉴别物质的特性。二氧化碳的特性是不支持燃烧,并且能使澄清的石灰水变浑浊;氧气的特性是助燃但不能使澄清的石灰水变浑浊。据此可用点燃的木条和澄清的石灰水来鉴别。
例2下表是空气中的气体成分和人体呼出的气体成分含量对照表
某校研究性学习小组的同学设计了简单的实验方案,验证呼出的气体与吸入空气成分的含量有什么不同,其主要操作步骤如下图所示。
请依据图示将主要实验操作步骤及验证依据填入下表中:
思路解析:根据二氧化碳与石灰水反应,二氧化碳的量不同,得到白色浑浊的多少不同。而根据火柴杆燃烧的时间长短或燃烧的剧烈程度(快慢)差异,比较氧气含量不同。水蒸气遇冷凝结成水珠,可以验证呼出的气体中含有水分。
答案:1.用排水法收集两瓶呼出的气体,另收集两瓶空气
2.将澄清石灰水分别滴入盛有呼出的气体和空气的集气瓶中,根据石灰水浑浊程度的不同
3.将燃着的木条分别放入盛有呼出的气体和空气的集气瓶中,根据木条燃烧情况的不同
4.取两块干燥的玻璃片,对着其中的一块呼气,根据玻璃片上水雾的不同
深化升华
实验题一般都是取材于教材上的演示实验或学生实验,所以同学们只要弄清教材上的实验原理、实验步骤以及注意事项即可。
例3小捷从冰箱中取出一个杯子,放在桌子上,过一会儿,发现杯子外壁有水珠,她奇怪了,怎么回事呢?你能帮她分析原因吗?
思路解析:本题旨在提醒学生不要忽视现实生活中的小现象,在生活中要善于观察,勤于动脑。
答案:杯子外壁有水珠是因为空气中含有无色、无味的水蒸气,当水蒸气遇到温度低的杯子时,便会冷凝成小水珠。
深化升华
观察生活中细微的变化,认真分析产生变化的原因,是培养我们进行科学探究的关键。考虑这类问题,要注意题目情景,通过对情景的分析,找到问题的答案。本题的关键是把“冰箱内的小烧杯”与普通小烧杯作比较,找出两者的差别。即可得到结论。
探究步骤
对现象的观察和描述以及得到的结论
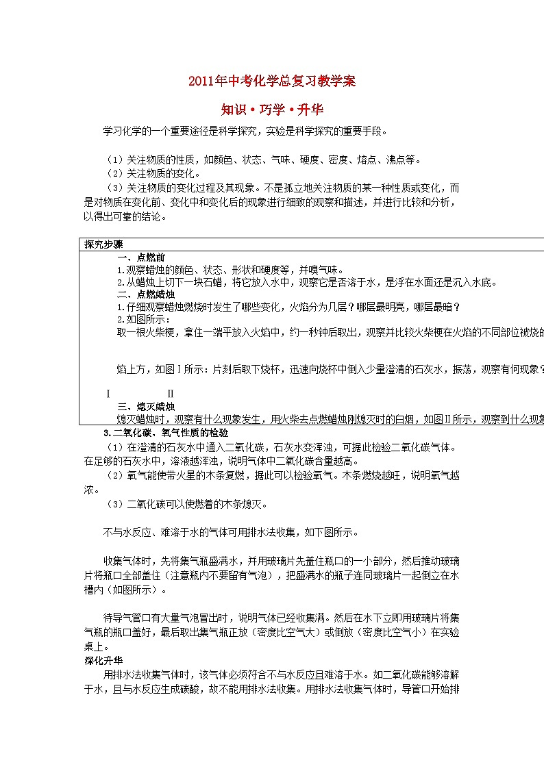
一、点燃前
1.观察蜡烛的颜色、状态、形状和硬度等,并嗅气味。
2.从蜡烛上切下一块石蜡,将它放入水中,观察它是否溶于水,是浮在水面还是沉入水底。
二、点燃蜡烛
1.仔细观察蜡烛燃烧时发生了哪些变化,火焰分为几层?哪层最明亮,哪层最暗?
2.如图所示:
取一根火柴梗,拿住一端平放入火焰中,约一秒钟后取出,观察并比较火柴梗在火焰的不同部位被烧的情况。
焰上方,如图Ⅰ所示:片刻后取下烧杯,迅速向烧杯中倒入少量澄清的石灰水,振荡,观察有何现象?
Ⅰ Ⅱ
三、熄灭蜡烛
熄灭蜡烛时,观察有什么现象发生,用火柴去点燃蜡烛刚熄灭时的白烟,如图Ⅱ所示,观察到什么现象?
一、点燃前
1.普通蜡烛的外观为圆柱形、固体、乳白色,具有轻微气味,质地较柔软,能用小刀切割,指甲也能划出痕迹。
2.蜡烛不溶于水,并能浮在水面上,说明蜡烛的密度比水的小。
二、点燃蜡烛
1.点燃的蜡烛能够持续燃烧,燃烧时没有声音,并在燃烧的过程中缓慢地变短。蜡烛火焰由于气流而闪烁摇晃,并有黑烟产生,在无空气流动的情况下,火焰可以长时间地保持轻微的闪烁。在距离蜡烛火焰约2厘米的地方,蜡烛是温热的,并且很柔
软,可以用手任意捏塑,其余部分的蜡烛仍然是冷的。燃烧着的蜡烛因其顶部受热熔化而形成一个凹槽,熔化后的液态石蜡贮于凹槽中,并浸润烛芯直至火焰底部。蜡烛火焰分为三层,由内到外分别叫做焰心、内焰、外焰。焰心火焰暗淡,底部呈淡蓝色;内焰火焰明亮略呈圆锥形;外焰火焰明亮但不耀眼。三层火焰不仅有明显的边缘,又有不确定的顶部。
2.观察到火柴梗处在火焰最外层的部位最先变焦,第二层次之,最里层变化最小,说明外焰温度最高,内焰温度次之,焰心温度最低。
3.观察到烧杯内壁有水雾出现,取下烧杯,迅速向烧杯中倒入少量澄清石灰水并振荡,澄清的石灰水变浑浊,说明蜡烛燃烧后生成水和二氧化碳。
三、熄灭蜡烛
刚熄灭的蜡烛,有一缕白烟从烛芯飘出,立即用燃着的火柴点燃白烟,火焰会顺着白烟将蜡烛重新点燃。
探究步骤
对现象的观察和描述以及得到的结论
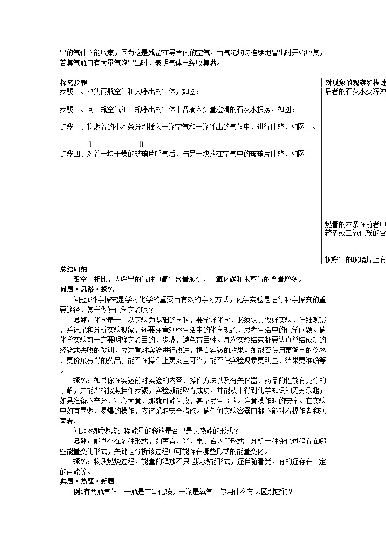
步骤一、收集两瓶空气和人呼出的气体,如图:
步骤二、向一瓶空气和一瓶呼出的气体中各滴入少量澄清的石灰水振荡,如图:
步骤三、将燃着的小木条分别插入一瓶空气和一瓶呼出的气体中,进行比较,如图Ⅰ。
Ⅰ Ⅱ
步骤四、对着一块干燥的玻璃片呼气后,与另一块放在空气中的玻璃片比较,如图Ⅱ
后者的石灰水变浑浊,后者二氧化碳气体含量较多
燃着的木条在前者中燃烧较旺,木条燃烧至熄灭的时间比后者短,说明前者氧气的含量
较多或二氧化碳的含量较少,而后者中氧气的含量较少或二氧化碳的含量较多
被呼气的玻璃片上有一层水雾,而后者没有,说明呼出的气体中含较多的水蒸气
气体成分
氮气
氧气
二氧化碳
水
其他气体
空气中的气体(%)
78
21
呼出的气体(%)
78
16
4
实验步骤
验证依据
1.
2.
根据 判断CO2含量不同
3.
根据 判断O2含量不同
4.
根据 判断含水量不同
相关学案
这是一份2022年中考化学考点知识梳理与疑难突破第一单元课题2化学是一门以实验为基础的科学,共3页。
这是一份化学人教版课题2 化学是一门以实验为基础的科学学案,共5页。学案主要包含了学习目标,自主探究,自我测评等内容,欢迎下载使用。
这是一份初中人教版课题2 化学是一门以实验为基础的科学学案设计,共5页。

