2022年中考化学总复习教学案第二单元课题3 制取氧气
展开
这是一份2022年中考化学总复习教学案第二单元课题3 制取氧气,共7页。学案主要包含了氧气的实验室制法,氧气的性质,工业制氧气等内容,欢迎下载使用。
一、氧气的实验室制法
在实验室里,常采用分解过氧化氢或加热高锰酸钾的方法制取氧气。
过氧化氢水+氧气
[实验探究]
操作步骤:(1)在试管中加入5 mL 5%的过氧化氢溶液,把带火星的木条伸入试管。(2)向上述试管中,加入少量的二氧化锰,再把带火星的木条伸进去。
实验现象:加入二氧化锰前,木条没有明显变化.加入二氧化锰后,放出大量的气泡,带火星的木条复燃。
实验结论:(1)常温下,过氧化氢溶液分解很慢。(2)加入二氧化锰后,过氧化氢溶液分解放出氧气的速度加快。
(1)催化剂:在化学反应里能改变其他物质的化学反应速率,而本身的质量和化学性质在反应前后都没有发生变化的物质。
(2)催化作用:催化剂在化学反应中所起的作用。
要点提示
正确理解“催化剂”的概念要明确以下四点:
①催化剂的特点是:“一变两不变”。“一变”是改变化学反应速率。“改变”不能片面地理解为“加快”,因为有的催化剂在反应中能减慢反应速率,只有对某一具体的反应,催化剂才能说“加快”或者“减慢”其化学反应速率。“两不变”是指物质本身质量和化学性质在化学反应前后不变。“不变”是指“变化前后”,不能理解为“变化过程中”,大多数人认为在化学反应过程中,催化剂参与了反应,只不过反应后,又回到原来的物质。“化学性质”不能简单理解为“性质”,因为性质包括物理性质和化学性质两个方面。
②催化剂不是只专用于催化作用。二氧化锰在过氧化氢分解时作催化剂但不能说二氧化锰就是催化剂,在其他反应中也可能作反应物,也可能作生成物。
③同一反应,可用不同的催化剂,如硫酸铜溶液对过氧化氢也有催化作用。
④催化剂只能改变化学反应速率,在反应物质量一定时,加不加催化剂不能增大或减少生成物的量。
加热氯酸钾和二氧化锰的混合物,也可以制得氧气,其中二氧化锰作催化剂。
氯酸钾氯化钾+氧气
[实验探究]
实验原理:氯酸钾氯化钾+氧气
所用仪器:酒精灯、试管、铁架台、铁夹、带导管的橡皮塞、水槽、集气瓶、导管。
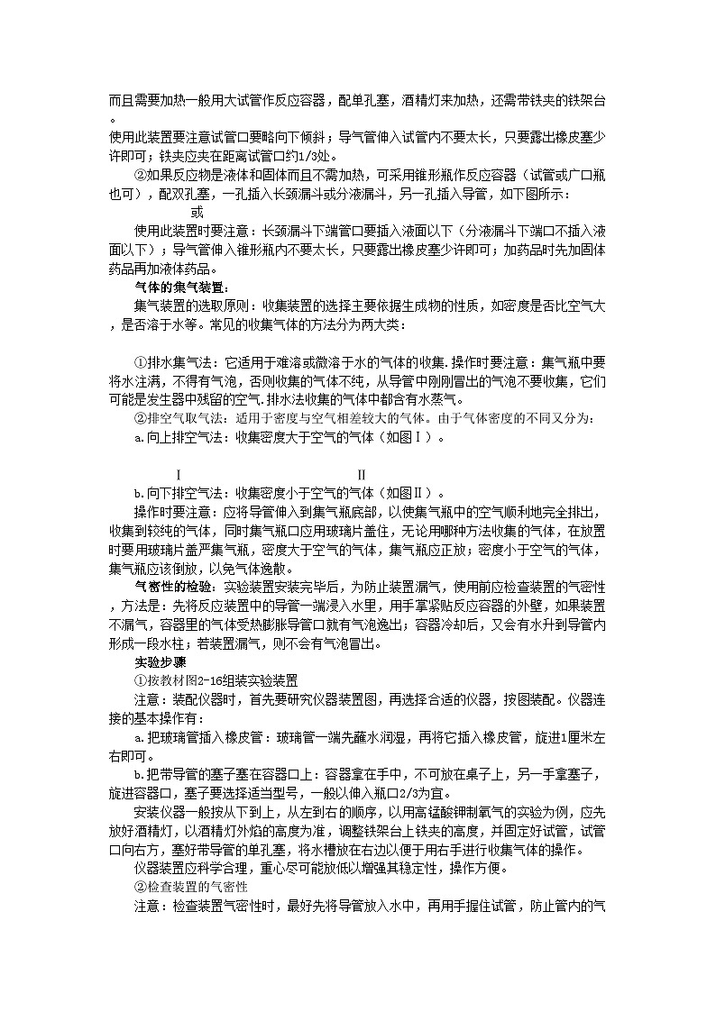
气体的发生装置(如下图):
发生装置的选取原则:
确定实验的发生装置主要依据反应物的状态和反应条件。①如果反应物是固体和固体而且需要加热一般用大试管作反应容器,配单孔塞,酒精灯来加热,还需带铁夹的铁架台。
使用此装置要注意试管口要略向下倾斜;导气管伸入试管内不要太长,只要露出橡皮塞少许即可;铁夹应夹在距离试管口约1/3处。
②如果反应物是液体和固体而且不需加热,可采用锥形瓶作反应容器(试管或广口瓶也可),配双孔塞,一孔插入长颈漏斗或分液漏斗,另一孔插入导管,如下图所示:
或
使用此装置时要注意:长颈漏斗下端管口要插入液面以下(分液漏斗下端口不插入液面以下);导气管伸入锥形瓶内不要太长,只要露出橡皮塞少许即可;加药品时先加固体药品再加液体药品。
气体的集气装置:
集气装置的选取原则:收集装置的选择主要依据生成物的性质,如密度是否比空气大,是否溶于水等。常见的收集气体的方法分为两大类:
①排水集气法:它适用于难溶或微溶于水的气体的收集.操作时要注意:集气瓶中要将水注满,不得有气泡,否则收集的气体不纯,从导管中刚刚冒出的气泡不要收集,它们可能是发生器中残留的空气.排水法收集的气体中都含有水蒸气。
②排空气取气法:适用于密度与空气相差较大的气体。由于气体密度的不同又分为:
a.向上排空气法:收集密度大于空气的气体(如图Ⅰ)。
Ⅰ Ⅱ
b.向下排空气法:收集密度小于空气的气体(如图Ⅱ)。
操作时要注意:应将导管伸入到集气瓶底部,以使集气瓶中的空气顺利地完全排出,收集到较纯的气体,同时集气瓶口应用玻璃片盖住,无论用哪种方法收集的气体,在放置时要用玻璃片盖严集气瓶,密度大于空气的气体,集气瓶应正放;密度小于空气的气体,集气瓶应该倒放,以免气体逸散。
气密性的检验:实验装置安装完毕后,为防止装置漏气,使用前应检查装置的气密性,方法是:先将反应装置中的导管一端浸入水里,用手掌紧贴反应容器的外壁,如果装置不漏气,容器里的气体受热膨胀导管口就有气泡逸出;容器冷却后,又会有水升到导管内形成一段水柱;若装置漏气,则不会有气泡冒出。
实验步骤
①按教材图2-16组装实验装置
注意:装配仪器时,首先要研究仪器装置图,再选择合适的仪器,按图装配。仪器连接的基本操作有:
a.把玻璃管插入橡皮管:玻璃管一端先蘸水润湿,再将它插入橡皮管,旋进1厘米左右即可。
b.把带导管的塞子塞在容器口上:容器拿在手中,不可放在桌子上,另一手拿塞子,旋进容器口,塞子要选择适当型号,一般以伸入瓶口2/3为宜。
安装仪器一般按从下到上,从左到右的顺序,以用高锰酸钾制氧气的实验为例,应先放好酒精灯,以酒精灯外焰的高度为准,调整铁架台上铁夹的高度,并固定好试管,试管口向右方,塞好带导管的单孔塞,将水槽放在右边以便于用右手进行收集气体的操作。
仪器装置应科学合理,重心尽可能放低以增强其稳定性,操作方便。
②检查装置的气密性
注意:检查装置气密性时,最好先将导管放入水中,再用手握住试管,防止管内的气体事先已排出,看不到气泡。
③加入药品
要点提示
a.药品不能聚集在试管底部,应平铺在试管底部,使之均匀受热。
b.试管口要略向下倾斜,防止药品中的水分受热后变成水蒸气,再冷凝成水珠倒流回试管底部,使试管炸裂。
c.导气管伸入试管内不要太长,只要露出橡皮塞少许即可,这样便于气体导出。
d.铁夹应夹在距离试管口约1/3处。
④加热
要用酒精灯的外焰对准药品部位加热。加热时先进行预热,即先将酒精灯在试管下方来回移动,让试管均匀受热,然后对准药品部位加热。
⑤收集气体
要点提示
集气瓶装满水,并用玻璃片盖住瓶口,把集气瓶和玻璃片一同倒立在水槽中,移去玻璃片,把导气管出口伸入集气瓶内。
排水法收集氧气时,导管口有气泡冒出时,不宜立即收集。因为刚开始排出的是空气,当气泡均匀连续地冒出时,才能收集。集气瓶口有大气泡冒出时,说明已收集满。
⑥从水中移出导管,熄灭酒精灯
要点提示
a.实验结束时,先把导气管从水槽中取出,再移走酒精灯,防止水倒流入试管底部炸裂试管。
b.收集满氧气的集气瓶要盖好玻璃片,正放在桌子上(因为氧气的密度比空气大)。
高锰酸钾是一种暗紫色固体,它受热时,分解出氧气、锰酸钾和二氧化锰。
高锰酸钾锰酸钾+二氧化锰+氧气
以上几个反应,如双氧水分解生成水和氧气,氯酸钾分解生成氯化钾和水,高锰酸钾受热分解为锰酸钾、二氧化锰和氧气,都是由一种反应物生成两种或两种以上的物质,这种反应叫分解反应。
定义:由一种反应物生成两种或两种以上其他物质的反应,叫做分解反应。
辨析比较
分解反应和化合反应:分解反应和化合反应都是化学反应中的常见类型,化合反应是由两种或两种以上的物质生成另一种物质的反应。特点是生成物只有一种。而分解反应是由一种物质生成两种或两种以上的物质的反应.它的特点是反应物只有一种。化合反应可表示为A+B AB,那么分解反应可表示为AB A+B。
二、氧气的性质
木炭在氧气中燃烧的四个实验步骤:①用坩锅钳夹取一小块木炭;②在酒精灯上加热到发红;③是把红热的木炭放入装满氧气的集气瓶内(夹木炭的坩埚钳应由上而下慢慢伸入瓶中,如果很早伸入集气瓶的底部,集气瓶中的氧气被热的气体赶出来,木炭燃烧不旺);④是集气瓶内加入澄清石灰水。
木炭在空气和在氧气中燃烧的现象:
铁在空气中和氧气中燃烧的现象。
三、工业制氧气
1.根据液氧和液氮的沸点不同,采用分离液态空气法。
近年来,膜分离技术得到迅速发展,利用这一技术,在一定压力下让空气通过富集氧气功能的薄膜,可得到含氧量较高的氧气。
问题·思路·探究
问题1木炭在氧气中燃烧的现象是:剧烈燃烧,发白光,放热生成无色无味气体,该气体可使澄清石灰水变浑浊。木炭燃烧时的现象中怎么没有提到“火焰”呢?
思路:在描述实验现象时,容易混淆的概念“火焰”“烟”与“雾”。“火焰”是可燃性气体或蒸气燃烧的特征。可燃性气体、易气化的可燃性固体和液体燃烧时都可形成火焰,如:H2、天然气、酒精、蜡烛、煤、硫磺等。但高沸点难气化的可燃物(如Fe、木炭等)燃烧时,只会发光,不会产生火焰。“烟”是反应后生成的固体小颗粒分散到空气中,悬浮于空间产生的,而“雾”是小液滴分散、漂浮在空间产生的。
探究:木炭的主要成分是碳。碳和氧气反应时的温度,还不能使固体碳达到气化的状态,也就是说是碳在固体状态下和氧气发生的反应,故而没有“火焰”产生。当然木炭燃烧时也会伴随一些其他的副反应,这些反应会产生实验时看到的“火焰”。
问题2能与氧气发生反应的很多物质(如H2、C),为什么在通常情况下都能与氧气“和平共处”而不发生反应?
思路:具备了反应的条件后,还要看氧气的浓度。物质在空气里燃烧,实际上是物质与空气中的氧气发生的氧化反应,由于空气中的氧气被不能支持燃烧的氮气所冲淡,所以,在空气里能燃烧的物质在氧气里燃烧的更旺,在空气里不能燃烧的物质,如:铁丝,在氧气里却能燃烧。
探究:能与氧气反应的物质之所以在通常情况下都能与氧气“和平共处”,只是因为缺乏发生反应所必须的条件,如“点燃”“加热”等。物质发生的化学变化受到内因和外因两方面因素的影响,内因(能与氧气发生反应)是变化的根本,外因(点燃或加热)是变化的条件,外因通过内因而起作用,二者缺一不可。人们控制化学反应进行的途径之一就是控制反应条件。
典题·热题·新题
例1质量、浓度都相等的两份过氧化氢溶液,a中加入少量二氧化锰,b中不加二氧化锰,分别同时加热,下列图象表示放出氧气质量(纵坐标)与反应时间(横坐标)的关系,其中正确的是 ( )
思路解析:转折点的纵坐标表示反应生成的氧气量的多少,横坐标的意义是指时间,综合题目的内容,转折点表示过氧化氢完全分解所需的时间。因为二氧化锰能加快过氧化氢的分解速率,说明a比b完全分解的时间要短,所以A选项错;又因为催化剂只影响反应速率,不影响最终产量,所以B选项错;a中加催化剂二氧化锰,不需加热即可以放出氧气,而b中不加催化剂,需要等到微热之后才能分解放出氧气,因此两种溶液不是同时分解,所以C选项也错。
答案:D
深化升华
解图象题时要注意以下几个问题,一是弄清横纵坐标的含义,而是明确转折点的含义,三是注意直线的斜率。
例2下列关于催化剂的叙述正确的是 ( )
A.能加快物质的化学反应速率的是催化剂,减慢化学反应速率的不是催化剂
思路解析:根据催化剂的定义可知:“改变其他物质的化学反应速率”,“改变”既包括“加快”,也包括“减慢”之意,故A选项不对;在化学反应中,催化剂只能“改变其他物质的化学反应速率”,而对生成物的质量多少没有关系,故B选项错误;“二不变”是指催化剂在化学反应的过程中,质量和化学性质不变,而不是“性质”不变,因为物理性质可能改变,所以C选项不正确;同一个反应可以选用不同的催化剂,分解过氧化氢时还可以选用氧化铁、硫酸铜溶液作催化剂。
答案:D
深化升华
对催化剂概念的理解是出错率最多的地方,很多同学往往把握不住催化剂定义的实质,可以“改变”反应速率,不仅仅意味着可以加快反应速率,也可以是减慢反应速率。
例3某班级的探究小组在学习催化剂的知识后,上网查阅,获得以下信息:
①氯酸钾氯化钾+氧气;②碳+氧化铜铜+二氧化碳;③黑色氧化铜不溶于水,氯化钾、氯酸钾易溶于水。
他们想研究氧化铜能否在氯酸钾的受热分解反应中起催化剂的作用,设计了以下的对比实验和后续操作。
①任取两份氯酸钾,分别放入两支相同的试管中,在其中一份中加入精确称量的n g氧化铜粉末。
②将两份氯酸钾同时在相同条件下正确加热,将放出的气体通入水中,观察放出气体的快慢。
③停止加热,冷却,将原来混有氧化铜的反应后的混合物加水溶解,小心过滤,得出滤出物,洗涤并干燥。
④观察滤出物的状态和颜色。
⑤将滤出物和炭粉混合,在密闭容器中高温加热,将反应后产生的气体通入澄清石灰水中,并观察实验现象。
(1)以上实验步骤,有一步不够严密,这一步是。
(2)要达到实验目的,除改进不严密的实验步骤外,还必须增加一个实验步骤,这个实验步骤是 。
(3)实验⑤的目的是什么?为达到此目的,我们还可如何操作?
思路解析:首先,要对催化剂概念有确切的把握。催化剂的基本特点有两条:一是改变其他物质的化学反应速率;二是反应前后本身的质量和化学性质不改变。以实验探讨氯酸钾分解反应中氧化铜能否起催化作用,要求实验设计必须包含以下内容:比较相同温度等条件下,纯净氯酸钾和相同质量的混有氧化铜粉末的氯酸钾反应速率是否相同;要对反应前和反应后的氧化铜的质量分别进行称量,以确定其质量是否改变;要对反应后的氧化铜的化学性质(如能否与碳反应)进行实验,以确定其化学性质是否发生变化。
对照所给的实验方案,发现步骤①任取两份氯酸钾,做对比实验时,该方法不够严密;此方案的最大问题是没有称量反应前后氧化铜的质量,无法证明反应前后氧化铜质量不改变,从而无法全面、准确地认识氧化铜在氯酸钾分解反应中起催化作用。实验第⑤步做碳还原氧化铜的实验并观察黑色粉末变为亮红色,以及澄清石灰水变浑浊的现象,旨在证明氧化铜仍有在高温下与碳发生反应的性质。即化学反应前后,氧化铜的化学性质未改变。我们可以将干燥过的氧化铜放入另一份质量相同的氯酸钾中,重复②的操作,证明氧化铜的化学性质在反应前后不变的事实。
答案:(1)第①步
(2)精确称量滤出物的质量
(3)将③步得到的氧化铜加入氯酸钾中,重复②的操作。
深化升华
这是一道研究化学原理知识的探究题,重在考查对某化学原理——氯酸钾分解反应中催化剂作用的理论认识,以及通过较规范的实验探讨对理论知识的认识能力。
例4实验室中用高锰酸钾制取氧气的步骤主要分以下七步,请按操作顺序,把序号填在括号内。
( )将高锰酸钾装入试管,管口放一棉花团并塞上塞子。
( )移开并熄灭酒精灯。
( )点燃酒精灯,先给试管预热,再集中给药品加热。
( )用铁架台和铁夹把盛有药品的试管固定起来。
( )检查装置的气密性。
( )气泡连续且均匀放出来时,收集一瓶氧气。
( )将导气管从水槽内取出来。
思路解析:此题主要是考查学生对实验室制取和收集氧气的操作步骤是否真正理解。通过教师的演示,学生认真动手完成制氧实验后,必须明确实验室制氧气的操作步骤中几个应注意问题:包括①先检查装置的气密性,再装药品;②先固定好试管,后加热;③收集氧气完毕,先要把导气管从水槽内取出,再移开并熄灭酒精灯。
答案:2 7 4 3 1 5 6
深化升华
实验操作是经常考查的一部分知识,要想顺利地解决这类问题,解题时须在头脑中再现实验的整个过程。
例5过氧化氢(化学式H2O2)溶液在二氧化锰作催化剂的条件下能迅速分解生成氧气和水。分液漏斗可以通过调节活塞控制液体的滴加速度。
根据上述材料,完成下列问题。
(1)分液漏斗中应放入的物质是 ,锥形瓶中应放入的物质是 。
(2)写出该方法制取氧气的文字表达式 ,要收集一瓶纯净的氧气,应选择装置 (填字母)。
(3)某同学在观察到锥形瓶内有大量气泡时,开始用B装置收集O2,过一段时间后,用带火星的木条伸入瓶口、瓶中、瓶底,都未见木条复燃。其原因是
。
(4)用H2O2与二氧化锰制取氧气,优点是 (填编号)。
①生成物只有氧气 ②不需加热 ③需加热
(5)装置A中反应很剧烈,据此提出实验安全注意事项是 (填编号)。
①控制液体的滴加速度 ②用体积较小的锥形瓶 ③加热反应物
思路解析:该题考查在掌握理解气体制备原理和操作的基础上,根据所给材料及要求进行实验的操作能力。解此题的关键是理解气体的制备原理、操作方法和步骤。
答案:(1)过氧化氢溶液 二氧化锰
(2)过氧化氢水+氧气 D
(3)实验装置气密性不好
(4)②
(5)①
深化升华
氧气的实验室制法,是初中化学制取气体的典型代表,考查内容包括选用药品、化学反应原理、所属反应类型、仪器,实验装置的选择、操作注意事项、收集方法及检验方法等,制气方案的评价,判断方案是否可行。关键是理解气体制备原理和操作方法、步骤。
空气
氧气
现象
发出红光,放出热
发出白光,放出热,澄清石灰水变浑浊
文字表达式
碳+氧气二氧化碳
空气
氧气
现象
红热
剧烈燃烧,火星四射,放出大量的热,生成黑色固体
文字表达式
铁+氧气四氧化三铁
相关学案
这是一份初中化学人教版(2024)九年级上册(2024)课题3 制取氧气导学案,共7页。
这是一份2021学年课题3 制取氧气导学案及答案,共5页。
这是一份初中化学人教版九年级上册第二单元 我们周围的空气课题3 制取氧气学案,共3页。学案主要包含了教学目标,教学重难点,导学过程,创设情景,引入新课,自主探究,合作探究,课堂小结,练习设计等内容,欢迎下载使用。

