


2022年中考化学总复习教材过关训练盐和化肥附教师版解析
展开
这是一份2022年中考化学总复习教材过关训练盐和化肥附教师版解析,共6页。试卷主要包含了请你填写合理理由,请你做出合理解释,活动与探究,请你进行合理计算等内容,欢迎下载使用。
可能用到的相对原子质量:H 1 C
一、请你做出最佳选择,每题只有一个正确答案
22 2(SO4)3
答案:A 解析:金属活动顺序表中只有位于氢前的金属能置换出酸中的氢,Fe只能生成FeSO4而不会生成Fe2(SO4)3。
A.尿素〔CO(NH2)2〕 B.重过磷酸钙〔Ca(H2PO4)2〕
C.氯化钾〔KCl〕 D.磷酸二氢铵〔NH4H2PO4〕
答案:D 解析:复合肥料中应至少含有N、P、K元素中的两种。
2 C.KNO3 4
答案:D 解析:只有氢氧化铜为蓝色沉淀。
4.在发酵面团中加入某种物质糅合,既能使蒸出的面包疏松多孔,又能除去面团中的酸,该种物质可能是
3 C3COOH
答案:B 解析:B、C都能与酸反应,但氢氧化钠有腐蚀性,故不能选;
NaHCO3+HCl====NaCl+H2O+CO2↑,使馒头疏松多孔。
5.用水作试剂,不可能区分开来的一组物质是
A.氯化镁、食盐、烧碱 B.汽油、酒精、浓硫酸
C.无水硫酸铜、碳酸钠、碳酸钙 D.氯化钾、硝酸钠、硫酸钾
答案:D 解析:A选项:溶于水放出大量热的是NaOH,将NaOH分别放到其余两种物质中,产生白色沉淀的是MgCl2,无明显现象的是NaCl;B选项:不溶于水的是汽油,溶于水并放出大量热的是浓硫酸,溶于水但能量变化不明显的是酒精;C选项:溶于水溶液呈蓝色的是无水硫酸铜,溶于水溶液呈无色的是碳酸钠,不溶于水的是碳酸钙。
6.(2010北京海淀中考)下列各组物质中的杂质(括号内为杂质)只需加入适量稀硫酸就能除去的是
A.NaCl(Na2CO3) B.Fe(Cu)
2CO3(CaCO3) D.HCl(BaCl2)
答案:D 解析:除杂质的原则是在除去杂质的同时,不得引入新的杂质。选项A中Na2CO3与H2SO4反应生成Na2SO4引入新的杂质;选项B中Cu与H2SO4不反应无法除掉;选项C中CaCO3与H2SO4反应生成CaSO4也引入新的杂质;只有选项D符合题意。
7.(2010山西中考)石灰浆新抹的墙壁上掉下一块白色固体,小红为探究其成分,她应该选用的试剂是
A.酚酞、氢氧化钠溶液 B.酚酞、稀盐酸
C.酚酞、氯化钠溶液 D.盐酸、氢氧化钠溶液
答案:B 解析:白色固体中可能含有Ca(OH)2和CaCO3,向其水溶液中加入酚酞试液,若溶液变红色,证明含有Ca(OH)2;假如稀盐酸产生气泡证明含有CaCO3。故选B。
8.(2010广西柳州中考)向25 mL含有H2SO4和MgCl2的混合溶液中逐滴加入NaOH溶液,若纵坐标表示产生的沉淀量,横坐标表示NaOH溶液的加入量,以下图象正确的是
答案:D 解析:酸碱中和反应优先进行,刚开始加入氢氧化钠时,没有沉淀。
9.下列两种溶液混合后能发生化学反应,且溶液的总质量不会发生变化的是
答案:A 解析:若两种溶液发生化学反应,生成物中没有沉淀、气体时反应前后溶液的质量不会发生变化。B选项,发生反应,但由于生成气体,溶液质量减小;C选项,不发生化学反应;D选项,发生反应,但由于生成沉淀,溶液质量减小,故选A。
10.(2010四川达州中考)下列四种物质中,一次就能将AgNO3、Na2CO3、K2SO4三种溶液区分开的是
3
答案:D 解析:加入稀盐酸,产生白色沉淀的是AgNO3,产生气泡的是Na2CO3,无现象的是K2SO4。
二、请你做出合理选择,每题有一个或两个正确答案
11.(2010山东青岛中考,15)一般情况下,下列物质间的转化,不可能由一步反应实现的是
→→盐酸
→→银
答案:C 解析:A选项,加入Na2CO3即可。B选项,加入BaCl2即可。D选项,加入AgNO3即可。
12.某同学设计的下列四种用铜等物质为原料制取纯净氢氧化铜的方案中,切实可行的是
CuCl2 Cu(OH)2
CuOCuSO4 Cu(OH)2
Cu(NO3)2 Cu(OH)2
CuOCuSO4 Cu(OH)2
答案:B 解析:A选项,Cu不会与稀盐酸发生反应(Cu排在H后);C选项,Cu不会与硝酸锌发生反应(Cu排在Zn后);D选项:CuSO4与Ba(OH)2反应后,生成Cu(OH)2和BaSO4两种沉淀,无法通过过滤的方式分离。
13.下列各组内的离子,在溶液中不能大量共存的是
+、、Ba2+、2+、H+、、Cl-
2+、K+、、Cl- +、Na+、Mg2+、
答案:A 解析:离子不能共存,说明离子之间能相互反应生成沉淀、气体、水等物质。A选项中Ba2+和能够生成BaSO4白色沉淀,不能共存。
2溶液鉴别
2SO4溶液用AgNO3溶液鉴别
C.KOH溶液和Ba(OH)2溶液用Na2SO4溶液鉴别
2SO4溶液和BaCl2溶液用NaOH溶液鉴别
答案:C 解析:A选项中Zn和Fe都不与MgCl2反应;B选项中HCl和H2SO4都能与AgNO3反应产生白色沉淀;C选项中KOH与Na2SO4不反应,Ba(OH)2与Na2SO4生成BaSO4白色沉淀;D选项中K2SO4和BaCl2都不与NaOH反应。
15.下列各组溶液中,不另加试剂就无法一一鉴别的是
A.NaOH、Na2SO4、CuSO4、AlCl3
2SO4、Na2CO3、BaCl2、HCl
2、AgNO3、Na2CO3、HCl
3、BaCl2、AgNO3、NaCl
答案:D 解析:选项A中蓝色溶液是CuSO4,与CuSO4反应生成蓝色沉淀的是NaOH,与NaOH反应生成白色沉淀的是AlCl3,最后一种是Na2SO4;选项B中与其中一种不反应,与另外两种生成白色沉淀的是BaCl2,则与BaCl2不反应的是HCl,与HCl不反应的是Na2SO4,产生气泡的是Na2CO3;选项C中与其中一种产生气泡,与另外两种生成白色沉淀的是Na2CO3,与Na2CO3反应产生气泡的是HCl,与HCl反应生成白色沉淀的是AgNO3,无现象的是CaCl2;选项D中与其中一种不反应,与另外两种生成白色沉淀的是AgNO3,与AgNO3不反应的是KNO3,而另外两种BaCl2和NaCl则无法鉴别。
16.(2010安徽中考)下列各组物质在溶液中发生反应时,既无沉淀又无气体生成的是
4、NaOH B.HCl、KOH
C.Fe、HCl D.NaCl、AgNO3
答案:B
17.除去下列物质中的杂质(括号内为杂质),所用的试剂和方法不正确的是
2CO3(NaOH):通入适量二氧化碳
B.CO(CO2):通过灼热的氧化铜
3(HCl):AgNO3溶液,过滤
D.Cu(OH)2(CuCl2):加入适量稀盐酸
答案:BD 解析:除杂质的原则是在除去杂质的同时,不得引入新的杂质,也不能把所需物质除掉。选项B中CO2与灼热的氧化铜不反应;选项 D中稀盐酸除掉了Cu(OH)2。
18.向盛有10 mL稀盐酸的烧杯中逐滴滴加氢氧化钠溶液,下列图象能体现溶液的pH变化情况的是
答案:C 解析:向HCl中逐滴滴加NaOH时,溶液的pH逐渐增大,当HCl与NaOH完全反应时,溶液的pH为7,继续滴加NaOH至过量时,溶液的pH大于7。
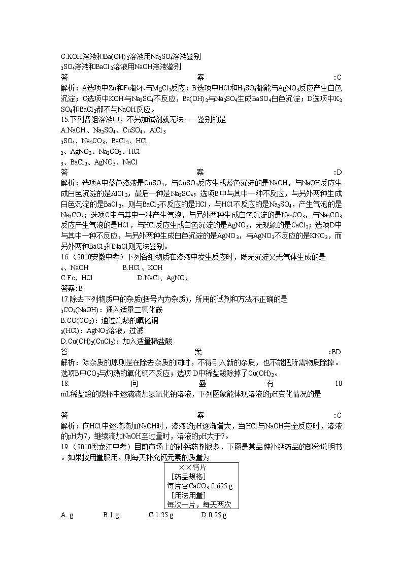
19.(2010黑龙江中考)目前市场上的补钙药剂很多,下图是某品牌补钙药品的部分说明书。如果按用量服用,则每天补充钙元素的质量为
A. g B.1 g g g
答案:A 解析:0.625 g×2×(40/100)=0.5 g。
20.如图所示,在烧瓶里收集满某种气体,烧瓶用带导管的胶塞塞紧(导管一端已事先绑好一个气球)。拔开胶塞迅速倒入浓氢氧化钠溶液,立即塞紧振荡,可以看到气球逐渐膨胀,这种气体可能是
2 2 2
答案:BC 解析:气球膨胀,说明瓶内气体压强减小,能与NaOH反应的气体水溶液应显酸性,故选B、C。
三、请你填写合理理由
21.(2010天津中考)从氢气、盐酸、干冰、氢氧化钠、碳酸钙中,选出适当的物质,按要求填空。
(1)可用于人工降雨的物质是_______________。
(2)可用作理想的高能燃料的气体是_______________。
(3)可用于除铁锈的酸是_______________。
(4)化工生产中的一种重要原料,其水溶液能使酚酞试液变红的是_______________。
(5)用作建筑材料的大理石,其主要成分是_______________。
答案: (1)干冰 (2)氢气 (3)盐酸 (4)氢氧化钠 (5)碳酸钙
22.(2010江苏连云港中考)从下列H、Na、O、N、S元素中,选择由适当元素组成的符合下列要求的化合物,将其化学式填入相应的空格中:
(1)人体内含量最多的物质是_______________。
(2)能与水反应生成强酸的氧化物_______________。
(3)具有强烈腐蚀性,广泛用于肥皂、造纸工业的化合物_______________。
(4)一种常见的氮肥,且属于盐的是_______________________________________________。
答案: (1)H2O (2)SO3 (3)NaOH
(4)NaNO3
23.(2010天津中考)向某盐溶液中,加入氢氧化钠溶液时,有红褐色沉淀生成;若加入硝酸钡溶液时,有不溶于稀硝酸的白色沉淀生成;则该盐的化学式为____________________,写出上述红褐色沉淀与盐酸反应的化学方程式_______________________________________。
答案:Fe2(SO4)3 Fe(OH)3+3HCl====FeCl3+3H2O
解析:加入氢氧化钠生成红褐色沉淀,说明溶液中含有Fe3+,加入硝酸钡,生成不溶于稀硝酸的白色沉淀,说明溶液中含有。
四、请你做出合理解释
24.实验室中可以除去粗盐中的可溶性杂质,这样就实现了粗盐的初步提纯,这个过程的实验步骤是____________________、________________________、________________________、______________________。在这四步中,每一步都需要用到的玻璃仪器是________________,它在每一步中的作用分别是______________________、__________________________、__________________________________、______________________________。
答案:溶解 过滤 蒸发 结晶 玻璃棒 搅拌,加速溶解 引流 防止液滴飞溅 搅拌 防止晶体飞溅
2SO4溶液中含有的杂质Na2CO3,甲、乙、丙三位同学分别选用一种试剂(适量)进行实验。请你对他们所选用的试剂进行评价:
答案:甲:不可行,除去Na2CO3的同时又引入新杂质NaCl
乙:可行,反应除去Na2CO3生成CO2、H2O和Na2SO4,没有引进新的杂质
丙:不可行,除去Na2CO3的同时也除去了Na2SO4,并引入了新的杂质NaOH
2SO4、Na2CO3、CaCl2、CuSO4、NaCl中的几种物质组成,为确定它的组成,做如下实验:
(1)取固体混合物样品溶于水搅拌后得到无色溶液。
(2)取部分此溶液加入氯化钡溶液,有白色沉淀生成。
(3)过滤,然后在白色沉淀中加入足量的稀硝酸,沉淀最后全部溶解。由此可以推断:原固体混合物中肯定有________________,肯定没有________________,可能有_______________。如果进一步确定可能有的物质是否存在,可取(1)得到的溶液滴加____________溶液来检验。
答案:Na2CO3 CuSO4、Na2SO4、CaCl2 NaCl
过量稀HNO3后,再滴加AgNO3
五、活动与探究
27.(2010江苏徐州中考)痕迹检验是公安机关提取犯罪嫌疑人指纹的一种重要方法,AgNO3显现就是其中一种。其原理是:人的手上有汗渍,接触过白纸后,手指纹线就留在纸上。如果将AgNO3溶液小心地涂到纸上,AgNO3就与汗渍中的NaCl反应,化学方程式为:NaCl+AgNO3====AgCl↓(白)+NaNO3,光照后即可显示黑色指纹线。现对痕迹检验所用的AgNO3溶液进行质量分析时,不知道加入的NaCl溶液与AgNO3溶液是否恰好完全反应,需设计实验方案进行探究,请你把下面的实验方案补充完整。
答案:
28.(2010江苏扬州中考)用珍珠(主要成分CaCO3)加工成的“珍珠粉”是一种名贵中药材、保健品,可近年来市场上出现了一些假冒的“珍珠粉”,仅用肉眼观察难辨真假。为了向消费者提供鉴别方法,需找出真假“珍珠粉”理化性质上的差异,工商局提供了真、假“珍珠粉”样品,请你展开探究:(主要写出猜想、方案,不需要说出方案实施的具体结果)
猜想一:真、假“珍珠粉”的气味可能不同。
方案一:取样,分别闻一闻它们的气味,分辨气味有无差异。
猜想二:_____________________________________________________________________。
方案二:_____________________________________________________________________。
猜想三:_____________________________________________________________________。
方案三:_____________________________________________________________________。
答案:猜想二:真、假“珍珠粉”在水中的溶解性可能不同
方案二:取样,分别加入适量水中并搅拌,观察它们溶解性有无差异
猜想三:真、假“珍珠粉”与酸反应现象可能不同
方案三:取样,分别加入适量稀盐酸,观察现象有无差异
猜想四:真、假“珍珠粉”灼烧后可能有不同现象
方案四:取样,在酒精灯火焰上灼烧片刻,观察颜色、状态变化
六、请你进行合理计算
29.(2010天津中考)某工厂化验室用溶质的质量分数为20%的氢氧化钠溶液,洗涤一定量石油产品中的残余硫酸,共消耗氢氧化钠溶液40 g,洗涤后溶液成中性,求在这一定量的石油产品中含H2SO4多少克?
答案: 9.8 g
解析:消耗的氢氧化钠溶液中溶质的质量为:40 g×20%=8 g。
设一定量石油产品里含H2SO4的质量为x。
2NaOH + H2SO4====Na2SO4+2H2O
80 98
8 g x
80∶98=8 g∶x x=9.8 g
30.某校化学研究性学习小组的同学,通过实验测定石灰石中碳酸钙的含量,取100 g石灰石样品(杂质不与酸或水反应)放入烧杯中并加入300 g稀盐酸,恰好完全反应。把产生的二氧化碳气体用足量的氢氧化钠溶液吸收,同时测量3分钟内氢氧化钠溶液增重的质量,结果如下表:
试完成下列问题:
(1)请在右边的坐标纸上,以反应时间为横轴,以产生二氧化碳气体的质量为纵轴,画出产生气体的质量随反应时间变化的关系曲线。
(2)从表中可以看出,100 g石灰石与足量稀盐酸反应生成的二氧化碳最多是___________g。
(3)求石灰石中碳酸钙的质量分数和反应前稀盐酸的溶质质量分数。(请写出计算过程)
答案: (1)如下图
(2)33 (3)75% 18.25%
解析:设石灰石中碳酸钙的质量为x,稀盐酸中所含HCl的质量为y,
CaCO3 + 2HCl====CaCl2+H2O+CO2↑
100 73 44
x y 33 g
= =
x=75 g y=54.75 g
石灰石中碳酸钙的质量分数:(75 g/100 g)×100%=75%
反应前稀盐酸的质量分数:(54.75 g/300 g)×100%=18.25%
答:略
××钙片
[药品规格]
每片含CaCO3 0.625 g
[用法用量]
每次一片,每天两次
学生
选用试剂
评价(是否可行,并简述理由)
甲
HCl
乙
H2SO4
丙
Ba(OH)2
探究步骤
可能观察到的现象
结论
(1)取反应后的上层清液于试管中,滴加___________________溶液
若有白色沉淀生成
_______________溶液过量
若无白色沉淀生成
还需进行下一步探究
(2)另取反应后的上层清液于试管中,滴加_________________溶液
探究步骤
可能观察到的现象
结论
(1)NaCl溶液(或AgNO3溶液)
AgNO3(或NaCl)
(2)AgNO3(或NaCl)
若无白色沉淀生成
两溶液恰好完全反应
若有白色沉淀生成
NaCl溶液过量(或AgNO3溶液过量)
时间/s
0
30
60
90
120
150
180
质量/g
0
15
25
30
33
33
33
相关试卷
这是一份2022年中考化学总复习教材过关训练我们周围的空气附教师版解析,共3页。试卷主要包含了请你填写合理理由,实验与探究,请你进行合理计算等内容,欢迎下载使用。
这是一份2022年中考化学总复习教材过关训练碳和碳的氧化物附教师版解析,共4页。试卷主要包含了5 S 32 Ca 40等内容,欢迎下载使用。
这是一份2022年中考化学总复习教材过关训练酸和碱附教师版解析,共6页。试卷主要包含了5 Na 23,请用化学方程式来解释以下问题等内容,欢迎下载使用。
