

2022年江苏省南京市中考化学第九单元溶液课题2溶解度同步练习
展开
这是一份2022年江苏省南京市中考化学第九单元溶液课题2溶解度同步练习,共5页。试卷主要包含了饱和溶液与不饱和溶液,结晶的方法,溶解度等内容,欢迎下载使用。
一、饱和溶液与不饱和溶液
活动与探究:
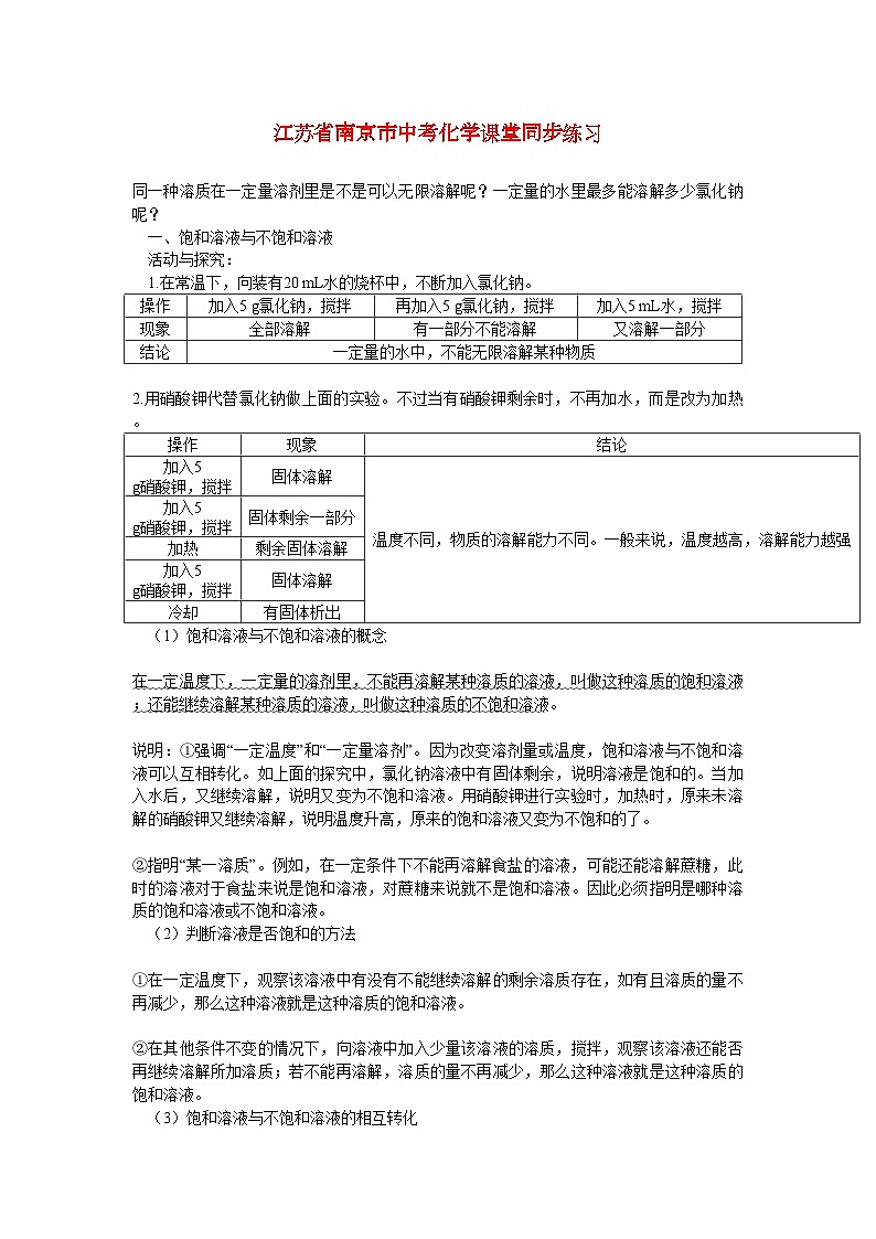
1.在常温下,向装有20 mL水的烧杯中,不断加入氯化钠。
2.用硝酸钾代替氯化钠做上面的实验。不过当有硝酸钾剩余时,不再加水,而是改为加热。
(1)饱和溶液与不饱和溶液的概念
在一定温度下,一定量的溶剂里,不能再溶解某种溶质的溶液,叫做这种溶质的饱和溶液;还能继续溶解某种溶质的溶液,叫做这种溶质的不饱和溶液。
说明:①强调“一定温度”和“一定量溶剂”。因为改变溶剂量或温度,饱和溶液与不饱和溶液可以互相转化。如上面的探究中,氯化钠溶液中有固体剩余,说明溶液是饱和的。当加入水后,又继续溶解,说明又变为不饱和溶液。用硝酸钾进行实验时,加热时,原来未溶解的硝酸钾又继续溶解,说明温度升高,原来的饱和溶液又变为不饱和的了。
②指明“某一溶质”。例如,在一定条件下不能再溶解食盐的溶液,可能还能溶解蔗糖,此时的溶液对于食盐来说是饱和溶液,对蔗糖来说就不是饱和溶液。因此必须指明是哪种溶质的饱和溶液或不饱和溶液。
(2)判断溶液是否饱和的方法
①在一定温度下,观察该溶液中有没有不能继续溶解的剩余溶质存在,如有且溶质的量不再减少,那么这种溶液就是这种溶质的饱和溶液。
②在其他条件不变的情况下,向溶液中加入少量该溶液的溶质,搅拌,观察该溶液还能否再继续溶解所加溶质;若不能再溶解,溶质的量不再减少,那么这种溶液就是这种溶质的饱和溶液。
(3)饱和溶液与不饱和溶液的相互转化
说明:①此转化条件适合于大多数溶解能力随温度升高而增大的固体物质。如硝酸钾、氯化铵等。
②对于极少数溶解能力随温度升高而减小的物质不适合。例如熟石灰,若通过改变温度把熟石灰由不饱和溶液变为饱和溶液,应升高温度,而将其由饱和溶液转化为不饱和溶液,则需要降低温度。
状元笔记
使不饱和溶液变为饱和溶液最可靠的方法是增加溶质。如果通过改变温度的方法则需要根据该溶质的溶解能力与温度的关系来确定。
(4)浓、稀溶液与饱和溶液、不饱和溶液的关系
为了粗略地表示溶液中溶质含量的多少,常把溶液分为浓溶液和稀溶液。在一定量的溶液里,含溶质的量较多的是浓溶液,含溶质的量较少的是稀溶液。
对于含不同溶质的溶液,浓溶液不一定是饱和溶液,稀溶液也不一定是不饱和溶液,反之亦然。但对于同种溶质来说,在一定温度时,其饱和溶液一定比其不饱和溶液要浓。
【示例】下列有关饱和溶液和不饱和溶液的叙述中,正确的是( )
A.在一定量的溶剂里,不能再溶解溶质的溶液为该溶质的饱和溶液
B.在一定温度下,某物质的饱和溶液一定是浓溶液
C.在一定温度下,稀溶液一定是不饱和溶液
D.饱和溶液和不饱和溶液之间可以互相转化
解析:对于A,没有指明“一定温度”,该溶液就不一定是饱和溶液。饱和溶液不一定是浓溶液,如微溶于水的Ca(OH)2,在一定温度时,其饱和溶液是稀溶液,反之亦然,如一类溶解性很大的物质NaCl、KNO3等,其浓溶液也不一定是饱和溶液。
答案:D
状元笔记
溶液的浓、稀与一定量溶液里所含溶质的量有关;溶液的饱和、不饱和与一定条件下溶液里溶解物质的限度有关,最大限度为饱和溶液。这是从不同角度描述溶液性质的两个概念。
二、结晶的方法
溶质从溶液中以晶体的形式析出的过程,叫做结晶。结晶通常有两种方法:
(1)蒸发溶剂,如将氯化钠溶液蒸发水分,就可以析出氯化钠晶体。
(2)改变饱和溶液温度,如将硝酸钾溶液降温,也可以析出硝酸钾晶体。
利用蒸发溶剂结晶的方法可以从海水中提取食盐。其过程是:先将海水引入蒸发池,经风吹日晒蒸发水分到一定程度,再导入结晶池,继续风吹日晒就逐渐析出食盐来。
海水→贮水池→蒸发池→结晶池→
【示例】下图是利用海水提取食盐的过程:
(1)上图中①是______池(填“蒸发”或“冷却”)。
(2)根据海水晒盐的原理,判断下列分析正确的是______(填序号)。
A.海水进入贮水池,氯化钠溶液的成分基本不变
B.在①的溶液中氯化钠的质量变大
C.结晶池中氯化钠溶液中的溶剂减少
D.析出晶体后的母液是食盐的不饱和溶液
E.海洋中蕴藏着丰富的资源
解析:由于海水晒盐是靠蒸发水分,故①是蒸发池;海水进入贮水池,各成分基本不变,但在蒸发池中,随着水分的不断蒸发,溶剂不断减少,但溶质氯化钠的质量不变,只是浓度变大;达到饱和后继续蒸发,溶液中会析出氯化钠晶体,将晶体分离出去后剩下的溶液称为母液,它仍然是氯化钠的饱和溶液,利用其可生产出多种化工产品,因此海洋中蕴藏着丰富的资源。故A、C、E正确。
答案 (1)蒸发 (2)ACE
三、溶解度
通过上面的实验,我们可以看出,室温时,20 mL水中溶解氯化钠和硝酸钾的质量差不多,但升高温度,硝酸钾比氯化钠溶解的要多。通常我们可以用溶解度来定量表示物质的溶解能力。
1.固体物质的溶解度
(1)概念
固体物质的溶解度是指在一定温度下,该物质在100 g溶剂(通常溶剂为水)达到饱和状态时所溶解的质量。
说明:①条件:在一定温度下。
温度是影响固体物质溶解度的重要因素。不同温度下,固体物质的溶解度不同,如硝酸钾在20 ℃的溶解度是31.6 g,而在60 ℃的溶解度是110 g。因此只有指明温度时,溶解度才有意义。
②标准:在100 g溶剂里。
溶解度的标准是统一的,即规定在100 g溶剂里。这里尤其需要注意,是在100 g溶剂里,而不是在100 g溶液里。
③状态:达到饱和状态。
达到饱和状态,即物质的溶解达到了最大限度,才能体现出某种物质的溶解能力大小。
④量:质量,单位通常为克。
状元笔记
理解溶解度概念要抓住四个要素,即①条件:一定温度;②标准:100 g溶剂;③状态:饱和状态;④量:质量(克)。
(2)固体溶解度与溶解性的关系
说明:室温一般指的是在20 ℃时。
【示例】下列对“20 ℃时,硝酸钾的溶解度为31.6 g”的解释正确的是( )
A.20 ℃时,31.6 g硝酸钾溶解在水中
B.20 ℃时,100 g溶液中含31.6 g硝酸钾
C.31.6 g硝酸钾溶解在100 g水中达到饱和状态
D.20 ℃时,31.6 g硝酸钾溶解在100 g水中恰好达到饱和状态
解析:固体物质的溶解度是指在一定温度下某固态物质在100 g溶剂(通常溶剂为水)里达到饱和状态时所溶解的质量。A中未指明溶剂量100 g及溶液达到饱和状态;B中溶液为100 g而不是溶剂为100 g,也未指明溶液达到饱和状态;C中未指明温度,因此A、B、C都是错误的。只有D的理解符合溶解度的四要素,是正确的。
答案:D
2.物质的溶解度曲线
活动与探究:绘制溶解度曲线
用纵坐标表示溶解度,横坐标表示温度,根据课本表9-1提供的数据,绘制几种物质的溶解度曲线。如下图所示。
意义及应用:
①溶解度曲线表示某物质在不同温度下的溶解度。因此已知温度可以查出某物质的溶解度;已知某物质的溶解度也可以查出其对应的温度;也可以比较不同物质在同一温度时的溶解度大小。
②溶解度曲线的走势表示某物质溶解度随温度的变化情况。大部分固体物质溶解度随温度的升高而增大,表现在曲线向上延伸(即上升),且比较陡,例如硝酸钾;少数固体物质的溶解度受温度的影响很小,表现在曲线比较平坦,例如氯化钠;极少数固体物质的溶解度随温度的升高而减小,表现在曲线向下延伸(即下降),例如氢氧化钙。
③两条曲线的交叉点表示两种溶质在某一对应温度下具有相同的溶解度。
④在溶解度曲线上的每一个点都表示溶质在某温度下的溶解度,此时的溶液必然是恰好饱和的溶液;在溶解度曲线下方的点,则表示溶液是不饱和溶液;在溶解度曲线上方的点,则表示未溶解的溶质与饱和溶液共存的混合物或过饱和溶液(慢慢改变饱和溶液的温度,溶液中本应析出晶体但实际还没有析出晶体,此时称过饱和溶液。这是一个不稳定状态,若搅拌或加入少量晶粒,即有大量晶体析出,溶液即变为饱和溶液)。
状元笔记
物质溶解度曲线的意义,可从点(即曲线上的点、两曲线交点)、线(曲线走势)、面(曲线上方、曲线下方)三方面去理解。
【示例】如下图,回答下列问题:
(1)t3 ℃时,三种物质的溶解度由大到小的顺序是___________。
(2)t2 ℃时,___________和___________的溶解度大小相等。
(3)三种物质中,___________的溶解度受温度的影响最大,___________的溶解度受温度的影响最小,___________的溶解度随温度的上升反而下降。
解析:沿t3点向上作垂线,分别从三条曲线上找到三个点,从高到低的顺序,也就是此时溶解度大小的顺序,即a>c>b;两条曲线的交叉点表示两种溶质在某一对应温度下具有相同的溶解度。显然,t2 ℃时a、c的溶解度大小相等;根据三曲线的走势可推出三种物质溶解度随温度的变化情况。
答案
(1)a>c>b (2)a c (3)a b c
3.影响气体物质溶解度的因素
气体在水中的溶解度不仅跟气体的性质有关,还跟压强和温度有关。
①当压强不变时,随着温度的升高,气体的溶解度减小;
②当温度不变时,随着压强的增大,气体的溶解度增大。
状元笔记
固体的溶解度只受温度影响,大多数固体的溶解度随温度升高而增大。而气体的溶解度,受温度和压强两个方面的影响。
【示例】小华用煮沸后刚冷却的水养鱼,不久鱼儿就死了。下列能比较合理地解释此现象的叙述是( )
A.煮沸后刚冷却的水中溶入更多的氧气
B.煮沸后刚冷却的水中溶入更多的二氧化碳
C.水中溶解的氧气在煮沸过程中逸出而减少
D.水中细菌在煮沸的过程中被杀死
解析:温度升高,气体的溶解度变小。水煮沸后,其中溶解的氧气减少;用其养鱼,鱼会因缺氧而死亡。
答案:C操作
加入5 g氯化钠,搅拌
再加入5 g氯化钠,搅拌
加入5 mL水,搅拌
现象
全部溶解
有一部分不能溶解
又溶解一部分
结论
一定量的水中,不能无限溶解某种物质
操作
现象
结论
加入5 g硝酸钾,搅拌
固体溶解
温度不同,物质的溶解能力不同。一般来说,温度越高,溶解能力越强
加入5 g硝酸钾,搅拌
固体剩余一部分
加热
剩余固体溶解
加入5 g硝酸钾,搅拌
固体溶解
冷却
有固体析出
溶解性
易溶
可溶
微溶
难溶
溶解度(室温)/g
大于10
1~10
0.01~1
小于
相关试卷
这是一份人教版九年级下册第九单元 溶液课题2 溶解度同步测试题,共5页。
这是一份九年级下册课题2 溶解度随堂练习题,共7页。试卷主要包含了饱和溶液与不饱和溶液,结晶,下列关于饱和溶液的说法正确的是等内容,欢迎下载使用。
这是一份初中化学人教版九年级下册课题2 溶解度第2课时巩固练习,共5页。试卷主要包含了下列关于溶解度的说法正确的是,观察下图,然后回答问题等内容,欢迎下载使用。