所属成套资源:【讲通练透】2025年新高考数学一轮复习(新教材,含2024高考真题)
- 第02讲 导数与函数的单调性(十二大题型)(讲义)-2025年高考数学一轮复习讲练测(新教材新高考) 试卷 1 次下载
- 第03讲 导数与函数的极值、最值(七大题型)(练习)-2025年高考数学一轮复习讲练测(新教材新高考) 试卷 1 次下载
- 重难点突破01 玩转指对幂比较大小(十一大题型)-2025年高考数学一轮复习讲练测(新教材新高考) 试卷 1 次下载
- 重难点突破02 原函数与导函数混合还原问题 (十三大题型)-2025年高考数学一轮复习讲练测(新教材新高考) 试卷 1 次下载
- 重难点突破03 三次函数的图象和性质 (八大题型)-2025年高考数学一轮复习讲练测(新教材新高考) 试卷 1 次下载
第03讲 导数与函数的极值、最值(七大题型)(讲义)-2025年高考数学一轮复习讲练测(新教材新高考)
展开
这是一份第03讲 导数与函数的极值、最值(七大题型)(讲义)-2025年高考数学一轮复习讲练测(新教材新高考),文件包含第03讲导数与函数的极值最值七大题型讲义原卷版docx、第03讲导数与函数的极值最值七大题型讲义解析版docx等2份试卷配套教学资源,其中试卷共62页, 欢迎下载使用。
\l "_Tc168667090" 01 考情透视·目标导航 PAGEREF _Tc168667090 \h 2
\l "_Tc168667091" 02 知识导图·思维引航 PAGEREF _Tc168667091 \h 3
\l "_Tc168667092" 03 考点突破·题型探究 PAGEREF _Tc168667092 \h 4
\l "_Tc168667093" 知识点1:函数的极值 PAGEREF _Tc168667093 \h 4
\l "_Tc168667094" 知识点2:函数的最大(小)值 PAGEREF _Tc168667094 \h 5
\l "_Tc168667095" 解题方法总结 PAGEREF _Tc168667095 \h 6
\l "_Tc168667096" 题型一:求函数的极值与极值点 PAGEREF _Tc168667096 \h 7
\l "_Tc168667097" 题型二:根据极值、极值点求参数 PAGEREF _Tc168667097 \h 11
\l "_Tc168667098" 题型三:求函数的最值(不含参) PAGEREF _Tc168667098 \h 17
\l "_Tc168667099" 题型四:求函数的最值(含参) PAGEREF _Tc168667099 \h 20
\l "_Tc168667100" 题型五:根据最值求参数 PAGEREF _Tc168667100 \h 26
\l "_Tc168667101" 题型六:函数单调性、极值、最值的综合应用 PAGEREF _Tc168667101 \h 30
\l "_Tc168667102" 题型七:不等式恒成立与存在性问题 PAGEREF _Tc168667102 \h 37
\l "_Tc168667103" 04真题练习·命题洞见 PAGEREF _Tc168667103 \h 41
\l "_Tc168667104" 05课本典例·高考素材 PAGEREF _Tc168667104 \h 44
\l "_Tc168667105" 06易错分析·答题模板 PAGEREF _Tc168667105 \h 46
\l "_Tc168667106" 易错点:对f(x0)为极值的充要条件理解不清 PAGEREF _Tc168667106 \h 46
\l "_Tc168667107" 答题模板:求可导函数 f(x) 的极值 PAGEREF _Tc168667107 \h 46
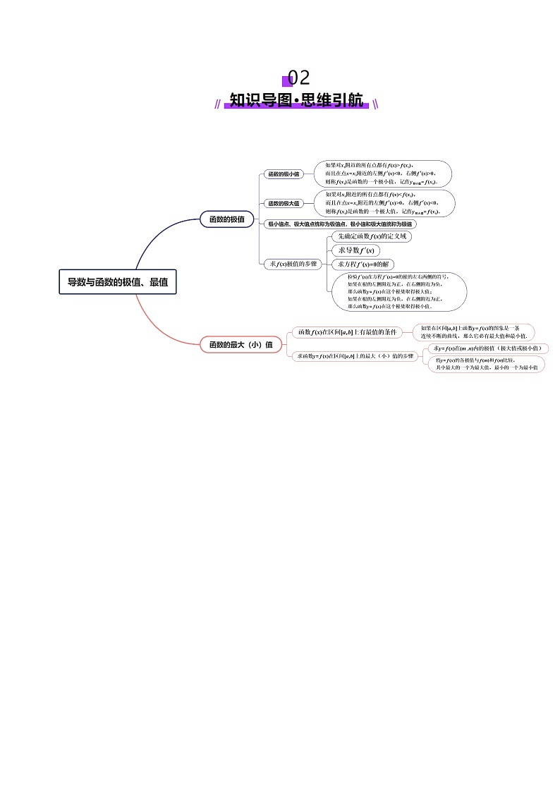
知识点1:函数的极值
(1)函数的极小值
如果对附近的所有点都有,而且在点附近的左侧,右侧,则称是函数的一个极小值,记作.
(2)函数的极大值
函数在点附近有定义,如果对附近的所有点都有,而且在点附近的左侧,右侧,则称是函数的一个极大值,记作.
(3)极小值点、极大值点统称为极值点,极小值和极大值统称为极值.
(4)求极值的步骤
①先确定函数的定义域;
②求导数;
③求方程的解;
④检验在方程的根的左右两侧的符号,如果在根的左侧附近为正,在右侧附近为负,那么函数在这个根处取得极大值;如果在根的左侧附近为负,在右侧附近为正,那么函数在这个根处取得极小值.
注:①可导函数在点处取得极值的充要条件是:是导函数的变号零点,即,且在左侧与右侧,的符号导号.
②是为极值点的既不充分也不必要条件,如,,但不是极值点.另外,极值点也可以是不可导的,如函数,在极小值点是不可导的,于是有如下结论:为可导函数的极值点;但为的极值点.
【诊断自测】(2024·辽宁·三模)下列函数中,既是定义域上的奇函数又存在极小值的是( )
A.B.
C.D.
【答案】B
【解析】对A,,,故为偶函数,不符题意;
对B,,为奇函数,
,得,
当时,时,
故的极小值,故B正确;
对C,为偶函数,不符题意;
对D,无极值,不符题意,
故选:B
知识点2:函数的最大(小)值
(1)函数在区间上有最值的条件:
如果在区间上函数的图象是一条连续不断的曲线,那么它必有最大值和最小值.
(2)求函数在区间上的最大(小)值的步骤:
①求在内的极值(极大值或极小值);
②将的各极值与和比较,其中最大的一个为最大值,最小的一个为最小值.
注:①函数的极值反映函数在一点附近情况,是局部函数值的比较,故极值不一定是最值;函数的最值是对函数在整个区间上函数值比较而言的,故函数的最值可能是极值,也可能是区间端点处的函数值;
②函数的极值点必是开区间的点,不能是区间的端点;
③函数的最值必在极值点或区间端点处取得.
【诊断自测】函数的最小值为 .
【答案】
【解析】函数,
当时,,单调递增,
当时,,单调递增,
当时,,单调递减,
所以,,
所以的最小值为.
故答案为:.
解题方法总结
(1)若函数在区间D上存在最小值和最大值,则
不等式在区间D上恒成立;
不等式在区间D上恒成立;
不等式在区间D上恒成立;
不等式在区间D上恒成立;
(2)若函数在区间D上不存在最大(小)值,且值域为,则
不等式在区间D上恒成立.
不等式在区间D上恒成立.
(3)若函数在区间D上存在最小值和最大值,即,则对不等式有解问题有以下结论:
不等式在区间D上有解;
不等式在区间D上有解;
不等式在区间D上有解;
不等式在区间D上有解;
(4)若函数在区间D上不存在最大(小)值,如值域为,则对不等式有解问题有以下结论:
不等式在区间D上有解
不等式在区间D上有解
(5)对于任意的,总存在,使得;
(6)对于任意的,总存在,使得;
(7)若存在,对于任意的,使得;
(8)若存在,对于任意的,使得;
(9)对于任意的,使得;
(10)对于任意的,使得;
(11)若存在,总存在,使得
(12)若存在,总存在,使得.
题型一:求函数的极值与极值点
【典例1-1】“是函数的一个极值点”是“在处导数为0”的( )
A.充要条件B.充分不必要条件
C.必要不充分条件D.既不充分也不必要条件
【答案】D
【解析】当时,,则在处导数为0,但0不是它的极值点;
当时,则在处导数不存在,但0是它的极值点;
因此题干两条件是既不充分也不必要条件.
故选:D.
【典例1-2】如图,可导函数在点处的切线为,设,则下列说法正确的是( )
A.B.
C.是的极大值点D.是的极小值点
【答案】C
【解析】因函数在点处的切线为,
即,则,
于是,,由图知,当时,,此时,
当时,,此时.
对于B项,由上分析,B项显然错误;
对于C, D项,由上分析,当时,单调递增;当时,单调递减,
即当时,取得极大值,且,故C项正确,D项错误;
对于A项,由上分析时,取得极大值,也是最大值,
则有 ,故A项错误.
故选:C.
【方法技巧】
1、因此,在求函数极值问题中,一定要检验方程根左右的符号,更要注意变号后极大值与极小值是否与已知有矛盾.
2、原函数出现极值时,导函数正处于零点,归纳起来一句话:原极导零.这个零点必须穿越轴,否则不是极值点.判断口诀:从左往右找穿越(导函数与轴的交点);上坡低头找极小,下坡抬头找极大.
【变式1-1】(2024·辽宁鞍山·二模)的极大值为 .
【答案】
【解析】,
当时,,当时,,
故在、上单调递减,在上单调递增,
故有极大值.
故答案为:.
【变式1-2】(2024·河南·三模)已知函数,且在处的切线方程是.
(1)求实数,的值;
(2)求函数的单调区间和极值.
【解析】(1)因为,所以,
又在处的切线方程为,
所以,,
解得,.
(2)由(1)可得定义域为,则,
当时,,此时函数单调递减,
当时,,此时函数单调递增,
则在处取得极小值,
所以的单调递减区间为,单调递增区间为,
因此极小值为,无极大值.
【变式1-3】(2024·北京东城·二模)已知函数.
(1)求曲线在处的切线方程;
(2)求函数在区间上的极值点个数.
【解析】(1)因为
则,
可得,
可知切点坐标为,切线斜率,
所以曲线在处的切线方程为,即.
(2)令,则,令,
因为的定义域为,且,
可知为偶函数,
因为,
若,则,
取,构建,则,
当时,;当时,;
可知在内单调递减,在内单调递增,
则,
故在内存在唯一零点,
当时,,即;当时,,即;
可知在内单调递减,在内单调递增,
对于,结合偶函数对称性可知:
在内单调递减,在内单调递增,
又因为在定义域内单调递增,
由复合函数单调性可知:
在内单调递减,在内单调递增,
所以在区间上的有2个极值点,极值点个数为2.
【变式1-4】已知函数,其中.讨论的极值点的个数.
【解析】由题意知,函数的定义域为,
,
设,,显然函数在上单调递增,与同号,
①当时,,,
所以函数在内有一个零点,且,,,,
故在单调递减,在单调递增;
所以函数在上有且仅有一个极值点;
②当时,同①可知,函数在上有且仅有一个极值点1;
③当时,,,
因为,所以,,
又,所以函数在内有一个零点,
且,,,,
故在单调递减,在单调递增;
所以函数在上有且仅有一个极值点;
综上所述,函数在上有且仅有一个极值点.
题型二:根据极值、极值点求参数
【典例2-1】(2024·广西·模拟预测)设,若为函数的极大值点,则( )
A.B.C.D.
【答案】C
【解析】由三次函数的性质可知,要使为函数的极大值点,则:
当时,函数大致图象如图(1)所示,则,此时;
当时,函数大致图象如图(2)所示,则,此时.
综上:.
故选:C.
【典例2-2】(2024·高三·陕西咸阳·期中)若函数既有极大值也有极小值,则的取值范围是( )
A.B.C.D.
【答案】A
【解析】因为,定义域为,
所以,
因为函数既有极大值也有极小值,
所以方程有两个不相等的正根,设两根为,
则有,解得,
所以的取值范围为,
故选:A.
【方法技巧】
根据函数的极值(点)求参数的两个要领
(1)列式:根据极值点处导数为0和极值这两个条件列方程组,利用待定系数法求解;
(2)验证:求解后验证根的合理性.
【变式2-1】已知函数在处取得极小值,则的值为 .
【答案】
【解析】由求导,,
依题意,,即,解得或.
当,时,,,
,
当时,,在上单调递减,当时,,在单调递增,
即时,函数取得极小值,符合题意,此时;
当,时,,,
因 ,
即函数在上为增函数,无极值,与题意不符,舍去.
故答案为:.
【变式2-2】(2024·全国·模拟预测)已知函数在上恰有两个极值点,则实数a的取值范围是( )
A.B.C.D.
【答案】D
【解析】解法一: 由题意可得,因为函数在上恰有两个极值点,所以在上有两个变号零点.
令,可得,令,
则直线与函数,的图象有两个不同的交点,
,
当时,,所以在上单调递增,
当时,,所以在上单调递减,
又,当x趋近于0时,趋近于+∞,当x趋近于π时,趋近于+∞,
所以可作出的图象如图所示,数形结合可知,
即实数a的取值范围是,
故选:D.
解法二 由题意可得.因为函数在上恰有两个极值点,所以在上有两个变号零点.
当时,在上恒成立,不符合题意.
当时,令,则,
当时,,单调递增,当时,,单调递减,
因为,,所以,则,即实数a的取值范围是,
故选:D.
【变式2-3】(2024·四川·模拟预测)已知函数的导函数,若不是的极值点,则实数 .
【答案】3
【解析】由,设,
若不是函数的极值点,则必有,即,所以.
当时,,
故当时,,当时,,
因此是的极值点,不是极值点,满足题意,故.
故答案为:3
【变式2-4】若函数存在唯一极值点,则实数的取值范围是 .
【答案】
【解析】,则,
若函数存在唯一极值点,
则在上有唯一的根,
所以由可得,则有唯一的根,
直线与函数的图象有一个交点(非切点),
又,
所以当时,,单调递增,当时,,单调递减,
所以,函数的极大值为,且当时,,当时,,
则函数得图象如下图所示:
所以,当时,即当时,直线与函数的图象有一个交点(非切点),
因此,实数的取值范围是.
故答案为:.
【变式2-5】(2024·四川绵阳·模拟预测)若是函数的两个极值点且,则实数的取值范围为 .
【答案】
【解析】因为,所以.
因为函数有两个极值点,
所以是方程的两个根,则有,
所以,同理可得.
设,则,
由,则,即,
由,则,即,
所以,令,则,
令,则在上恒成立,
所以在上单调递减,所以,
所以在上恒成立,所以函数在上单调递减,
所以,又,所以,又,
所以.
由,则,令,
则在上恒成立,所以函数在上单调递减,
所以,即,所以,
即实数的取值范围为.
故答案为:.
【变式2-6】已知函数,若是的极大值点,则a的取值范围是 .
【答案】
【解析】由函数,得,
令,
由是的极大值点,易得,
且在上单调递减,
即,所以,即,
当时,,符合题意;
当时,,,
则,,
则,,
则,,在上单调递减,
在上,在上,,符合题意;
所以a的取值范围是.
故答案为:
【变式2-7】已知和分别是函数(且)的极大值点和极小值点.若,则实数的取值范围是 .
【答案】
【解析】由已知,至少要有两个变号零点和,
构造函数,对其求导,,
若,则在上单调递减,
此时若,则在上单调递增,在上单调递减,
此时若和分别是函数的极大值点和极小值点,则,不合题意;
若,则在上单调递增,
此时若,则在上单调递减,在上单调递增,
令,则,
此时若和分别是函数的极大值点和极小值点,且,
则需满足,即,
,,故,
所以.
故答案为:
题型三:求函数的最值(不含参)
【典例3-1】函数的最小值为 .
【答案】
【解析】∵函数,
∴,令,得,
当时,,为减函数,
当时,,为增函数,
∴在处取极小值,也是最小值,
∴函数最小值为.
故答案为:.
【典例3-2】函数(为常数)在上有最大值3,则在上的最小值为 .
【答案】
【解析】因为,所以,
当时,;当时,,
所以函数在和上单调递增,在上单调递减,
因为,,所以的最大值为,
则,又,, 所以的最大值为.
故答案为:.
【方法技巧】
求函数在闭区间上的最值时,在得到极值的基础上,结合区间端点的函数值,与的各极值进行比较得到函数的最值.
【变式3-1】(2024·浙江杭州·二模)函数的最大值为 .
【答案】
【解析】令,则,故,
令,
则,
当时,,当时,,
则在上单调递增,在上单调递减,
故,
即函数的最大值为.
故答案为:.
【变式3-2】当时,函数取得极值,则在区间上的最大值为 .
【答案】16
【解析】由题意得,
因为时,函数取得极值,
故,
即,当或时,,当时,,
故在上单调递增,在上单调递减,
故时,函数取得极小值,故符合题意,
当时,在上单调递增,在上单调递减,
而,
,
则在区间上的最大值为16,
故答案为:16
【变式3-3】(2024·高三·山东青岛·开学考试)已知,则的最小值为 .
【答案】38
【解析】设,
,
设,由,得,
则,,得,
当时,,在区间单调递减,
当时,,在区间单调递增,
所以当时,取得最小值,
即的最小值为.
故答案为:
题型四:求函数的最值(含参)
【典例4-1】已知函数.
(1)当时,求的单调区间与极值;
(2)求在上的最小值.
【解析】(1)当时,,,
当时,,当时,,
在上单调递减,在上单调递增,
所以当时,函数有极小值,无极大值.
综上:的减区间是,增区间是,极小值为0,无极大值.
(2),
当时,,所以在上单调递增,所以;
当时,令,得,
(ⅰ)当时,则,所以在上单调递增,所以;
(ⅱ)当时,则,所以在上单调递减,在上单调递增,
则;
综上:当时,在上的最小值为;
当时,在上的最小值为.
【典例4-2】(2024·四川南充·二模)设函数,.
(1)求函数的单调性区间;
(2)设,证明函数在区间上存在最小值A,且.
【解题思路】(1)根据函数解析式明确定义域,求导,根据导数与单调性的关系,可得答案;
(2)根据函数解析式求导,整理导数,利用(1)的结论,结合隐零点做题思路,可得答案.
【解析】(1)由,则,所以的定义域为,
求导可得,
当且仅当时等号成立,
的增区间为,无单调递减区间.
(2),
由(1)知,在上单调递增,
由知,,,
使且时,,由,则,
时,,由,则,
即在单调递减,在单调递增,
在上存在最小值,且,
又得:,即,
,
设,,
在上单调递增,,,
又,故.
【方法技巧】
若所给的闭区间含参数,则需对函数求导,通过对参数分类讨论,判断函数的单调性,从而得到函数的最值.
【变式4-1】(2024·四川自贡·一模)函数的最小值为.
(1)判断与2的大小,并说明理由:
(2)求函数的最大值.
【解题思路】(1)先利用导数研究函数的单调性求出最小值,其中满足;再由得;,求出;最后利用对勾函数的单调性即可求解.
(2)先利用导数研究函数的单调性求出最大值,其中满足;再由及(1)中,,得;最后由函数在上单调递增,得,代入,即可求出结果.
【解析】(1).
理由如下:
由可得:函数定义域为;.
在上单调递增.
,
存在唯一的,使得,即.
当时,;当时,.
即函数在上单调递减,在上单调递增.
故.
;
,即.
因为函数在上单调递减,
,即
故.
(2)由,得:函数定义域为,,.
在上单调递减.
当时,;当时,.
存在唯一的,使得,即.
当时,;当时,,
即函数在上单调递增,在上单调递减.
故.
,即.
由(1)知:,
则.
令
函数在上单调递增,在上单调递增.
函数在上单调递增,
.
.
故函数的最大值为.
【变式4-2】已知函数.
(1)当时,求在处的切线方程;
(2)讨论在区间上的最小值.
【解析】(1)当时,,则,所以,
则在处的切线方程为,即,
所以当时,函数在处的切线方程为.
(2)函数,则,
当时,,此时单调递增;
当时,,此时单调递减;
当时,函数在上单调递减,故函数的最小值;
当时,函数在上单调递增,故函数的最小值;
当时,函数的最小值.
综上可得.
【变式4-3】已知函数,当时,记在区间的最大值为,最小值为,求的取值范围.
【解题思路】讨论的范围,利用导数求出函数单调性进行最大值和最小值的判断,求出,再构造函数求出的取值范围.
【解析】由求导得,
若,在区间单调递减,在区间单调递增,
所以区间上最小值为,
而,故所以区间上最大值为,
所以,
设函数,,
当时,从而单调递减,
而,所以,即的取值范围是,
若,在区间单调递减,在区间单调递增,
所以区间上最小值为,
而,故所以区间上最大值为,
所以,
而,所以,即的取值范围是.
综上得的取值范围是.
【变式4-4】已知函数.
(1)当时,求函数在点处的切线方程;
(2)求函数的单调区间和极值;
(3)当时,求函数在上的最大值.
【解题思路】(1)利用导数的几何意义即可得解;
(2)利用导数与函数单调性、极值的关系,分类讨论的取值范围即可得解;
(3)根据的取值范围,结合(2)中结论得到的单调性,从而得到其最值.
【解析】(1)因为,
当时,,则,
所以,,
所以函数在点处的切线方程为,即.
(2)因为,
则,
令得或,
当时,,
令,得或;令,得;
所以在上单调递增,在上单调递减,
则,
;
当时,,在上单调递增,没有极值;
当时,,
令,得或;令,得;
所以在上单调递增,在上单调递减,
则,;
综上:当时,的单调递增区间为,单调递减区间为,
,;
当时,的单调递增区间为,没有极值;
当时,的单调递增区间为,单调递减区间为,
,;
(3)因为,所以,,
由(2)知,在上单调递增,在上单调递减,在上单调递增,
所以,
因为,,
所以.
题型五:根据最值求参数
【典例5-1】(2024·河南南阳·一模)已知函数在区间上有最小值,则整数的一个取值可以是 .
【答案】(答案不唯一,中的任意整数均可)
【解析】由可知,,
又在上有最小值,
所以在上有变号零点且在零点两侧的函数值左负右正,
令,则在上有变号零点且在零点两侧的函数值左负右正,
所以,解得,
又因为,所以.
故答案为:(答案不唯一,中的任意整数均可).
【典例5-2】已知,若函数有最小值,则实数的最大值为 .
【答案】/
【解析】当时,,,
当时,,当时,,
故在上单调递减,在上单调递增,
故在处取得极小值,且,
当时,,
若,在上单调递增,此时没有最小值,
若,在上单调递减,
要想函数有最小值,则,解得,
故实数的最大值为.
故答案为:
【方法技巧】
已知函数最值,求参数的范围,列出有关参数的方程或不等式,然后求其参数值或范围.
【变式5-1】(2024·广西南宁·一模)已知函数的最小值为,则实数的取值范围为 .
【答案】
【解析】因为,所以,
若,则时,,故在上单调递减,
时,,故在上单调递增,
所以当时,有最小值,满足题意;
若,则当无限趋近于负无穷大时,无限趋向于负无穷大,没有最小值,不符合题意;
综上,,所以实数的取值范围为.
故答案为:
【变式5-2】(2024·广东·二模)已知函数的最小值为0,则a的值为 .
【答案】/0.5
【解析】由,且,
令,则,即在上递增,
所以在上递增,又,,,,
所以,使,且时,,
时,,所以在上递减,在上递增,
所以
由,得,
令函数,,
所以在上是增函数,注意到,所以,
所以.
故答案为:
【变式5-3】已知函数的最小值为1,则的取值范围为 .
【答案】
【解析】,,
设,,,,
当时,,函数单调递减;
当时,,函数单调递增;
故,故有解,即,,,
即,,
设,,
当时,,函数单调递增;
当时,,函数单调递增;
,画出函数图像,如图所示:
根据图像知,解得或,即.
故答案为:.
【变式5-4】若函数的最小值为0,则实数a的最大值为 .
【答案】/
【解析】由题意知,
令,原函数变为.
令,则,易知当,,当时,,所以在上单调递减,在上单调递增,
即对于,,即,当且仅当时取最小值,
所以当,取得最小值0,即只需方程有解即可;
也即函数与函数图象有交点即可;
令,则,
当时,;当时,,
故在上单调递增,在上单调递减,所以,
在同一坐标系下画出两函数图象如下图所示:
即即满足题意;
所以.
故答案为:
题型六:函数单调性、极值、最值的综合应用
【典例6-1】已知,g(x)=f(x)+ax-3,其中a∈(0,+∞).
(1)判断f(x)的单调性并求其最值;
(2)若g(x)存在极大值,求a的取值范围,并证明此时g(x)的极大值小于0.
【解题思路】(1)求出,根据导数与函数单调性之间的关系即可求解.
(2),令,则,可得,求出导函数,且,讨论或,确定函数的单调性,可得函数的极大值,并求出极大值,即可求解.
【解析】(1)∵,
∴当时,,单调递增;
当时,,单调递减,
∴,且无最小值.
(2),
令,则,
∴.
令,
∵函数是上的单调递增函数,
∴由复合函数的单调性可知,存在极大值存在极大值,
且取到极大值取到极大值,
其中,且.
∵,
∴,
∴时,,单调递减;
时,,单调递增,
∴.
①当时,,则在上恒成立,
∴在上单调递增,则无极值点;
②当时,,取,,
有,,
∴在上有唯一零点,
设为,且时,,时,,
∴当时,在上有唯一的极大值点.
∵,∴,
∴,
令,
则,
∴在上单调递增.
又,
∴,
即的极大值小于0,
综上,有时,存在极大值,且此时的极大值小于0.
【典例6-2】(2024·高三·湖南·期末)已知函数有两个不同的极值点.
(1)求的取值范围.
(2)求的极大值与极小值之和的取值范围.
(3)若,则是否有最小值?若有,求出最小值;若没有,说明理由.
【解题思路】(1)先求得函数的定义域和导函数,结合一元二次方程根的分布求得的取值范围.
(2)根据(1)求得,求得的表达式,并利用导数求得这个表达式的取值范围.
(3)由(2)假设,,则,求得的表达式,并利用导数研究这个表达式的单调性,由此判断出这个表达式没有最小值,也即没有最小值.
【解析】(1)定义域为,.
因为有两个不同的极值点,且,
所以有两个不同的正根,,解得.
(2)因为,不妨设,所以,,
所以
.
令,则,
所以在上单调递增,所以,
即的极大值与极小值之和的取值范围是.
(3)由(2)知.因为,
所以,
所以.
因为,所以
.
令,则,
所以在上单调递减,无最小值,
故没有最小值.
【方法技巧】
函数单调性、极值、最值的综合应用通常会用到分类讨论、数形结合的数学思想方法.
【变式6-1】设
(1)若,讨论的单调性;
(2)若,求的最大值(用表示);
(3)若恰有三个极值点,直接写出的取值范围.
【解题思路】(1)求出的导数,讨论其符号可得其单调性;
(2)求出函数的导数,利用隐零点及同构方法得到且,化简后可得最大值;
(3)由题设可得的导数有三个不同的变号零点,从而得到,有三个不同的变号零点,设,就、分类讨论可得参数的取值范围.
【解析】(1)时,,故,
令,则,
故在上为减函数,而,
故在上,即,在上,即.
故的单调增区间为,单调减区间为.
(2),
设,,
则,故在为减函数,
而时,,而,
故在上存在唯一的使得,
且当时,即,当时,即
故在上为增函数,在为减函数,
故,其中,
即即,
设,则,故为上的增函数,
而,故,,故,
故.
(3)结合(2)可知,
且,有三个不同的变号零点,
而即,
令,,
则,
故当或时,,
当或时,,
故在,上递增;
在,上递减,
而,故,
若,则,
而当时,,
故在上恒成立即在上恒成立,
所以在上为减函数,故至多有一个零点,不合题意.
若即即,
此时,
因,故,
而当时,,
故在上有且只有两个零点,
设它们分别为,且,
故当时,即,
当时,即,
故在为减函数,在上为增函数,
因为,故,故,
,
令,则,
故在上为增函数,故,故,
故,故.
,
设,,则,
故在为增函数,故,所以,
又时,,时,,
故此时有三个不同的零点,
综上,.
【变式6-2】(2024·海南·模拟预测)已知函数.
(1)若函数在区间上单调递增,求实数的取值范围.
(2)设函数有一个极大值为,一个极小值为,试问:是否存在最小值?若存在最小值,求出最小值;若不存在最小值,请说明理由.
【解析】(1)函数的定义域为,
由题意知,
即在区间上恒成立.
令,则不等式在上恒成立.
设,则
解得,
则的取值范围为.
(2)因为,
所以由题意知方程,
即至少有两个不同的实数根.
令,则方程有且仅有两个不同的正实数根.
设为方程的两个实数根,
则解得.
假设存在最小值,
设与相对应的方程的两个根为,
所以当时,;
当时,,
所以,
则.
因为,所以,且,
则.
设,
则,
所以函数在上单调递减,
所以不存在最小值.
题型七:不等式恒成立与存在性问题
【典例7-1】已知函数,若存在,使得成立,则实数的取值范围 .
【答案】
【解析】因为,由,即,
即,设,
根据题意知存在,使得成立,即成立,
由,可得,
当时,,单调递减;当时,,单调递增,
所以当时,函数取得最小值,最小值为,所以,
即实数的取值范围是.
故答案为:.
【典例7-2】已知函数,.若,,使成立,则实数的取值范围为 .
【答案】
【解析】的定义域为,
则,
当时,∵,∴,
∴当时,;当时,.
故在区间上单调递减,在区间上单调递增,
所以,因为
所以,∵,∴,
∴在上为增函数.∴,
依题意有,∴,∴,
故答案为:.
【方法技巧】
在不等式恒成立或不等式有解条件下求参数的取值范围,一般利用等价转化的思想其转化为函数的最值或值域问题加以求解,可采用分离参数或不分离参数法直接移项构造辅助函数.
【变式7-1】函数对任意成立,则的最小值为( )
A.4B.3C.D.2
【答案】D
【解析】由函数,可得,且,
若时,恒成立,函数单调递增,
当时,,
因为函数在上单调递增,所以,
所以存在,使得时,,不符合题意,则有,
当时,;当时,,
则函数在上单调递减,在上单调递增,
所以,
所以,则,
令,可得,
当时,;当时,,
所以函数在上递减,在上递增,所以,
所以的最小值为.
故选:D.
【变式7-2】(2024·山东泰安·二模)已知函数.
(1)若的极大值为,求的值;
(2)当时,若使得,求的取值范围.
【解析】(1)因为函数,可得,
因为,令,解得或,
当时,即时,在上单调递增,在上单调递减,在上单调递增
所以的极大值为,不符合题意;
当时,即时,,在上单调递增,无极大值;
当时,即时,在上单调递增,在上单调递减,在上单调递增,
所以极大值为,解得.
(2)当时,
由(1)知,在上单调递增,在上单调递减,在上单调递增,且当时,,当时,
当时,即时,当时,单调递增,,
又因为当时,,
因为,所以,当时,使得,
当时,即时,
当时,单调递增,,
当时,
若满足题意,只需,即,
当时,即时,
当时,在上单调递减,上单调递增
所以函数的最小值为,
所以,
又因为时,,
若满足题意,只需,即,
因为,所以,
所以,当时,不存在使得,
综上,实数的取值范围为.
【变式7-3】(2024·高三·陕西商洛·期中)已知函数,,若成立,则的最小值为( )
A.1B.2C.D.
【答案】A
【解析】不妨设,则,,
则.令,
则,记,则
所以在上单调递增,由,可得,
所以当时,,单调递减,
当时,,单调递增,
所以.
故选:A
1.(2024年新课标全国Ⅱ卷数学真题)(多选题)设函数,则( )
A.当时,有三个零点
B.当时,是的极大值点
C.存在a,b,使得为曲线的对称轴
D.存在a,使得点为曲线的对称中心
【答案】AD
【解析】A选项,,由于,
故时,故在上单调递增,
时,,单调递减,
则在处取到极大值,在处取到极小值,
由,,则,
根据零点存在定理在上有一个零点,
又,,则,
则在上各有一个零点,于是时,有三个零点,A选项正确;
B选项,,时,,单调递减,
时,单调递增,
此时在处取到极小值,B选项错误;
C选项,假设存在这样的,使得为的对称轴,
即存在这样的使得,
即,
根据二项式定理,等式右边展开式含有的项为,
于是等式左右两边的系数都不相等,原等式不可能恒成立,
于是不存在这样的,使得为的对称轴,C选项错误;
D选项,
方法一:利用对称中心的表达式化简
,若存在这样的,使得为的对称中心,
则,事实上,
,
于是
即,解得,即存在使得是的对称中心,D选项正确.
方法二:直接利用拐点结论
任何三次函数都有对称中心,对称中心的横坐标是二阶导数的零点,
,,,
由,于是该三次函数的对称中心为,
由题意也是对称中心,故,
即存在使得是的对称中心,D选项正确.
故选:AD
2.(多选题)(2024年新课标全国Ⅰ卷数学真题)设函数,则( )
A.是的极小值点B.当时,
C.当时,D.当时,
【答案】ACD
【解析】对A,因为函数的定义域为R,而,
易知当时,,当或时,
函数在上单调递增,在上单调递减,在上单调递增,故是函数的极小值点,正确;
对B,当时,,所以,
而由上可知,函数在上单调递增,所以,错误;
对C,当时,,而由上可知,函数在上单调递减,
所以,即,正确;
对D,当时,,
所以,正确;
故选:ACD.
3.(2022年高考全国乙卷数学(文)真题)函数在区间的最小值、最大值分别为( )
A.B.C.D.
【答案】D
【解析】,
所以在区间和上,即单调递增;
在区间上,即单调递减,
又,,,
所以在区间上的最小值为,最大值为.
故选:D
4.(2022年高考全国甲卷数学(理)真题)当时,函数取得最大值,则( )
A.B.C.D.1
【答案】B
【解析】因为函数定义域为,所以依题可知,,,而,所以,即,所以,因此函数在上递增,在上递减,时取最大值,满足题意,即有.
故选:B.
5.(多选题)(2023年新课标全国Ⅱ卷数学真题)若函数既有极大值也有极小值,则( ).
A.B.C.D.
【答案】BCD
【解析】函数的定义域为,求导得,
因为函数既有极大值也有极小值,则函数在上有两个变号零点,而,
因此方程有两个不等的正根,
于是,即有,,,显然,即,A错误,BCD正确.
故选:BCD
1.将一个边长为a的正方形铁片的四角截去四个边长均为x的小正方形,做成一个无盖方盒.
(1)试把方盒的容积V表示为x的函数;
(2)x多大时,方盒的容积V最大?
【解析】(1)由题意可知:无盖方盒的棱长分别为:,,,
所以方盒的容积;
(2)
解得:,
当时函数递减,当时函数递增,所以当时,盒的容积V最大.
2.用测量工具测量某物体的长度,由于工具的精度以及测量技术的原因,测得n个数据,,,…,.证明:用n个数据的平均值表示这个物体的长度,能使这n个数据的方差最小.
【解析】,
则当时,,
,,函数单减;,,函数单增;
方差在时,取得最小值.
3.已知某商品进价为a元/件,根据以往经验,当售价是b元/件时,可卖出c件.市场调查表明,当售价下降10%时,销量可增加40%.现决定一次性降价,销售价为多少时,可获得最大利润?
【解析】设销售价为x,可获得的利润为y,
则,
求导得,令,
解得,由知,,
当时,,函数单增;
当时,,函数单减;
因此是函数的极大值点,也是最大值点;
故当销售价为元/件时,可获得最大利润.
4.已知函数,试确定p,q的值,使得当时,有最小值4.
【解析】根据题意,函数f(x)=x2+px+q,其二次项系数为1;
若当x=1时,f(x)有最小值4,则f(x)=(x﹣1)2+4=x2﹣2x+5,
又由f(x)=x2+px+q,则p=﹣2,q=5.
5.已知函数在处有极大值,求c的值.
【解析】,且函数在处有极大值,
(2),即,解得或2.
经检验时,函数在处取得极小值,不符合题意,应舍去.
故.
故答案为:6.
6.已知A,B两地的距离是、根据交通法规,两地之间的公路车速应限制在,假设油价是7元/L,以的速度行驶时,汽车的耗油率为,司机每小时的工资是35元.那么最经济的车速是多少?如果不考虑其他费用,这次行车的总费用是多少?
【解析】设汽车以行驶时,
行车的总费用,,
即,,
此时,
当且仅当时,即时取等号成立,
故最经济的车速约为;
如果不考虑其他费用,这次行车的总费用约为元.
易错点:对f(x0)为极值的充要条件理解不清
易错分析:对为极值的充要条件理解不清,导致出现多解.
答题模板:求可导函数 f(x) 的极值
1、模板解决思路
解决求可导函数的极值的问题,关键是检验定义域内导数值为 0 的点左右两侧的导数值是否异号,若异号,则该点为极值点,否则不为极值点.
2、模板解决步骤
第一步:先确定函数的定义域;
第二步:求导数;
第三步:求方程的解;
第四步:检验在方程的根的左右两侧的符号,如果在根的左侧附近为正,在右侧附近为负,那么函数在这个根处取得极大值;如果在根的左侧附近为负,在右侧附近为正,那么函数在这个根处取得极小值.
【易错题1】已知函数,其中,若是的极小值点,则实数a的取值范围为 .
【答案】
【解析】因为函数的定义域为,
求导得,
令,可得或,
因为是的极小值点,又,所以,从而.
所以实数的取值范围为.
故答案为:
【易错题2】函数在取得极值,则实数 .
【答案】
【解析】,
因为函数在取得极值,则,
即,解得或,
当时,,
此时函数无极值,故(舍去)
当时,,
令,则,解得或.
令,则,解得,
所以函数在和上为增函数,在上减函数,
所以在取得极小值,所以实数
故答案为:
考点要求
考题统计
考情分析
(1)函数的极值
(2)函数的最值
2024年I卷第10题,6分
2024年II卷第16题,15分
2024年II卷第11题,6分
2024年甲卷第21题,12分
2023年乙卷第21题,12分
2023年II卷第22题,12分
2022年乙卷第16题,5分
2022年I卷第10题,5分
2022年甲卷第6题,5分
高考对最值、极值的考查相对稳定,属于重点考查的内容.高考在本节内容上无论试题怎样变化,我们只要把握好导数作为研究函数的有力工具这一点,将函数的单调性、极值、最值等本质问题利用图像直观明了地展示出来,其余的就是具体问题的转化了.最终的落脚点一定是函数的单调性与最值,因为它们是导数永恒的主题.
复习目标:
(1)借助函数图象,了解函数在某点取得极值的必要和充分条件.
(2)会用导数求函数的极大值、极小值.
(3)会求闭区间上函数的最大值、最小值.
相关试卷
这是一份第03讲 导数与函数的极值、最值(七大题型)(练习)-2025年高考数学一轮复习讲练测(新教材新高考),文件包含第03讲导数与函数的极值最值七大题型练习原卷版docx、第03讲导数与函数的极值最值七大题型练习解析版docx等2份试卷配套教学资源,其中试卷共64页, 欢迎下载使用。
这是一份高考数学一轮复习讲练测(新教材新高考)第03讲极值与最值(讲义)(原卷版+解析),共47页。试卷主要包含了函数的极值,函数的最值等内容,欢迎下载使用。
这是一份高考数学一轮复习讲练测(新教材新高考)第03讲极值与最值(讲义)(原卷版+解析),共47页。试卷主要包含了函数的极值,函数的最值等内容,欢迎下载使用。

