新疆喀什市2022-2023学年高一下学期期末质量监测生物试卷(解析版)
展开
这是一份新疆喀什市2022-2023学年高一下学期期末质量监测生物试卷(解析版),共19页。试卷主要包含了选择题,非选择题等内容,欢迎下载使用。
1. 下列选项中不属于细胞学说主要内容的是( )
A. 一切动植物都由细胞发育而来,并由细胞及其代谢产物所构成
B. 细胞是一个相对独立的单位,是具有生命体的有机体
C. 细胞是一切生物结构和功能的基本单位
D. 新细胞可以从老细胞中产生
【答案】C
【分析】细胞学说是由德国植物学家施莱登和动物学家施旺提出,细胞学说的内容有:(1)细胞是一个有机体,一切动植物都由细胞发育而来,并由细胞和细胞产物所组成。(2)细胞是一个相对独立的单位,既有它自己的生命,又对与其他细胞共同组成的整体的生命起作用。(3)新细胞可以从老细胞中产生。
【详解】A、细胞学说的主要内容之是一切动植物都由细胞发育而来,并由细胞及其代谢产物所构成,不符合题意,A错误;
B、细胞学说表明细胞是一个相对独立的单位,是具有生命体的有机体,不符合题意,B错误;
C、病毒无细胞结构,所以细胞不是一切生物结构和功能的基本单位,不属于细胞学说主要内容,符合题意,C正确;
D、细胞学说的主要内容之一是“新细胞可以从老细胞中产生”,不符合题意,D错误。
故选C。
2. 下列对生命系统结构层次的研究的正确顺序是( )
A. 细胞—组织—器官—系统—生物体—种群—群落—生物圈—生态系统
B. 细胞—组织—器官—生物体—系统—种群—群落—生物圈—生态系统
C. 细胞—组织—器官—系统—生物体—种群—群落—生态系统—生物圈
D. 细胞—组织—器官—系统—种群—生物体—群落—生态系统—生物圈
【答案】C
【分析】生命系统的结构层次(1)生命系统的结构层次由小到大依次是细胞、组织、器官、系统、个体、种群、群落、生态系统和生物圈。(2)地球上最基本的生命系统是细胞。分子、原子、化合物不属于生命系统。(3)生命系统各层次之间层层相依,又各自有特定的组成、结构和功能。(4)生命系统包括生态系统,所以应包括其中的无机环境。
【详解】A、生物圈是最大的生态系统,包含所有生态系统,A错误;
B、由系统构成生物体,B错误;
C、生命系统的结构层次为:细胞-组织-器官-系统一生物体-种群-群落-生态系统一生物圈,C正确;
D、种群是一定区域的所有同种个体的总和,由同种生物所有个体构成种群,D错误。
故选C
3. 不能说明真核细胞和原核细胞具有统一性的一项是( )
A. 原核细胞具有与真核细胞相似的细胞膜
B. 原核细胞具有与真核细胞相似的细胞质
C. 原核细胞具有真核细胞那样的DNA分子,并控制细胞的遗传
D. 原核细胞具有真核细胞那样的染色体
【答案】D
【详解】A、原核细胞具有与真核细胞相似的细胞膜,这说明原核细胞和真核细胞具有统一性,A错误;
B、原核细胞具有与真核细胞相似的细胞质,这说明原核细胞和真核细胞具有统一性,B错误;
C、原核细胞具有真核细胞那样的DNA分子,并控制细胞的遗传,这说明原核细胞和真核细胞具有统一性,C错误;
D、原核细胞没有真核细胞那样的染色体,D正确。
故选D。
4. 水稻和小麦的细胞中含有丰富的多糖,这些多糖是( )
A. 淀粉和糖原B. 蔗糖和麦芽糖
C. 糖原和纤维素D. 淀粉和纤维素
【答案】D
【分析】常见的多糖有淀粉、纤维素、糖原、几丁质等,其中淀粉和纤维素存在于植物细胞,糖原存在于动物细胞,几丁质广泛存在于甲壳类动物和昆虫的外骨骼中。
【详解】A、淀粉作为植物细胞的储能物质,是植物细胞含有的多糖,糖原存在于肝脏和肌肉中,是动物细胞的储能物质,A错误;
B、蔗糖和麦芽糖都是存在于植物细胞中的二糖,B错误;
C、糖原存在于肝脏和肌肉中,是动物细胞的储能物质;纤维素是植物细胞壁的主要成分,是植物细胞中的多糖,C错误;
D、淀粉常见于小麦、水稻、玉米的种子种,是植物细胞的储能物质,淀粉是植物细胞含有的多糖;纤维素是植物细胞壁的主要成分,是植物细胞中的多糖。
故选D。
5. 下列生理活动与蛋白质功能无关的是 ( )
A. 氧气在血液中的运输
B. 细胞内的遗传物质
C. 催化葡萄糖在细胞内的氧化分解
D. 构成细胞和生物体的重要组成物质
【答案】B
【详解】氧气在血液中的运输依赖于血红蛋白;细胞内的遗传物质为DNA;催化葡萄糖在细胞内的氧化分解的酶的化学本质是蛋白质;蛋白质是构成细胞和生物体的重要组成物质。选B。
6. 下列哪一项不属于细胞膜的功能( )
A. 控制物质进出细胞
B. 保护作用
C. 遗传和代谢控制中心
D. 作为系统的边界,维持细胞内环境的稳定
【答案】C
【分析】1、细胞膜的成分:脂质、蛋白质和少量的糖类。磷脂构成了细胞膜的基本骨架;蛋白质分子有的镶在磷脂双分子层表面,有的部分或全部嵌入磷脂双分子层中,有的横跨整个磷脂双分子层。
2、细胞膜有三大功能:将细胞与外界隔开;控制物质进出细胞;进行细胞间的信息交流。
【详解】A、控制物质进出细胞是细胞膜的功能之一,A正确;
B、细胞膜能将细胞与外界隔开,具有保护细胞的功能,B正确;
C、遗传和代谢控制中心是细胞核,而不是细胞膜,C错误;
D、细胞膜作为系统的边界,能维持细胞内环境的相对稳定,D正确。
故选C。
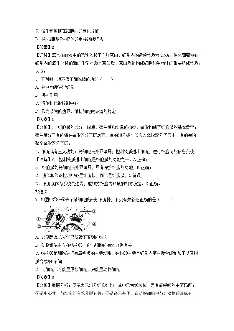
7. 如图中①~④表示某细胞的部分细胞器,下列有关叙述正确的是( )
A. 该图是高倍光学显微镜下看到的结构
B. 动物细胞中存在结构②,它与细胞的有丝分裂有关
C. 结构①是细胞进行有氧呼吸的主要场所,结构③主要是细胞内蛋白质合成和加工以及脂质合成的“车间”
D. 此细胞不可能是原核细胞,只能是动物细胞
【答案】B
【分析】题图分析:图示表示部分细胞结构,其中①为线粒体,是有氧呼吸的主要场所;②是中心体,与细胞的有丝分裂有关;③是高尔基体,在动物细胞中与分泌物的形成有关,在植物细胞中与细胞壁的合成有关;④为核糖体,是合成蛋白质的场所。
【详解】A、该图表示的是细胞的亚显微结构,只有在电子显微镜下才能观察到,A错误;
B、动物细胞中存在结构②中心体,它与细胞的有丝分裂有关,B正确;
C、结构①为线粒体是细胞进行有氧呼吸的主要场所,结构③是高尔基体其主要是对来自内质网的蛋白质进行加工,分类和包装的“车间”及“发送站”,而细胞内蛋白质合成和加工以及脂质合成的“车间”是内质网,C错误;
D、原核细胞中除具有核糖体外,不具备其他细胞器,该细胞中含有中心体,可能是动物细胞或低等植物细胞,D错误。
故选B。
8. 下图表示某同学制作的细胞核模型。下列相关叙述,不正确的是( )
A. 该同学制作的模型属于物理模型
B. ①被破坏,会影响蛋白质的合成
C. ③具有双层膜,把核内物质与细胞质分开
D. 细胞核是细胞遗传和代谢活动的中心
【答案】D
【分析】分析题图:图中为某同学制作的细胞核模型,其中①为核仁,②为染色质,③为核膜。
【详解】A、模式是人们为了某种特定目的而对认识对象所作的一种简化的概括性的描述,该模型属于物理模型,A正确;
B、①为核仁,真核生物的核仁与核糖体的形成有关,而蛋白质的合成场所是核糖体,故①被破坏,会影响蛋白质的合成,B正确;
C、③为核膜,具有双层膜,核膜可以把核内物质与细胞质分开,C正确;
D、细胞核是遗传信息库,是细胞代谢和遗传的控制中心,D错误。
故选D。
9. 物质出入细胞的方式中,自由扩散区别于协助扩散的是( )
A. 由高浓度向低浓度扩散
B. 需要载体
C. 由低浓度向高浓度扩散
D. 不需要载体
【答案】D
【分析】自由扩散的方向是从高浓度向低浓度,不需载体和能量,常见的有水、CO2、O2、甘油、苯、酒精等;协助扩散的方向是从高浓度向低浓度,需要载体,不需要能量,如红细胞吸收葡萄糖;主动运输的方向是从低浓度向高浓度,需要载体和能量,常见的如小肠绒毛上皮细胞吸收氨基酸、葡萄糖,K+等。
【详解】A、由高浓度向低浓度扩散是自由扩散和协助扩散的共性,A错误;
B、需要载体是协助扩散的特征,不是自由扩散的特征,B错误;
C、由低浓度向高浓度扩散是主动运输的特征,不是自由扩散和协助扩散的特征,C错误;
D、自由扩散和协助扩散属于被动转运,都由高浓度向低浓度运输,自由扩散不需要载体,而协助扩散需要载体,因此自由扩散区别于协助扩散的是不需要载体,D正确。
故选D。
10. 在“观察洋葱表皮细胞质壁分离及复原”的活动中,某同学在显微镜下观察到紫色洋葱表皮细胞正处于如图所示的状态。下列有关叙述不正确的是( )
A. 图中细胞可能处于质壁分离中,也可能正在复原过程中
B. 图中①表示细胞壁
C. 本实验中质壁分离的细胞和分离前的细胞对照
D. 图中结构②的伸缩性小于图中的结构①
【答案】D
【分析】当外界溶液的浓度大于细胞液的浓度时,细胞会失水,由于原生质层的伸缩性比细胞壁的伸缩性大,原生质层与细胞壁相互分离,这就是质壁分离,当外界溶液的浓度小于细胞液的浓度时,细胞吸水,发生质壁分离的复原。
【详解】A、图示并非动态过程,故图中细胞可能处于质壁分离中,也可能正在复原过程中,A正确;
B、图中①表示细胞壁,B正确;
C、质壁分离与复原实验中,发生质壁分离的细胞与原状态下的细胞形成对照,C正确;
D、图中结构②原生质层的伸缩性大于图中的结构①细胞壁,D错误。
故选D。
11. 下列有关酶的叙述中,正确的是( )
A. 酶都是蛋白质
B. 酶提供使反应开始所必需的活化能
C. 酶具有催化作用
D. 低温破坏酶的空间结构而使酶失活
【答案】C
【分析】1、酶是由活细胞产生的具有催化作用的有机物,绝大多数酶是蛋白质,少数酶是RNA。
2、酶的特性:高效性、专一性、作用条件温和。
3、酶促反应的原理:酶能降低化学反应的活化能。
【详解】A、绝大多数酶是蛋白质,少数是RNA,A错误;
B、酶不能为化学反应提供能量,B错误;
C、酶具有催化作用,C正确;
D、高温、过酸或过碱都能破坏酶的空间结构而使酶失活,低温条件下,酶的空间结构稳定,D错误。
故选C。
12. ATP的结构可简写成( )
A. A-P-P-PB. A~P~P~P
C. A-P~P~PD. A-P-P~P
【答案】C
【分析】1、ATP是驱动细胞生命活动的直接能源物质,葡萄糖是能源物质,但不是直接能源物质。(水、无机盐、核酸不供能),
2、ATP是一种物质,不是能量(物质不等于能量),
3、ATP的结构和功能①元素组成:C、H、O、N、P②结构简式:A—P~P~P ③A表示腺苷,由腺嘌呤和核糖结合而成,T(tri)是“三”的意思,P表示磷酸基团,~代表一种特殊的化学键(高能磷酸键)。
【详解】ATP的结构简式:A-P~P~P ,其中“A”代表腺苷(核糖+腺嘌呤),“P”代表磷酸基团,“~”代表一种特殊的化学键(1ml ATP水解释放的能量高达30.54KJ,所以说ATP是一种高能磷酸化合物),“—”代表普通化学键。C正确。
故选C。
13. 有氧呼吸全过程的物质变化可分为三个阶段:①C6H12O6―→丙酮酸+[H];②丙酮酸+H2O―→CO2+[H];③[H]+O2―→H2O。下列与此相关的叙述,正确的是( )
A. 第③阶段反应极易进行,无需酶的催化
B. 第②阶段无ATP生成,第③阶段形成较多的ATP
C. 第①②阶段能为其他化合物的合成提供原料
D. 第①阶段与无氧呼吸的第①阶段不同
【答案】C
【分析】有氧呼吸:
【详解】A、有氧呼吸第③阶段需酶的催化,A错误;
B、第②阶段有少量ATP生成,第③阶段形成较多的ATP,B错误;
C、第①②阶段产生的中间产物能为其它化合物的合成提供原料,比如为水的合成提供[H],C正确;
D、第①阶段与无氧呼吸的第①阶段完全相同,D错误。
故选C。
14. 叶绿体是植物进行光合作用的场所。下列关于叶绿体结构与功能的叙述,正确的是( )
A. 叶绿体中的色素主要分布在类囊体腔内
B. H2O在光下分解为[H]和O2的过程发生在基质中
C. CO2的固定过程发生在类囊体薄膜上
D. 光合作用的产物——淀粉是在基质中合成的
【答案】D
【详解】叶绿体中的色素主要分布在类囊体膜上,H2O在光下分解的过程也是在类囊体膜上进行的,CO2的固定和淀粉的合成发生在暗反应中,在叶绿体的基质中进行。所以D正确。
15. 在一个细胞周期中,染色体数目倍增、染色单体形成、染色体在细胞核中最早显现、染色体形态和数目最为清晰的时期依次为( )
①分裂间期 ②分裂前期 ③分裂中期 ④分裂后期 ⑤分裂末期
A. ①②③④B. ④①②③
C. ②③①④D. ⑤③④②
【答案】B
【分析】有丝分裂过程特点:
(1)间期:进行DNA的复制和有关蛋白质的合成,出现染色单体;
(2)前期:核膜、核仁逐渐解体消失,出现纺锤体和染色体;
(3)中期:染色体形态固定、数目清晰;
(4)后期:着丝点分裂,姐妹染色单体分开成为染色体,并均匀地移向两极;
(5)末期:核膜、核仁重建、纺锤体和染色体消失。
【详解】后期着丝点分裂,姐妹染色单体分开,成为2条子染色体,染色体数目倍增;间期染色体复制,一条染色体含有两条姐妹染色单体;染色质丝在前期螺旋化为染色体;中期染色体高度螺旋化,着丝点排列在赤道板上,形态和数目最为清晰。综上所述,B正确,A、C、D错误。故选B。
16. 下列关于细胞分裂、分化、衰老和凋亡的叙述中,错误的是( )
A. 细胞分化过程中发生着基因选择性表达
B. 皮肤上的“老年斑”是细胞凋亡的产物
C. 生物体的生长发育是细胞分裂和细胞分化的结果
D. 细胞的衰老和凋亡是正常的生命现象
【答案】B
【分析】1、细胞分化:在个体发育中,由一个或一种细胞增殖产生的后代,在形态、结构和生理功能上发生的稳定性差异的过程。分化产生的细胞功能不同,使细胞中细胞器的种类和数量发生改变,但遗传物质不发生改变。
2、对于多细胞生物而言,细胞的衰老与个体的衰老不是同步的,而单细胞生物的细胞衰老就意味着个体的衰老。
3、细胞凋亡是由基因决定的细胞自动结束生命的过程。在成熟的生物体内,细胞的自然更新、被病原体感染的细胞的清除,是通过细胞凋亡完成的。
【详解】A、细胞分化的实质是基因的选择性表达,故细胞分化过程中发生着基因选择性表达,A正确;
B、皮肤上的“老年斑”是细胞衰老时细胞内色素积累的结果,B错误;
C、细胞分裂使细胞数量增多,细胞分化形成不同类型的细胞,生物体的生长发育是细胞分裂和细胞分化的结果,C正确;
D、细胞凋亡是由基因决定的细胞自动结束生命的过程,细胞在执行生命活动过程中,随着时间的推移,细胞增殖与分化能力和生理功能逐渐发生衰退的变化过程,细胞的衰老和凋亡是正常的生命现象,D正确。
故选B。
17. 在一对相对性状的遗传实验中,性状分离是指( )
A. 纯种显性个体与纯种隐性个体杂交产生显性的后代
B. 杂种显性个体与纯种隐性个体杂交产生显性的后代
C. 杂种显性个体与纯种隐性个体杂交产生隐性的后代
D. 杂种显性个体自交产生显性和隐性的后代
【答案】D
【分析】性状分离是指具有一对相对性状的亲本杂交,F1全部个体都表现显性性状,F1自交,F2个体大部分表现显性性状,小部分表现隐性性状的现象,即在杂种后代中,同时显现出显性性状和隐性性状的现象。
【详解】A、纯种显性个体与纯种隐性个体杂交产生显性后代,不发生性状分离,A错误;
B、杂种显性个体与纯种隐性个体杂交产生显性的后代,是测交,不属于性状分离,B错误;
C、杂种显性个体与纯种隐性个体杂交产生隐性后代,是测交,不属于性状分离,C错误;
D、杂种后代中,同时显现出显性性状和隐性性状的现象叫做性状分离,所以杂种显性个体自交产生显性后代和隐性后代属于性状分离,D正确。
故选D。
18. 遗传因子组合为YyRr的亲本自交,其子代的性状表现、遗传因子组合形式分别是( )
A. 4种、9种B. 3种、16种
C. 4种、8种D. 3种、9种
【答案】A
【分析】遗传因子组合为YyRr的亲本自交,在产生配子时等位基因分离,非同源染色体上的非等位基因自由组合,子代会出现4种性状表现,9种遗传因子的组合形式。
【详解】基因型为Rr个体自交,性状表现有2种,遗传因子的组合形式有3种;基因型为Yy个体自交,性状表现有2种,遗传因子的组合形式有3种;因此遗传因子组合为RrYy的亲本自交,其子代中的性状表现是2×2=4种,遗传因子组合形式是3×3=9种。A正确,BCD错误。
故选A。
19. 下列有关某生物体各细胞分裂示意图的叙述,正确的是( )
A. 图①处于减数第一次分裂的中期,细胞内有2对姐妹染色单体
B. 图②处于减数第二次分裂的后期,细胞内有2对姐妹染色单体
C. 图③处于减数第二次分裂的中期,该生物体细胞中染色体数目恒定为8条
D. 四幅图可排序为①③②④,可出现在该生物体精子的形成过程中
【答案】D
【分析】减数分裂各时期特点:间期:DNA复制和有关蛋白质的合成; MⅠ前(四分体时期):同源染色体联会,形成四分体; MⅠ中:四分体排在赤道板上;MⅠ后:同源染色体分离,非同源染色体自由组合;MⅠ末:形成两个次级性母细胞。MⅡ分裂与有丝分裂基本相同,区别是无同源染色体。
【详解】A、图①同源染色体配对,且配对的同源染色体排列在赤道板,处于减数第一次分裂的中期,细胞内有2对同源染色体,8条姐妹染色单体,A错误;
B、图②着丝粒分裂,且没有同源染色体,处于减数第二次分裂的后期,细胞内有0条姐妹染色单体 ,B错误;
C、图③染色体的着丝粒排列在赤道板,且没有同源染色体,处于减数第二次分裂的中期,该生物体细胞中染色体数目为4条(有丝分裂后期暂时加倍为8条),C错误;
D、四幅图可排序为①(减数第一次分裂中期)、③(减数第二次分裂中期)、②(减数第二次分裂后期)、④(减数第二次分裂结束),可出现在该生物体精子的形成过程中 ,D正确。
故选D。
20. 摩尔根研究果蝇的眼色遗传实验过程如图所示。下列相关叙述,错误的是( )
A. 果蝇的眼色遗传遵循基因的分离定律
B. 摩尔根的果蝇杂交实验和孟德尔的豌豆杂交实验都采用了“假说—演绎法”
C. 摩尔根所做的假设是控制白眼的基因只位于X染色体上,亲本中白眼雄果蝇的基因型是XWY
D. F2中的红眼雌果蝇的基因型只有XWXW
【答案】D
【详解】试题分析:A、果蝇红眼与白眼受一对等位基因控制,其遗传遵循基因的分离定律,A正确;
B、孟德尔遗传规律的研究过程和摩尔根果蝇眼色遗传的研究过程均用到了假说—演绎法,B正确;
C、根据图形分析可知控制果蝇红眼和白眼的基因位于X染色体上,说明摩尔根所做的假设是控制白眼的基因只位于X染色体上,亲本中白眼雄果蝇的基因型是XwY,C正确;
D、F2中的红眼雌果蝇的基因型有XWXW和XWXw,D错误.
故选D.
21. 母亲患病,儿子也一定患病,那么该病的致病基因最可能是( )
A. 常染色体显性基因
B. 常染色体隐性基因
C. X染色体显性基因
D. X染色体隐性基因
【答案】D
【分析】几种常见的单基因遗传病及其特点:(1)伴X染色体隐性遗传病:如红绿色盲、血友病等,其发病特点:①男患者多于女患者;②隔代交叉遗传,即男患者将致病基因通过女儿传给他的外孙。(2)伴X染色体显性遗传病:如抗维生素D性佝偻病,其发病特点:①女患者多于男患者;②世代相传。(3)常染色体显性遗传病:如多指、并指、软骨发育不全等,其发病特点:患者多,多代连续得病。(4)常染色体隐性遗传病:如白化病、先天聋哑、苯丙酮尿症等,其发病特点:患者少,个别代有患者,一般不连续。(5)伴Y染色体遗传:如人类外耳道多毛症,其特点是:传男不传女。
【详解】A、常染色体显性遗传病的遗传与性别没有关系,母亲患病,儿子不一定患病,A错误;
B、常染色体隐性遗传病的遗传与性别没有关系,母亲患病,儿子不一定患病,B错误;
C、伴X染色体显性遗传病,即致病基因是X染色体显性基因,母亲患病(可能为杂合子,其正常基因能传给儿子),儿子不一定患病,C错误;
D、伴X染色体隐性遗传病,即致病基因是X染色体隐性基因,母亲患病(其致病基因一定会传给儿子),儿子也一定患病,D正确。
故选D。
22. 下列关于格里菲思的细菌转化实验的叙述中,错误的是( )
A. 证明了DNA是遗传物质
B. 将S型菌杀死后与R型菌混合注入小鼠体内会出现S型菌
C. 加热杀死S型菌注入小鼠体内不会导致小鼠死亡
D. 注射活的或死亡的R型菌都不会引起小鼠死亡
【答案】A
【分析】肺炎双球菌体内转化实验:R型细菌→小鼠→存活;S型细菌→小鼠→死亡;加热杀死的S型细菌→小鼠→存活;加热杀死的S型细菌+R型细菌→小鼠→死亡。肺炎双球菌的转化实验包括格里菲思的体内转化实验和艾弗里体外转化实验,其中格里菲思的体内转化实验证明加热杀死的S型细菌中存在某种“转化因子”,能将R型细菌转化为S型细菌,但并不知道该“转化因子”是什么,而体外转化实验证明DNA是遗传物质。
【详解】A、由分析可知,格里菲思细菌转化实验证明了存在着某种“转化因子”使R型细菌转化为有毒性的S型细菌,但是并没有证明遗传物质是DNA,A错误;
B、将S型细菌杀死后与R型细菌混合注入小鼠体内,由于会发生基因重组,因此会出现S型细菌,B正确;
C、加热杀死的S型菌蛋白质被破坏失去毒性,不会导致小鼠死亡,C正确;
D、注射活的或死亡的R型细菌均无毒性,不会引起小鼠死亡,D正确。
故选A。
23. 噬菌体侵染大肠杆菌时,侵入大肠杆菌体内的是噬菌体的( )
A. DNA
B. 蛋白质
C. DNA和蛋白质
D 整个噬菌体
【答案】A
【分析】噬菌体是专门侵染细菌的DNA病毒,只含有DNA和蛋白质外壳两种成分,不含有RNA。
【详解】噬菌体侵染宿主细胞时,蛋白质吸附在细菌外,把DNA注入进大肠杆菌内部,BCD错误,A正确。
故选A。
24. 1953年,沃森和克里克建立了DNA分子的结构模型,两位科学家于1962年获得诺贝尔生理学或医学奖。关于DNA分子双螺旋结构的特点,叙述错误的是( )
A. DNA分子由两条反向平行的链组成
B. 脱氧核糖和磷酸交替连接,排列在外侧
C. 碱基对构成DNA分子的基本骨架
D. 两条链上的碱基通过氢键连接成碱基对
【答案】C
【分析】DNA分子双螺旋结构的主要特点:DNA分子是由两条链组成的,这两条链按反向平行方式盘旋成双螺旋结构。 DNA分子中的脱氧核糖和磷酸交替连接,排列在外侧,构成基本骨架;碱基排列在内侧。两条链上的碱基通过氢键连接成碱基对,并且碱基配对有一定的规律:A(腺嘌呤)一定与T(胸腺嘧啶)配对;G(鸟嘌呤)一定与C(胞嘧啶)配对。碱基之间的这种一一对应的关系,叫做碱基互补配对原则。
【详解】A、DNA分子是由两条链组成的,这两条链是反向平行的,A正确;
B、DNA分子的脱氧核糖和磷酸交替连接,排列在外侧构成基本骨架,B正确;
C、由C分析可知,C错误;
D、两条链上的碱基,通过氢键连接形成碱基对,D正确。
故选C。
25. 下列关于DNA复制的叙述,错误的是( )
A. DNA复制时只以DNA的一条链作为模板
B. DNA复制时以4种游离的脱氧核苷酸为原料
C. DNA复制过程需要消耗能量
D. DNA分子的复制方式是半保留复制
【答案】A
【分析】DNA复制:(1)DNA复制时间:有丝分裂和减数分裂间期;(2)DNA复制条件:模板(DNA的双链)、能量(ATP水解提供)、酶(解旋酶和DNA聚合酶等)、原料(游离的脱氧核苷酸);(3)DNA复制过程:边解旋边复制;(4)DNA复制特点:半保留复制;(5)DNA复制结果:一条DNA复制出两条DNA;(6)DNA复制意义:通过复制,使亲代的遗传信息传递给子代,使前后代保持一定的连续性。
【详解】A、DNA复制时以DNA分子的两条链分别作模板,进行边解旋边复制,A错误;
B、DNA分子的基本组成单位是脱氧核糖核苷酸,所以DNA复制的原料是四种脱氧核糖核苷酸,B正确;
C、DNA复制需要酶的催化作用,同时需要消耗ATP(能量),C正确;
D、DNA分子复制时都保留了原来DNA分子中的一条链,这种方式叫做半保留复制,D正确。
故选A。
26. 不同的基因携带的遗传信息不同的原因是( )
A. 不同基因的碱基种类不同
B. 不同基因的碱基对的排列顺序不同
C. 不同基因的磷酸和脱氧核糖的排列顺序不同
D. 不同基因的碱基配对方式不同
【答案】B
【分析】绝大多数生物的基因是有遗传效应的DNA片段,部分病毒的基因是有遗传效应的RNA片段。
【详解】A、对于绝大多数生物而言,组成不同基因的碱基种类均为A、T、C、G,A错误;
B、不同基因的碱基对的排列顺序不同,代表了不同的遗传信息,B正确;
C、不同基因的磷酸和脱氧核糖排列顺序相同,二者交替链接,构成了基因的基本骨架,C错误;
D、不同基因的碱基配对方式相同,均是A与T配对,G与C配对,D错误。
故选B。
27. 下列关于遗传密码子的叙述,错误的是( )
A. 密码子一共有64种,都可以对应氨基酸
B. TGA肯定不是遗传密码子
C. 每种氨基酸都有与之相对应的密码子
D. 在人体和细菌细胞中,CCA决定同一种氨基酸
【答案】A
【分析】遗传密码是指在 mRNA 上每 3 个相邻的核苷酸排列成的三联体,决定一种氨基酸,也称为密码子。除少数密码子外,生物界的遗传密码是统一的,所有的生物都使用相同的遗传密码。在蛋白质的合成过程中,多肽链中的氨基酸的种类由 mRNA中的三联体遗传密码决定,除少数氨基酸只有一种遗传密码子外,大多数氨基酸有两种以上的遗传密码子。此外,还有三种密码子不决定任何氨基酸,而是多肽链合成终止的信号。
【详解】A、密码子一共有64种,但有三个密码子不决定任何氨基酸,它们是多肽链合成终止的信号,称为终止密码子,A错误;
B、遗传密码是指在 mRNA 上每 3 个相邻的核苷酸排列成的三联体,决定一种氨基酸,也称为密码子,密码子上面不含T,故TGA肯定不是遗传密码子,B正确;
C、遗传密码是指在 mRNA 上每 3 个相邻的核苷酸排列成的三联体,决定一种氨基酸;组成蛋白质的氨基酸约20种,而决定氨基酸的遗传密码子有61种,一种氨基酸可能有几种与之相对应的遗传密码,故每种氨基酸都有与之相对应的密码子,C正确;
D、除少数密码子(如起始密码子是一般是AUG;但对于原核生物来说,少数蛋白质以GUG作为起始密码子)外,生物界的遗传密码是统一的,所有的生物都使用相同的遗传密码,在人体和细菌细胞中,CCA决定同一种氨基酸,D正确。
故选A。
28. 某基因缺失了4个碱基,从而导致肽链合成的提前终止。这种变异属于( )
A. 基因突变B. 基因重组
C. 染色体结构变异D. 染色体数目变异
【答案】A
【分析】DNA分子中发生碱基对的替换、增添、和缺失,而引起的基因结构的改变,叫做基因突变。
【详解】根据定义:DNA分子中发生碱基对的替换、增添、和缺失,而引起的基因结构的改变,叫做基因突变,因此,某基因缺失了4个碱基,从而导致肽链合成的提前终止,这种变异属于基因突变,故选A项。
29. 秋水仙素能诱导多倍体的形成,其原因是( )
A. 能够促进细胞的融合
B. 能够促进DNA的大量复制
C. 抑制细胞分裂期纺锤体的形成
D. 能够促使染色体大量复制
【答案】C
【分析】1、多倍体形成的主要原因是由于体细胞在正常有丝分裂过程中,染色体已经复制,但由于受到某些外界环境因素(温度、湿度骤变等)的影响,使得细胞中纺锤体的形成受阻,染色体不能分配到子细胞中去,于是形成染色体加倍的细胞.在此细胞基础上继续进行正常的有丝分裂,即可形成加倍的组织或个体。
2、秋水仙素能够抑制纺锤体的形成,导致染色体不能移向细胞两极,从而引起细胞内染色体数目加倍。
【详解】A、秋水仙素能够抑制纺锤体的形成,聚乙二醇能促进细胞融合而不是秋水仙素,A错误;
BD、秋水仙素只能抑制纺锤体的形成,不能促进DNA或染色体的大量复制,BD错误;
C、秋水仙素诱导多倍体形成的原因是抑制细胞有丝分裂前期的纺锤体的形成,从而使细胞染色体数目加倍,C正确。
故选C。
30. 某自花传粉植物种群中,AA基因型个体占40%,aa基因型个体占20%,Aa基因型个体占40%,则A的基因频率为( )
A. 80%B. 60%C. 40%D. 20%
【答案】B
【分析】显性基因的基因频率=显性纯合子的基因在频率+杂合子基因型频率的一半;隐性基因频率=隐性纯合子的基因在频率+杂合子基因型频率的一半。
【详解】已知某植物种群中,AA基因型个体占40%,aa基因型个体占20%,则Aa基因型个体占40%,该种群中A的基因频率是:40%+1/2×40%=60%=0.6,即B正确。
故选B。
二、非选择题(本大题共4小题,每小题10分,共40分)
31. 如图是光合作用过程示意图。请据图回答:
(1)光合作用释放的氧气中的氧元素来源于___。
(2)图中B过程表示光合作用的___阶段,在叶绿体的___中进行。
(3)其中A阶段为B阶段的顺利进行提供了___和___。
【答案】(1)水 (2)①. 暗反应 ②. 基质
(3)①. ATP ②. NADPH
【分析】光合作用分为光反应阶段和碳反应阶段;光反应主要包括水的光解和ATP、NADPH的合成,暗反应主要包括二氧化碳的固定、三碳酸的还原过程和五碳糖的再生。分析题图:A表示光反应,B表示暗反应(碳反应);C表示NADPH,D表示ATP,E表示三碳糖。
【小问1详解】
光合作用光反应阶段,水发生光解产生H+、电子和O2,故光合作用释放的氧气中的氧元素来源于水。
【小问2详解】
分析题图,B过程吸收CO2,产生有机物E三碳糖,B过程表示光合作用的碳反应(暗反应)阶段发生在叶绿体的基质中。
【小问3详解】
光反应为碳反应中三碳酸的还原提供ATP和NADPH,由题图分析可知,A阶段为B阶段提供了C和D,C表示NADPH,D表示ATP。
32. 下图表示以DNA为模板转录形成RNA的过程。请据图分析回答下列问题:
(1)在玉米的叶肉细胞中,能够进行该生理过程的细胞结构有___。
(2)转录过程是在___的催化作用下,按照___原则,合成出RNA。
(3)在真核细胞的细胞核中,转录的产物通过___进入细胞质中,与___结合在一起直接指导蛋白质的合成过程。
【答案】(1)细胞核、线粒体、叶绿体
(2)①. RNA聚合酶 ②. 碱基互补配对
(3)①. 核孔 ②. 核糖体
【分析】分析题图:图示是以DNA为模板转录RNA的过程,其中1是DNA分子,2是转录形成的RNA分子,3是转录的原料——核糖核苷酸,4是RNA聚合酶,甲表示模板链,乙表示编码链(非模板链)。
【小问1详解】
转录是以DNA为模板合成RNA的过程,细胞中DNA主要存在于细胞核,其次线粒体和叶绿体也有DNA,图示为转录过程,在玉米的叶肉细胞中,该过程主要发生在细胞核中,此外在线粒体和叶绿体中也能够进行。
小问2详解】
分析题图:转录过程中,DNA在4—RNA聚合酶的催化作用下,以其中的甲链为模板,以3—核糖核苷酸为原料,由 ATP提供能量,按照碱基互补配对原则,合成2—RNA。
【小问3详解】
核孔是RNA、蛋白质等生物大分子进出细胞核的通道;翻译是以mRNA为模板,以氨基酸为原料,tRNA作为搬运工,在核糖体上合成蛋白质的过程;在真核细胞的细胞核中,转录的产物(RNA)通过核孔进入到细胞质中,与核糖体结合在一起指导蛋白质的合成。
33. 如图是某家庭红绿色盲遗传图解。图中除深颜色代表的人为红绿色盲患者外,其他人的色觉都正常(控制该病的基因用B、b表示),请据图回答下列问题:
(1)红绿色盲的遗传方式是___。
(2)图中Ⅲ-3的基因型是___,其致病基因直接来自___,Ⅲ-2的可能基因型是___。
(3)Ⅲ-1和Ⅲ-2再生一个孩子,患病概率为___。
【答案】(1)伴X染色体隐性遗传病
(2)①. XbY ②. Ⅱ-2 ③. XBXB、XBXb
(3)1/8
【分析】红绿色盲是伴X染色体隐性遗传病,女性的基因型可能是XBXB(女性正常)、XBXb(女性携带者)、XbXb(女性色盲),男性的基因型是XBY(男性正常)、XbY(男性色盲)。该遗传病表现的特征为隔代交叉遗传,女患父子患,群体中男性患者多于女性。
【小问1详解】
分析题图,正常的Ⅱ-1和Ⅱ-2婚配,其儿子Ⅲ-3患病,由“无中生有,有为隐”判定该病属于隐性病,由该病属于隔代遗传,符合伴X隐性遗传病特点,且伴X染色体上的隐性遗传病的实例有红绿色盲、血友病等,故红绿色盲的遗传方式是伴X染色体隐性遗传病。
【小问2详解】
伴X染色体隐性遗传病的男性基因型为XBY(男性正常)、XbY(男性色盲);根据题干信息和题图可知,Ⅲ-3的基因型是XbY,其基因Y来自父亲,Xb来自母亲,故其致病基因直接来自其母亲Ⅱ-2,题图其母亲色觉正常,故其母亲的基因型为XBXb,其父亲色觉正常基因型为XBY,则女儿Ⅲ-2的基因型为1/2XBXB或1/2XBXb。
【小问3详解】
由题图可知Ⅲ-1的基因型是XBY,由小问2分析可知Ⅲ-2的基因型为1/2XBXB或1/2XBXb,Ⅲ-1和Ⅲ-2再生一个孩子,Ⅲ-1产生1/2Y的配子,Ⅲ-2产生1/4Xb的配子,患病概率=1/2×1/4=1/8。
34. 下列为某二倍体生物细胞分裂图像,请据图回答:
(1)A细胞表示________分裂,图中染色体数与DNA分子数之比为________。
(2)B细胞中含有________对同源染色体;如果甲代表Y染色体,该细胞分裂后产生的子细胞名称是__________,该生物正常体细胞中含有的染色体数是________个。
【答案】(1)①. 有丝 ②. 1:2
(2)①. 0 ②. 精细胞 ③. 8
【分析】根据题意和图示分析可知:A细胞含有同源染色体,处于有丝分裂中期;B细胞不含同源染色体,且着丝点都排列在赤道板上,处于减数第二次分裂中期。
【小问1详解】
A细胞含有同源染色体,且着丝点都排列在赤道板上,处于有丝分裂中期,即细胞表示有丝分裂;该细胞中染色体数目为4条,核DNA为8条,因此染色体数与DNA分子数之比为1∶2。
【小问2详解】
B细胞处于减数第二次分裂中期,此时细胞中不含同源染色体;如果甲代表Y染色体,则B细胞的名称为次级精母细胞,其分裂形成的子细胞为精细胞;B细胞处于减数第二次分裂中期,此时细胞中所含染色体数目是体细胞的一半,因此该生物正常体细胞中含有的染色体数是8个。
相关试卷
这是一份新疆喀什市2022-2023学年高一下学期期末质量监测生物试卷(解析版),共19页。试卷主要包含了选择题,非选择题等内容,欢迎下载使用。
这是一份新疆克州2023-2024学年高二下学期期中质量监测生物试卷(解析版),共21页。试卷主要包含了选择题,非选择题等内容,欢迎下载使用。
这是一份广东省珠海市2022-2023学年高二下学期期末质量监测生物试卷(解析版),共29页。试卷主要包含了考生必须保持答题卡的整洁, 我国三北地区等内容,欢迎下载使用。

