所属成套资源:人教版高中物理必修一 同步精讲精练 (2份,原卷版+教师版)
物理必修 第一册1 牛顿第一定律当堂达标检测题
展开
这是一份物理必修 第一册1 牛顿第一定律当堂达标检测题,文件包含人教版高中物理必修一同步精讲精练41牛顿第一定律教师版docx、人教版高中物理必修一同步精讲精练41牛顿第一定律学生版docx等2份试卷配套教学资源,其中试卷共13页, 欢迎下载使用。
\l "_Tc28137" 二、 【牛顿第一定律概念梳理】 PAGEREF _Tc28137 \h 2
【伽利略的理想实验概念梳理】
力与运动关系的不同认识
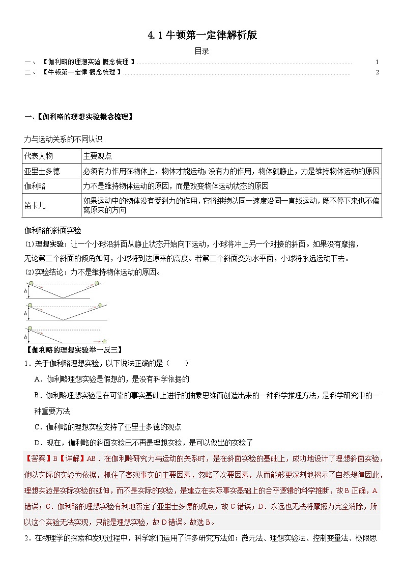
伽利略的斜面实验
(1)理想实验:让一个小球沿斜面从静止状态开始向下运动,小球将冲上另一个对接的斜面。如果没有摩擦,
无论第二个斜面的倾角如何,小球将到达原来的高度。若第二个斜面变为水平面,小球将永远运动下去。
(2)实验结论:力不是维持物体运动的原因。
【伽利略的理想实验举一反三】
1.关于伽利略理想实验,以下说法正确的是( )
A.伽利略理想实验是假想的,是没有科学依据的
B.伽利略理想实验是在可靠的事实基础上进行的抽象思维而创造出来的一种科学推理方法,是科学研究中的一种重要方法
C.伽利略的理想实验支持了亚里士多德的观点
D.现在,伽利略的斜面实验已不再是理想实验,是可以做出的实验了
2.在物理学的探索和发现过程中,科学家们运用了许多研究方法如:微元法、理想实验法、控制变量法、极限思想法、类比法、科学假说法和建立物理模型法等。以下关于物理学研究方法的叙述中正确的是( )
A.在不需要考虑物体本身的大小和形状时,用质点来代替物体的方法是微元法
B.,当时就可以表示物体在t时刻的瞬时速度,该定义运用了极限思维法
C.在探究加速度、力和质量三者之间的关系时,运用等效替代法找到三者的定量关系
D.卡文迪许利用理想实验法说明力是改变运动的原因,从而推翻亚里斯多德观点
3.伽利略对运动的研究,不仅确立了许多用于描述运动的基本概念而且创立了一套对近代科学的发展极为有益的科学方法,这套科学方法包含以下几个环节,其中排序最合理的是( )
①运用数学推理 ②合理外推 ③对现象的一般观察
④提出猜想 ⑤通过实验对推理进行验证 ⑥推广应用
A.④②③①⑤⑥B.③④①⑤②⑥C.③④②①⑤⑥D.④③①②⑤⑥
4.伽利略在研究自由落体运动时,做了如下的实验:他让一个铜球从阻力很小(可忽略不计)的斜面上由静止开始滚下,并且做了上百次。假设某次实验在固定斜面上任取三个位置A、B、C,让小球分别由A、B、C滚下,使A、B、C与斜面底端的距离分别为s1、s2、s3,小球由A、B、C运动到斜面底端的时间分别为t1、t2、t3,小球由A、B、C运动到斜面底端时的速度分别为v1、v2、v3,则下列关系式中正确并且是伽利略用来证明小球沿光滑斜面向下运动是匀变速直线运动的是( )
A.B.
C.D.
【牛顿第一定律概念梳理】
1. 牛顿第一定律:一切物体总保持匀速直线运动状态或静止状态,除非作用在它上面的力迫使它改变这种状态。
2. 运动状态的改变:物体由静止变为运动或由运动变为静止;物体的速度大小或方向改变了,它的运动状态就发生了改变。
惯性与质量
1. 惯性:物体保持原来匀速直线运动状态或静止状态的性质叫作惯性。
2. 惯性的量度:质量是物体惯性大小的唯一量度,质量越大,物体的惯性越大。
对惯性的理解和应用
1. 对惯性的理解
(1)惯性的表现形式
①当物体不受外力(或所受合外力为零)时,惯性表现为保持原来的运动状态不变,即原来运动的物体保持原来的速度继续运动,原来静止的物体保持静止。
②当物体受外力作用时,惯性表现为改变运动状态的难易程度,即物体的惯性越大运动状态越难改变,物体的惯性越小运动状态越容易改变。
(2)惯性与力的关系
①惯性不是力,而是物体本身固有的一种性质,始终具有且与外界条件无关;力只有在物体间相互作用时才有,离开了物体就无所谓力。因此说“物体受到了惯性作用”“产生了惯性”“受到惯性力”都是错误的。
②力是改变物体运动状态的原因,惯性是维持物体运动状态的原因。对同一物体,所受外力越大,运动状态改变越快,但其惯性不变。
2. 利用惯性解释现象
根据物体的运动状态和惯性知识判断出现的现象,方法步骤如下:
(1)明确研究的物体原来处于怎样的运动状态。
(2)当外力作用在该物体的某一部分或与该物体有关联的其他物体上时,明确这一部分或其他物体的运动状态的变化情况。
(3)明确该物体由于惯性保持怎样的运动状态,判断最后会出现什么现象。
【牛顿第一定律举一反三】
5.(多选)关于牛顿第一定律的下列说法中正确的是( )
A.牛顿第一定律可用实验来验证
B.不受外力作用时,物体运动体运动状态保持不变是由于惯性
C.物体受外力作用运动状态发生变化时没有惯性
D.由牛顿第一定律可知,力是改变物体运动状态的原因
6.关于牛顿第一定律,下列说法正确的是( )
A.力是维持物体运动的原因,没有力的作用物体将保持静止
B.物体的速度不断变化,表示物体必受合外力的作用
C.物体如果向正北方向运动,其受外力方向必须指向正北
D.伽利略支持力是维持物体运动的原因的观点
7.下列说法正确的是( )
A.牛顿第一定律又称惯性定律,所以惯性定律与惯性的实质相同
B.伽利略通过理想斜面实验,说明物体的运动不需要力来维持
C.牛顿第一定律是从实验中直接得出的结论
D.牛顿第一定律表明,物体只有在静止或匀速直线运动时才具有惯性
8.关于运动和力的关系,以下说法正确的是( )
A.物体受到的合外力为0,物体的速度一定为0
B.速度越大的物体,运动的加速度一定越大
C.物体受到的合外力不为0,则该物体的速度一定变化
D.物体速度大小保持不变,则其加速度大小一定为零
9.“天宫课堂”第四课于2023年9月21日15时45分开课,神舟十六号航天员景海鹏,朱杨柱、桂海潮在中国空间站梦天实验舱面向全国青少年进行太空科普授课。在奇妙“乒乓球”实验中,航天员朱杨柱用水袋做了一颗水球,桂海潮用白毛巾包好的球拍击球,水球被弹开。对于该实验说法正确的是( )
A.击球过程中,水球所受弹力是由于水球发生形变产生的
B.击球过程中,水球对“球拍”的作用力与“球拍”对水球的作用力是一对平衡力
C.梦天实验舱内,水球体积越大其惯性越大
D.梦天实验舱内可进行牛顿第一定律的实验验证
10.关于牛顿第一定律和牛顿第三定律,下列说法正确的是( )
A.牛顿第一定律表明物体在真空中才具有惯性
B.牛顿第一定律说明必须有力作用在物体上,物体才能保持匀速直线运动
C.作用力和反作用力,可能作用在同一物体上
D.马拉车加速前进时,马拉车的力与车拉马的力大小相等
11.关于力的作用效果,下列叙述中正确的是( )
A.力是使物体运动的原因B.力是改变物体运动状态的原因
C.力是维持物体运动的原因D.力只改变物体运动状态
12.以下说法中正确的是( )
A.掷出的铅球速度不大,所以其惯性小,可以用手去接
B.用力打出的乒乓球速度很大,因此其惯性很大,不能用手去接
C.相同的两辆车,速度大的比速度小的难以停下,是因为速度大的惯性大
D.相同的两辆车,速度大的比速度小的难以停下,是因为速度大的运动状态变化大
13.一汽车在路面相同的公路上直线行驶,对车速、惯性和滑行路程讨论正确的是( )
A.速度越大,它的惯性越大B.车速越大,它的运动状态越难以改变
C.车速越大,关闭油门后,车滑行的路程越长D.车速越大,关闭油门后,车滑行的路程越长, 所以惯性越大
14.(多选)下列说法正确的是
A.物体的速度为零时,其加速度不一定为零
B.伽利略定义了“惯性”和“力”的概念
C.在空中匀速降落的空降兵受到的合力为零
D.物体没有受到力的作用,其速度的大小一定不变,但速度的方向可能改变
15.洒水车以恒定的速率沿水平路面洒水,此过程洒水车的( )
A.惯性减小B.惯性不变
C.牵引力减小D.牵引力不变
代表人物
主要观点
亚里士多德
必须有力作用在物体上,物体才能运动;没有力的作用,物体就静止,力是维持物体运动的原因
伽利略
力不是维持物体运动的原因,而是改变物体运动状态的原因
笛卡儿
如果运动中的物体没有受到力的作用,它将继续以同一速度沿同一直线运动,既不停下来也不偏离原来的方向
相关试卷
这是一份高中物理人教版 (2019)必修 第一册第四章 运动和力的关系5 牛顿运动定律的应用巩固练习,文件包含人教版高中物理必修一同步精讲精练453专题板块模型教师版docx、人教版高中物理必修一同步精讲精练453专题板块模型学生版docx等2份试卷配套教学资源,其中试卷共25页, 欢迎下载使用。
这是一份必修 第一册5 牛顿运动定律的应用课堂检测,文件包含人教版高中物理必修一同步精讲精练452专题传送带模型教师版docx、人教版高中物理必修一同步精讲精练452专题传送带模型学生版docx等2份试卷配套教学资源,其中试卷共20页, 欢迎下载使用。
这是一份高中物理人教版 (2019)必修 第一册第三章 相互作用——力5 共点力的平衡同步练习题,文件包含人教版高中物理必修一同步精讲精练351共点力平衡计算教师版docx、人教版高中物理必修一同步精讲精练351共点力平衡计算学生版docx等2份试卷配套教学资源,其中试卷共29页, 欢迎下载使用。

