所属成套资源:2025武汉外国语学校高三上学期10月月考及答案(九科)
2025武汉外国语学校高三上学期10月月考生物试题含解析
展开
这是一份2025武汉外国语学校高三上学期10月月考生物试题含解析,文件包含湖北省武汉外国语学校2025届高三上学期10月考试生物试题含解析docx、湖北省武汉外国语学校2025届高三上学期10月考试生物试题无答案docx等2份试卷配套教学资源,其中试卷共29页, 欢迎下载使用。
本试卷共8页,22题。满分100分。考试用时75分钟。
一、选择题:本题共18小题,每小题2分,共36分。在每小题给出的四个选项中,只有一项是符合题目要求的。
1. 真核细胞具有丰富的内膜系统,为细胞完成精细、复杂的生命活动提供条件。下列关于生物膜的叙述,正确的是( )
A. 内质网膜和核糖体膜可为多种酶提供附着位点
B. 高尔基体膜可通过囊泡的生成和融合转化成细胞膜
C 线粒体内膜与类囊体薄膜上都含有酶和光合色素
D. 不同生物膜的相互识别主要与磷脂双分子层有关
2. 色氨酸是人体中重要的神经递质——5﹣羟色胺的前体,也是人体的必需氨基酸之一。它的作用有很多,如:可作为安神药,改善睡眠;有助于烟酸及血红素(血红蛋白中的非蛋白质成分);显著增加怀孕时胎儿体内抗体的数量;促进哺乳期产妇分泌乳汁。下列叙述正确的是( )
A. 色氨酸可作为血红素、某些酶等生物大分子的单体之一
B. 饮食中长期缺乏色氨酸不影响人体正常生命活动的进行
C. 产妇在哺乳期补充适量色氨酸有利于改善睡眠和泌乳情况
D. 人体内的色氨酸、谷氨酸等氨基酸进出细胞均需要转运蛋白参与
3. 科学研究发现,小球藻可以在空间站的密闭环境中生存,含有丰富的蛋白质和维生素,繁殖能力强,可为航天员持续提供食物和氧气。下列叙述正确的是( )
A. 小球藻释放氧气、净化空气,体现了生物对环境的适应
B. 小球藻能繁殖后代,说明具有遗传和变异的生命现象
C. 小球藻能吸收二氧化碳合成有机物,属于新陈代谢现象
D. 小球藻属于植物,其结构层次为细胞→组织→器官→植物体
4. 某同学欲制作DNA双螺旋结构模型,已准备了足够的相关材料。下列操作或分析正确的是( )
A. DNA分子中每个脱氧核糖上均连接着一个磷酸和一个碱基
B. 观察所构建模型中只连接一个五碳糖的磷酸基团位置,无法看出DNA两条链方向相反
C. 在构建的不同长度DNA分子中,碱基G和C的数量越多化学结构越稳定
D. 制成的模型上下粗细相同,是因为A-T碱基对与G-C碱基对的形状和直径相同
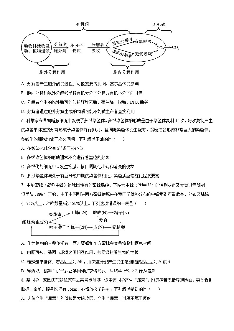
5. 分解者的分解作用包括胞外分解和胞内分解,其过程如图所示。下列说法错误的是( )
A. 分解者产生胞外酶的过程,可能需要内质网、高尔基体的参与
B. 胞内分解和胞外分解都是将有机大分子分解成有机小分子的过程
C. 分解者产生的胞外酶可能包括纤维素酶、蛋白酶、脂酶、DNA酶等
D. 分解者通过胞外分解生成的物质可能不能被生产者直接利用
6. 科学家在果蝇唾腺细胞中发现了多线染色体。多线染色体的形成是由于染色体复制10次,每次复制产生的染色单体直接分离形成子染色体并行排列,且同源染色体发生配对,紧密结合形成非常巨大的染色体,多线化的细胞均处于永久间期。下列叙述正确的是( )
A. 多线染色体含有210条子染色体
B. 多线染色体的形成通常不会进行着丝粒的分裂
C. 多线化的细胞中会发生核膜、核仁周期性出现和消失的现象
D. 多线染色体与处于有丝分裂中期的染色体相比,染色质丝螺旋化程度要高
7. 中华蜜蜂(简称中蜂)是我国特有的蜜蜂品种,下图为中蜂(2N=32)的性别决定及发育过程简图。但是从1896年开始,由于中国引进西方蜜蜂使原来在我国呈优势分布的中蜂受到严重危害,分布区域缩小75%以上,种群数量减少80%以上。下列选项错误的一项是( )
A. 作为植物的主要传粉者,西方蜜蜂和东方蜜蜂会竞争食物和栖息空间
B. 由图可知,基因与环境之间相互作用,共同调控着生物的性状
C. 雄蜂是单倍体,若基因型为AB,则减数分裂产生的生殖细胞的基因型为A或B
D. 蜜蜂以“跳舞”的形式召唤同伴的交流形式,生物学上称之为行为信息
8. 某同学一家国庆节驾私家车去某景点旅游,途中该同学产生“尿意”,憋尿痛苦表情浮现脸面,突然看到路标,离前方服务区还有15km,心情放松了许多。下列叙述错误的是( )
A. 人体产生“尿意”的部位是大脑皮层,产生“尿意”过程不属于反射
B. 膀胱中尿液不属于内环境成分,尿液的渗透压比血浆的渗透压小
C. 该同学有意识地憋尿是因为大脑皮层能对脊髓的排尿中枢进行调控
D. 该同学看到路标后的情绪变化是大脑高级功能的体现
9. 在人体内存在多种信息分子,由轴突释放到突触间隙中的信息分子叫神经递质;由内分泌腺分泌到血液中的信息分子叫激素;由细胞分泌作用于相邻细胞的信息分子叫旁分泌调节物,如胃黏膜细胞分泌的组织胺可通过扩散的方式调节胃壁细胞分泌胃酸。下列叙述错误的是( )
A. 饥饿时,肾上腺通过分泌肾上腺素和糖皮质激素来提高血糖浓度
B. 紧张时,交感神经释放去甲肾上腺素通过组织液运输使胃肠蠕动减弱
C. 神经细胞分泌的生长因子能影响神经发生,生长因子属于旁分泌调节物
D. 旁分泌调节物作为信使传递信息,直接参与细胞的代谢活动
10. CRISPR/Cas9是一种高效的基因编辑技术,Cas9基因表达的Cas9蛋白像一把“分子剪刀”,在单链向导RNA(SgRNA)引导下,切割DNA双链以敲除目标基因或插入新的基因。CRISPR/Cas9基因编辑技术的工作原理如图所示,下列叙述错误的是( )
A. 过程①中,插入特定SgRNA编码序列的DNA时需要用到DNA连接酶
B. 过程②中,将重组质粒导入大肠杆菌细胞的方法是农杆菌转化法
C. 过程④中,SgRNA可识别并与目标DNA序列特异性结合,遵循了碱基互补配对的原则
D. 过程⑤中,Cas9蛋白可切割目标DNA特定核苷酸序列
11. 黄瓜为雌雄同株异花植物,开雌花还是雄花受基因表达、环境和激素等多种因素的调控。乙烯可促进黄瓜雌花的形成,赤霉素可促进雄花的形成;长日照、高温条件能促进黄瓜雄花形成,而短日照、低温条件能促进雌花形成。下列叙述错误的是( )
A. 黄瓜植株上花的性别与性染色体有关,雌花和雄花中mRNA存在差异
B. 夏秋季节可通过喷施乙烯利提高黄瓜产量
C. 长日照和短日照影响花的性别与黄瓜中的色素有关
D. 植物激素一般由植物细胞产生,人工合成的属于植物生长调节剂
12. 断层线假说认为在物种分布范围的边缘地带,物种的分布往往会受到限制,形成所谓的“断层线”。下列叙述用断层线假说无法解释的是( )
A. 温度可能会超出物种能够适应的范围
B. 捕食者的存在可能限制物种的分布范围
C. 生物入侵物种往往能够迅速扩散到新的地区
D. 食物、水源等资源的稀缺性会影响物种的分布
13. 科学家通过研究芦苇种群根茎长度和生物量来研究扎龙湿地自然恢复过程中的植物群落演替,在理论上设定扎龙湿地植物群落的演替顺序为:[早期]羊草(第一优势种)+芦苇群落→[中期]芦苇(第一优势种)+羊草群落→[晚期]芦苇群落。已知羊草为旱生植物,芦苇为湿生植物。下列叙述错误的是( )
A. 挖取多份规格为am×am的表层土壤样品,可调查芦苇种群平均生根深度
B. 芦苇可能通过改变土壤的含水量来抑制羊草的生长,从而抢夺生态位
C. 通过分析不同群落中芦苇的根茎长度、生物量可预测群落演替的方向
D. 扎龙湿地利用芦苇建立长效的补水机制有利于耕地向湿地的自然恢复
14. 生活在山涧瀑布下的凹耳蛙由于其一生绝大部分的时间无法离开水源,且需要通过声信号进行求偶繁殖和保证种族安全。为了防止噪音的影响,凹耳蛙进化出了高度复杂的超声通讯行为。研究发现雌雄个体在对高频声的响应上存在显著差异。下列叙述错误的是( )
A. 凹耳蛙之间通过鸣声形成信息流,凹耳蛙既是信息源又是信息受体
B. 凹耳蛙成为重要科研模式动物,这体现出了其直接价值
C. 凹耳蛙的超声通讯方式是在长期进化过程中对强环境噪声适应的结果
D. 凹耳蛙雌雄个体在对高频声的响应上存在显著差异,体现了物种多样性
15. 采用巴氏消毒法进行杀菌处理的牛奶通常被称为“巴氏杀菌乳”,某款牛奶的产品介绍如图所示。根据图上信息,下列叙述正确的是( )
产品类别:巴氏杀菌乳
配料:生牛乳
生产日期:见盒顶封口处
保质期:7天
贮存条件:2℃~6℃冷藏
温馨提示:开启后请及时饮用,产品出现破损、鼓包、风味异常时,请勿饮用!
营养成分表
A. 如果盒装牛奶出现鼓包,很可能是乳酸菌污染导致
B. 巴氏消毒可以破坏微生物的蛋白质结构,使其失去活性
C. 巴氏消毒的优点是既能杀死所有微生物,又不破坏牛奶的成分
D. 鲜牛奶应保存在2~6℃条件下,因为在这个区间的温度能够杀死微生物
16. 广东盛产的粉葛是国家农业部和卫健委共同认定的药食两用植物,素有“北参南葛”“亚洲人参”之美誉。实验小组欲利用植物组织培养技术大量培养粉葛,下列操作不恰当的是( )
A. AB. BC. CD. D
17. 2024年1月24日国际“生物解救”项目研究人员在德国柏林宣布,他们成功地将实验室培育的南方白犀牛胚胎移植到代孕母亲的体内,获得了世界上首例体外受精犀牛生物。该实验的成功让人们相信世界上仅剩两头的北方白犀牛也一样能够通过体外受精诞生新的生命。南方白犀牛的体外受精实验过程不涉及的操作是( )
A. 细胞核移植B. 超数排卵
C. 精子获能处理D. 胚胎培养
18. 水淹时,玉米根细胞由于较长时间进行无氧呼吸导致能量供应不足,使液泡膜上的H+转运减缓,引起细胞质基质内H+积累,无氧呼吸产生的乳酸也使细胞质基质pH降低。pH降低至一定程度会引起细胞酸中毒。细胞可通过将无氧呼吸过程中的丙酮酸产乳酸途径转换为丙酮酸产酒精途径,延缓细胞酸中毒。下列说法正确的是( )
A. 正常玉米根细胞液泡内pH高于细胞质基质
B. 检测到水淹的玉米根有CO2的产生不能判断是否有酒精生成
C. 转换为丙酮酸产酒精途径时释放的ATP增多以缓解能量供应不足
D. 转换为丙酮酸产酒精途径时消耗的[H]增多以缓解酸中毒
二、非选择题:本题共4小题,共64分。
19. 如图是光合作用过程示意图(字母代表物质),PSBS是一种类囊体膜蛋白,能感应类囊体腔内H+的浓度而被激活,激活的PSBS抑制电子在类囊体膜上的传递,最终将过量的光能转换成热能释放,防止强光对植物细胞造成损伤。回答下列问题:
(1)图中物质A、E分别是__________、__________。
(2)若物质F浓度降低至原浓度一半,则短时间内C5化合物的含量将__________(填“升高”或“降低”)。
(3)由图可知,以下哪些措施有利于PSBS发挥功能,从而防止强光对植物细胞造成损伤。__________(填序号)
①降低ATP合酶的活性 ②抑制C的合成 ③阻断卡尔文循环中F的供应
(4)在自然条件下,某种植物在幼苗时期全部为条形叶,随着树龄增长会逐渐出现条形叶、卵形叶和锯齿叶。在大气CO2浓度及最适温度下测得数据如下表所示(单位:μml·m-2·s-1):
注:叶绿素b对荫蔽条件下占优势的漫射光的吸收能力大于叶绿素a。
当光照为1881μml·m-2·s-1时,锯齿叶的光合作用主要受外界__________因素(答出2点)的限制。据表中数据可以推测,条形叶分布在植株的下部,依据为__________(答出2点)。
20. 鹦鹉(ZW型性别决定)的毛色有白色、蓝色、黄色和绿色,由A/a和B/b两对等位基因共同决定,其中只有一对等位基因位于Z染色体上,相关作用机理如下图所示。研究人员用纯合蓝色鹦鹉和纯合黄色鹦鹉进行了如下两个杂交实验。
杂交实验一:P:蓝色鹦鹉(♀)×黄色鹦鹉(♂)→F1:黄色鹦鹉(♀)∶绿色鹦鹉(♂)=1∶1;
杂交实验二:P:黄色鹦鹉(♀)×蓝色鹦鹉(♂)→F1:绿色鹦鹉(♀)∶绿色鹦鹉(♂)=1∶1。
回答下列问题:
(1)杂交实验一中,F1雌性鹦鹉的基因型是__________,F1雌雄鹦鹉随机交配,F2的表型及比例为__________(不考虑性别)。
(2)杂交实验二中,F1雌雄鹦鹉随机交配,F2中绿色雄性鹦鹉的基因型共有__________种。欲判断F2中某只绿色雄性鹦鹉的基因型,可让其与多只__________(填毛色表型)雌性鹦鹉杂交,若后代只出现绿色和黄色鹦鹉,则可判断其基因型为__________。
(3)控制鹦鹉羽毛有条纹(D)和无条纹(d)的基因位于另一对常染色体上。两只纯合鹦鹉杂交,F1全部表现为黄色条纹,F₁雌雄鹦鹉随机交配,F2的表型及比例为黄色条纹∶黄色无纹∶白色条纹∶白色无纹=7∶1∶3∶1。推测F2出现该表型比可能是由于基因型为__________的雄配子不育导致的。若要验证上述推测,可进行的杂交实验是__________,预测该杂交实验的结果为__________。
21. 蝗虫食性广,取食量大,对植物破坏性极大。植物不仅是蝗虫食物的直接来源,还为其提供栖息场所,对蝗虫个体行为和种群动态均有重要影响,植物的覆盖度(指植被在地面的垂直投影面积占统计区总面积的百分比)对蝗虫聚集和迁移的影响如图所示。回答下列问题:
(1)分析上图可知,植物覆盖度______(填“高”或“低”)时会抑制蝗灾的发生,原因是__________________。
(2)椋鸟是一种适合长距离迁移的鸟类,某研究小组调查了椋鸟入住前后,不同阶段鸟巢周围防控点蝗虫的种群密度,结果如表所示。
①常采用样方法调查跳蝻的密度,为保证调查的可靠性和准确性,选取样方时应该注意的事项有________________________(答出2点)。
②根据表中的数据可以得出的结论是____________(答出2点)。
③群居型的蝗虫能释放对鸟类有刺激性的苯乙腈,该物质能吸引蝗虫聚集,散居型蝗虫不能释放苯乙腈。椋鸟对散居型蝗虫的捕食量显著高于群居型蝗虫的,原因可能是______________。
22. 癌症的免疫疗法是指重新激活抗肿瘤的免疫细胞,进而克服肿瘤的免疫逃逸。某些种类癌细胞表面有高表达的银蛋白PSMA,CD28是T细胞表面受体,T细胞的有效激活依赖于CD28在癌细胞与T细胞结合部位的聚集。图甲为科研人员尝试构建的双特异性抗体PSMA×CD28生产流程图;图乙为双特异性抗体PSMA×CD28的结构及作用机理图,请据图分析:
(1)图甲分析可知,制备双特异性抗体PSMA×CD28的过程中,用到的动物细胞工程技术主要有__________(答出2点)。
(2)双特异性抗体PSMA×CD28制备时,应先将__________(物质X)分别注射到小鼠体内再分离出B淋巴细胞。与诱导植物原生质体融合不同的是可用__________的诱导方法。将第一次筛选获得的细胞进行多倍稀释,借助多孔细胞培养板,利用__________原理进行第二次筛选,选出能分泌所需抗体的杂交瘤细胞。
(3)抗体都是由两条H链和两条L链组成4条肽链对称结构。由于融合细胞会表达出两种L链和两种H链且L链和H链又能随机组合,因此杂交瘤细胞A×B会产生__________(填“一种”或“多种”)抗体。双特异性抗体PSMA×CD28协助杀伤癌细胞的机理是__________。项目
每100毫升
营养素参考值
能量
288千焦
3%
蛋白质
3.1克
5%
脂肪
3.6克
6%
碳水化合物
6.0克
2%
钠
56毫克
3%
钙
100毫克
12%
选项
步骤
具体操作
A
材料选择
选择粉葛幼嫩的芽叶作为外植体
B
外植体消毒
酒精消毒冲洗后,用次氯酸钠再次消毒
C
获得愈伤组织
遮光处理并提供适宜的营养物质
D
诱导生根
降低培养基中生长素/细胞分裂素的比值
叶型
净光合速率
光补偿点
光饱和点
呼吸作用
叶绿素 a/b
卵形叶
17.47
1881
2891
2.31
4.337
锯齿叶
16.54
2066
4260
3.08
4.397
条形叶
12.56
1428
2542
1.38
3.996
调查时间
人工置巢区蝗虫密度/(头·m-2)
对照区蝗虫密度/(头·m-2)
无椋鸟阶段
51.00
38.00
椋鸟入住产卵阶段
27.00
36.00
椋鸟孵化阶段
6.00
21.87
椋鸟育雏阶段
2.00
15.53
幼鸟成长阶段
0.73
16.04
相关试卷
这是一份湖北省武汉外国语学校2025届高三上学期10月月考生物试题 Word版含解析,文件包含湖北省武汉外国语学校2025届高三上学期10月考试生物试题Word版含解析docx、湖北省武汉外国语学校2025届高三上学期10月考试生物试题Word版无答案docx等2份试卷配套教学资源,其中试卷共29页, 欢迎下载使用。
这是一份湖北省武汉外国语学校2025届高三上学期10月月考生物试题(Word版附解析),文件包含湖北省武汉外国语学校2025届高三上学期10月考试生物试题Word版含解析docx、湖北省武汉外国语学校2025届高三上学期10月考试生物试题Word版无答案docx等2份试卷配套教学资源,其中试卷共29页, 欢迎下载使用。
这是一份湖北省武汉外国语学校2024-2025学年高三上学期10月考试生物试题(Word版附答案),共5页。试卷主要包含了10月考试等内容,欢迎下载使用。

