所属成套资源:(人教版2024)初中化学九年级上册 知识点梳理+专项训练
初中化学人教版(2024)九年级上册(2024)课题2 原子结构复习练习题
展开
这是一份初中化学人教版(2024)九年级上册(2024)课题2 原子结构复习练习题,文件包含32原子结构专项训练含答案解析docx、32原子结构专项训练docx、32原子的结构知识点梳理含答案解析docx、32原子的结构知识点梳理docx等4份试卷配套教学资源,其中试卷共75页, 欢迎下载使用。
二.原子中各类微粒的数值关系(共4小题)
三.原子结构示意图含义及应用(共5小题)
四.核外电子排布规律的理解及应用(共3小题)
五.最外层电子在化学变化中的作用(共4小题)
六.离子中各类微粒间数值关系(共4小题)
七.离子的概念及形成(共5小题)
八.物质化学性质的决定因素(共4小题)
九.离子符号的含义及书写(共5小题)
十.相对原子质量的概念及有关计算(共5小题)
TOC \ "1-3" \h \u
一.原子结构(共4小题)
1.元素观微粒观是化学的重要观念,下列有关元素和微粒的说法不正确的是
A.钠原子和钠离子的质量几乎相等B.同种原子可以构成不同种分子
C.相对原子质量越大的原子质量越大D.原子核都由质子和中子构成
【答案】D
【详解】A、原子得失电子形成离子,电子的质量非常小,可以忽略不计,所以钠原子和钠离子的质量几乎相等,A选项正确;
B、同种原子可以构成不同种分子,如O原子可以构成O2、O3这两种分子,B选项正确;
C、相对原子质量是原子的质量与C-12原子质量的1/12的比值,所以相对原子质量越大的原子质量越大,C选项正确;
D、原子核通常由质子和中子构成,但氢原子的原子核只由质子构成,D选项错误。
故选:D。
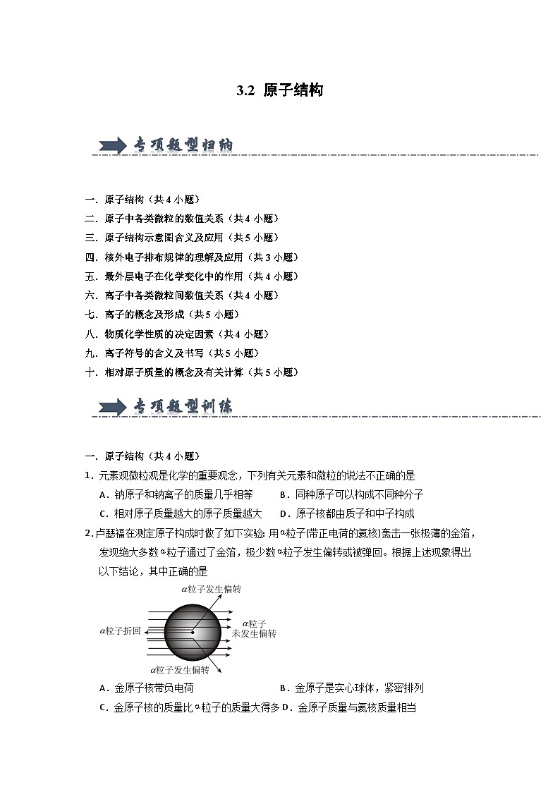
2.卢瑟福在测定原子构成时做了如下实验:用粒子(带正电荷的氦核)轰击一张极薄的金箔,发现绝大多数粒子通过了金箔,极少数粒子发生偏转或被弹回。根据上述现象得出以下结论,其中正确的是
A.金原子核带负电荷B.金原子是实心球体,紧密排列
C.金原子核的质量比粒子的质量大得多D.金原子质量与氦核质量相当
【答案】C
【详解】A、任何原子的原子核都是带正电的,结合题中信息有部分α粒子发生了偏转,也说明了金原子的原子核带的是正电,故A错误;
B、原子是由带正电的原子核和核外电子构成的,由绝大多数a粒子通过了金箔,故金原子不是实心球体,故B错误;
C、由题中极少数α粒子被弹回说明α粒子碰到了金的原子核,根据α粒子被弹回说明金原子核比α粒子质量大得多,故C正确;D、由题中极少数α粒子被弹回说明α粒子碰到了金的原子核,根据α粒子被弹回说明金原子核比α粒子质量大得多,金原子质量比氦核质量大很多,故D错误。
故选:C。
3.下列关于分子和原子的说法,错误的是
A.同种原子可以构成不同种分子
B.分子可再分,原子不能再分
C.原子的质量主要集中在原子核上
D.纯净物不一定由同种分子构成
【答案】B
【详解】A、同种原子可以构成不同的分子,比如氧气与臭氧都是由氧原子构成的,该选项说法正确;
B、在化学变化中,分子可再分,原子不能再分,不限制化学变化,原子可以再分为原子核和核外电子,该选项说法错误;
C、电子的质量远远小于质子和中子,故原子的质量主要集中在原子核上,该选项说法正确;
D、由原子构成的物质,纯净物不是由分子构成的,由分子构成的物质,纯净物由同种分子构成,该选项说法正确;
故选B。
4.在分子、原子、原子核、质子、中子、电子等粒子中,找出符合下列条件的粒子填在相应的横线上:
(1)原子质量主要集中在 。
(2)能保持物质化学性质的粒子是 。
(3)不带电的粒子是 。
(4)质量最小的粒子是 。
【答案】(1)原子核
(2)原子、分子
(3)分子、原子、中子
(4)电子
【详解】(1)原子由原子核和核外电子构成,由于电子的质量非常小,则原子的质量主要集中在原子核上;
(2)分子和原子都能保持物质化学性质,由原子直接构成的物质,原子保持物质化学性质;
(3)分子、原子、中子是不显电性的粒子;
(4)质量最小的粒子是电子。
二.原子中各类微粒的数值关系(共4小题)
5.2023年8月24日,不顾全世界人民的反对,日本将福岛核电站污水排入太平洋,污水中含有60多种放射性元素,其中包含碘-129,该原子中含有53个质子和76个中子,该原子中含有的电子数为
A.129B.53C.76D.23
【答案】B
【详解】原子的核外电子数等于质子数,根据题目信息,碘-129原子中含有53个质子,所以该原子中含有的电子数为53,故选:B。
6.医学中,¹⁴C主要用作“¹⁴C呼气试验”,可以用来检测是否有幽门螺旋杆菌的感染。¹⁴C表示含有6个质子和8个中子的碳原子,下列有关说法不正确的是
A.该碳原子的核外电子数是6B.该碳原子的相对原子质量是14
C.该碳原子的质量主要集中在原子核上D.该碳原子的核电荷数是8
【答案】D
【详解】A、在原子中,质子数=核外电子数,该碳原子含有6个质子,则该碳原子的核外电子数为6,故A说法正确;
B、一般来说,相对原子质量≈质子数+中子数=6+8=14,故B说法正确;
C、电子的质量微乎其微,碳原子的质量主要集中在原子核上,故C说法正确;
D、在原子中,质子数=核电荷数,该碳原子含有6个质子,则该碳原子的核电荷数是6,故D说法不正确;
故选:D。
7.科学家最近制造出第112号新元素(核电荷数为112),其原子的相对原子质量为277,这是迄今已知元素中最重的原子。关于该新元素的下列叙述正确的是
A.其原子核内中子数和质子数的差是112
B.其原子中所含粒子总数为277
C.其原子质量是碳12原子质量的277倍
D.其原子质量与碳12原子质量之比277:12
【答案】D
【详解】A、中子数=相对原子质量-质子数=277-112=165,中子数和质子数的差=165-112=53,错误;
B、相对原子质量=中子数+-质子数=277,原子中存在中子、质子和电子等,其原子中所含粒子总数大于277,错误;
C、相对原子质量是以一种碳原子质量 的为标准,其他原子的质量与它相比较所得到的比,其原子的相对原子质量为277,说明原子质量是碳12原子质量的277倍,错误;
D、相对原子质量之比=原子的质量数之比,其原子质量与原子质量之比为277:12,正确.。
故选D。
8.在①分子、②原子、③原子核、④质子、⑤中子、⑥电子六种粒子中,将符合下列条件的粒子序号填写在横线上(每题只有一个正确选项).
(1)能直接构成纯净物的是①和 ;
(2)能保持物质水的化学性质的是水 ;
(3)化学变化中的最小粒子是 ;
(4)带正电荷的是③和 ;
(5)带负电荷的是 ;
(6)不显电性的是①②和 ;
(7)质量最小的是 ;
(8)在同一原子中数目相等的是⑥和 。
【答案】(1)②
(2)①
(3)②
(4)④
(5)⑥
(6)⑤
(7)⑥
(8)④
【详解】(1)分子和原子可以直接构成物质,故选②;
(2)由分子构成的物质,分子是保持物质化学性质的最小粒子,水是由水分子构成的,所以能保持物质水的化学性质的是水分子,故选①;
(3)化学变化中分子可分,原子不可分,原子是化学变化中的最小粒子,故选②;
(4)质子带正电,中子不带电,原子核由质子和中子组成,所以原子核也带正电,故原子核和质子是带正电的微粒,故选④;
(5)电子带负电,故选⑥;
(6)分子和原子不显电性,中子也不显电性,故选⑤;
(7)电子是质量最小的微粒,故选⑥;
(8)在同一原子中,质子数=核外电子数,故选④。
三.原子结构示意图含义及应用(共5小题)
9.根据微观粒子结构示意图,判断化学性质相似的元素是
A.①⑤B.②③C.①②D.③④⑤
【答案】A
【详解】A、图①中只有一个电子层,该层上有2个电子,属于相对稳定结构,图⑤有三个电子层,最外层有8个电子,属于相对稳定结构,所以①⑤化学性质相似,故选项符合题意;
B、②③的最外层电子数不同,化学性质不相似,故选项不符合题意;
C、图①中只有一个电子层,该层上有2个电子,属于相对稳定结构,图②原子容易失去最外层2个电子,化学性质较活泼,所以①和②的化学性质不相似,故选项不符合题意;
D、③核内质子数大于核外电子数,属于阳离子,④核内质子数小于核外电子数,属于阴离子,⑤核内质子数与核外电子数相等,属于原子,③④⑤的化学性质不相似,故选项不符合题意;
故选:A。
10.图中所示的是三种微观粒子的结构示意图,下列说法正确的是
A.②是稳定结构,③不是B.③表示的微粒符号为Mg+
C.①在形成离子时,容易失去电子D.①可用来表示氧原子
【答案】D
【详解】A、最外层电子数是8为相对稳定结构,如图②③都属于稳定结构,选项错误;
B、③圆圈里是12 ,是12号元素镁元素,核外有10个电子,故该粒子是带2个单位正电荷的镁离子,表示为,选项错误;
C、①最外层电子数是6,大于4,在形成离子时,容易得到电子,选项错误;
D、①核内8个质子,核外8个电子,因此表示氧原子,选项正确;
故选:D。
11.如图是五种粒子的结构示意图,下列说法错误的是
A.表示原子的是①③④B.表示阴离子的是②⑤
C.具有相对稳定结构的是②③⑤D.④表示的粒子在化学反应中易失去电子
【答案】B
【分析】根据粒子结构示意图
①是17号元素,质子数是17,核外电子数是17,质子数=核外电子数,故①是氯原子;
②是12号元素,质子数是12,核外电子数是10,质子数>核外电子数,故②是镁离子;
③是18号元素,质子数是18,核外电子数是18,质子数=核外电子数,故③是氩原子;
④是11号元素,质子数是11,核外电子数是11,质子数=核外电子数,故④是钠原子;
⑤是17号元素,质子数是17,核外电子数是18,质子数核外电子数,属于阳离子;
原子中,质子数=核外电子数,则m=16-2-8=6。
(2)原子中,质子数=原子序数,13号元素为铝元素,且C粒子最外层电子数为3,在化学变化中易失去3个电子形成带3个单位正电荷的铝离子,则铝离子的符号为Al3+。
(3)最外层电子数是8(只有一个电子层时为2)的结构为稳定结构,故A、B、C、E中具有相对稳定结构的粒子是A和B。
七.离子的概念及形成(共5小题)
25.下列关于分子、原子、离子的认识不正确的是
A.在化学变化中,分子可以被创造也可以被消灭
B.原子得失电子变成离子后,质量几乎不变,化学性质差别很大
C.分子、原子和离子都是构成物质的粒子
D.同种分子排列方式不同则化学性质不同
【答案】D
【详解】A、化学变化的实质是分子破裂成原子,原子重新组合生成新的分子,在化学变化中,可以合成新的分子,分子也可以被完全反应,故A选项说法正确,不符合题意;
B、原子得失电子变成离子后,电子的质量很小,可以忽略不计,但他们的最外层电子数不同,则质量几乎不变,化学性质差别很大,故B选项说法正确,不符合题意;
C、分子、原子和离子都是构成物质的粒子,如水是由水分子构成的,铁是由铁原子构成的,氯化钠是由钠离子和氯离子构成的,故C选项说法正确,不符合题意;
D、由分子构成的物质,分子是保持物质化学性质的最小微粒,同种分子化学性质相同,故D选项说法不正确,符合题意。
故选D。
26.下列物质中含有氢分子的是
A.H2OB.H2O2C.H2D.H2CO3
【答案】C
【详解】A、水由水分子构成,不含氢分子,不符合题意;
B、过氧化氢由过氧化氢分子构成,不含氢分子,不符合题意;
C、氢气由氢分子构成,含氢分子,符合题意;
D、碳酸由碳酸分子构成,不含氢分子,不符合题意。
故选C。
27.下列关于分子和原子的说法,正确的是
A.构成物质的微粒有分子、原子和离子
B.分子是由原子构成的,因此分子一定比原子大
C.分子可以分裂成原子,而原子不能再分
D.热胀冷缩是因为构成物质微粒的大小随温度的改变而改变
【答案】A
【详解】A、构成物质的微粒有分子、原子和离子,该选项说法正确;
B、分子是由原子构成,则分子一定比构成其的原子大,但不一定比其它原子大,该选项说法不正确;
C、分子可分裂成原子,在化学变化中,原子不可再分,不限制化学变化,原子还能分为原子核和核外电子,该选项说法不正确;
D、热胀冷缩过程中,微粒大小不变,微粒间的间隔随温度改变而改变,该选项说法不正确。
故选A。
28.如图为四种粒子的结构示意图,请回答:
(1)表示阳离子是 。(填序号)
(2)写出④的化学符号: 。
【答案】(1)②
(2)C1-
【详解】(1)②质子数=11,核外电子数=2+8=10,质子数>核外电子数,表示阳离子;
(2)④质子数=17,核外电子数=2+8+8=18,质子数<核外电子数,表示带1个单位负电荷的氯离子,表示为Cl-。
29.如图是某粒子结构示意图,回答下列问题:
(1)当x=12 时,该粒子不显电性,则y=
(2)当x=17 时,该粒子带一个单位负电荷,则y=
(3)当y=1 时,该粒子易 电子,变成带 电荷的 (写化学符号)。
【答案】(1)2
(2)8
(3) 失去 一个单位
【详解】(1)当x=12 时,该粒子不显电性,说明表示的是原子结构示意图,在原子中电子数等于质子数,所以y=12-2-8=2。
(2)当x=17 时,该粒子带一个单位负电荷,说明得到一个电子,所以y=7+1=8。
(3)当y=1 时,最外层电子数小于4,容易失去最外层的一个电子,变成带一个单位正电荷的阳离子。当y=1 时,则x=11,属于钠元素,所以钠离子的符号为。
八.物质化学性质的决定因素(共4小题)
30.构成物质的微粒有分子、原子和离子,下列有关微粒的叙述中,正确的是
A.酒精溶液很稳定,是因为溶液中的分子静止不动
B.品红溶于水说明分子间有间隔
C.氯化钠是由氯化钠分子构成的
D.保持铁的性质的最小粒子是铁原子
【答案】B
【详解】A、分子始终在不断运动,故说法错误;
B、品红溶于水是品红分子运动到水分之间间隔中去了,有的水分子运动到品红分子之间间隔中去了,说明分子间有间隔,故说法正确;
C、氯化钠是由钠离子和氯离子构成的,故说法错误;
D、保持铁的化学性质的最小粒子是铁原子,故说法错误。
故选B。
31.在抢救危重肺炎患者时,常常需要用到下列药剂和物质,其中由离子构成的是
A.生理食盐水中的氯化钠(NaCl)
B.口罩上的铝制金属条(Al)
C.输入病人的氧气()
D.配制葡萄糖注射液的蒸馏水()
【答案】A
【详解】A、氯化钠是由钠离子和氯离子构成的,是由阴、阳离子构成的,故选项正确;
B、铝属于金属单质,是由铝原子直接构成的,故选项错误;
C、氧气是由氧分子构成的,故选项错误;
D、水是由水分子构成的,故选项错误。
故选A。
32.分类是学习化学常用的方法。根据物质的构成,将以下几种物质进行分类:
①氢气;②氯化钠;③二氧化碳;④氦气;⑤硫酸铜;⑥汞
(1)选出的一组物质为 (填序号)。
(2)该组物质归为一类的依据是 。
【答案】(1)①③/②⑤/④⑥
(2)构成物质的粒子为分子/构成物质的粒子为离子/构成物质的粒子为原子
【详解】(1)①氢气是由氢分子构成的;
②氯化钠是由钠离子和氯离子构成的;
③二氧化碳是由二氧化碳分子直接构成的;
④氦气是由氦原子直接构成的;
⑤硫酸铜是由铜离子和硫酸根离子构成的;
⑥汞是由汞原子直接构成的;
(2)构成物质的粒子为分子的有:①③;构成物质的粒子为原子的有:④⑥;构成物质的粒子为离子的有:②⑤。
33.如图所示,甲、乙分别是水蒸气液化、氢气在氧气中燃烧生成水的微观变化示意图。请回答问题。
(1)从微观角度解释图甲、图乙变化的本质区别是 。
(2)图乙反应前、后的物质均是由 (填“分子”或“原子”)构成的。
(3)有人说:“要计算每一勺水里分子的数量,就像用勺子计算大西洋的水一样。”这句话说明分子具有的特征是 。保持水的化学性质的最小微粒符号是 。
【答案】(1)分子种类是否改变
(2)分子
(3) 分子的质量和体积都很小 H2O
【详解】(1)由图可知,图甲中只是分子之间的间隔发生了改变,分子的种类不变,图乙中,有新物质生成,分子的种类发生了改变,故图甲、图乙变化的本质区别是:分子种类是否改变;
(2)图乙反应前物质是氢气和氧气,氢气由氢分子构成,氧气由氧分子构成,反应后物质是水,水由水分子构成,故均是由分子构成;
(3)有人说:“要计算每一勺水里分子的数量,就像用勺子计算大西洋的水一样。”这句话说明分子具有的特征是:分子的质量和体积都很小;
水由水分子构成,故保持水的化学性质的最小微粒是水分子,分子用化学式表示,故填:H2O。
九.离子符号的含义及书写(共5小题)
34.南京理工大学胡炳成团队用新方法制得了NaN3•3H2O。该化合物中含有等微粒,已知N为7号元素,则下列有关说法不正确的是
A.是一种单质
B.1个共含有35个质子
C.1个带一个单位的负电荷
D.1个共含有36个电子
【答案】A
【详解】A.N5-是一种带1个单位的负电荷的离子,不属于单质,故选项说法错误;
B.已知N为7号元素,即每个氮原子中含有7个质子,1个N5-中共含有7×5=35个质子,故选项说法正确;
C.根据离子符号可知1个N5- 带一个单位的负电荷,故选项说法正确;
D.已知N为7号元素,1个N5-中质子数比电子数少1,共含有35+1=36个电子,选项说法错误。
故选A。
35.下列为四种粒子的结构示意图,有关说法正确的是
A.①表示的是氧离子B.②表示的元素在化合物中通常显+2价
C.③表示的元素是非金属元素D.④的离子符号为Mg2-
【答案】B
【详解】A、微粒①的核电荷数8,核外电子数也是8,所以微粒①表示的是氧原子,故选项说法错误;
B、②中微粒的最外层电子数为2,小于4个易失去,所以其元素在化合物中常显+2价,故选项说法正确;
C、③表示的元素原子核电荷数为11,为钠元素,属于金属元素,故选项说法错误;
D、④中微粒的质子数均为12,其核外电子数为10,即为带两个正电荷的镁离子,所以其符号应为Mg2+,故选项说法错误;
故选:B。
36.按要求回答下列问题:
(1)写出下列符号的含义和画原子结构示意图。
①Mg2+: 。
②画出氧原子结构示意图: 。
(2)用化学符号回答下列问题:
①氯化钠的构成微粒是 和 。
②保持氮气化学性质的最小粒子是 。
【答案】(1) 1个镁离子
(2) Na+ Cl- N2
【详解】(1)①离子的表示方法,在表示该离子的元素符号右上角,标出该离子所带的正负电荷数,数字在前,正负符号在后,带1个电荷时,1要省略,若表示多个该离子,就在其离子符号前加上相应的数字。Mg2+表示一个镁离子;
②氧原子的核内有8个质子,核外有两个电子层,第一层上有2个电子,最外层上有6个电子,所以氧原子结构示意图为;
(2)①氯化钠是由钠离子(Na+)和氯离子(Cl-)构成的;
②氮气是由氮分子构成的,则保持氮气化学性质的最小粒子是氮分子,表示为N2。
37.“见著知微,见微知著”是化学思维方法。
(1)从宏观知微观(“见著知微”)。
①氯化钠是由 和 (填写微粒的符号,下同)构成,空气中含量最高的成分是 由构成的;
②50mL水与50mL乙醇混合后,溶液体积小于100mL,微观解释为: 。
(2)从微观知宏观(“见微知著”)
微粒A、B、C、D、E中,对应单质化学性质最稳定的是 (填编号,下同),属于同一种元素的是 ,属于非金属元素的是 ,属于阳离子的是 。
【答案】(1) Na+ Cl- N2 分子之间有间隔
(2) B CE/EC AB/BA C
【详解】(1)①氯化钠是由钠离子和氯离子构成的,微粒符号表示为Na+、Cl-;
空气中含量最高的成分是氮气(约占空气总体积的78%),氮气是由氮分子构成的,氮分子表示为N2;
②50mL水与50mL乙醇混合后,溶液体积小于100mL,微观解释为分子之间有间隔,50mL水与50mL乙醇混合时,一部分水分子和乙醇分子相互占据了间隔,所以溶液体积小于100mL;
(2)微粒A、B、C、D、E中,B质子数=核外电子数=10,表示氖原子,B的原子的最外层电子数是8,达到了稳定结构,对应单质化学性质最稳定,C最外层虽然为8,但图示为镁离子的结构示意图,镁原子的最外层电子数为2,对应的单质化学性质活泼;
元素是具有相同质子数(或核电荷数)的一类原子的总称,C、E的质子数相同,属于同一种元素;
在原子中,质子数=原子序数,A、B的质子数分别是9、10,属于氟元素、氖元素,都属于非金属元素,CE质子数都是12,表示镁元素,带有金字旁,属于金属元素,D质子数为11,表示钠元素,带有金字旁,属于金属元素;
在C中质子数=12,核外电子数=10,质子数>核外电子数,属于阳离子。
38.根据下列粒子结构示意图完成下列问题:
(1)上述粒子中属于阳离子的是 ,属于同种元素的粒子是 。(填字母)
(2)上述A、B、C、D、E粒子中原子有 。(填字母)
(3)写出E所表示的化学元素的符号 。
(4)若如图所示的原子中y=4,则x= 。
【答案】(1) C C和D
(2)A、B、D
(3)S2-
(4)14
【详解】(1)A、B、D的质子数=核外电子数,则为原子,C中质子数>核外电子数,属于阳离子,E的质子数
相关试卷
这是一份人教版(2024)九年级上册(2024)课题3 物质组成的表示精品课时训练,文件包含43物质组成的表示专项训练含答案解析docx、43物质组成的表示专项训练docx、431化学式与化合价知识点梳理含答案解析docx、432物质组成的定量认识知识点梳理含答案解析docx、432物质组成的定量认识知识点梳理docx、431化学式与化合价知识点梳理docx等6份试卷配套教学资源,其中试卷共101页, 欢迎下载使用。
这是一份初中化学人教版(2024)九年级上册(2024)课题2 水的组成精品复习练习题,文件包含42水的组成专项训练含答案解析docx、42水的组成专项训练docx、42水的组成知识点梳理含答案解析docx、42水的组成知识点梳理docx等4份试卷配套教学资源,其中试卷共83页, 欢迎下载使用。
这是一份初中化学人教版(2024)九年级上册(2024)课题1 水资源及其利用优秀巩固练习,文件包含41水资源及其利用专项训练含答案解析docx、41水资源及其利用专项训练docx、41水资源及其利用知识点梳理含答案解析docx、41水资源及其利用知识点梳理docx等4份试卷配套教学资源,其中试卷共81页, 欢迎下载使用。

