


吉林省白城市洮北区九校2024-2025学年高一上学期期中测试历史试卷(解析版)
展开
这是一份吉林省白城市洮北区九校2024-2025学年高一上学期期中测试历史试卷(解析版),共15页。试卷主要包含了本试卷主要考试内容等内容,欢迎下载使用。
本试卷满分100分,考试用时75分钟
注意事项:
1.答题前,考生务必将自己的姓名、考生号、考场号、座位号填写在答题卡上。
2.回答选择题时,选出每小题答案后,用铅笔把答题卡上对应题目的答案标号涂黑。如需改动,用橡皮擦干净后,再选涂其他答案标号。回答非选择题时,将答案写在答题卡上。写在本试卷上无效
3.考试结束后,将本试卷和答题卡一并交回。
4.本试卷主要考试内容:《中外历史纲要》(上)前四单元。
一、选择题:本大题共16小题,每小题3分,共48分。在每小题给出的四个选项中,只有一项符合题目要求。
1. 早在夏朝时期,商部族已形成以“天命玄鸟,降而生商”为核心的神话、图腾崇拜体系。商汤灭夏后,并未拆除夏朝作为立国之本的社神社庙,而是将夏朝的社神神话融入商人的神话体系。这反映了( )
A. 礼乐制度的传承B. 文化的交融发展
C. 农业的突出地位D. 阶级矛盾的缓和
【答案】B
【解析】
本题是单类型单项选择题。据本题主题干的设问词,可知这是本质题。据本题时间信息可知准确时空是:先秦(中国)。根据材料,商汤灭夏后,没有废除夏朝的社神崇拜,而是将其神话融入自己的文化体系中,这表明商人吸收并包容了夏朝的文化元素,形成了文化的融合与发展,B项正确;材料没有提及礼乐制度,且礼乐制度形成于西周时期,排除A项;材料没有提及农业发展如何,排除C项;材料主要说明的是文化的融合,没有提及阶级矛盾如何,排除D项。故选B项。
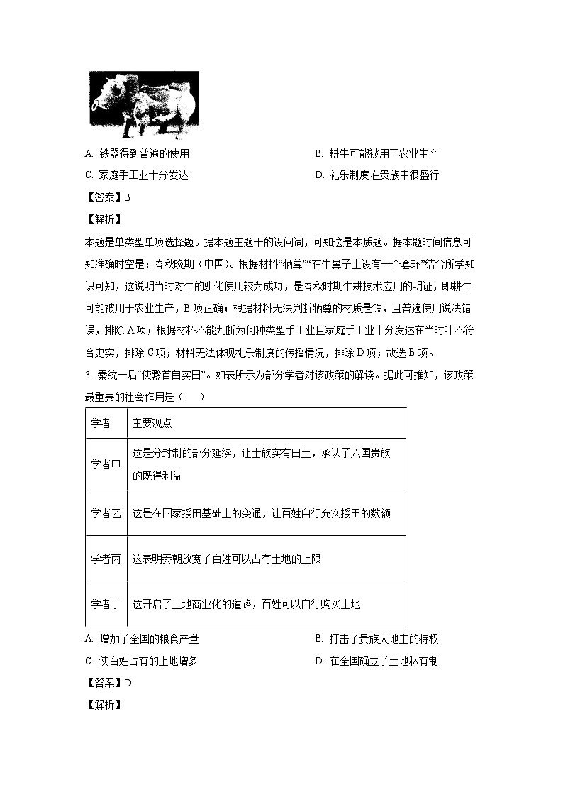
2. 如图所示为出土于春秋晚期的牺尊,牛首的形象相当写实,双目炯炯有神,在牛鼻子上设有一个套环。该文物可以用来说明当时( )
A. 铁器得到普遍的使用B. 耕牛可能被用于农业生产
C. 家庭手工业十分发达D. 礼乐制度贵族中很盛行
【答案】B
【解析】
本题是单类型单项选择题。据本题主题干的设问词,可知这是本质题。据本题时间信息可知准确时空是:春秋晚期(中国)。根据材料“牺尊”“在牛鼻子上设有一个套环”结合所学知识可知,这说明当时对牛的驯化使用较为成功,是春秋时期牛耕技术应用的明证,即耕牛可能被用于农业生产,B项正确;根据材料无法判断牺尊的材质是铁,且普遍使用说法错误,排除A项;根据材料不能判断为何种类型手工业且家庭手工业十分发达在当时叶不符合史实,排除C项;材料无法体现礼乐制度的传播情况,排除D项;故选B项。
3. 秦统一后“使黔首自实田”。如表所示为部分学者对该政策的解读。据此可推知,该政策最重要的社会作用是( )
A. 增加了全国的粮食产量B. 打击了贵族大地主的特权
C. 使百姓占有的上地增多D. 在全国确立了土地私有制
【答案】D
【解析】
本题是单类型单项选择题。据本题主题干的设问词,可知这是推断题。据本题时间信息可知准确时空是:秦朝(中国)。据题干“这是分封制的部分延续,让士族实有田土,承认了六国贵族的既得利益”,并结合所学知识可知,从秦朝统一后的整体趋势来看,是在加强中央集权,削弱贵族势力,学者甲的观点不太符合秦朝的主流政策方向;据题干“这是在国家授田基础上的变通,让百姓自行充实授田的数额”,并结合所学知识可知,学者乙认为该政策在一定程度上有利于百姓获得更多土地,但这并非该政策最重要的社会作用;据题干“这表明秦朝放宽了百姓可以占有土地的上限”,并结合所学知识可知,学者丙认为该政策使得百姓在土地占有方面有了更多的可能性,对百姓有一定的积极影响;据题干“这开启了土地商业化的道路,百姓可以自行购买土地”,并结合所学知识可知,学者丁认为该政策意味着土地私有制得到了进一步的发展和确立。综合来看,该政策最重要的社会作用是在全国确立了土地私有。因为土地私有制的确立,改变了以往的土地制度,使得土地的所有权和经营权更加灵活,激发了农民的生产积极性,促进了农业的发展,对整个社会的经济基础产生了深远的影响,D项正确。增加全国粮食产量、打击贵族大地主特权、使百姓占有的土地增多等,虽然也是该政策带来的影响,但都不如确立土地私有这一作用更为根本和重要,排除A项、B项、C项。
4. 汉高祖统治初期,淮南王黥布造反时,直称“欲为帝”;而汉景帝时期,吴王刘濞造反之初,则屈称“清君侧”“诛晁错”“匡正天子,以安高庙”,不敢明目张胆地反抗中央政府。这一变化反映出( )
A. 分封确保了政权的稳定B. 君主专制理念得到强化
C. 官僚集团造成政治紊乱D. 血缘维系了王室的团结
【答案】B
【解析】
本题是单类型单项选择题。据本题主题干的设问词,可知这是本质题。据本题时间信息可知准确时空是:西汉(中国)。据题干“清君侧”“不敢明目张胆地反抗中央政府”,并结合所学知识可知,诸侯王造反时,由直称“欲为帝”到屈称“清君侧”,不敢明目张胆地反抗中央政府,说明皇帝权威的强化,君主专制理念得到强化,B项正确;西汉初期实行分封制,结果出现了七国之乱,没有确保政权的稳定,排除A项;材料反映了诸侯王反叛中央的变化,并非强调“官僚集团造成政治紊乱”,排除C项;西汉初期,分封了一些同姓诸侯王,结果出现了七国之乱,说明血缘不能维系王室的团结,排除D项。故选B项。
5. 公元322年,东晋权臣王敦以“清君侧”为由,自武昌起兵。晋元帝遣使谓敦曰:“公若不忘本朝,于此息兵,则天下尚可共安也。”晋元帝希望王敦切勿擅自行事,以免破坏“共天下”之局面。这一现象的出现源于( )
A. 地方豪强的专横B. 社会矛盾的激化
C. 外戚专权的形成D. 士族势力的强大
【答案】D
【解析】
本题是单类型单项选择题。据本题主题干的设问词,可知这是原因题。据本题时间信息可知准确时空是:东晋(中国)。结合所学知识可知,东晋时期,士族势力强大,王敦作为东晋权臣,能够以“清君侧”为由起兵,表明其有能力挑战中央政权,出现这种现象源于士族势力的强大,D项正确;材料中主要体现的是士族权臣的行为,而非地方豪强专横,排除A项;社会矛盾激化并非这一现象出现的直接原因,排除B项;材料中并未涉及外戚专权的内容,排除C项。故选D项。
6. 安史之乱后,在今陕西、四川以及江淮以南藩镇大多依旧服从中央政府,向中央缴纳赋税。而河北一带的藩镇,在割据一方的同时,又尊奉朝廷,在一定程度上施行唐朝的政策法令,且仍“须借朝廷官爵威命以安军情”。这表明当时唐朝( )
A. 藩镇实力壮大完全脱离朝廷B. 藩镇难以立足
C. 中央对地方仍有一定影响力D. 政府财赋增多
【答案】C
【解析】
本题是单类型单项选择题。据本题主题干的设问词,可知这是本质题。据本题时间信息可知准确时空是:唐朝(中国)。安史之乱后,“在今陕西、四川以及江淮以南的藩镇大多依旧服从中央政府,向中央缴纳赋税”,“而河北一带的藩镇,在割据一方的同时,又尊奉朝廷,在一定程度上施行唐朝的政策法令”,“须借朝廷官爵威命以安军情”,这表明当时中央对地方仍有一定影响力,C项正确;据材料可知,当时藩镇尚未完全脱离朝廷,排除A项;从材料中看不出藩镇难以立足,排除B项;仅根据材料信息不能得出政府财赋增多的结论,排除D项。故选C项。
7. 唐朝中央分层决策,第一层是“八座议事”,即尚书省长官左、右仆射和六部长官决定一般的行政问题,解决不了的问题需要上报给“政事堂会议”。政事堂设在门下省,参与会议的是全体宰相,包括三省长官和皇帝指定的官员。如政事堂也有分歧,就上报皇帝,皇帝召集“两仪殿会议”加以解决。这一机制( )
A. 加强中央对地方的控制B. 避免了宰相权力被分割
C. 集思广益减少决策失误D. 不利于政令的高效执行
【答案】C
【解析】
本题是单类型单项选择题。根据本题主题干的设问词,可知这是影响题。根据材料时间信息可知准确时空是:唐朝(中国)。根据材料可知,唐朝中央实行分层决策,增加了参与决策的人数,便于决策集思广益,减少决策失误,C项正确;材料说明的是中央决策问题,与中央集权无关,排除A项;唐朝中央实行分层决策,削弱了宰相权力,排除B项;材料只强调政令的决策,而非执行,排除D项。故选C项。
8. 如图所示为东晋王羲之书法作品(摹本照片)。该书法字体是( )
A. 隶书B. 行书C. 楷书D. 草书
【答案】B
【解析】
本题是单类型单项选择题。根据主题干的设问词,可知是正向题。时空是:东晋时期中国。行书是介于楷书、草书之间的一种字体,它不像草书那样潦草,也不像楷书那样端正。题干书法作品是王羲之的行书《弟子规》,B项正确;隶书字形多呈宽扁,横画长而竖画短,讲究“蚕头燕尾”和“一波三折”的笔法,与材料书法字体特点不符,排除A项;楷书笔画严整规范,线条平直自然, 结构匀称方正, 运笔流畅有度,与材料书法字体特点不符,排除C项;草书行笔快捷,有比较明显的简化和连笔,难以辨认,与材料书法字体特点不符,排除D项。故选B项。
9. 宋太祖赵匡胤兴起于五代藩镇割据之后,对骄兵悍将给专制统治造成的巨大危害有着直接的感受,因此其在夺取政权后,针对将、兵中的不利于专制主义的各种因素采取措施,如“事为之防,曲为之制”,纤细靡遗,至于“以防弊之政,作立国之法”。材料意在说明,宋太祖( )
A. 注重规范文武官员管理B. 削弱割据势力效果不佳
C. 被迫实行崇文抑武方针D. 吸取教训制定防范之策
【答案】D
【解析】
本题是单类型单项选择题。据本题主题干设问词,可知这是目的题。据本题时间信息可知准确时空是:宋朝(中国)。根据材料内容,宋太祖在夺取政权后,对于骄兵悍将给予专制统治带来的危害有直接感受,因此采取了多种措施,这说明他吸取了五代藩镇割据的教训,制定了针对这些不利因素的防范之策,从而维护专制统治,D项正确;材料主要关注的是对于武官的治理,没有提及文官如何管理,排除A项;宋太祖削弱割据势力的效果明显,排除B项;材料主要说明的是对于武将的管理,且被迫表述与史实不符,排除C项。故选D项。
10. 10—13世纪,是中国历史上北方民族十分活跃的阶段。这一时期,北方少数民族政权不再是以汉族为主体的中原王朝(或偏安朝廷)的附属性政权,它们处在与中原王朝的长期抗衡中,在军事上表现得颇为强势。它们迫使中原王朝( )
A. 对长城进行重建B. 接受和亲与会盟
C. 以“岁币”换和平D. 开始用火药作战
【答案】C
【解析】
本题是单类型单项选择题。据本题主题干的设问词,可知这是影响题。据本题时间信息可知准确时空是:10—13世纪(中国)。据题干“10—13世纪”,并结合所学知识可知,此时北方少数民族政权如辽、西夏、金等与中原王朝长期抗衡。北宋与辽签订澶渊之盟,北宋每年送给辽岁币;北宋与西夏议和,北宋每年给西夏岁币;南宋与金达成和议,南宋向金称臣,并给金岁币,以“岁币”换和平,C项正确。这一时期中原王朝没有对长城进行重建,排除A项;接受和亲与会盟在这一时期不是中原王朝应对北方少数民族政权的主要方式,排除B项;唐朝时,已经开始把火药运用于军事,排除D项。故选C项。
11. 在宋代,焚香在人们生活中的地位,大概与今日家庭里终日飘扬的轻音乐相差无几。宋人不论是读书、闲居,还是烹茶、雅集、宴客之时,都会燃一炉香,让香气氤氲满室。众多宋朝的士大夫热衷于亲手调香,我们所熟知的黄庭坚、陆游皆是此中高手。这反映出宋代( )
A. 礼佛思想的盛行B. 社会追求奢靡腐化
C. 商业化气息浓厚D. 人们注重生活情调
【答案】D
【解析】
本题是单类型单项选择题。据本题主题干的设问词,可知这是本质题。据本题时间信息可知准确时空是:宋朝(中国)。据材料可知,在宋代,焚香成为人们生活的一个重要部分,与今日家庭里终日飘扬的轻音乐相差无几,说明在当时的人们较为重视生活的情调和质量,D项正确;根据材料信息,无法得出礼佛思想的情况,排除A项;焚香在人们生活中较为重要,不能说明社会追求奢靡腐化,排除B项;材料描述的是人们的生活情况,而非商业化,排除C项。故选D项。
12. 元代郭守敬在《授时历》中,断然采用以万分为日法的制度,改变了古代的天文数据以分数形式来表示难以立即比较数值大小,在历法计算中又须作繁杂的通分运算的状况,使天文数据的表达方式走上了简洁合理的道路。据此可知,郭守敬( )
A. 发明了万分为日法B. 测定数据领先世界
C. 具有科学革新精神D. 数学领域成就突出
【答案】C
【解析】
本题是单类型单项选择题。据本题主题干的设问词,可知这是推断题。据本题时间信息可知准确时空是:元代(中国)。根据题干“郭守敬在《授时历》中,断然采用以万分为日法的制度,改变了古代的天文数据以分数形式来表示难以立即比较数值大小,在历法计算中又须作繁杂的通分运算的状况,使天文数据的表达方式走上了简洁合理的道路”并结合所学知识可知,郭守敬敢于打破传统,采用新的制度来改进天文数据的表达方式,这体现了他具有科学革新精神,C项正确;材料中只是说郭守敬采用以万分为日法的制度,并未表明他发明了该制度,排除A项;材料中没有将郭守敬测定的数据与世界其他地区进行比较,无法得出领先世界的结论,排除B项;题干主要强调的是郭守敬在天文历法方面的革新,而非在数学领域的成就,排除D项。故选C项。
13. 位于中南半岛东部的越南与占婆均为明朝的藩属国,两国长期维持均势,明朝在二者之间扮演着警告入侵者并劝诫受侵者不要报复的角色。仅14世纪70年代,明太祖就曾五次呼吁两国罢兵息争。这可用于说明,明朝( )
A. 重视维护周边稳定B. 积极开拓外交领域
C. 推行闭关自守政策D. 面临严重海上威胁
【答案】A
【解析】
本题是单类型单项选择题。根据主题干的设问词,可知是本质题。时空是:明朝中国。明朝阻止附属国越南与占婆相互征伐,维护了周边稳定,A项正确;中南半岛在明朝以前就在中国外交范围内,看不出积极开拓外交领域,排除B项;材料体现明朝积极开展外交活动,而非推行闭关自守,排除C项;材料提及越南与占婆相互争斗,而非从海上威胁明朝,排除D项。故选A项。
14. 自清朝雍正年间起,曾在西南地区世代为官的众多大姓家谱(族谱)中,多攀附中原迁入的汉族人或将得到中央政府敕封的功臣名将作为自己的祖先,亦有将祖籍换成中原的情况。这一现象发生的重要背景是( )
①改土归流的推行 ②察举选官制度的废弛 ③羁縻府州的设立 ④华夏认同观念的加强
A. ①④B. ②③C. ②④D. ③④
【答案】A
【解析】
本题是组合选择题。时空是清朝(中国)。根据“在西南地区世代为官的众多大姓家谱(族谱)中……亦有将祖籍换成中原的情况”,依据所学可知,清朝在西南地区改土归流,废除西南各少数民族地区的土司制度,改由中央政府委派流官直接进行统治,强化了清政府对西南地方各民族的管理,促进了西南地区各族的国家认同,西南地区世家大族攀附中原迁入的汉族人或将得到中央政府敕封的功臣名将作为自己的祖先,将祖籍换成中原,反映了改土归流促进了民族交融,促进了西南地区各族的华夏认同观念,①④正确,汉朝实行察举制,且材料信息与察举制无关,②错误,羁縻府州是唐代周边少数民族地区设置的一种带有自治性质的地方行政机构,与材料中西南地区大姓家谱攀附汉族人为祖先无关,③错误,故本题选A项。
15. 如表所示为嘉靖末年至隆庆初年全国土地、田赋数量的变化趋势。表中信息可用于印证,明朝中后期( )
A. 豪强隐匿人口的减少B. 民众赋役负担的加重
C. 南方经济地位的提升D. “人头税”的全面废除
【答案】C
【解析】
本题是单类型单项选择题。据本题主题干的设问词,可知这是推断题。据本题时间信息可知准确时空是:明朝嘉靖末年至隆庆初年(中国)。据材料“全国土地、田赋数量的变化趋势”和所学可知,全国土地总量维持稳定,但田赋中米的占比逐步上升,小麦占比逐步下降,稻米主产区是在南方,可用于印证南方经济地位的提升,C项正确;此时赋税征收是按土地为代表的资产为标准,材料未涉及人口的数量问题,排除A项;材料只提及田赋,田赋也只是略有增加,不能说明民众赋役负担的加重,排除B项;“摊丁入亩”,实质就是废除了人头税,只收取土地税。清朝雍正时期“摊丁入亩”的推行,标志着中国“人头税”的全面废除,时间不符,排除D项。故选C项。
16. 明末清初,国内流传的一些技术手册中出现了水力驱动的锯子和类似自行车的设计图样。在这些著作的配图中,不乏木结构齿轮传动装置的影子,甚至有著作提出了将蒸汽力转化为机械动力的构想。这些现象的出现( )
A. 受益于西学东渐B. 推动了动力革命
C. 缩小了中西科技差距D. 标志着近代工业诞生
【答案】A
【解析】
本题是单类型单项选择题。据本题主题干的设问词,可知这是本质题。据本题时间信息可知准确时空是:明末清初(中国)。据材料“出现了水力驱动的锯子和类似自行车的设计图样。在这些著作的配图中,不乏木结构齿轮传动装置的影子,甚至有著作提出了将蒸汽力转化为机械动力的构想”和所学可知,在与西方传教士的接触中,王徵和徐光启等士大夫对西方的科技术有了很深的认识,并从中吸取了很多的经验,拥有很多先进的科学设想和技术,A项正确。这些科学技术和设想并进一步发展,明末清初中国未直接出现动力革命,排除B项;西学东渐中断,中西科技差距日益扩大,排除C项;英国工业革命的兴起标志着近代工业诞生,时空不符,排除D项。故选A项。
二、非选择题:本大题共4小题,共52分。
17. 阅读材料,完成下列要求。
材料 商朝采用外服制处理与周围方国和部族的关系。那些服属于商朝的方国和部族,一方面需按照一定的时间向商王室进行朝贡,贡献本地的特产、珍宝等,以显示对商王室的臣服和尊崇;另一方面还需奉命征伐,在商王室的指令下参与军事行动,为商朝的稳定和扩张贡献力量。这些方国和部族虽然在一定程度上服从商朝的统治,但是各自保持着自身的社会组织结构,有着自己的首领、制度和文化传统。有时候这些方国和部族也会与商朝处于战争状态,可能是利益冲突、对统治的不满或者外部势力的挑拨等原因。
西周通过大分封,周人的势力和影响得以迅速扩展至黄河下游、江淮流域以及长江以南广大区域。众多的诸侯被分封到各地,他们带着周人的文化、制度和技术,在新的领地建立统治,推动了当地的开发和发展。
——摘编自李天石《中国古代史教程》
(1)根据材料,概括商朝外服制的特点。
(2)根据材料并结合所学知识,从民族交融的角度,指出相较于商朝外服制,西周分封制的进步之处。
【答案】(1)特点:商朝对外服地区实行间接统治;外服地区虽然在一定程度上服从商朝的统治,但是保持较大程度的独立自主;商朝对外服地区控制力相对较弱和不稳定,甚至有时会失去控制。
(2)进步之处:加强了对其他族群所在地区的控制;扩大了西周统治范围;有利于其他族群所在地区的开发和发展;促进了民族间经济文化交往交融。
【解析】
【小问1】
本题是特点类材料分析题。时空是商朝中国。特点:结合所学,外服指商王间接控 制的方国和部族,故可得出商朝对外服地区实行间接统治;据材料“这些方国和部族虽然在一定程度上服从商朝的统治,但是各自保持着自身的社会组织结构,有着自己的首领、制度和文化传统”得出外服地区虽然在一定程度上服从商朝的统治,但是保持较大程度的独立自主;据材料“时候这些方国和部族也会与商朝处于战争状态”得出商朝对外服地区控制力相对较弱和不稳定,甚至有时会失去控制。
【小问2】
本题是对比类、影响类材料分析题。时空是西周时期中国。进步之处:据材料“周人的势力和影响得以迅速扩展至黄河下游、江淮流域以及长江以南广大区域”得出加强了对其他族群所在地区的控制,扩大了西周统治范围;据材料“众多的诸侯被分封到各地,他们带着周人的文化、制度和技术,在新的领地建立统治,推动了当地的开发和发展”得出有利于其他族群所在地区的开发和发展,促进了民族间经济文化交往交融。
18. 阅读材料,完成下列要求。
材料 三彩是中国古代陶瓷工艺的珍品,因其产生、鼎盛、衰落都在唐朝,又称“唐三彩”。唐三彩的艺术价值很高,凝聚了古代各族劳动人民的伟大创造力。唐三彩中动物俑造型明显受到外来因素的影响,异域动物形象十分突出。如狮子俑以狮子带翼的形象出现,与萨珊王朝的银器造型几乎如出一辙;洋马、中亚种的双峰驼,都呈现出英姿飒爽的状态。盛唐时的中国国家统一强盛、物产丰富,吸引着胡商不远万里通过丝绸之路来到中原。而中原的丝绸、瓷器、冶铁铸造技术等也通过丝绸之路传到西亚乃至欧洲,驼队是当时最重要的运输载体。盛唐时的长安城有许多胡人,有经营店铺的,也有在朝廷中做官的。唐三彩人物俑中的最为常见的胡人形象为深目高鼻,且头戴尖顶帽,身穿折领衣,牵着鸣驼骏马;有的胡人俑还抱着西域乐器,边弹边唱。
-摘编自尤静《唐三彩--丝绸之路鼎盛时期的产物》等
(1)根据材料并结合所学知识,概括唐三彩呈现“异域”色彩的原因。
(2)根据材料并结合所学知识,简析唐三彩的史料价值。
【答案】(1)原因:丝绸之路进入兴盛期;唐朝推行开明的文化政策和开放的对外政策;中外文化交流频繁;大量外国商人、侨民来中原地区定居;各民族能工巧匠的勤劳和智慧(釉陶制作工艺的进步) 。
(2)史料价值:其产生及兴衰贯穿唐朝,是研究唐代历史的一手史料;可用于研究唐朝陶瓷生产技术的发展;可用于研究中亚、西亚文化在中原的传播状况;可进一步探究当时丝绸之路上的物种、人种交流状况;可用于印证唐朝的外交政策的开放性;可用于研究唐朝人的物质和文化生活状况。
【解析】
【小问1】
本题是背景类材料分析题。时空是唐朝(中国)。背景:根据材料“吸引着胡商不远万里通过丝绸之路来到中原”得出丝绸之路进入兴盛期;根据材料“吸引着胡商不远万里通过丝绸之路来到中原。而中原的丝绸、瓷器、冶铁铸造技术等也通过丝绸之路传到西亚乃至欧洲”得出唐朝推行开明的文化政策和开放的对外政策;中外文化交流频繁;根据材料“盛唐时的长安城有许多胡人”得出大量外国商人、侨民来中原地区定居;根据材料“唐三彩的艺术价值很高,凝聚了古代各族劳动人民的伟大创造力”得出各民族能工巧匠的勤劳和智慧 。
【小问2】
本题是影响类材料分析题。时空是唐朝(中国)。价值:根据材料“三彩是中国古代陶瓷工艺的珍品,因其产生、鼎盛、衰落都在唐朝”,得出其产生及兴衰贯穿唐朝,是研究唐代历史的一手史料;根据材料“三彩是中国古代陶瓷工艺的珍品”,得出可用于研究唐朝陶瓷生产技术的发展;根据材料“狮子俑以狮子带翼的形象出现,与萨珊王朝的银器造型几乎如出一辙;洋马、中亚种的双峰驼,都呈现出英姿飒爽的状态”,得出可用于研究中亚、西亚文化在中原的传播状况;根据材料“狮子俑以狮子带翼的形象出现,与萨珊王朝的银器造型几乎如出一辙;洋马、中亚种的双峰驼,都呈现出英姿飒爽的状态”“唐三彩人物俑中的最为常见的胡人形象为深目高鼻”,得出可进一步探究当时丝绸之路上的物种、人种交流状况;根据材料“盛唐时的长安城有许多胡人”,得出可用于印证唐朝的外交政策的开放性;根据材料“盛唐时的长安城有许多胡人……有的胡人俑还抱着西域乐器,边弹边唱”,得出可用于研究唐朝人的物质和文化生活状况。
19. 阅读材料,完成下列要求。
材料 元朝设置行省,最初只是为了军事上一时之需而临时设立的,后来行省制度被长期保留下来,并逐渐形成了固定的辖区,行省之下为路、府、州、县。明初活象无朝田制,设立了13个行者。后明太祖朱元璋有感于行省的权力太重,便废去行省,改设承宣布政使司,由布政使总一省之行政大权,但因为布政使司实际上同于行省,故人们仍习惯称省。明代布政使司下辖府,府领州,州领县。清初仍设布改使司,1661年,康熙皇帝改布政使司为行省。另外,还有察哈尔、青海、西藏和内蒙古几个特别区。请朝前期在行省下有府(或相当于府的厅、州)和县(或相当于县的厅、州)的设置。到了清朝后期,原来的特别行政区划如新疆、本天、吉林、黑龙江等,都改为行省,升台湾府为省。
——摘编自周至《中国行政区划改革历史问题》
(1)根据材料,指出元明清时期行政区划的演变特征。
(2)根据材料并结合所学知识,分析元明清时期行政区划变革的影响。
【答案】(1)演变特征:具有继承性和连续性;层级结构在总体保持稳定的前提下不断简化;名称与职能不断调整;因时而变、因地制宜;行政区划渐趋统一。
(2)影响:加强了中央集权;有利于统一的多民族国家的发展与巩固;促进了地方治理体系的完善。
【解析】
【小问1】
本题是特点类材料题。时空是:元明清时期(中国)。演变特征:根据材料“元朝设置行省,最初只是为了军事上一时之需而临时设立的,后来行省制度被长期保留下来,并逐渐形成了固定的辖区,行省之下为路、府、州、县和明初活象无朝田制,设立了13个行者”,可得出具有继承性和连续性;根据材料“元朝设置行省,最初只是为了军事上一时之需而临时设立的,后来行省制度被长期保留下来,并逐渐形成了固定的辖区,行省之下为路、府、州、县。明初活象无朝田制,设立了13个行者”结合所学知识,可得出层级结构在总体保持稳定的前提下不断简化;根据材料“后明太祖朱元璋有感于行省的权力太重,便废去行省,改设承宣布政使司,由布政使总一省之行政大权,但因为布政使司实际上同于行省,故人们仍习惯称省”,可得出名称与职能不断调整;根据材料“清初仍设布改使司,1661年,康熙皇帝改布政使司为行省。另外,还有察哈尔、青海、西藏和内蒙古几个特别区”,可得出因时而变、因地制宜;根据材料“到了清朝后期,原来的特别行政区划如新疆、本天、吉林、黑龙江等,都改为行省,升台湾府为省”,可得出行政区划渐趋统一。
【小问2】
本题是影响类材料题。时空是:元明清时期(中国)。影响:结合上述分析和所学可知,可从中央集权、国家政权巩固和治理体系的完善的角度进行分析,如:加强了中央集权;有利于统一的多民族国家的发展与巩固;促进了地方治理体系的完善。
20. 阅读材料,完成下列要求。
材料 宋元时期社会经济发生了新的变化,当时在人多地少的困局中,农业经济进一步走向精耕细作和经济作物的多种经营。借助于有利的资源条件,工商业经济在经济结构中的地位日益突出,尤其是在海外贸易方面取得了举世瞩目的成就。
——摘编自刘文波《宋元时期泉州社会经济变迁与海外贸易-兼析泉州古代经济发展之路》
根据材料,围绕“宋元经济”这一主题,自拟一个论题,并结合所学知识进行阐述。(要求:论题明确,史论结合,论证充分,逻辑清晰。)
【答案】示例一
论题:宋元时期,农业经济的突破推动了商品经济发展。
阐述:宋元时期,农业发展成就突出。一方面,精耕细作成为主要模式。农民们更加注重土地的利用效率,提高了农业生产效率和粮食产量。粮食产量的增加为社会稳定和人口增长提供了保障。另一方面,经济作物的多种经营广泛开展。棉花、茶叶、桑蚕等经济作物的种植面积不断扩大。这些经济作物不仅为手工业提供了丰富的原材料,还成为重要的商品在市场上流通。例如,棉花的种植和大力推广推动了棉纺织业的发展。农业经济的突破使得农民有了更多的剩余产品可以投入市场,面向大众的基层市场蓬勃涌现,从而推动了商品经济的发展。农产品的商品化程度不断提高,农村与城市之间的经济联系更加紧密 。
总之,宋元时期农业经济的精耕细作和经济作物的多种经营,为商品经济的发展提供了坚实的基础 。
示例二
论题:宋元时期,工商业经济地位的上升促进了海外贸易繁荣 。
阐述:宋元时期,工商经济在经济结构中的地位日益凸显。手工业发展迅速,纺织、制瓷、造船等行业技术不断进步。纺织业生产出精美的丝绸和棉布, 制瓷业生产出的瓷器更是闻名遐迩 , 造船技术的提高使得商船更加坚固耐用、载货量增大。这些高质量的商品不仅供给国内市场 , 还大量出口海外。商业的繁荣促使城市经济活跃起来, 泉州、广州等城市成为重要的商业中心。城市中店铺林立, 商业活动频繁, 吸引了来自全国各地以及海外的商人。政府积极鼓励海外贸易, 通过市舶司等专门机构进行管理, 促进了海外贸易的繁荣。
总之, 宋元时期的政府积极支持和发展工商业经济,工商业经济的突出地位则为海外贸易的繁荣提供了强大动力。
(“示例”仅供参考 , 不作为评分唯一标准)
【解析】
本题是论述题之历史事物阐释题,时空是宋元时期中国。首先,阅读材料,材料涉及对宋元社会经济发展与海外贸易的认识,题干要求围绕“宋元经济”这一主题,据材料“农业经济进一步走向精耕细作和经济作物的多种经营。借助于有利的资源条件,工商业经济在经济结构中的地位日益突出”可知宋元时期农业的进一步发展推动了商品经济的发展,因此可以拟定论题:宋元时期,农业经济的突破推动了商品经济发展 。
其次,结合史实阐述。据所学可知,宋元时期,农业发展成就突出。宋朝人口多,人地矛盾突出,因此农业的精耕细作技术得到发展,人们更加重视土地利用效率,粮食产量得到提高,这也为人口的增加提供基础,北宋末期我国人口首次达到一亿。在粮食作物产量提高的背景下,经济作物得以大量种植棉花、茶叶、桑蚕等经济作物的种 植面积不断扩大。这些经济作物的发展不仅为手工业提供了丰富的原材料,还成为重要的商品在市场上流通。在农业大发展的背景下,农民手中有更多的剩余产品到市场出售,从而推动商品市场尤其是基层市场的繁荣。
最后,强调宋元时期农业突破为商品经济的发展提供了坚实的基础。
本题是论述题之历史事物阐释题,时空是宋元时期中国。首先,阅读材料,材料涉及对宋元社会经济发展与海外贸易认识,题干要求围绕“宋元经济”这一主题,据材料“工商业经济在经济结构中的地位日益突出,尤其是在海外贸易方面取得了举世瞩目的成就。”可知,宋元时期,工商业经济地位的上升促进了海外贸易繁荣,据此可以拟定论题为:宋元时期,工商业经济地位的上升促进了海外贸易繁荣 。
其次,结合史实阐释。据所学可知,宋元时期政府对商业的限制相对较小,这一时期工商业得到发展。手工业发展迅速,纺织、制瓷、造船等行业技术不断进步。造船业的发达为远洋海外贸易提供了技术支持,同时手工业产品为商业发展提供了大量的商品,再加上国内商业的繁荣促进了城市经济活跃,泉州、广州等城市成为重要的商业中心。宋元时期政府积极支持海外贸易,市舶司等机构专门用来管理海外贸易。
最后,强调宋元时期的政府积极支持和发展工商业经济,工商业经济的突出地位则为海外贸易的繁荣提供了强大动力。
学者
主要观点
学者甲
这是分封制的部分延续,让士族实有田土,承认了六国贵族的既得利益
学者乙
这是在国家授田基础上的变通,让百姓自行充实授田的数额
学者丙
这表明秦朝放宽了百姓可以占有土地的上限
学者丁
这开启了土地商业化的道路,百姓可以自行购买土地
时间
全国土地总量/顷
田赋
米石
小麦/石
嘉靖二十一年(1542年)
4 289 284.95
18 224 777
4 625 822
嘉靖三十一年(1552年)
4 280 358.15
18 224 774
4 635 821
嘉靖四十一年(1562年)
4 311 696.70
18 214 774
4 625 821
隆庆二年(1568年)
4 677 751.11
19 817 864
4 620 686
隆庆三年(1569年)
4 677 750.10
22 197 219
1 620 626
相关试卷
这是一份吉林省友好学校2024-2025学年高一上学期10月期中联考历史试卷(Word版附解析),文件包含2024高一历史友好学校试卷docx、2024高一历史友好学校参考答案docx、2024-2025学年度高一历史友好学校期中考试答题卡pdf等3份试卷配套教学资源,其中试卷共8页, 欢迎下载使用。
这是一份吉林省白城市通榆县毓才高级中学2024-2025学年高一上学期第一次月考历史试卷(解析版),共14页。试卷主要包含了本试卷分选择题和非选择题两部分,答题前,考生务必用直径0,本卷命题范围, 有学者在评价隋唐大运河时认为等内容,欢迎下载使用。
这是一份吉林省白城市第一中学2024-2025学年高一上学期期中考试历史试题,共5页。试卷主要包含了 《晋书》卷六十《张辅传》载等内容,欢迎下载使用。